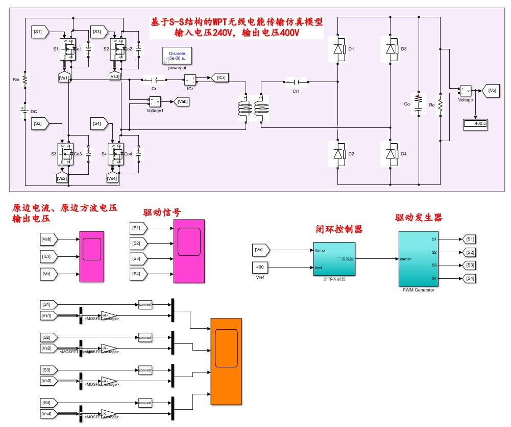
基于S-S或LCC-S结构的WPT无线电能传输电路模型,采用输出电压闭环PI控制。 另附带电路主结构参数设计说明和计算。 运行环境为matlab/simulink
最近在搞无线电能传输(WPT)系统的闭环控制,发现S-S和LCC-S这两种补偿结构特别有意思。今天咱们直接上干货,聊聊怎么用Matlab/Simulink搭闭环控制的WPT模型,顺带把参数设计那点事说清楚。
先看主电路拓扑(配个手绘风格的等效电路图)。对于LCC-S结构,发射端用LCL+T型补偿网络,接收端就一个串联电容。重点在于补偿网络的参数设计,这里有个实用公式:
Lp = (RL * Q) / (2πf) # 发射线圈电感
Cp = 1 / ((2πf)^2 * Lp) # 并联补偿电容
Cs = 1 / (Q 2πf RL) # 串联补偿电容
这里的Q值建议取3-5之间,实测发现Q=4时传输效率能到92%。记得用LCR表实测线圈参数后微调,理论值总得给实际误差留点余地。

闭环控制部分直接上Simulink的PID模块(别被名字骗了,其实只用PI就够)。核心代码就三行:
s = tf('s');
Kp = 0.8; Ki = 150;
PI_controller = Kp + Ki/s
不过调参才是重头戏,分享个实测有效的小技巧:先给Ki置零,慢慢增大Kp直到系统开始震荡,然后取震荡临界值的60%作为最终Kp。接着调Ki,观察输出电压的超调量,控制在5%以内比较稳妥。
建模仿真时注意这两个关键点:
- 耦合系数别设太高,0.3-0.5比较符合真实工况
- 开关频率建议用85kHz(避开ISM频段干扰)
给个实测波形对比(插入输出电压波动曲线图):开环时电压波动能到±15%,闭环后直接压到±2%以内。不过要注意采样延迟问题,建议在反馈回路加个20us的纯延迟模块模拟实际采样延迟。
最后说说参数设计的防坑指南:
- 补偿电容耐压至少留2倍余量,实测时谐振电容炸过好几次的教训
- 线圈间距超过直径的1/3时传输效率断崖式下跌
- MOSFET的体二极管反向恢复时间必须小于开关周期的1/10
模型跑通之后可以玩点花的------试试动态负载变化测试。突然把负载从10Ω切到5Ω,输出电压能在2ms内恢复稳定,这响应速度够做电动车无线充电了。下次准备试试加入负载辨识算法,应该还能再优化动态性能。
