引言
食用油作为日常饮食的重要组成部分,其质量安全直接关系到公众健康。近年来,随着食品工业的快速发展与消费升级,食用油安全问题日益受到关注。传统的实验室检测方法虽然准确,但往往耗时较长、成本较高,且对操作环境与人员专业水平要求严格,难以满足现场快速筛查与批量检测的需求。在这一背景下,食用油安全检测仪应运而生,成为保障油品质量、防范安全风险的重要工具。本文将从技术原理、核心优势、应用场景及行业痛点解决方案等方面,对食用油安全检测仪进行系统阐述。

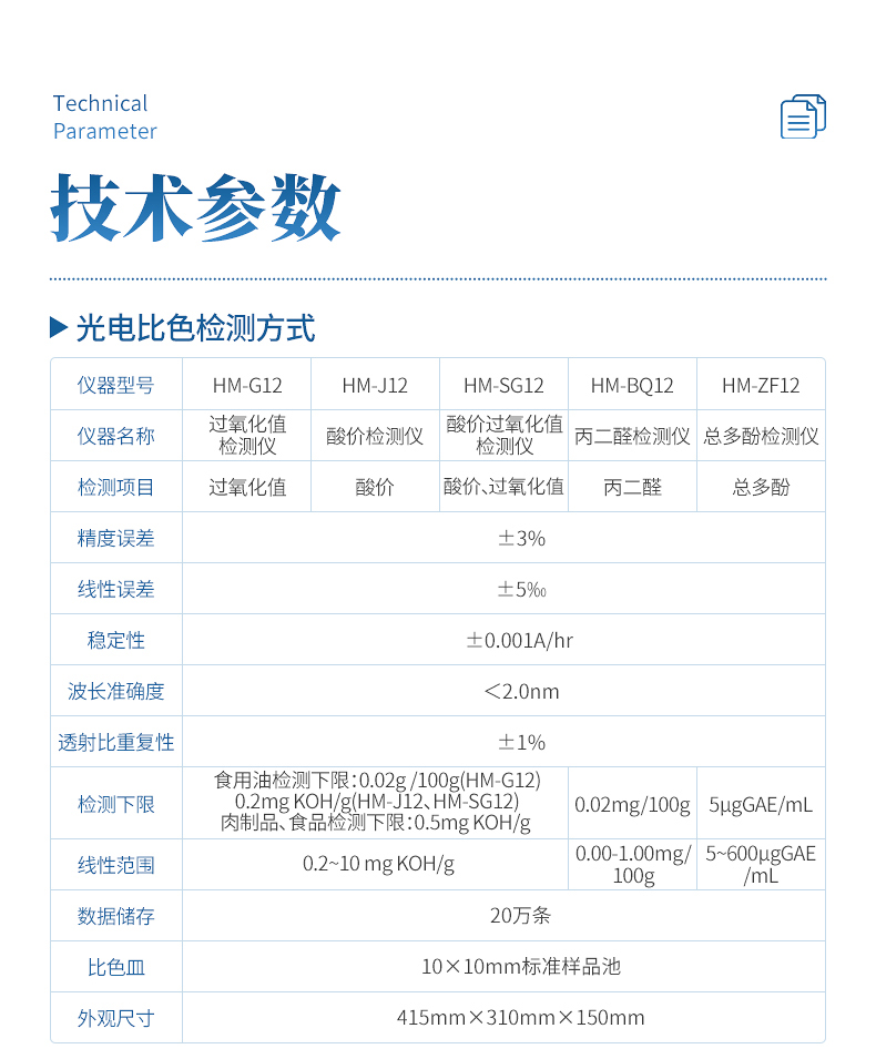
一、技术原理概述
食用油安全检测仪是一种集成化快速检测设备,基于光电比色法与胶体金免疫层析技术双模块协同工作,实现对食用油中多项关键指标的定量或定性分析。
1. 光电比色检测模块
该模块采用四波长冷光源系统,配备410nm、520nm、590nm、620nm四个特定波长的进口超高亮发光二极管,通过测量样品溶液对特定波长光的吸收度,依据朗伯-比尔定律计算待测物浓度。仪器支持10×10mm标准比色皿,光路系统具备智能校准功能,保证检测稳定性与重复性,线性误差控制在±5‰以内,透射比重复性为±1%。
2. 胶体金免疫层析检测模块
采用轨道式自动传输与扫描机制,配合内置摄像头实现CT线自动识别与坐标曲线实时显示。该模块通过抗原-抗体特异性结合反应,对黄曲霉毒素、苯并芘等痕量有害物质进行高灵敏度检测,检测完成后检测卡自动退出,操作全自动化,极大提升检测效率与一致性。

二、核心优势与技术创新
食用油安全检测仪在设计上充分融合了智能化、便携化与高通量的特点,具备以下突出优势:
-
多通道并行检测:标配12个独立检测通道,支持同时处理多个样品,各通道互不干扰,适合大批量样品快速筛查。
-
高精度与高稳定性:采用扫描式高精度光学传感器,配合光强自动校准与智能恒流稳压技术,长期工作无温漂,精度误差不超过±3%,稳定性达±0.001A/hr。
-
智能化操作体验:搭载安卓系统与7英寸液晶触摸屏,内置操作视频指导,支持样品菜单库自定义,具备开机自检、调零、重复性检测等自动化功能。
-
数据互联与管理:仪器支持WiFi联网,可将检测数据实时上传至云端平台,方便长期存储与分析;配备嵌入式热敏打印机,支持报告批量打印与上传。
-
扩展性与兼容性:预留多项检测程序端口,支持后续项目扩展;兼容市面常见胶体金卡,降低耗材使用限制。
三、应用场景与价值体现
食用油安全检测仪广泛应用于各类食用油生产、加工、流通与使用环节,为相关单位提供可靠的技术支持:
-
生产加工企业:用于原料验收、过程控制与成品出厂检验,快速判断油品酸价、过氧化值等指标,预防劣质油、酸败油流入下一环节。
-
流通与销售场所:协助超市、粮油店等现场开展油品质量抽查,增强消费信心,提升企业自律与管理水平。
-
餐饮与食品加工单位:适用于油炸食品制作、餐饮用油监测等场景,帮助用户实时监控油脂质量,保障餐食安全。
-
检验与服务机构:可作为现场采样与初步筛查工具,提升工作效率,辅助实验室进行大规模样本初筛。
四、行业痛点与解决方案
当前食用油安全领域仍面临一些普遍问题,如检测周期长、设备携带不便、操作复杂、数据难以追溯等。食用油安全检测仪针对这些痛点提供了系统化解决方案:
-
快速响应需求:仪器可在短时间内完成多项指标检测,食用油检测下限为0.2mgKOH/g,满足现场即时判断的需要。
-
便携与一体化设计:主机净重5.1kg,结构紧凑,配备大容量锂电池,适用于流动检测与野外作业。
-
操作简便与培训成本低:图形化交互界面结合内置指导视频,即使非专业人员也可迅速掌握基本操作。
-
数据可追溯与管理便捷:支持样本编号自动累加、数据本地存储与云端同步,构建从检测到报告的全流程数据链。
五、结语
食用油安全检测仪代表了当前快速检测技术的重要发展方向,其融合了光学传感、免疫分析、智能互联等多种技术,在准确性、效率与用户体验之间取得了良好平衡。随着食品安全意识的不断提升与检测需求的日益多元化,该类仪器将继续在技术集成、功能拓展与智能化应用方面持续演进,为食用油安全保驾护航,为行业质量提升提供坚实技术支持。
在未来的发展过程中,食用油安全检测仪还将进一步拓展其应用范围,逐步实现对水产品、面制品等多类食品的综合检测,成为食品质量现场监测体系中的重要组成部分。通过持续的技术优化与功能升级,该仪器将在更广泛的领域发挥其高效、可靠、便捷的检测价值。




