在全功能 Type‑C 全面普及的当下,Type‑C 转 DP(DisplayPort)凭借原生高带宽、稳定低延迟的特性,成为笔记本、手机、平板外接高清显示器的核心方案,尤其适配专业办公、设计与电竞场景。本文聚焦 Type‑C 转 DP 核心逻辑,重点解析适配其双向转换需求的关键芯片 ------ 乐得瑞 LDR6500,为后续电路设计铺垫核心基础。

一、什么是 Type‑C 转 DP?
Type‑C 转 DP,是依托DP Alt Mode(DisplayPort 替代模式) 实现的接口与协议转换方案:全功能 Type‑C 接口通过专用引脚复用,将原生信号通道切换为 DP 信号传输通道,搭配转接芯片即可实现 Type‑C 设备与 DP 显示器的高清连接。
区别于单向转换芯片,优质方案(如 LDR6500)可实现双向传输,既能完成 Type‑C 转 DP(设备投屏至显示器),也能支持 DP 转 C(显示器信号反向输入 Type‑C 设备),灵活适配不同设备连接场景,无需额外搭配多颗芯片,大幅简化设计流程。
二、Type‑C 转 DP 的核心优势
- 原生高带宽,解锁极致高清

DP 协议本身具备超大传输带宽,搭配 LDR6500 等适配芯片,可轻松支持8K@60Hz、4K@144Hz/240Hz、2K@240Hz等高规格,完美覆盖电竞高刷、设计 8K 显示、影视后期等专业场景,信号损耗极低,画面清晰流畅。
- 信号稳定,延迟更低
原生 DP 信号输出无需复杂格式转换,搭配 LDR6500 的协议优化能力,可有效减少画面闪屏、断连、卡顿问题,延迟远低于同类转换方案,长时间使用仍能保持稳定,适配电竞、监控等 7×24 小时连续运行场景。
- 支持多屏扩展,适配多场景
依托 DP MST(多流传输)技术,单 Type‑C 接口通过 DP 集线器可扩展多台显示器,实现多屏拼接、扩展或复制模式,且每台屏幕均可输出高清信号,满足多屏办公、编程监控、工业显示等多元需求。
- 完善 EDID 透传,适配更精准
优质 Type‑C 转 DP 方案内置完整 EDID 透传功能,搭配 LDR6500 的协议适配能力,可确保信号源精准读取显示器的分辨率、刷新率、色深等信息,自动匹配最佳显示参数,避免出现画面模糊、分辨率异常、刷新率不匹配等兼容问题。
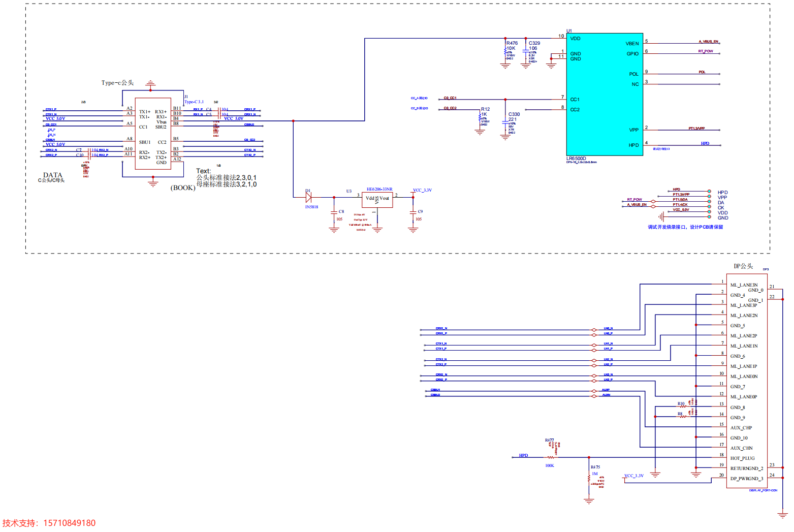
三、Type‑C 转 DP 的核心关键:LDR6500 芯片详解
Type‑C 转 DP(含双向转换)的稳定性、小型化设计,核心依赖协议芯片选型。乐得瑞 LDR6500 作为专为双向转换场景研发的芯片,成为 Type‑C 转 DP 方案的优选,其核心优势如下:

- 双向转换,适配更灵活
LDR6500 完美支持Type‑C 转 DP 与DP 转 C双向传输,无需额外搭配转换芯片,单颗芯片即可覆盖正向投屏、反向信号输入两种场景,简化电路设计与 BOM 成本,适配笔帽式转接器、迷你扩展坞等小型化设备。
- 超小封装,适配极致小型化
采用DFN10 封装 ,尺寸仅为2×2mm,是极致小巧的核心解决方案。芯片外围仅需 6 个被动元件,PCB 占用面积较传统方案缩小约 2/3,完美适配空间受限的小型产品设计,同时提升量产良率,降低设计难度。

- 协议兼容,稳定可靠
支持 USB PD 2.0/3.0 协议与 DP Alt Mode,可快速唤醒 Type‑C 接口视频传输模式,针对主流手机、笔记本品牌的 Type‑C 兼容性进行专项优化,减少协议冲突,保障连接稳定性,避免各类兼容异常问题。
四、Type‑C 转 DP 的实现条件
结合 LDR6500 芯片应用,Type‑C 转 DP 正常工作需满足 3 项核心条件:
- 设备需具备全功能 Type‑C 接口(支持 DP Alt Mode),这是视频传输的基础前提;
- 转接设备 / 线材需搭载LDR6500 等支持双向转换的协议芯片,确保信号转换与协议适配稳定;
- 对接设备需匹配接口类型:Type‑C 转 DP 需显示器支持 DP 输入,DP 转 C 则需 Type‑C 设备兼容 DP 信号接收。
五、总结
Type‑C 转 DP 凭借原生高带宽、稳定低延迟、多屏扩展的核心优势,成为高端显示连接的优选方案。而其方案落地的关键,在于适配的核心芯片选型 ------ 乐得瑞 LDR6500 以双向传输能力、2×2mm 超小封装、完善协议兼容三大核心优势,成为 Type‑C 转 DP 及后续电路设计的理想选择,既能简化设计流程,又能适配小型化、多场景的产品需求,为 Type‑C 与 DP 接口的灵活连接提供稳定可靠的技术支撑。
后续可基于 LDR6500 的芯片特性,结合其外围电路设计,进一步优化 PCB 布局,打造兼具小巧体积与稳定性能的 Type‑C 转 DP 转接产品。