在水电厂,机组启停频繁、环境潮湿,开关柜等一次设备的运行工况远比想象中复杂。受制造工艺、触点氧化、长期负荷冲击等因素影响,设备连接部位接触电阻增大,局放与发热问题随之而来,且二者互为因果、不断累积,若不加干预,极易加速绝缘老化,甚至引发击穿事故。
传统人工巡检难以实现对分散布局下母排、断路器触点等关键节点的实时掌控。随着感应取电、无线无源等物联网技术日趋成熟,开关设备状态在线监测系统正成为破解水电厂运维难题的关键------通过布设温度、局放等智能传感器,让设备状态"可感知、可预警",将被动抢修转变为主动防御,为提升配电室安全管理水平提供有力支撑。

- 系统简介
开关设备状态在线监测系统通过温度传感器获取连接部位的温度信息、双光谱网络智能卡片机获取开关设备实时图像信息来实现数据采集、数据存储、监测表、趋势查询、数据库记录、报警信息、设备信息、设置、短信提醒等功能。平台提供对原始采集数据信息的查询,并通过计算形成年、月、日的各种报表。
监控平台基于我公司自主研发的软件开发平台,通过业务模块的开发,实现系统的各个功能。该开发平台,具有数据库兼容功能,和具有强大的数据分析功能,可以保证系统的稳定运行。

- 系统架构
系统主要有三部分构成:感知层(无线传感器、双光谱网络智能卡片机)、网络层(无线接收终端、交换机)、应用层(数据服务器及系统平台);

- 现场监测系统设备
3.1无源无线温度传感器ZWMSA-04
在开关柜的运行现场具有丰富的电磁能,对于电压高电流小的场源(如发射天线、馈线等),电场要比磁场强得多,对于电压低电流大的场源(如某些感应加热设备和模具),磁场要比电场大得多。因此我们认为线缆是一个工频电场和磁场能量非常密集的区域。我们正是利用微电子技术、低功耗技术以及能量管理技术收集线夹或者开关柜及户外接点等测温点中的电磁能,并将其能量转化为无线温度传感器所需之电源。
产品外观

技术参数

安装方式

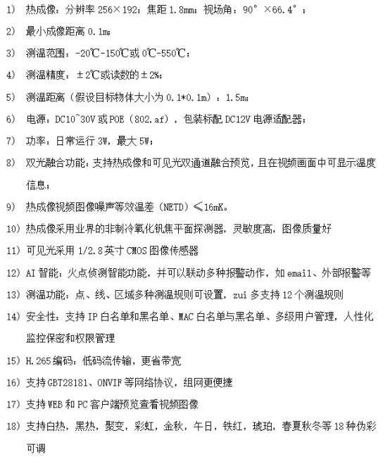
3.2双光谱网络智能卡片机
双光谱网络智能卡片机主要对开关柜电缆仓进行实时监控及测温。设备可对场景内多点布控。非制冷氧化钒焦平面探测器,热成像分辨率256x192搭配400万高清像素可见光图像更清晰,细节更丰富。超大视角,扩大视频覆盖范围,让安全隐患无处遁形。0.2m近摄距,士2°C或士2%测温精度,火点侦测智能功能,联动多种报警动作,在快速测温的同时,准确定位发热物体位置。IP67防护等级,尺寸小巧支持壁装/磁吸装多种安装方式。
产品外观

技术参数

安装方式

3.3硬盘录像机
产品支持网络视频接入。采用IT高新技术,如视音频编解码技术、嵌入式系统技术、存储技术、网络技术和智能技术等。既可作为NVR进行本地独立工作,也可联网组成一个强大的安全防范系统。可接驳符合开放型网络视频接口、RTSP、GB28181标准的网络摄像机。支持最高3200W像素高清网络视频的预览、存储、回放。支持H.265、H.264编码前端自适应接入。支持IPC集中管理,包括IPC参数配置、信息的导入、导出和升级等功能。支持2个HDMI和2个VGA同时输出。支持即时回放功能,在预览画面下对指定通道的当前录像进行回放,并且不影响其他通道预览。支持最大16路同步回放及多路同步倒放。支持重要录像文件加锁保护功能。支持硬盘配额和硬盘盘组两种存储模式,可对不同通道分配不同的录像保存容量或周期。支持9个SATA接口,1个eSATA接口。支持RAID0、RAID1、RAID5、RAID6和RAID10。支持GB28181、ISUP接入平台。支持网络检测(网络流量监控、网络抓包、网络通畅)功能。
产品外观

技术参数

3.4配电室综合监测终端屏ZWMTA-V2
针对电力、电气设备连接点温度变化、局放,避雷器泄漏电流变化等故障隐患,无法实时监测电气设备内部运行状态,因此开发了能够实时监测温度、避雷器泄漏电流及雷击次数、局放、热成像图像等信息的新一代产品无线数据接收监测终端屏。该产品采用超低功耗设计、RF无线隔离、光电隔离技术,具有隔离彻底、抗干扰能力强、工作可靠、安装方便等特点,很好的解决了高电压状态下的各种数据监测问题。
产品外观

技术参数

