1 网络协议和网络模型

2 TCP/IP协议族概览
2.1 四层模型的各层实体


2.2 协议数据单元的转换

2.3 常见协议以及分层


2.4 ifconfig

2.5 本地环回设备

3 以太网
3.1 以太网和交换机


3.2 以太网帧


MAC地址大小 48位 6字节
IP地址 32位 4字节
port 16位 2字节
3.3 ARP协议

4 IP协议

4.1 IP地址以及其分类


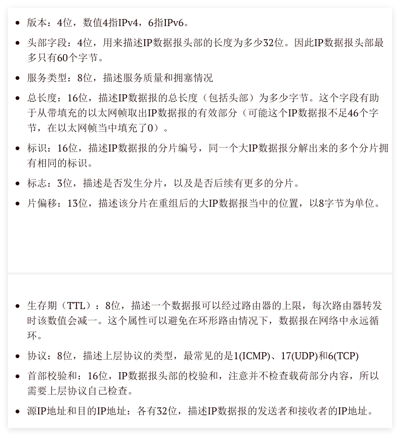
4.2 IP数据报的结构


4.3 分片和重组

4.4 路由器

4.5 NAT简述

4.6 ping和ICMP

5 TCP协议
5.1 TCP的基本特性


5.2 面向连接的协议
3次握手


- 超时重传
- 序号
- 确认机制
- 滑动窗口 -》 流量控制
4次挥手

5.3 TCP的状态转换


5.4 TCP报文头部

- MSS是为了在网络层的分片。
6 UDP协议

6.1 UDP报文头部
