位置放到-1m,处于正中心。

添加冻结,构建圆柱体:

接着进行Boolean:

上圆柱切割:
抑制圆柱的方法:

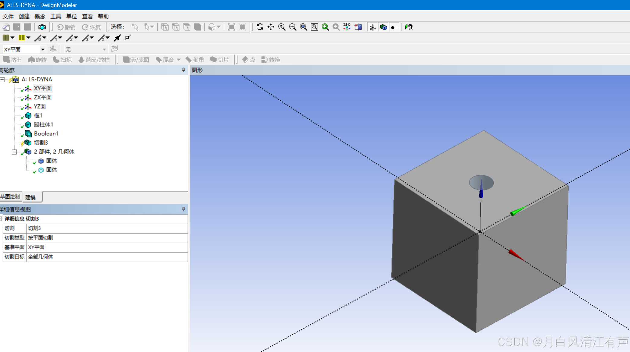
细化网格,形成加密区,再构造框体,接着Boolean:

创建新平面,对岩石分割:


去除边框,得到加密区模型,导出为step格式:

导入lspreport,显示原点在中心位置:

4个边画网格:

点击10,可输入6段:

拉伸网格:

视频里的单位是米,但是我是毫米(没有点击special unit切换),所以要输入2000:


构造圆柱,也是实体拉伸:

删除上半部分:

删除没用的构件:
补充外形:

用move or copy选中whole,接着合并:

没有共节点,接着merge一下(可以把tolerance调小一点):

移动坐标原点(没什么用):
清除完左上角的坐标系和其他的东西,还要把关键字删去:

填充材料(固体,把三号材料给它,这里为了简单没有设置,故无边界):


创建流体(空气和tnt):
对应的约束方程:
选用ALE中流体控制点可以控制三个方向的,z方向是1米到2米是加密网格,x和y方向是0.5米到1.5米加密网格:

注意不要插错顺序,不然网格会很奇怪:
控制点命名1和2赋予不同稀疏的网格:
左上角显示ale和固体重叠的情况:
下面开始构建两个物质组(tnt和空气):

构建mcoup值:

弹出来改成-1:
网格和物质都有了,下面开始,填充空气和炸药:
10是ale,填空气;
4是圆柱,填炸药的长宽高半径:

定义流体边界全部无反射边界:

设置起爆点:lt修改可以延时起爆
控制ale:
控制时间(1ms):

控制时间步长(0.6):
增加分解干扰:
增加二进制的输出:
输出dplot:
探测压力,在加密区附近:
看part1的固液耦合:

run一下:

爆炸产生的坑洞:

