引言
在现代软件架构中,缓存是提高系统性能和响应速度的重要手段。然而,如果不正确地使用缓存,可能会导致严重的线上事故,尤其是缓存的大热key问题更是老生常谈。本文将探讨一个常见但容易被忽视的问题:缓存大热key和缓存击穿问题。我们将从一个真实案例入手,分析其原因,并提供解决方案和预防措施。
案例描述
某系统在双十一大促期间,遇到了一个严重的线上事故。业务人员在创建一个大型活动,该大型活动由于活动条件和活动奖励比较多,导致生成的缓存内容非常大。活动上线后,系统就开始出现各种异常告警,核心UMP监控可用率由100%持续下降到20%,系统访问Redis的调用次数和查询性能也断崖式下降,后续更是产生连锁反应影响了其他多个核心接口的可用率,导致整个系统服务不可用。
原因分析
在这个系统中,为了提高查询活动的性能,我们开发团队决定使用Redis作为缓存系统。将每个活动信息作为一个key-value存储在Redis中。由于业务需要,有时候业务运营人员也会创建一个非常庞大的活动,来支撑双十一期间的各种玩法。针对这种庞大的活动,我们开发团队也提前预料到了可能会出现的大key和热key问题,所以在查询活动缓存之前增加了一层本地jvm缓存,本地jvm缓存5分钟,缓存失效后再去回源查询Redis中的活动缓存,本以为会万无一失,没想到最后还是出了问题。

查询方法伪代码
ini
ActivityCache present = activityLocalCache.getIfPresent(activityDetailCacheKey);
if (present != null) {
ActivityCache activityCache = incentiveActivityPOConvert.copyActivityCache(present);
return activityCache
}
ActivityCache remoteCache = getCacheFromRedis(activityDetailCacheKey);
activityLocalCache.put(activityDetailCacheKey, remoteCache);
return remoteCache;
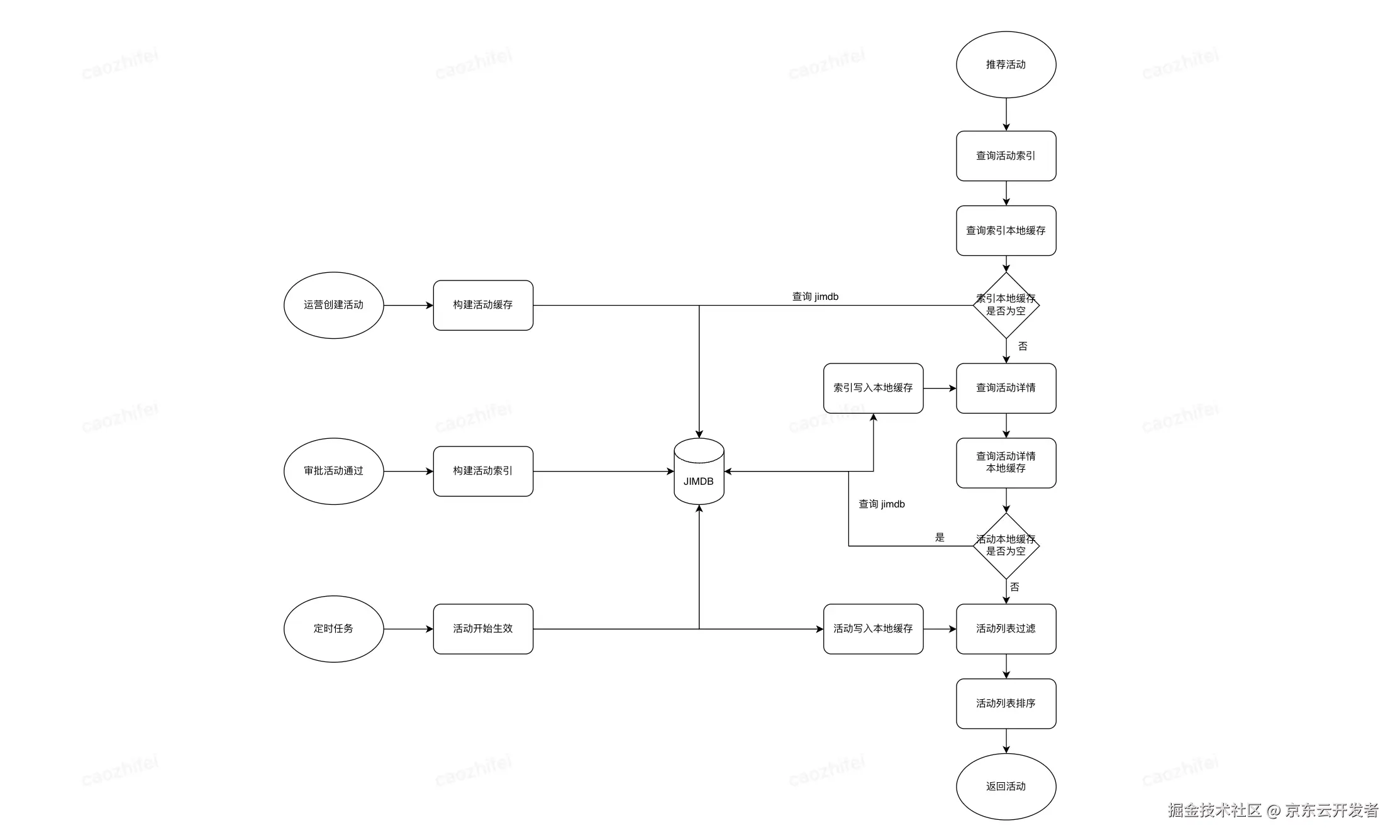
查询活动缓存流程如上图所示,为什么加了本地缓存还是出了问题?
这里其实就存在着第一个缓存陷阱:缓存击穿问题。首先解释一下什么是缓存击穿;缓存击穿(Cache Miss)是指在高并发的系统中,如果某个缓存键对应的值在缓存中不存在(即缓存失效),那么所有请求都会直接访问后端数据库,导致数据库的负载瞬间增加,可能会引发数据库宕机或服务不可用的情况。所以在本次事故里边,运营人员审批活动上线的一瞬间,活动缓存只是写入到了Redis缓存中,但是本地缓存还都是空的,所以此时就会有大量请求来同时访问Redis。
按照以往经验,Redis缓存都是纯内存操作,查询性能可以满足大量请求同时查询活动缓存,就在此时我们却陷入了第二个缓存陷阱:网络带宽瓶颈;Redis的高并发性能毋庸置疑,但是我们却忽略了一个大key和热key对网络带宽的影响,本次引发问题的大热key大小达到了1.5M,经过事后了解京东Redis对单分片的网络带宽也有限流,默认200M,根据换算,该热key最多只能支持133次的并发访问。所以就在活动上线的同一时刻,加上缓存击穿的影响,迅速达到了Redis单分片的带宽限流阈值,导致Redis线程进入阻塞状态,以至于所有的业务服务器都无法查询Redis缓存成功,最终引发了缓存雪崩效应。
解决方案
为了解决这个问题,我们开发团队采取了以下措施:
- 大key治理:更换缓存对象序列化方法,由原来的JSON序列化调整为Protostuff序列化方式。治理效果:缓存对象大小由1.5M减少到了0.5M。
- 使用压缩算法:在存储缓存对象时,再使用压缩算法(如gzip)对数据进行压缩,注意设置压缩阈值,超过一定阈值后再进行压缩,以减少占用的内存空间和网络传输的数据量。压缩效果:500k压缩到了17k。
- 缓存回源优化:本地缓存miss后回源查询Redis增加线程锁,减少回源Redis并发数量。
- 监控和优化Redis配置:定期监控Redis网络传输情况,根据实际情况调整Redis的限流配置,以确保Redis的稳定运行。
治理后业务伪代码如下:
ini
ActivityCache present = activityLocalCache.get(activityDetailCacheKey, key -> getCacheFromRedis(key));
if (present != null) {
return present;
}
csharp
/**
* 查询二进制缓存
*
* @param activityDetailCacheBinKey
* @return
*/
private ActivityCache getBinCacheFromJimdb(String activityDetailCacheBinKey) {
List<byte[]> activityByteList = slaveCluster.hMget(activityDetailCacheBinKey.getBytes(),"stock".getBytes());
if (activityByteList.get(0) != null && activityByteList.get(0).length > 0) {
byte[] decompress = ByteCompressionUtil.decompress(activityByteList.get(0));
ActivityCache activityCache = ProtostuffUtil.deserialize(decompress, ActivityCache.class);
if (activityCache != null) {
if (activityByteList.get(1) != null && activityByteList.get(1).length > 0) {
activityCache.setAvailableStock(Integer.valueOf(new String(activityByteList.get(1))));
}
return activityCache;
}
}
return null;
预防措施
为了避免类似的问题再次发生,开发团队采取了以下预防措施:
- 设计阶段考虑缓存策略:在系统设计阶段,充分考虑缓存的使用场景和数据特性,避免盲目使用大key缓存。
- 进行压力测试和性能评估:在上线前,进行充分的压力测试和性能评估,模拟高并发和大数据量的情况,及时发现和解决潜在问题。
- 定期进行系统优化和升级:随着业务的发展和技术的进步,定期对系统进行优化和升级,引入新的技术和工具来提高系统的性能和稳定性。
结论
缓存大key和热key是缓存使用中常见的陷阱,千万不要心存侥幸,否则会引发严重的线上事故。通过本文的案例分析和解决方案,我们希望能够帮助读者更好地理解和应对这个问题。记住,合理使用缓存是提高系统性能的关键,而不是简单地将所有数据都存储在缓存中。