**
项目背景
**
随着城市规模扩大和灾害事故复杂性增加,消防、应急、公安等指挥车在处置重特大灾害时面临通信稳定性差、带宽不足、数据安全风险高等挑战。传统单一通信链路易受信号遮挡、基站拥堵等因素影响,导致指挥调度延迟、视频传输卡顿,严重制约应急响应效率。多链路聚合技术通过整合4G/5G、卫星、有线等多路网络,可有效解决上述痛点,为指挥车提供高稳定、高带宽、高安全的通信保障。

**
需求分析
**
消防指挥车
灾害现场通信:高层建筑、化工园区等复杂环境易导致信号衰减,需保障音视频实时回传与多部门协同作战。
资源调度:快速部署消防力量,需稳定传输车辆定位、装备状态等数据。
舆情应对:敏感灾害事故需加密通信,防止数据泄露引发负面舆情。

应急指挥车
移动场景稳定性:高速移动或信号衰弱区域需自动切换链路,避免通信中断。
带宽需求:高清视频监控、无人机图传等业务需叠加带宽,支持1080P实时传输。
多灾种适配:应对地震、洪水等灾害,需兼容卫星通信作为备份链路。

公安指挥车
移动执法:执法现场需稳定传输高清图像,支持事中响应与事后取证。
数据安全:敏感案件需加密传输,防止数据截获。
多功能集成:支持布控球、无人机等设备接入,实现监控盲点覆盖。

视频会议行业
远程协作:跨部门会议需保障音视频流畅,避免卡顿影响决策。
优先级调度:自动识别会议数据,优先占用带宽,确保关键业务不受干扰。

解决方案概述
本方案采用多链路聚合路由器(如小草GrassRouter、MNF-PRO系列),通过以下核心技术实现通信优化:
全链路接入 :集成4G/5G(多运营商)、卫星、有线宽带等,支持全球频段适配。
动态带宽叠加 :实时监测链路信号强度、延时、丢包率,动态调整权重,实现带宽聚合。
业务优先级调度 :自动识别音视频、监控等高优先级业务,优先保障传输。
无缝切换 :毫秒级故障检测与链路切换,确保通信连续性。
数据加密 :采用SSL加密及私有VPN,保障敏感数据安全。

**
技术实现
**
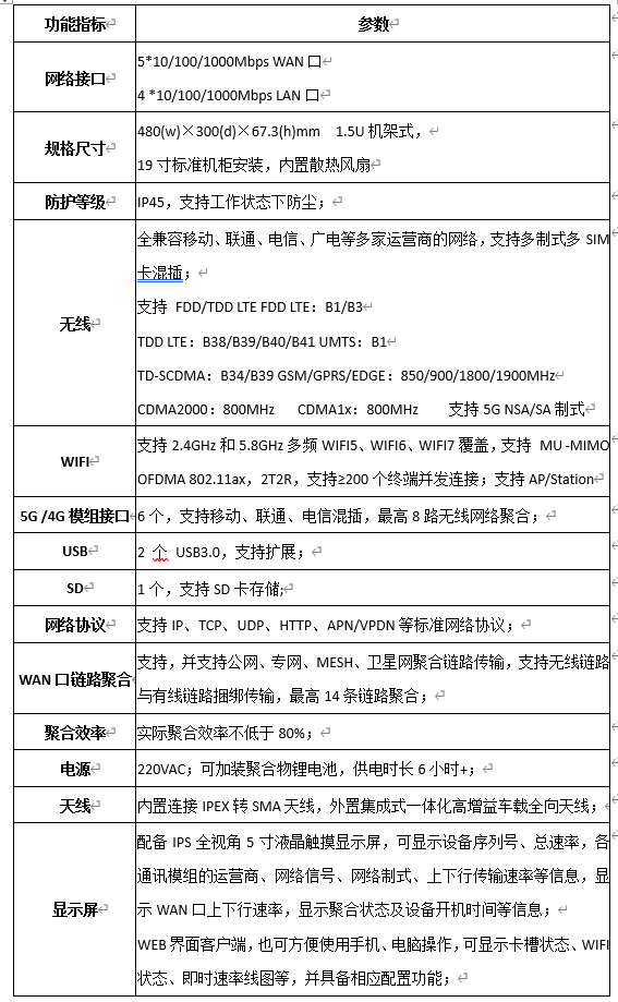
设备选型
核心设备 :多卡聚合路由器MNF-PRO(支持5路4G+1路5G或卫星接入)。
接口配置 :千兆网口、万兆光口、Wi-Fi 6、Wi-Fi 7,支持多终端接入。
软件平台 :多模态网络聚合协议,聚合效率达80%以上。

**
部署架构
**
前端接入层 :指挥车搭载车载监控、无人机、单兵设备等,通过路由器聚合多路信号。
传输层 :动态分配数据包至各链路,支持高清视频、语音、文件等混合传输。
指挥中心层 :接收实时数据,支持视频会议、资源调度与远程指挥。

**
应用场景示例
**
消防指挥车 :灾害现场通过卫星+4G/5G链路回传高清画面,指挥中心实时部署灭火策略。
应急指挥车 :**移动中自动切换链路,保障无人机图传与多方通信不间断。
公安指挥车 :执法现场加密传输监控数据,支持快速取证与跨部门协作。
视频会议:优先保障会议带宽,避免因文件传输导致卡顿。

方案优势
**
高稳定性 :多链路冗余设计,单链路中断不影响整体通信。
高带宽 :聚合后带宽提升3-5倍,支持高清视频与大数据传输。
高安全性 :多重加密与私有VPN,满足公安、应急等敏感场景需求。
低成本 :工业化设计,维护成本低,无需专业调试。
兼容性 :支持4G/5G升级,适配未来通信技术演进。

**
实施建议
**
分阶段部署 :优先在消防、应急指挥车试点,逐步推广至公安、视频会议场景。
培训与运维 :简化操作流程,提供远程技术支持,降低使用门槛。
定制化开发:根据行业需求调整优先级策略与加密等级。
本方案通过GrassRouter多链路聚合MNF-PRO技术,为指挥车及视频会议场景提供"不断联、不卡顿、不泄密"的通信保障,助力应急响应效率提升50%以上。