1、背景
在新能源发电蓬勃发展的今天,分布式光伏、风电场站日益增多,但分散式布局带来的调度难、效率低、运维复杂等问题也逐渐凸显。有没有一款设备能实现多场站集中管控、优化发电输出、降低运维成本?答案来了 ------ 安科瑞 ANet-4E16S-AGVC 分布式新能源群调群控装置,专为解决分布式能源管理痛点而生,以硬核技术赋能新能源高效运营!

2、产品定位:分布式新能源的 "智能调度中枢"
2.1 产品介绍
分布式新能源场站的群调群控系统主要是指一种用于集中管理、监控和控制多个新能源发电单元(如风电场、光伏电站等)的智能化系统。该系统能够对同一组网系统中分布在不同地理位置的多个场站进行集中的调度与控制,提升整体发电效率、稳定性和安全性。


2.2 装置外观及尺寸


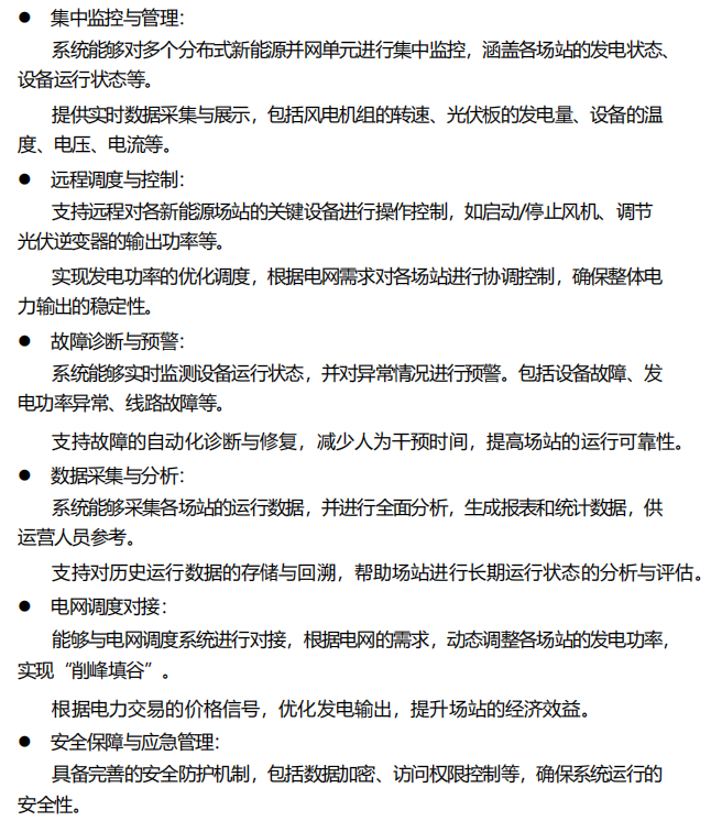
3、核心功能:六大能力解锁新能源管理新体验

4、核心优势:为什么选择 ANet-4E16S-AGVC?
高效运营:集中管理减少人工干预,发电效率显著提升;
成本优化:故障提前预警,降低设备维护频率与成本;
安全保障:完善的安全防护机制 + 应急预案,守护设备与电网安全;
灵活适配:支持个性化逻辑编程,可快速响应用户特殊需求;
经济收益:对接电网调度与电力交易,实现 "削峰填谷" 与收益最大化

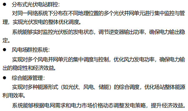
5、应用场景:不止于单一能源,覆盖多场景需求

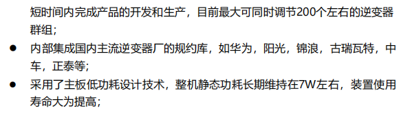
6、装置技术特点


7、总结
从数据采集到智能调度,从故障预警到安全防护,ANet-4E16S-AGVC 以全方位的功能覆盖和稳定可靠的性能表现,成为分布式新能源场站的理想合作伙伴。无论是提升发电效率、降低运维成本,还是保障电网稳定,它都能给出高效解决方案!
如果您正在为分布式新能源管理发愁,想要解锁更智能、更高效的运营模式,欢迎咨询安科瑞,了解 ANet-4E16S-AGVC 装置的更多细节,让专业设备为您的新能源项目赋能增效!