

1. 项目简介
本次项目位于河北省唐山市,该铁矿是集采矿、选矿为一体的大型矿山企业,是国内最大的露天铁矿之一,已累积生产精矿粉超过1亿吨,累积采出矿石量3.5亿吨,为工业发展作出了巨大贡献。
该铁矿被确定为国家首批绿色矿山试点单位以来,一直将绿色矿山建设作为企业可持续发展的重要目标,推进绿色矿山管理机制创新,不断完善矿产资源利用,环境保护,土地复垦,生态重建等绿色矿山管理规范、制度和管理体系,根据当地要求该矿山将自动化监测系统应用于露天矿山之中,将智能化监测系统完整的布设在矿区边坡上,为矿区财产和人员安全提供有效保障,积极探索和实践绿色、可持续的企业发展模式,为全面建设现代数字化经典绿色矿山开拓一套先进的管理模式。
本次项目为绿色矿山建设二期工程,通过增设新的监测参数以全面覆盖矿山安全监测。
2. 监测目的
监测获得的采动应力动态变化数据,是验证与反演当前采矿设计方案的"试金石"。通过分析应力分布与开采活动的响应关系,可以科学优化采场结构参数、开采顺序和支护方案,实现从"经验设计"到"数据驱动设计"的升级,提高资源回收率并降低开采成本。
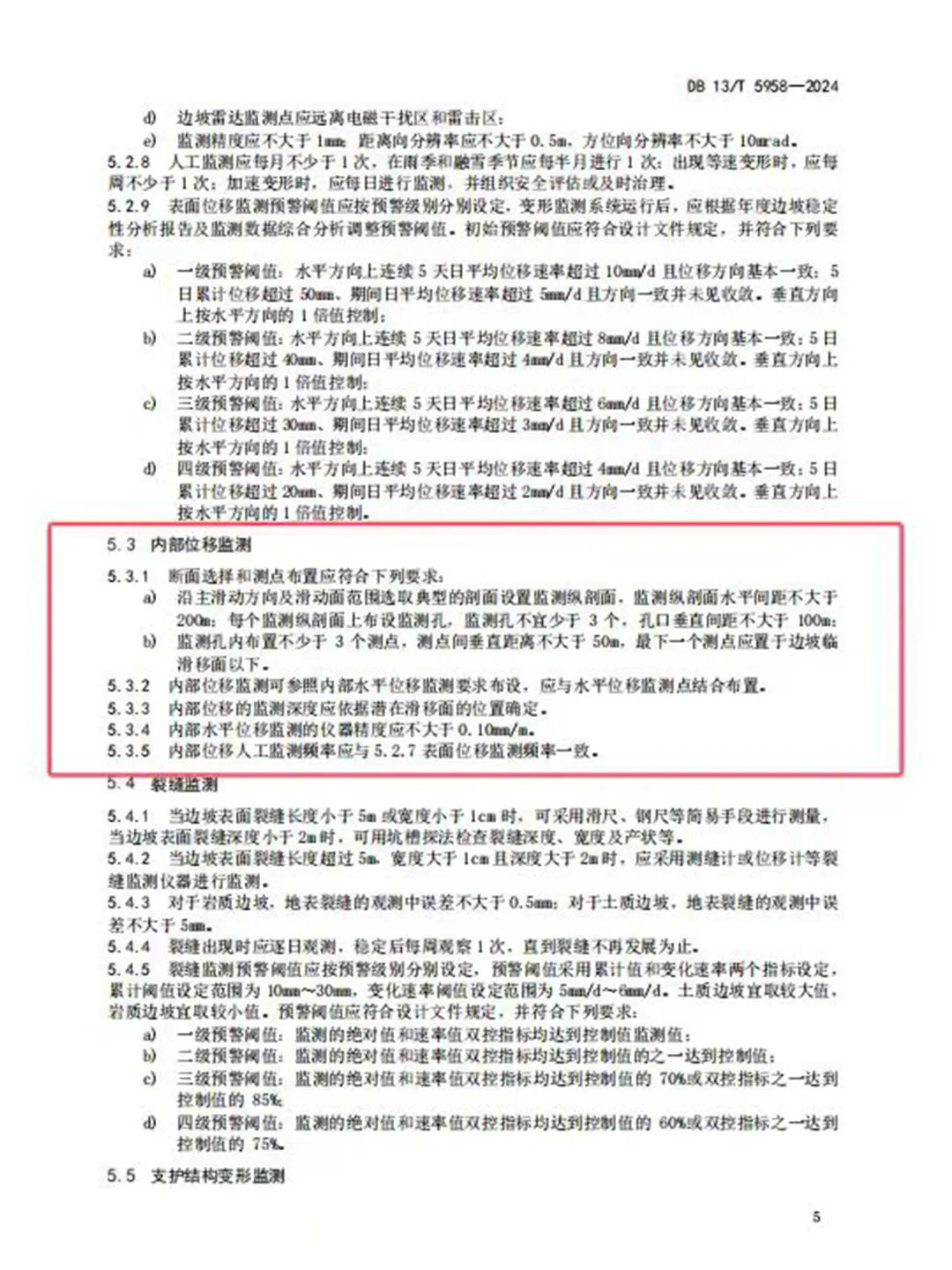
3. 点位布设




根据《金属非金属露天矿山采场边坡安全监测技术规范》,本次二期绿色矿山建设主要的监测参数有:内部位移和采动应力,组成矿区的自动化监测系统补充项,严格按照地标规范选点、布点和安装。
内部位移及采动应力监测点布设:

4. 测点统计

5. 现场图片







6. 岩创可视化平台数据展示



本项目通过岩创可视化云平台观查数据,根据设置报警值,数据变化达到预警值时通过短信、电话等方式及时通知,提供有效预警,提高了矿山边坡管理的效率和安全性,构建一个全面的安全监测体系;同时还促进了绿色矿山建设,通过减少生态破坏和环境污染,推动矿业行业的绿色低碳循环发展;我们将持续创新,以提供更有力的技术保障。