2026年新大纲普通话考试真题题库50套,PDF电子版!!

文件下载链接
文件内容:「普通话考试题库50套」
链接:https://pan.quark.cn/s/ba8080d127f9




普通话考试题型及分值
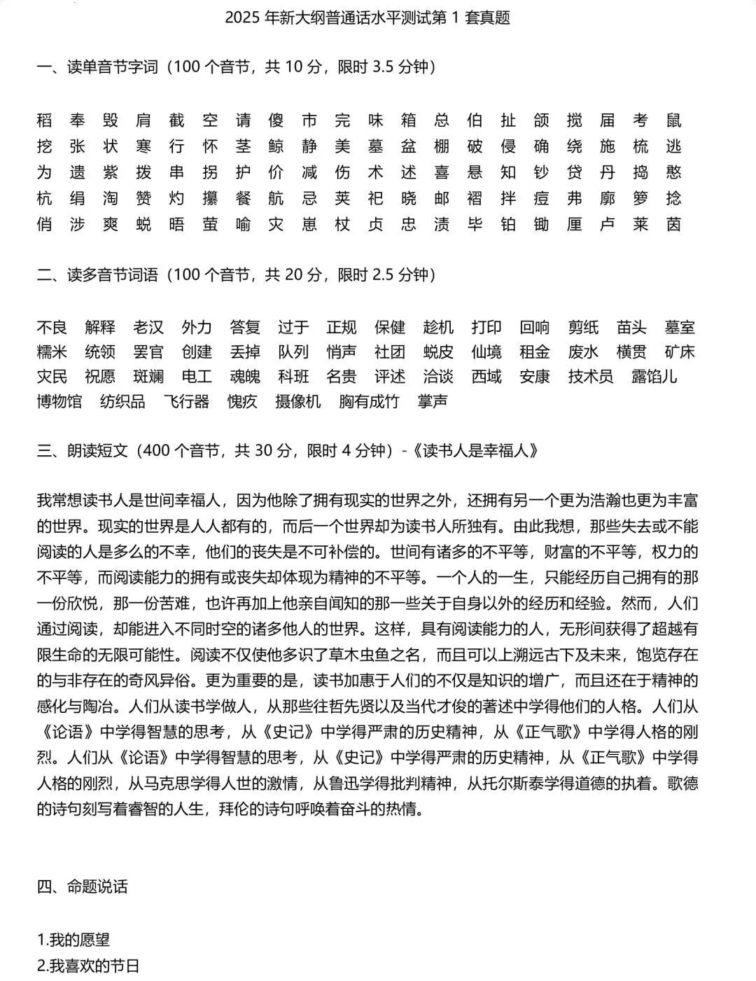
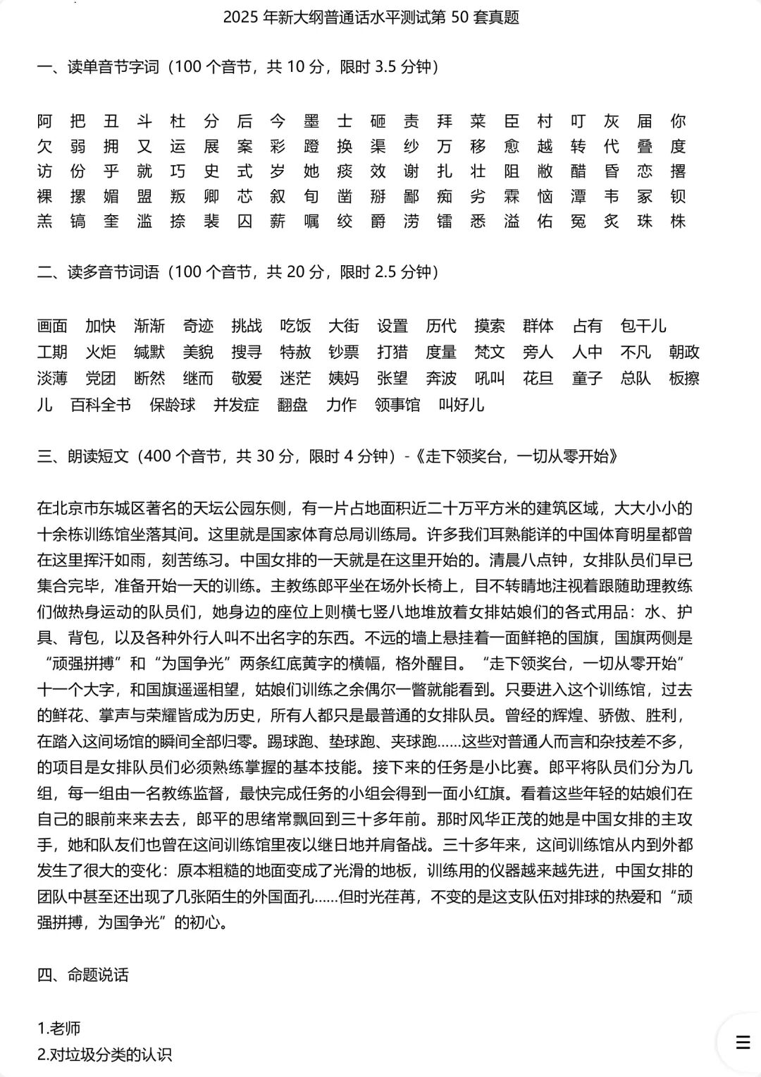
普通话水平测试满分为100分,共包含四个考题型,具体题型及分值如下:
(1)读单音节字词(100个音节,不含轻声、儿化音节):限时3.5分钟,共10分。考生需要从左至右横向依次读出每个字词。
(2)读多音节词语(100个音节):限时2.5分钟,共20分。考试需要从左至右横向依次读出每个单词。
(3)朗读短文(1篇,400个音节):限时4分钟,共30分。
(4)命题说话:限时3分钟,共40分。考试需要从给定的两个话题中选择一个,并围绕话题连续说3分钟,需要自己发挥,大概600-700字。可以考前背诵一些素材,考试时有话说就行。必须围绕选定话题连续说满3分钟,不能有背稿、离题、重复、中断等情况。