市场主流的低压大电流手电筒驱动方案通常采用降压型恒流驱动架构,以适应单节锂电池(3.7V标称电压)的低压输入,并提供稳定的高电流输出。
手电筒设计基本需要满足以下几个要点:
1、BUCK最低工作电压需支持3V
2、电池供电,BUCK需有轻载高效模式
3、BUCK需支持100%或者较大Duty工作模式
4、产品主板较小,需良好的Thermal表现
以下结合当前技术趋势,介绍晶艺LA1220D同步降压方案。
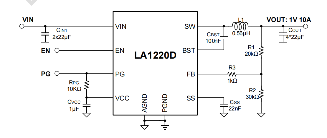
LA1220D概述 :LA1220D是一款全集成式易用同步降压转换器,采用低阻抗高侧与低侧功率MOSFET集成设计。该器件通过恒导通时间(COT)控制实现高效输出10A电流,确保快速环路响应。通过在SS端添加电容可延长输出电压启动斜坡。开漏电源良好(PG)信号表明输出电压处于额定范围。LA1220D内置多项保护功能:逐周期电流限制、突变模式短路保护(SCP)、过流保护(OCP)、欠压保护(UVP)、FB开路保护以及过功率耗散时的热关机保护。该器件采用紧凑型QFN3X3-16封装,节省空间。
LA1220D特点:
宽2.5V至18V输入范围,配备外部3.3~5V VCC 偏置电源
3.1 V至18V输入范围,内置 VCC LDO
17mΩ/8mΩ 低RDS_ON功率MOSFET
支持10A连续输出电流
140μA 低静态电流
COT控制实现快速环路响应
轻载时固定600KHz开关频率
PFM 模式,高效运行
支持高达99%的大占空比
外部可编程软启动
电源状态指示灯
输出电压可调至0.6V
支持预偏置输出启动
全面保护: OCP 、SCP、OTP、 UVP 及FB开路保护
采用QFN3X3-16封装
LA1220D典型电路
