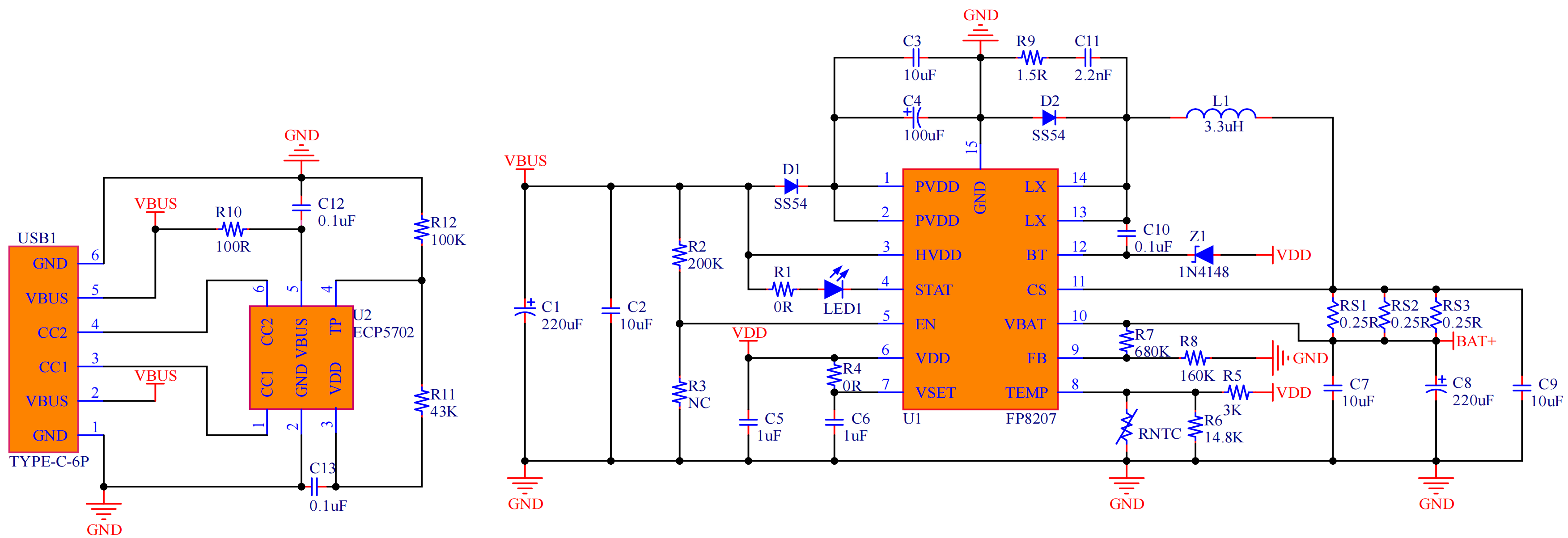
本方案基于ECP5702 PD诱骗芯片与FP8207同步降压芯片 组合,ECP5702可以精准获取PD15V电压,为FP8207提供稳定输入,实现高达3A的大电流快速充电。方案采用"前端诱骗+后端降压"的架构:

前端: ECP5702作为PD SINK控制器,智能与PD充电器通信,可请求5V/9V/12V/15V/20V多种电压
后端: FP8207作为同步降压充电器,接收ECP5702提供的电压,转换为精确可控的电流电压为电池充电。"

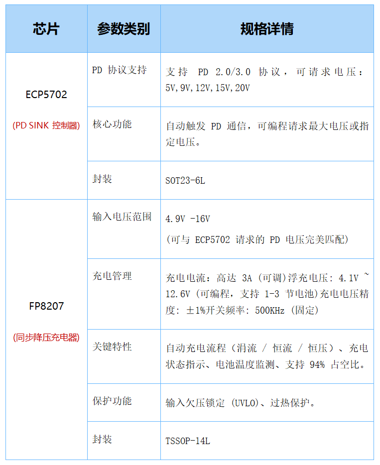
技术参数:
"ECP5702和FP8207的具体参数看参考这个表格

ECP5702-规格书:

这套方案外围简洁、体积小巧,能够从普通PD充电器获取最大功率,为各类便携设备提供安全可靠的3A快充体验。这颗ECP5702 还 适配多款不同品牌的充电芯片 (附表) ,实现快充功能。
