一、前言
Commit 阶段是 React 更新流程的最后一环,用于把 Render 阶段计算出的变更与副作用原子化地应用到宿主环境(DOM),确保界面一致性与不出现中间态。
二、React 全流程视角下的 Commit 阶段
2.1 React 渲染全流程回顾

- 触发:来自事件、
setState、dispatch、startTransition、异步回调等,进入调度。 - 调度:为更新分配车道(
Lane),选择下一批工作(getNextLanes),安排回调。 - Render(可中断):自顶向下构建/复用 Fiber,Diff 得出宿主层变更与副作用列表;不会触碰 DOM。
- Commit(不可中断):原子化应用 DOM 变更,执行 layout 类副作用与 ref,保证可见更新的一致性。
- 绘制(Paint):浏览器将提交的变更绘制到屏幕。
- 被动阶段(Passive):在一个独立宏任务中异步冲洗
useEffect(HookPassive)的清理与安装,避免阻塞提交与布局。
2.2 Commit 阶段的核心目标
- 原子应用宿主层变更:在一次不可中断的关键段内完成所有 DOM 插入/删除/属性更新,避免"半提交"导致的视觉撕裂。
- 正确的副作用时序:
useInsertionEffect在变更前、useLayoutEffect清理于变更期/安装于布局期、类组件DidMount/DidUpdate与 ref 绑定于布局期。 - 界面一致性与可预期的读写:布局读/写必须发生在稳定的 DOM 状态上,确保测量与同步操作正确。
- 与调度器的配合:提交期间不让步、不给调度器插入中断,确保一个提交完成后再进入绘制与被动阶段。
- 产出后续异步工作:将
useEffect的清理与安装延迟到绘制后,尽量降低对交互的阻塞。
javascript
// 提交阶段的顺序(简化伪代码)
commitBeforeMutationEffects(root, finishedWork, lanes); // 变更前处理,如焦点/过渡
commitMutationEffects(root, finishedWork, lanes); // 应用 DOM 变更
commitLayoutEffects(root, finishedWork, lanes); // ref、类组件、layout effect 安装
// 绘制发生在上述之后;随后进入被动阶段:
flushPassiveEffects(); // useEffect 的清理和安装(异步宏任务)
三、Commit 阶段源码关键函数解析
3.1 入口函数:commitRoot
3.1.1 角色定位:
提交阶段的总调度器;将 Render 阶段完成的变更与副作用在宿主环境原子化应用。
3.1.2 核心特征:
- 不可中断:提交路径置位
CommitContext,不调用shouldYield。 - 明确分期:严格依序执行 Before Mutation → Mutation → Layout。
- 提交后异步:被动副作用(
useEffect)在一个后续宏任务中冲洗,避免阻塞交互。 - 关键职责(串联三子阶段并安排 Passive):
- 冲刷潜在残留的被动效果,确保提交干净。
- 进入提交上下文并短期提升更新优先级到离散事件级别。
- 在 Mutation 结束后切换当前树:
root.current = finishedWork。 - 调度并在绘制后冲洗被动副作用,设置合适的更新优先级。
3.1.3 核心实现逻辑
javascript
function commitRoot(root, finishedWork, lanes /* ... */) {
// 先冲刷可能残留的被动效果,确保提交干净
do {
flushPendingEffects();
} while (pendingEffectsStatus !== NO_PENDING_EFFECTS);
// 设置提交阶段的性能标记与校验
// ...
// 安排被动效果(Passive)后续冲洗(必要时)
if (
(finishedWork.subtreeFlags & PassiveMask) !== NoFlags ||
(finishedWork.flags & PassiveMask) !== NoFlags
) {
// 常规:调度一个普通优先级任务执行 flushPassiveEffects
root.callbackNode = null;
root.callbackPriority = NoLane;
scheduleCallback(NormalSchedulerPriority, () => {
flushPassiveEffects(true);
return null;
});
} else {
root.callbackNode = null;
root.callbackPriority = NoLane;
}
// Before Mutation 子阶段(提交上下文 + 提升优先级)
if (hasBeforeMutationEffects) {
const prev = getCurrentUpdatePriority();
setCurrentUpdatePriority(DiscreteEventPriority); // 提交路径短期提升为离散优先级
const prevCtx = executionContext;
executionContext |= CommitContext; // 进入提交上下文
try {
commitBeforeMutationEffects(root, finishedWork, lanes); // DOM 读前置与快照
} finally {
executionContext = prevCtx;
setCurrentUpdatePriority(prev);
}
}
if (!startedViewTransition) {
flushMutationEffects(); // 执行 DOM 增删改
flushLayoutEffects(); // 执行 useLayoutEffect、更新 ref 等
flushSpawnedWork(); // 提交后异步执行 flushPassiveEffects
}
}
3.1.4 示例:一次"点击打开弹层"的完整提交与副作用时序
以下示例展示一次离散事件(click)触发的更新如何穿越三个子阶段,以及绘制后的被动副作用如何执行与设定优先级。
javascript
function DialogExample() {
const [open, setOpen] = useState(false);
const dialogRef = useRef(null);
// Layout 阶段执行:此处可安全测量并同步读写 DOM
useLayoutEffect(() => {
if (open && dialogRef.current) {
// 运行于 Layout 子阶段:DOM 已变更且稳定
const rect = dialogRef.current.getBoundingClientRect(); // 同步测量
// 例如根据尺寸定位弹层
dialogRef.current.style.top = `${rect.bottom + 8}px`;
}
return () => {
// 下次提交时,Layout 清理发生在 Mutation 之前(避免脏读)
// 可在这里撤销同步副作用(如绑定的同步事件等)
};
}, [open]);
// Passive 阶段执行:绘制后再执行,避免阻塞提交/布局
useEffect(() => {
if (!open) return;
// 示例:给窗口添加滚动监听,滚动时关闭弹层
const onScroll = () => {
// 注意:此处 setState 的更新优先级由 Passive 阶段设定:
// priority = lowerEventPriority(DefaultEventPriority, lanesToEventPriority(pendingEffectsLanes))
// 通常为 Default;如果本次渲染包含 Idle 等更低优先级,效果更新也会更低
setOpen(false);
};
window.addEventListener("scroll", onScroll);
return () => window.removeEventListener("scroll", onScroll); // Passive 清理
}, [open]);
return (
<div>
<button
onClick={() => {
setOpen(true); // 离散事件入口(click):触发一次高优先级更新
}}
>
打开弹层
</button>
{open && (
<div ref={dialogRef}>
弹层内容(Layout 效果会在提交后立刻测量并定位)
</div>
)}
</div>
);
}
时间线解读:
- Before Mutation:读取现有焦点/选择,准备快照与过渡信息;不触碰 DOM。
- Mutation:插入弹层节点、属性写入、可能的宿主层重置;随后
root.current = finishedWork。 - Layout:执行
useLayoutEffect清理与安装、类组件DidMount/DidUpdate、ref绑定;支持同步测量。 - Paint:浏览器将变更绘制到屏幕(用户现在看到弹层)。
- Passive:宏任务中冲洗
useEffect清理与安装,此处绑定滚动监听;若滚动触发setOpen(false),该更新优先级不会高于DefaultEventPriority,并可能更低(比如渲染包含 Idle 车道时)。
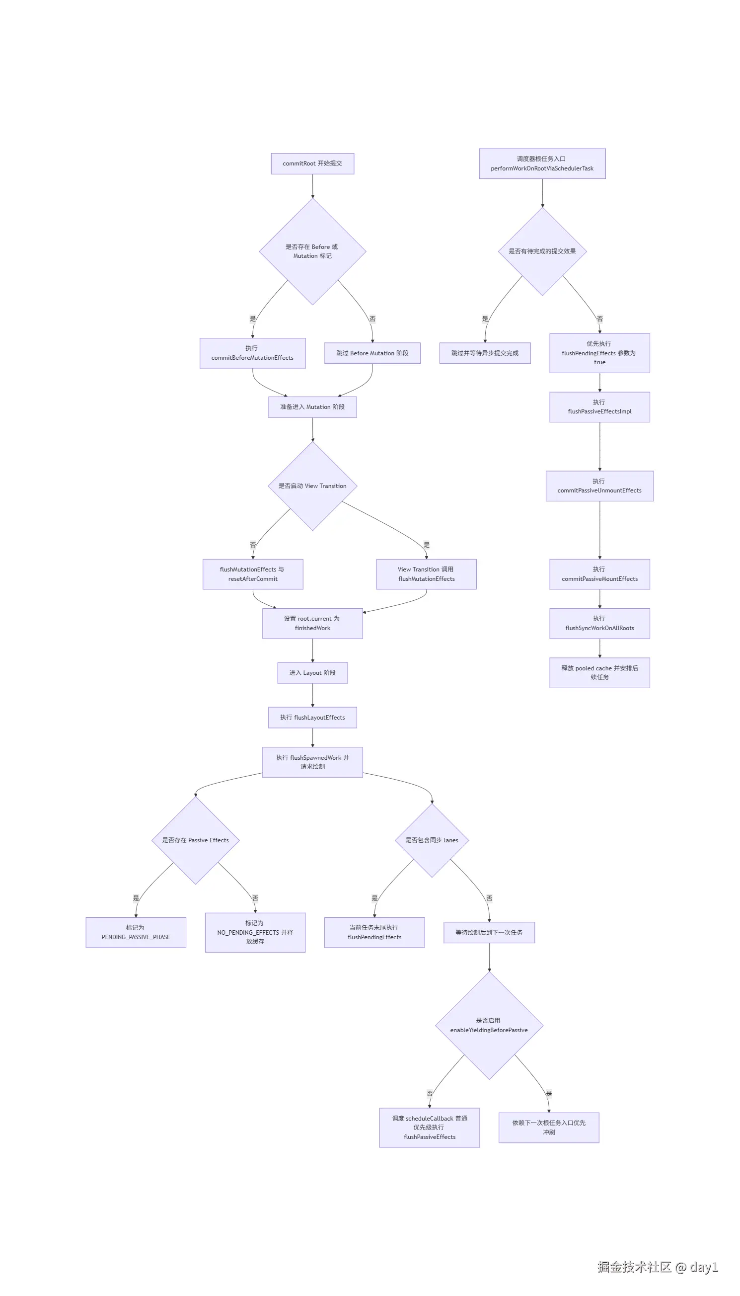
3.1.5 commit 流程图

3.2 子阶段一:Before Mutation
简单说,这个阶段的核心是:在 DOM 发生任何增删改之前,先完成 "读状态" 和 "做准备" 的工作------ 比如记录 DOM 快照、处理焦点,避免后续 DOM 变更破坏这些需要的信息,确保数据和交互的一致性。
3.2.1 核心目标与执行时机
- 核心目标:DOM 变更前,安全读取当前页面状态(如滚动位置、焦点元素、选择的文本),执行前置准备(如快照、焦点处理)。
- 关键时机:在 Mutation 阶段(实际改 DOM)之前,且整个过程同步执行、不可中断。
- 为什么要单独分这个阶段:如果先改 DOM 再读状态,拿到的就是变更后的数据,可能导致逻辑错误(比如想记录列表滚动位置,结果 DOM 先更新了,滚动位置变了)。
3.2.2 核心实现逻辑
commitBeforeMutationEffects 先初始化提交环境(获取聚焦实例句柄、判断视图过渡场景),通过 commitBeforeMutationEffects_begin 以深度优先方式遍历 Fiber 树,先处理待删除子节点的提交前副作用,有子节点且子树含相关副作用标记则深入遍历,无子节点则记录视图过渡状态并切换到兄弟 / 父节点;遍历过程中通过 commitBeforeMutationEffects_onFiber 处理单个节点逻辑,包括焦点在隐藏 Suspense 边界内的失焦处理、类组件 getSnapshotBeforeUpdate 快照执行、根节点容器清空等,全程在 DOM 变更前完成,为后续 Mutation 阶段做准备,执行完毕后清理环境状态。
javascript
export function commitBeforeMutationEffects(
root: FiberRoot,
firstChild: Fiber,
committedLanes: Lanes
): void {
focusedInstanceHandle = prepareForCommit(root.containerInfo);
shouldFireAfterActiveInstanceBlur = false;
const isViewTransitionEligible =
enableViewTransition &&
includesOnlyViewTransitionEligibleLanes(committedLanes);
// 初始化副作用遍历指针,指向待处理的第一个 Fiber 节点
nextEffect = firstChild;
// 开始执行提交前阶段核心逻辑
commitBeforeMutationEffects_begin(isViewTransitionEligible);
focusedInstanceHandle = null;
resetAppearingViewTransitions();
}
function commitBeforeMutationEffects_begin(isViewTransitionEligible: boolean) {
// 确定副作用掩码:视图过渡场景用专用掩码,否则用默认提交前掩码
const subtreeMask = isViewTransitionEligible
? BeforeAndAfterMutationTransitionMask
: BeforeMutationMask;
// 遍历副作用链表(nextEffect 驱动)
while (nextEffect !== null) {
const fiber = nextEffect;
// 先处理 deletions:父→子
if (enableCreateEventHandleAPI || isViewTransitionEligible) {
const deletions = fiber.deletions;
if (deletions !== null) {
for (let i = 0; i < deletions.length; i++) {
commitBeforeMutationEffectsDeletion(
deletions[i],
isViewTransitionEligible
);
}
}
}
// 隐藏子树优化(Offscreen/Suspense)与视图过渡特殊处理
if (enableViewTransition && fiber.tag === OffscreenComponent) {
// 根据隐藏/显现状态跳过或特殊遍历
commitBeforeMutationEffects_complete(isViewTransitionEligible);
continue;
}
const child = fiber.child;
// 有子节点且子树含提交前副作用标记:深入子节点遍历(深度优先)
if ((fiber.subtreeFlags & subtreeMask) !== NoFlags && child !== null) {
child.return = fiber;
nextEffect = child;
} else {
if (isViewTransitionEligible) {
// 视图过渡:记录子树内变更前状态
commitNestedViewTransitions(fiber);
}
// 完成当前节点处理,切换到兄弟/父节点
commitBeforeMutationEffects_complete(isViewTransitionEligible);
}
}
}
// 处理单个 Fiber 节点的提交前副作用
function commitBeforeMutationEffects_onFiber(
finishedWork: Fiber,
isViewTransitionEligible: boolean
) {
const current = finishedWork.alternate;
const flags = finishedWork.flags;
// 焦点在隐藏边界内的处理
if (enableCreateEventHandleAPI) {
if (!shouldFireAfterActiveInstanceBlur && focusedInstanceHandle !== null) {
if (
finishedWork.tag === SuspenseComponent &&
isSuspenseBoundaryBeingHidden(current, finishedWork) &&
doesFiberContain(finishedWork, focusedInstanceHandle)
) {
shouldFireAfterActiveInstanceBlur = true;
beforeActiveInstanceBlur(finishedWork); // // 执行活跃实例失焦前回调
}
}
}
switch (finishedWork.tag) {
case ClassComponent: {
if ((flags & Snapshot) !== NoFlags && current !== null) {
// 类组件:存在 Snapshot 标记且有旧节点,执行快照逻辑(如 getSnapshotBeforeUpdate)
commitClassSnapshot(finishedWork, current);
}
break;
}
case HostRoot: {
// 根节点:存在 Snapshot 标记,清空容器(DOM 变更前准备)
if ((flags & Snapshot) !== NoFlags) {
if (supportsMutation) {
const root = finishedWork.stateNode;
clearContainer(root.containerInfo);
}
}
break;
}
case FunctionComponent: {
// useEffectEvent:更新事件实现引用(非 DOM 快照)
// 省略具体细节
break;
}
default: {
if ((flags & Snapshot) !== NoFlags) {
throw new Error("Unexpected Snapshot flag for this fiber tag.");
}
}
}
}
3.3 子阶段二:Mutation
Mutation 阶段是 React 真正 "动手修改 DOM" 的阶段,核心任务是将 Render 阶段计算出的 DOM 变更(插入、删除、更新)应用到真实 DOM 上,同时完成旧 Ref 解绑、宿主状态清理等关键操作。这一阶段的操作直接影响用户可见的界面,且全程同步执行、不可中断。
3.3.1 核心目标与执行时机
- 核心目标:执行真实 DOM 操作(插入新节点、删除旧节点、更新属性 / 文本),并完成与 DOM 变更相关的前置清理(如旧 Ref 解绑)。
- 关键时机:在 Before Mutation 阶段(读状态)之后,Layout 阶段(读新 DOM 状态)之前,是 "写 DOM" 的唯一阶段。
- 为什么重要:这是虚拟 DOM 映射到真实 DOM 的 "最后一步",所有 Render 阶段的计算结果在此落地,直接决定用户看到的界面。
3.3.2 核心实现逻辑
- 和 Before Mutation 阶段类似,Mutation 阶段也需要确保操作不被打断,因此会先切换到高优先级环境,会调用
commitMutationEffectsOnFiber来递归处理finishedWork树。
javascript
const prev = getCurrentUpdatePriority();
setCurrentUpdatePriority(DiscreteEventPriority);
const prevCtx = executionContext;
executionContext |= CommitContext;
try {
commitMutationEffects(root, finishedWork, lanes); // 核心:执行所有 DOM 变更操作
resetAfterCommit(root.containerInfo); // 宿主层收尾
} finally {
executionContext = prevCtx;
setCurrentUpdatePriority(prev);
}
// 关键:DOM 变更完成后,切换当前 Fiber 树(旧树 → 新树)
root.current = finishedWork;
// 标记进入下一阶段(Layout 阶段)
pendingEffectsStatus = PENDING_LAYOUT_PHASE;
commitMutationEffectsOnFiber是实际执行副作用的核心。它会根据fiber.flags的不同,执行相应的操作。其基本流程是 "自上而下" 递归,但处理副作用的顺序有所不同。
首先处理 deletions,在遍历子节点之前,优先处理当前 Fiber 节点上标记为 ChildDeletion 的所有待删除子节点。这确保了在执行其他变更前,旧的 DOM 节点已被移除;然后递归子节点:如果子树中存在 MutationMask 标记的变更,则继续向下遍历,对每个子节点调用 commitMutationEffectsOnFiber;在递归回到当前 Fiber 后,处理自身的副作用。例如,对于 HostComponent,会根据 flags 执行 commitHostUpdate(更新属性)或 commitHostPlacement(插入 DOM 树)。对于函数组件,会在这里触发 useInsertionEffect 的销毁和创建回调。
javascript
function commitMutationEffectsOnFiber(
finishedWork: Fiber,
root: FiberRoot,
lanes: Lanes
) {
const flags = finishedWork.flags;
switch (finishedWork.tag) {
case FunctionComponent:
case ForwardRef:
case SimpleMemoComponent: {
// 递归处理子节点的 Mutation Effects
recursivelyTraverseMutationEffects(root, finishedWork, lanes);
// 处理当前节点的 Placement (插入)
commitReconciliationEffects(finishedWork);
// 3. 如果有 Update 标记 (通常由 Hook 副作用引起)
if (flags & Update) {
// 卸载之前的插入副作用钩子 (useInsertionEffect)
commitHookEffectListUnmount(
HookInsertion | HookHasEffect,
finishedWork,
finishedWork.return
);
// 挂载新的插入副作用钩子 (useInsertionEffect)
commitHookEffectListMount(HookInsertion | HookHasEffect, finishedWork);
// 卸载之前的插入副作用钩子 (useLayoutEffect)
commitHookLayoutUnmountEffects(
finishedWork,
finishedWork.return,
HookLayout | HookHasEffect
);、
}
break;
}
case ClassComponent: {
recursivelyTraverseMutationEffects(root, finishedWork, lanes);
commitReconciliationEffects(finishedWork);
if (flags & Ref) {
// 解绑旧的 ref
const current = finishedWork.alternate;
if (current !== null) {
safelyDetachRef(current, current.return);
}
}
break;
}
// DOM 元素
case HostComponent: {
recursivelyTraverseMutationEffects(root, finishedWork, lanes);
commitReconciliationEffects(finishedWork);
if (flags & Ref) {
const current = finishedWork.alternate;
if (current !== null) {
safelyDetachRef(current, current.return);
}
}
if (flags & Update) {
const instance = finishedWork.stateNode;
if (instance != null) {
// 应用 DOM 属性更新
const newProps = finishedWork.memoizedProps;
const oldProps = current !== null ? current.memoizedProps : newProps;
const type = finishedWork.type;
const updatePayload = finishedWork.updateQueue;
finishedWork.updateQueue = null;
if (updatePayload) {
// 调用 commitHostUpdate 执行 DOM 更新
commitHostUpdate(
instance,
updatePayload,
type,
oldProps,
newProps,
finishedWork
);
}
}
}
break;
}
// ... 其他类型的 Fiber
}
}
function recursivelyTraverseMutationEffects(root, parentFiber, lanes) {
// 优先处理删除
const deletions = parentFiber.deletions;
if (deletions !== null) {
for (let i = 0; i < deletions.length; i++) {
const childToDelete = deletions[i];
commitDeletionEffects(root, parentFiber, childToDelete);
}
}
// 递归处理子节点
if (parentFiber.subtreeFlags & MutationMask) {
let child = parentFiber.child;
while (child !== null) {
commitMutationEffectsOnFiber(child, root, lanes);
child = child.sibling;
}
}
}
3.4 子阶段三:Layout
Layout 阶段是提交过程中 DOM 稳定后、被动副作用执行前的关键环节,核心目标是处理需要依赖完整 DOM 状态的同步操作,同时完成组件生命周期与 ref 的最终绑定。
3.4.1 核心目标与执行时机
- 核心目标:在 DOM 状态稳定后同步处理依赖 DOM 的布局操作、生命周期回调与 ref 绑定。
- 关键时机:Mutation 阶段(DOM 增删改)之后、被动副作用(如 useEffect)之前。
- 为什么重要:为需要即时获取 / 操作最新 DOM 状态的场景提供同步执行环境,同时保证相关逻辑的执行时序与 DOM 状态一致性。
3.4.2 核心实现逻辑
javascript
export function commitLayoutEffects(
finishedWork: Fiber,
root: FiberRoot,
committedLanes: Lanes
): void {
nProgressLanes = committedLanes; // 记录当前处理的优先级车道
inProgressRoot = root; // 记录当前根节点
resetComponentEffectTimers(); // 重置组件副作用计时器
const current = finishedWork.alternate; // 获取旧 Fiber 节点(current 树)
// 处理当前 Fiber 节点的布局副作用
commitLayoutEffectOnFiber(root, current, finishedWork, committedLanes);
inProgressLanes = null;
inProgressRoot = null;
}
function recursivelyTraverseLayoutEffects(
root: FiberRoot,
parentFiber: Fiber,
lanes: Lanes
) {
// 若子树存在布局副作用标记,才遍历子节点
if (parentFiber.subtreeFlags & LayoutMask) {
let child = parentFiber.child;
while (child !== null) {
const current = child.alternate;
// 处理子节点的布局副作用
commitLayoutEffectOnFiber(root, current, child, lanes);
child = child.sibling; // 遍历兄弟节点
}
}
}
function commitLayoutEffectOnFiber(
finishedRoot: FiberRoot,
current: Fiber | null,
finishedWork: Fiber,
committedLanes: Lanes
): void {
const flags = finishedWork.flags;
switch (finishedWork.tag) {
case FunctionComponent:
case ForwardRef:
case SimpleMemoComponent: {
// 先递归处理子树布局副作用
recursivelyTraverseLayoutEffects(
finishedRoot,
finishedWork,
committedLanes
);
// 若节点有更新标记,执行 useLayoutEffect 回调
if (flags & Update) {
commitHookLayoutEffects(finishedWork, HookLayout | HookHasEffect);
}
break;
}
case ClassComponent: {
// 先递归处理子树
recursivelyTraverseLayoutEffects(
finishedRoot,
finishedWork,
committedLanes
);
if (flags & Update) {
// 若有更新,调用类组件生命周期(componentDidMount/Update)
commitClassLayoutLifecycles(finishedWork, current);
}
if (flags & Callback) {
// 处理回调(如 setState 的第二个参数)
commitClassCallbacks(finishedWork);
}
if (flags & Ref) {
// 绑定 ref
safelyAttachRef(finishedWork, finishedWork.return);
}
break;
}
case HostComponent: {
recursivelyTraverseLayoutEffects(
finishedRoot,
finishedWork,
committedLanes
);
if (current === null && flags & Update) {
// 初次挂载时执行额外逻辑(如输入框聚焦)
commitHostMount(finishedWork);
}
if (flags & Ref) {
safelyAttachRef(finishedWork, finishedWork.return);
}
break;
}
case HostRoot: {
recursivelyTraverseLayoutEffects(
finishedRoot,
finishedWork,
committedLanes
);
if (flags & Callback) {
// 处理根节点回调(如 ReactDOM.render 的回调)
commitRootCallbacks(finishedWork);
}
break;
}
// 性能分析节点
case Profiler: {
if (flags & Update) {
recursivelyTraverseLayoutEffects(
finishedRoot,
finishedWork,
committedLanes
);
commitProfilerUpdate(
finishedWork,
current,
commitStartTime,
finishedWork.stateNode.effectDuration
);
} else {
recursivelyTraverseLayoutEffects(
finishedRoot,
finishedWork,
committedLanes
);
}
break;
}
case SuspenseComponent: {
recursivelyTraverseLayoutEffects(
finishedRoot,
finishedWork,
committedLanes
);
if (flags & Update) {
commitSuspenseHydrationCallbacks(finishedRoot, finishedWork);
}
// Callback 注册逻辑略
break;
}
case OffscreenComponent: {
// 隐藏时跳过;重新显现时使用 reappear 递归;否则正常递归
// 细节见源码的可见性与上下文切换逻辑
break;
}
default: {
// 其他类型节点默认递归处理子树
recursivelyTraverseLayoutEffects(
finishedRoot,
finishedWork,
committedLanes
);
break;
}
}
}
3.5 被动阶段(Passive Effects)
被动阶段是 Commit 阶段的最后一个子阶段,核心负责执行 useEffect 相关逻辑(清理 + 回调)。其设计核心是不阻塞 DOM 渲染与用户交互,将非紧急副作用延迟到浏览器绘制后异步执行,平衡性能与开发体验。
3.5.1 核心目标与执行时机
- 核心目标:在不阻塞 DOM 渲染与用户交互的前提下,安全执行非紧急异步副作用。
- 关键时机:本次提交的 Fiber 树或其子树包含 Passive 副作用标记(flags/subtreeFlags & PassiveMask)时,useEffect 会在布局完成且浏览器完成绘制后通过后续的非阻塞调度执行。
3.5.2 核心实现逻辑
先通过 flushPassiveEffects 校验阶段状态、取出提交数据,将渲染车道映射为不高于 Default 的更新优先级并保护原始上下文,再调用 flushPassiveEffectsImpl 做重入保护并进入提交上下文,随后按 "先卸载后挂载" 顺序,通过 commitPassiveUnmountEffects 递归遍历 Fiber 树执行 useEffect 清理函数(含被删除子树的副作用清理、离线组件的断开逻辑),再通过 commitPassiveMountEffects 递归遍历执行 useEffect 回调函数(含视图过渡场景适配、离线 / 根节点等特殊类型 Fiber 的差异化处理),全程同步串行且不阻塞 DOM 渲染与用户交互,执行完毕后恢复原始上下文并释放资源。
javascript
function flushPassiveEffects(wasDelayedCommit?: boolean): boolean {
if (pendingEffectsStatus !== PENDING_PASSIVE_PHASE) {
return false;
}
const root = pendingEffectsRoot;
const remainingLanes = pendingEffectsRemainingLanes;
pendingEffectsRemainingLanes = NoLanes;
// 计算被动阶段的更新优先级:不高于Default,避免抢占高优任务
const renderPriority = lanesToEventPriority(pendingEffectsLanes); // 渲染车道转事件优先级
const priority = lowerEventPriority(DefaultEventPriority, renderPriority); // 取较低优先级
const prevTransition = ReactSharedInternals.T;
const previousPriority = getCurrentUpdatePriority();
try {
setCurrentUpdatePriority(priority);
ReactSharedInternals.T = null;
return flushPassiveEffectsImpl(wasDelayedCommit); // 执行副作用核心逻辑
} finally {
setCurrentUpdatePriority(previousPriority);
ReactSharedInternals.T = prevTransition;
releaseRootPooledCache(root, remainingLanes);
}
}
function flushPassiveEffectsImpl(wasDelayedCommit: void | boolean) {
const transitions = pendingPassiveTransitions;
pendingPassiveTransitions = null;
const root = pendingEffectsRoot;
const lanes = pendingEffectsLanes;
pendingEffectsStatus = NO_PENDING_EFFECTS;
pendingEffectsRoot = (null: any);
pendingFinishedWork = (null: any);
pendingEffectsLanes = NoLanes;
if ((executionContext & (RenderContext | CommitContext)) !== NoContext) {
throw new Error("Cannot flush passive effects while already rendering.");
}
const prevExecutionContext = executionContext;
executionContext |= CommitContext;
// 严格执行顺序:先卸载(清理旧副作用),后挂载(执行新回调)
commitPassiveUnmountEffects(root.current); // 执行useEffect清理函数
// 执行useEffect回调函数
commitPassiveMountEffects(
root,
root.current,
lanes,
transitions,
pendingEffectsRenderEndTime
);
executionContext = prevExecutionContext;
}
// ReactFiberCommitWork.js --- 卸载入口与遍历
export function commitPassiveUnmountEffects(finishedWork: Fiber): void {
resetComponentEffectTimers();
commitPassiveUnmountOnFiber(finishedWork); // 开始处理单个Fiber节点的卸载逻辑
}
function recursivelyTraversePassiveUnmountEffects(parentFiber: Fiber): void {
const deletions = parentFiber.deletions; // 待删除的子节点列表
// 若父节点有子删除标记且存在待删除节点,处理被删除子树的卸载
if ((parentFiber.flags & ChildDeletion) !== NoFlags && deletions !== null) {
for (let i = 0; i < deletions.length; i++) {
const childToDelete = deletions[i]; // 待删除的子节点
nextEffect = childToDelete; // 标记当前处理的副作用节点
// 处理被删除子树的被动卸载(深度优先遍历)
commitPassiveUnmountEffectsInsideOfDeletedTree_begin(
childToDelete,
parentFiber
);
}
detachAlternateSiblings(parentFiber); // 分离旧Fiber树的兄弟节点引用,避免内存泄漏
}
// 若子树存在被动副作用标记,递归处理所有子节点
if (parentFiber.subtreeFlags & PassiveMask) {
let child = parentFiber.child;
while (child !== null) {
commitPassiveUnmountOnFiber(child);
child = child.sibling;
}
}
}
function commitPassiveUnmountOnFiber(finishedWork: Fiber): void {
switch (finishedWork.tag) {
case FunctionComponent:
case ForwardRef:
case SimpleMemoComponent: {
// 先递归处理子树的卸载副作用
recursivelyTraversePassiveUnmountEffects(finishedWork);
if (finishedWork.flags & Passive) {
// 若节点有被动副作用标记,执行useEffect清理函数
commitHookPassiveUnmountEffects(
finishedWork,
finishedWork.return,
HookPassive | HookHasEffect
);
}
break;
}
// 离线/隐藏组件
case OffscreenComponent: {
const instance: OffscreenInstance = finishedWork.stateNode;
const isHidden = finishedWork.memoizedState !== null;
if (
isHidden &&
instance._visibility & OffscreenPassiveEffectsConnected &&
(finishedWork.return === null ||
finishedWork.return.tag !== SuspenseComponent)
) {
// 隐藏子树:断开被动副作用连接
instance._visibility &= ~OffscreenPassiveEffectsConnected;
recursivelyTraverseDisconnectPassiveEffects(finishedWork);
} else {
recursivelyTraversePassiveUnmountEffects(finishedWork);
}
break;
}
default: {
recursivelyTraversePassiveUnmountEffects(finishedWork);
break;
}
}
}
export function commitPassiveMountEffects(
root: FiberRoot,
finishedWork: Fiber,
committedLanes: Lanes,
committedTransitions: Array<Transition> | null,
renderEndTime: number
): void {
resetComponentEffectTimers();
// 开始处理单个Fiber节点的挂载逻辑
commitPassiveMountOnFiber(
root,
finishedWork,
committedLanes,
committedTransitions,
renderEndTime
);
}
function recursivelyTraversePassiveMountEffects(
root: FiberRoot,
parentFiber: Fiber,
committedLanes: Lanes,
committedTransitions: Array<Transition> | null,
endTime: number
) {
// 判断是否为视图过渡 eligible 场景(仅包含视图过渡相关车道)
const isViewTransitionEligible =
enableViewTransition &&
includesOnlyViewTransitionEligibleLanes(committedLanes);
// 确定被动副作用掩码:视图过渡场景用专用掩码,否则用默认被动掩码
const subtreeMask = isViewTransitionEligible
? PassiveTransitionMask
: PassiveMask;
// 满足以下条件则遍历子节点:
// 1. 子树存在对应被动副作用标记;
// 2. 开启性能追踪且组件有渲染耗时,且子树结构变更(需重新执行副作用)
if (
parentFiber.subtreeFlags & subtreeMask ||
(enableProfilerTimer &&
enableComponentPerformanceTrack &&
parentFiber.actualDuration !== 0 &&
(parentFiber.alternate === null ||
parentFiber.alternate.child !== parentFiber.child))
) {
let child = parentFiber.child;
while (child !== null) {
// 处理单个子节点的被动挂载副作用
commitPassiveMountOnFiber(
root,
child,
committedLanes,
committedTransitions,
enableProfilerTimer && enableComponentPerformanceTrack
? child.sibling !== null
? ((child.sibling.actualStartTime: any): number)
: endTime
: 0
);
child = child.sibling;
}
} else if (isViewTransitionEligible) {
restoreNestedViewTransitions(parentFiber);
}
}
function commitPassiveMountOnFiber(
finishedRoot: FiberRoot,
finishedWork: Fiber,
committedLanes: Lanes,
committedTransitions: Array<Transition> | null,
endTime: number
): void {
const flags = finishedWork.flags;
switch (finishedWork.tag) {
case FunctionComponent:
case ForwardRef:
case SimpleMemoComponent: {
// 先递归处理子树的被动挂载副作用
recursivelyTraversePassiveMountEffects(
finishedRoot,
finishedWork,
committedLanes,
committedTransitions,
endTime
);
if (flags & Passive) {
// 安装 useEffect
commitHookPassiveMountEffects(
finishedWork,
HookPassive | HookHasEffect
);
}
break;
}
case HostRoot: {
const prevEffectDuration = pushNestedEffectDurations();
// 递归处理子树的被动挂载副作用
recursivelyTraversePassiveMountEffects(
finishedRoot,
finishedWork,
committedLanes,
committedTransitions,
endTime
);
if (enableProfilerTimer && enableProfilerCommitHooks) {
finishedRoot.passiveEffectDuration +=
popNestedEffectDurations(prevEffectDuration);
}
break;
}
// ... existing code ...
default: {
recursivelyTraversePassiveMountEffects(
finishedRoot,
finishedWork,
committedLanes,
committedTransitions,
endTime
);
break;
}
}
}
四、实践启示
4.1 Hook 与生命周期的正确选择
理解各阶段时序后,能更精准地选择合适的 API,避免常见坑: 需在 DOM 变更前插入样式(CSS-in-JS 动态样式)→ 用 useInsertionEffect(Before Mutation 阶段执行,无 DOM 读取能力); 需同步获取 DOM 尺寸、位置(如弹层定位)→ 用 useLayoutEffect(Layout 阶段执行,DOM 已稳定,支持同步读写); 需绑定事件监听、发起异步请求(如数据拉取、滚动监听)→ 用 useEffect(Passive 阶段执行,不阻塞渲染与交互); 类组件场景:getSnapshotBeforeUpdate 对应 Before Mutation 阶段(读快照),componentDidMount/componentDidUpdate 对应 Layout 阶段(操作 DOM)。
4.2 常见问题与解决方案
坑 1:在 useEffect 中同步操作 DOM 后立即测量 → 可能触发强制重排。 解决:需同步测量用 useLayoutEffect,异步操作用 useEffect。 坑 2:Ref 引用在组件挂载后立即访问为 null → 误解 Ref 绑定时机。 解决:Ref 绑定在 Layout 阶段,可在 useLayoutEffect 或 useEffect 中访问(前者同步,后者异步)。
4.3 借力 Commit 阶段的设计理念
优先使用 useEffect 而非同步副作用:将非紧急操作推迟到绘制后,减少对主线程的阻塞; 避免在 Layout 阶段执行 heavy 计算:该阶段同步执行,耗时操作会直接影响界面响应速度; 合理使用 startTransition:将低优先级更新标记为过渡任务,React 会在调度时避开高优先级交互(如输入、点击),避免阻塞 Commit 阶段。
五、最后
深入理解 Commit 阶段的三子阶段(Before Mutation → Mutation → Layout)及被动阶段(Passive Effects),不仅能帮我们看透 React 渲染的底层逻辑,更能指导开发中写出更高效、无隐患的代码 ------ 毕竟很多性能问题、时序 Bug 都源于对副作用执行时机的误解。