判断光耦 PC817 的好坏对于开关电源电路板的维修非常重要:
1. 光耦的功能
- 隔离信号:PC817 可以有效隔离高压输入和低压控制电路,保护电路元件和人员安全。
- 信号传输:光耦用于实现数据的可靠传输,特别是在噪声较大的环境中。
2. 常见故障
- 失效模式:光耦可能因为过载或老化而失效,导致信号传递不良或完全失效。
- 诊断难度:很多时候,光耦的故障不易被检测,了解其状态对修复过程至关重要。
故此判断光耦 PC817 的好坏是维修电路板的基本功。

PC817 芯片,有黑点的是第1脚。

电路图符号
方法一:万用表检测
- 在二极管档下,检测 1、2 脚时应显示正向导通,压降应为 1.08V;而在反向检测时,应该不导通。
- 3、 4 脚两个方向,应该不导通。如果有压降,表示PC817损坏了。
方法二:通过测试电路
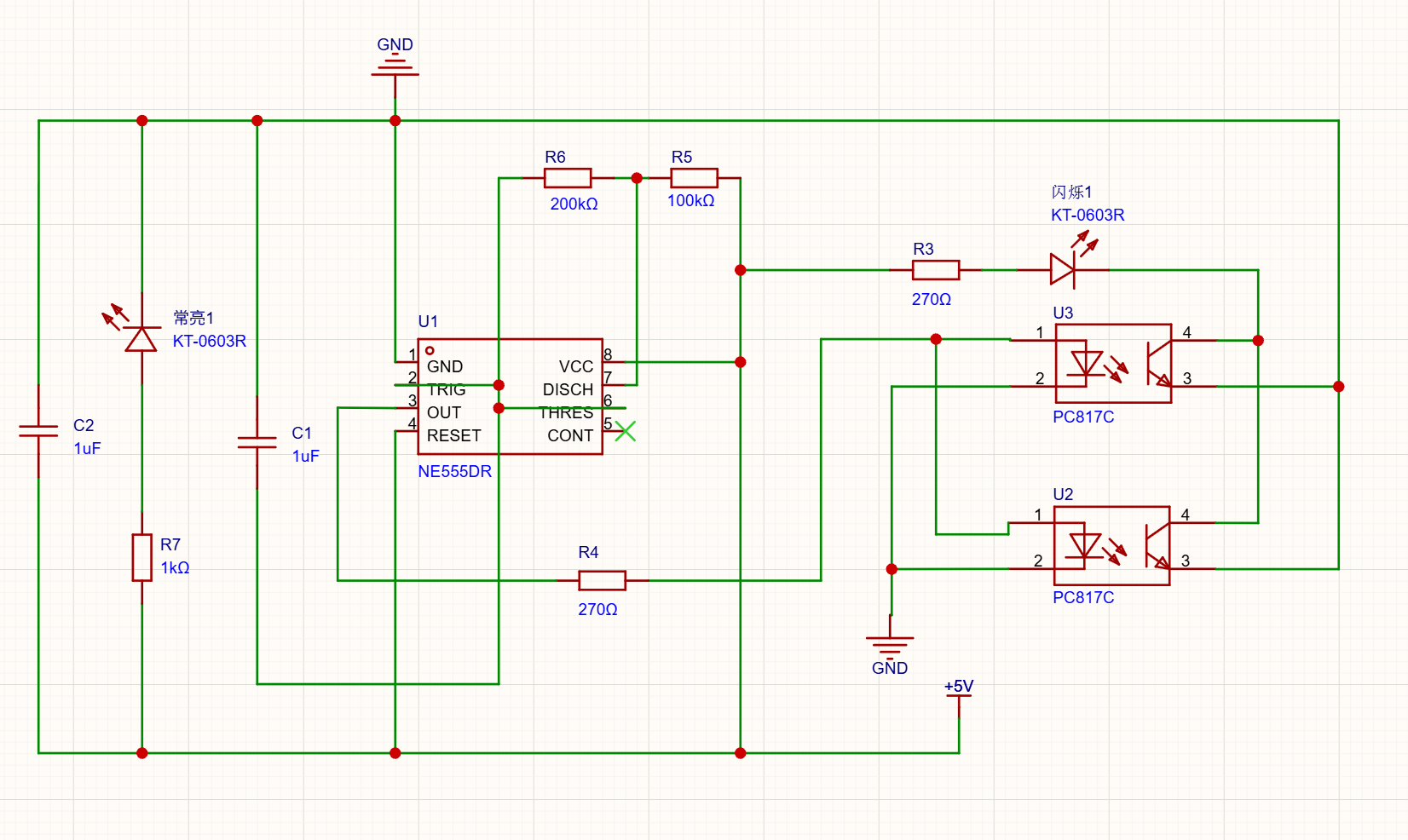
见下图:


当按下 S1 按钮时,LED1 将会点亮;放开 S1 按钮后,LED1 会熄灭。
当 LED1 点亮时,使用万用表测量 1、2 脚之间的电压,应读取到约 1.2V,电流11.5mA (不可超过20mA);同时,测量 3、4 脚之间的压差应为 0.17V,电流8.6mA,这表示光耦正常工作。
原理:
· 内部结构:PC817 光耦合器内部包含一个发光二极管(LED)和一个光电晶体。当 LED 亮起时,会产生光,这光能够驱动光电晶体导通。
· 导通状态:在正常工作状态下,发光二极管点亮会使光电晶体导通,导致在 3、4 脚之间产生一定的压差。这个压差也就是说,光电晶体在工作时有一个小的电压降,通常约为 0.17V。
· 测量的意义:测量这个压差可以帮助确保光耦合器正在正常运作。如果这个压差不在预期范围内,可能意味着光耦合器有故障或损坏。
当放开 S1 时,3、4 脚处于浮空状态,压差接近外部电压,测量时得出 6V。
市面上有光耦在线测试笔出售,是在不拆卸光耦的情况下,通过探针接触引脚,通过指示灯来判断光耦工作状况的检测方法,使用起来十分方便。

