
导语:当地缘政治重构全球分工,当海运物流成为"黑天鹅"频发地,传统供应链的"成本优先"逻辑正在崩塌。本文深度拆解跨国制造企业全球供应链协同平台建设方案,从SRM供应商协同、WMS智能仓储到TMS全球物流追踪,揭秘如何用数字化构建"韧性+效率"双轮驱动的供应链新范式。全文8000+字,建议收藏!🔥

一、背景:全球供应链的"至暗时刻"与数字化曙光
1.1 全球供应链挑战:从"效率优先"到"韧性优先"的范式转移
当前全球制造业供应链正面临前所未有的重构压力。地缘政治冲突频发、贸易关税壁垒高筑、海运物流不确定性,已成为跨国制造企业必须面对的常态化挑战:
🔴 地缘政治波动:供应链的"碎片化"危机
- 资源错配:区域性冲突引发的能源与原材料价格震荡,以及关键技术领域的贸易限制,使企业传统的全球化资源配置模式受到严峻考验
- 合规成本激增:贸易关税的频繁波动不仅抬高了企业的合规与运营成本,更迫使企业必须具备极强的供应链调整能力,实现生产基地的灵活布局与物流路径的快速切换
🟡 海运物流"黑盒":跨境运输的不确定性噩梦
- 航道受阻:关键航道的通行受阻以及全球主要港口的周期性拥堵,导致集装箱周转效率大幅下降
- 连锁反应:对于高度依赖全球分工的制造企业而言,物流链条的任何一处断裂都可能引发生产线的停工待料,进而导致交付违约及市场份额流失
政策东风:国务院《"十四五"数字经济发展规划》明确提出:"要提升产业链供应链韧性和安全水平,支持企业强化供应链数字化管理,提高资源配置效率和协同感知能力。"这一政策导向为本项目提供了坚实的战略指引。
1.2 企业现状痛点:信息孤岛的"三座大山"
尽管企业已具备一定的信息化基础,但在面对柔性制造和全球化竞争的需求时,现有的信息系统呈现出明显的**"孤岛化"特征**:

核心洞察:通过数字化平台的建设,将实现底层数据的互联互通,打破各部门间的"信息孤岛",实现从采购、仓储到物流的全链路透明化管理,从而在复杂多变的全球环境下,提升企业的核心竞争力和抗风险能力。
二、总体架构:"一平台、三中心、多应用"的供应链数字底座
2.1 核心建设逻辑
系统采用高度解耦的数字化供应链架构模型,遵循**"一平台、三中心、多应用"**的核心思想:
✅ 一平台:供应链协同PaaS平台
作为整个系统的数字底座,PaaS平台通过容器化部署(Kubernetes)提供高弹性的运行环境:
- 集成开发环境:提供标准化的API接口规范与SDK,支持第三方系统(如ERP、MES、SRM)的快速接入
- 数据标准中心:统一全链条的物料编码、供应商编码及地理位置信息,消除数据孤岛
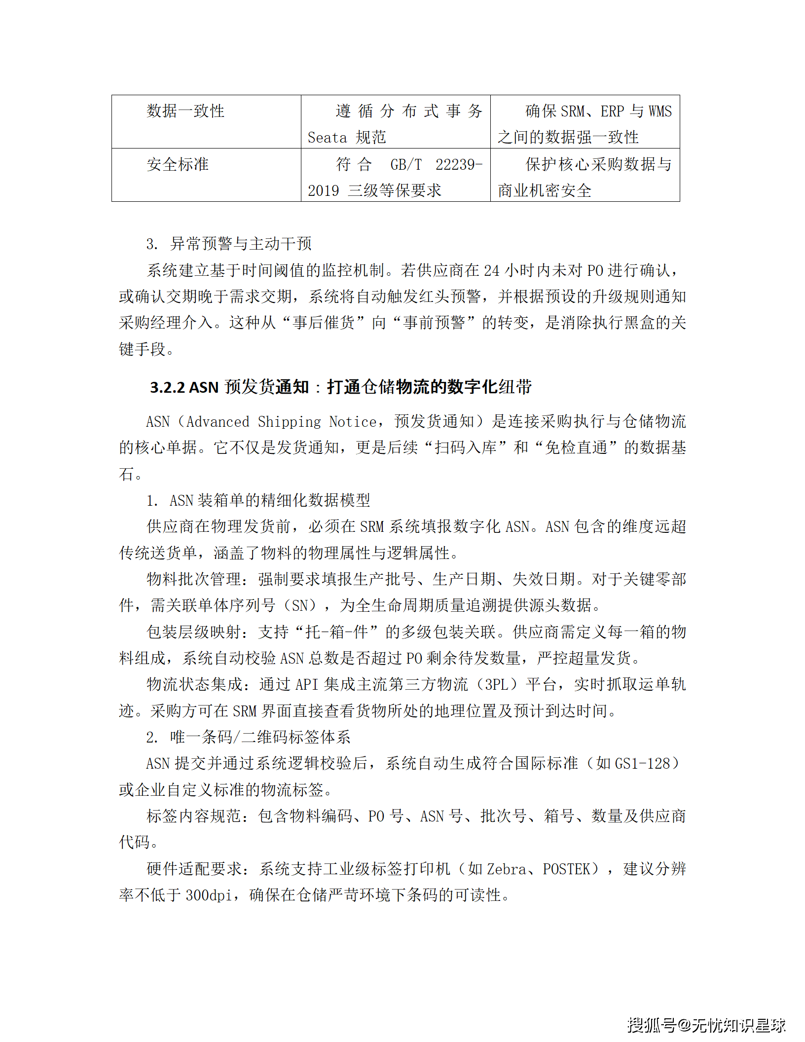
- 运维监控中心 :实时监控系统链路状态,确保系统具备支撑QPS >= 5000、P99延迟 < 200ms的工业级性能表现
✅ 三中心:核心业务驱动引擎

✅ 多应用:全链路业务触达
- 寻源与订单:电子招标、询比价、竞价排名及采购订单的自动化流转
- 收货与质检:结合移动端PDA与RFID技术实现数字化入库,内置基于AQL标准的自动化质检方案
- 发运与结算:处理复杂的跨境运单、报关单据及多币种自动对账结算
2.2 技术架构选型
系统全面拥抱云原生技术栈,确保架构的弹性扩展与持续演进:

硬件配置标准:

三、SRM供应商管理子系统:从源头把控供应链质量
3.1 供应商全生命周期管理(SLM)
SLM模块负责供应商从准入到退出的全过程管控,重点解决源头协同中的准入合规性问题。
3.1.1 注册与准入认证
供应商自助门户功能设计:
- 账号注册与实名认证:通过统一社会信用代码进行注册,集成第三方征信接口,在注册阶段即对企业存续状态、经营异常名录进行初步校验
- 资质文件上传:按系统预设模板上传营业执照、ISO 9001/14001、IATF 16949、特种设备制造许可证、近三年审计报告及产能报告
- OCR智能识别与校验:识别准确率达98%以上,自动提取法人代表、注册资本、经营范围等关键字段,与国家企业信用信息公示系统实时比对
准入合规性校验与审批流:

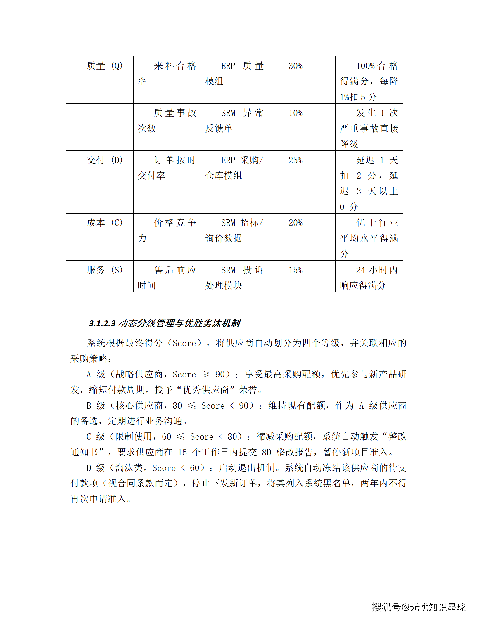
3.1.2 绩效评估与分级(QCDS模型)
系统通过与ERP系统深度集成,实时采集业务执行过程中的原始数据,建立多维度评估模型:

动态分级管理:
- A级(战略供应商,Score ≥ 90):享受最高采购配额,优先参与新产品研发,缩短付款周期
- B级(核心供应商,80 ≤ Score < 90):维持现有配额,作为A级供应商的备选
- C级(限制使用,60 ≤ Score < 80):缩减采购配额,暂停新项目准入
- D级(淘汰类,Score < 60):启动退出机制,两年内不得再次申请准入
3.1.3 8D改进流程
对于绩效表现不佳或出现质量问题的供应商,系统集成8D(Eight Disciplines)改进流程:
- D0:准备及问题识别
- D1:成立小组
- D2:描述问题
- D3:开发临时遏制措施
- D4:定义和验证根本原因
- D5:选择和验证永久性纠正措施
- D6:实施和确认永久性纠正措施
- D7:防止问题再次发生
- D8:表彰小组和个人贡献
3.2 采购协同与执行
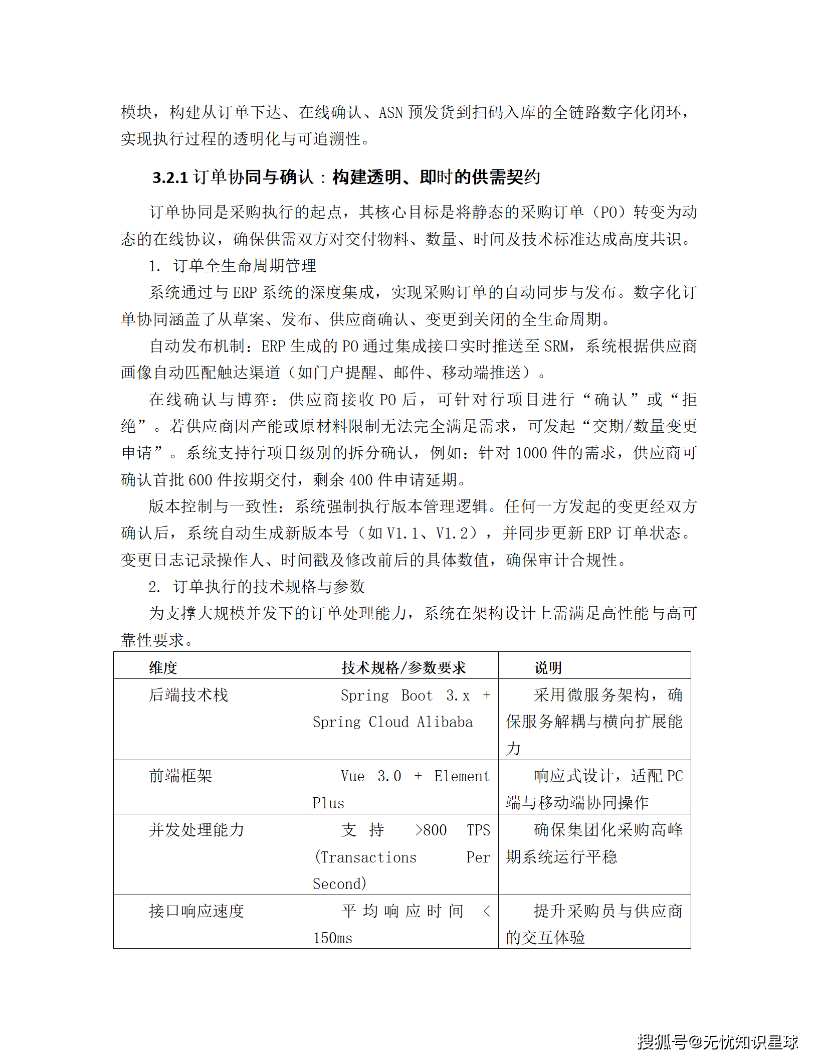
3.2.1 订单协同与确认
核心业务逻辑:
- 自动发布机制:ERP生成的PO通过集成接口实时推送至SRM,系统根据供应商画像自动匹配触达渠道(邮件/短信/APP)
- 在线确认与博弈:供应商可针对行项目进行"确认"或"拒绝",支持行项目级别的拆分确认
- 版本控制与一致性:任何变更经双方确认后,系统自动生成新版本号,变更日志记录操作人、时间戳及修改前后的具体数值
技术规格:

3.2.2 ASN预发货通知:打通仓储物流的数字化纽带
ASN装箱单的精细化数据模型:
- 物料批次管理:强制要求填报生产批号、生产日期、失效日期,关键零部件需关联单体序列号(SN)
- 包装层级映射:支持"托-箱-件"的多级包装关联,系统自动校验ASN总数是否超过PO剩余待发数量
- 唯一条码/二维码标签体系:自动生成符合GS1标准的物流标签,作为后续WMS扫描收货的唯一索引
与WMS系统的深度协同:

实现"免检直通"与"秒级收货":
- 扫码入库:仓管员通过PDA扫描ASN标签即可完成实物与账务的核对,实现秒级过账
- 免检直通逻辑:系统结合供应商质量信用评级与历史交付表现,对符合条件的ASN自动标记为"免检",直接送往生产线边仓
四、WMS智能仓储子系统:柔性制造的"神经中枢"
4.1 库内作业管理
4.1.1 智能收货与上架作业程序
数字化收货流程(基于ASN条码):
- 扫描ASN条码:作业人员使用PDA扫描送达单据上的ASN条码,系统实时调用后端API检索预期到货明细
- 盲收防错校验:系统支持"盲收"模式,界面不显示预期数量,强制要求作业人员逐一核对实物
- 自动校验机制:实收数量与ASN预期数量不符时,系统触发逻辑阻断,强制要求录入差异原因代码(破损、规格不符、短缺)
- 标签打印与绑定:校验通过后,系统自动触发移动打印机生成库内唯一标识(LPN),实现"一物一码"或"一托一码"
智能推荐上架算法:
- 基于ABC分类法的空间布局:A类物料(高频周转):推荐至靠近出入口、低层易操作区域B类物料(中频周转):推荐至中层或仓库中段区域C类物料(低频周转):推荐至高层或仓库末端区域
- 货架承重与体积约束:实时计算当前托盘重量与剩余承重能力,超过安全阈值则自动过滤该库位
- 先进先出(FIFO)与批次管理:优先考虑同类物料的批次连续性,降低呆滞料风险
硬件配置与技术实现:

4.1.2 波次拣选与发料作业程序
波次策略与任务生成:
- 波次合并逻辑:根据产线节拍(Takt Time)、物料类别、配送区域等维度,将多个零散的生产领料申请合并为一个作业波次
- 路径优化算法:采用改进的蚁群算法,在多库区环境下规划出总行走路径最短的拣选方案
"按灯拣选(PTL)"作业流程:
- 信号触发:波次任务启动时,对应库位的电子标签自动点亮,并显示当前所需的拣选数量
- 视觉引导:作业人员根据灯光颜色(红色代表待拣选、绿色代表已完成)进行操作
- 闭环确认:作业人员按下标签上的确认按钮,数据实时通过工业网关反馈至WMS,自动核减库位库存
"AGV货到人"策略与线边库对接:
- 任务指引:系统根据拣选指令,向AGV调度系统下达搬运请求,AGV根据激光SLAM导航路径自动前往目标货位
- 货到人工作站:AGV将货架运送至固定的拣选工作站,作业人员根据显示屏幕提示从指定格口取货并扫描确认
- 精准送达线边库:拣选完成后的物料由AGV直接送达产线指定的线边库(Line-side Warehouse),完成WMS与MES之间的库存所有权交接
4.2 库存优化策略
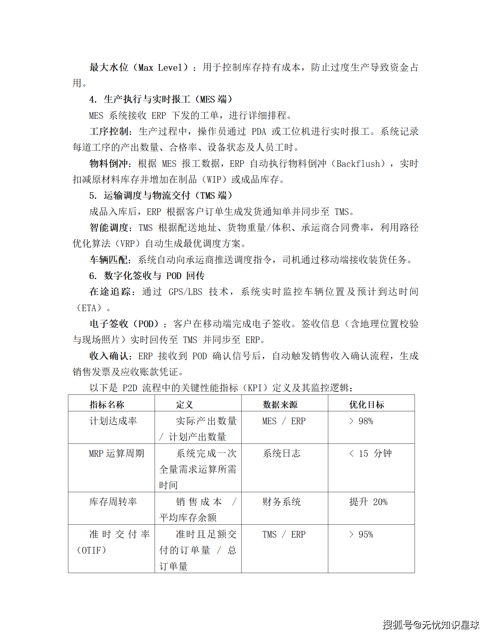
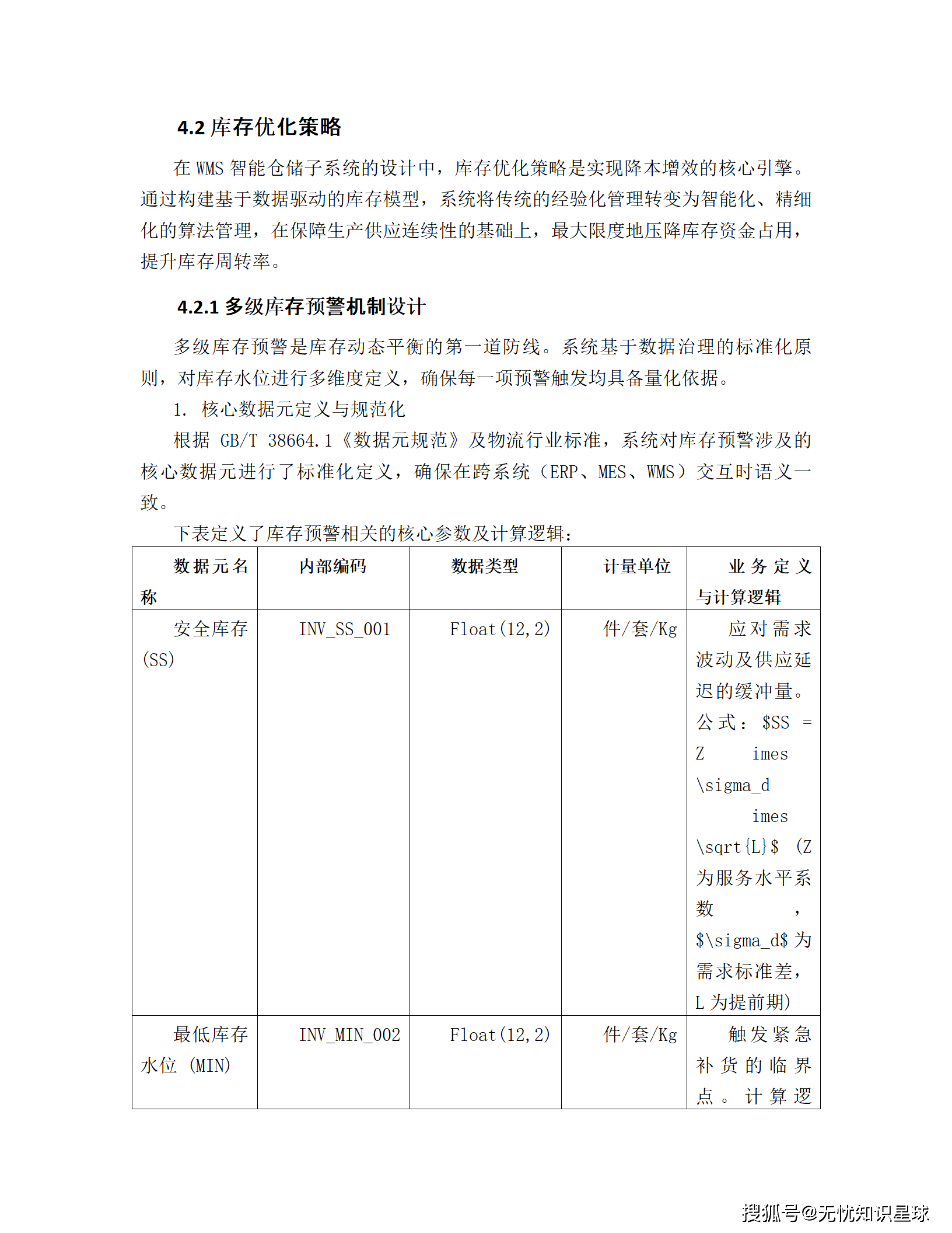
4.2.1 多级库存预警机制设计
核心数据元定义与规范化:

动态预警模型算法:
- 历史消耗维度:提取过去24个月的SKU出库流水,利用加权移动平均法(WMA)或指数平滑法(ETS)计算物料的日均消耗速率
- 未来需求维度:实时采集MES系统的生产计划(MRP运算结果)与BOM清单,精准预测未来15-30天内的物料需求缺口
- 综合预警逻辑:每小时执行一次全量库存扫描任务,当实时库存(OH)低于最低库存水位(MIN)时,自动生成"补货建议单";当超过最高库存水位(MAX)时,触发"超储预警"并自动锁定采购申请接口
4.2.2 全局库存可视与虚拟化管理
虚拟库存架构设计:通过构建虚拟逻辑仓库(Virtual Warehouse),将四类库存纳入统一视图:
- 原材料仓(RM):工厂内部物理在库的原材料,支持按库区、库位、批次进行穿透式查询
- 半成品仓(WIP):产线工位上正在加工或流转的物料,通过与MES系统同步实时掌握在制品分布
- 成品仓(FG):已完工待发运的产成品,关联销售订单状态,区分"可用库存"与"已分配库存"
- 在途库存(In-Transit):已离开供应商仓库但尚未入库的ASN物料,以及跨厂调拨中的在途物资
技术栈配置:

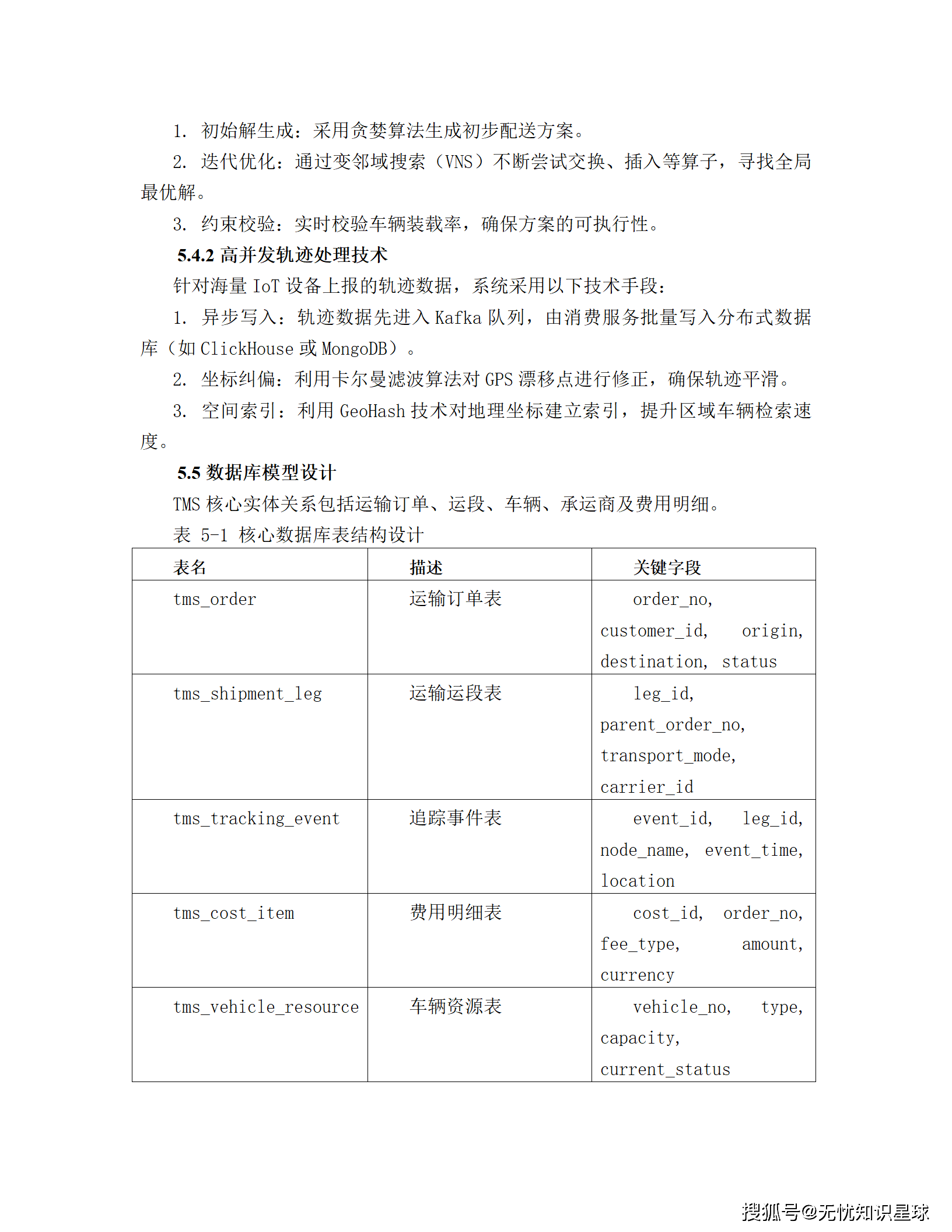
五、TMS运输管理子系统:全球物流的"数字控制塔"
5.1 运单规划与调度
5.1.1 智能拼单与路径优化(ICRO)
核心业务逻辑与算法输入:
- 订单属性:货物总体积、总重量、SKU类别(危化品、易碎品、冷链要求)、包装规格及堆码限制
- 时效要求:最早提货时间、最晚送达时间(Time Window),以及基于客户等级的优先级梯度
- 地理坐标:通过GIS引擎对发货地与收货地进行经纬度编码(Geocoding)
- 运力资源:可用车辆的额定载重、有效容积、车型限制、当前实时位置、剩余工时及历史平均行驶速度
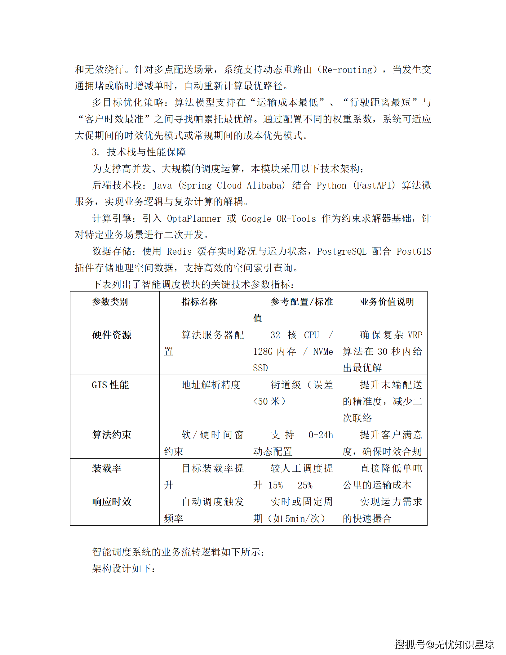
调度算法模型设计:
- 3D装载率优化(3D Bin Packing):考虑"重不压轻"、"大不压小"及重心平衡要求,通过模拟三维空间排布预判货物在车厢内的实际占用情况
- 动态路由规划:调用GIS地图引擎实时获取路网拥堵系数、限行策略及天气状况,支持动态重路由(Re-routing)
- 多目标优化策略:在"运输成本最低"、"行驶距离最短"与"客户时效最准"之间寻找帕累托最优解
技术栈与性能保障:

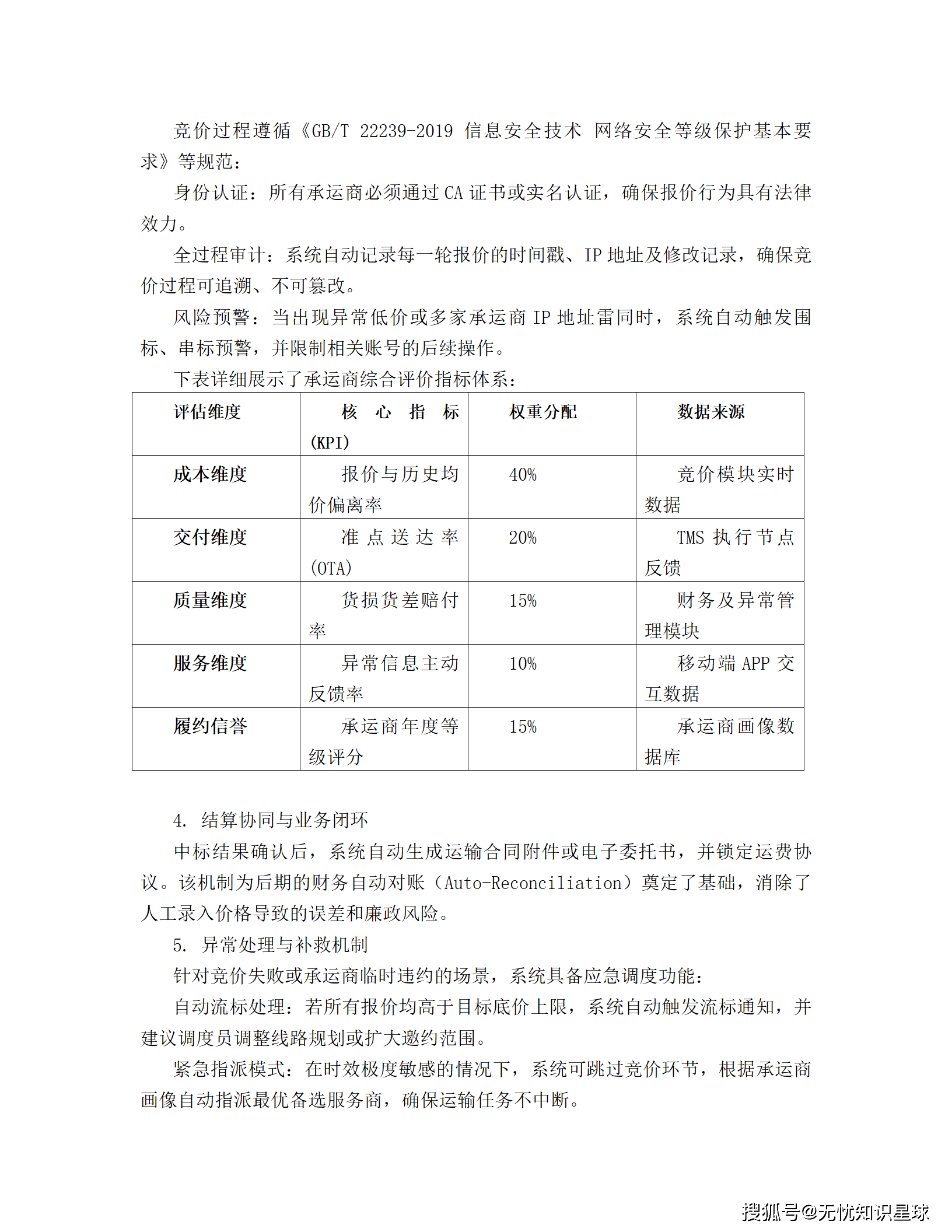
5.1.2 承运商竞价管理
在线询比价流程设计:
- 需求发布:系统根据智能拼单生成的运输计划,自动生成运输标书,包含线路、车型、货物属性、时效要求及目标底价
- 邀约机制:根据承运商的分级分类(A/B/C级)及入围资质,向签约物流商推送竞价邀约,支持定向邀约、公开竞价及阶梯式发布模式
- 在线报价:承运商通过移动端或Web端进行限时报价,支持"明标"或"暗标"模式,可设置多轮降价机制
自动推荐与中标逻辑(加权评分模型):

5.2 全球物流可视化追踪
5.2.1 全球多源节点状态采集体系
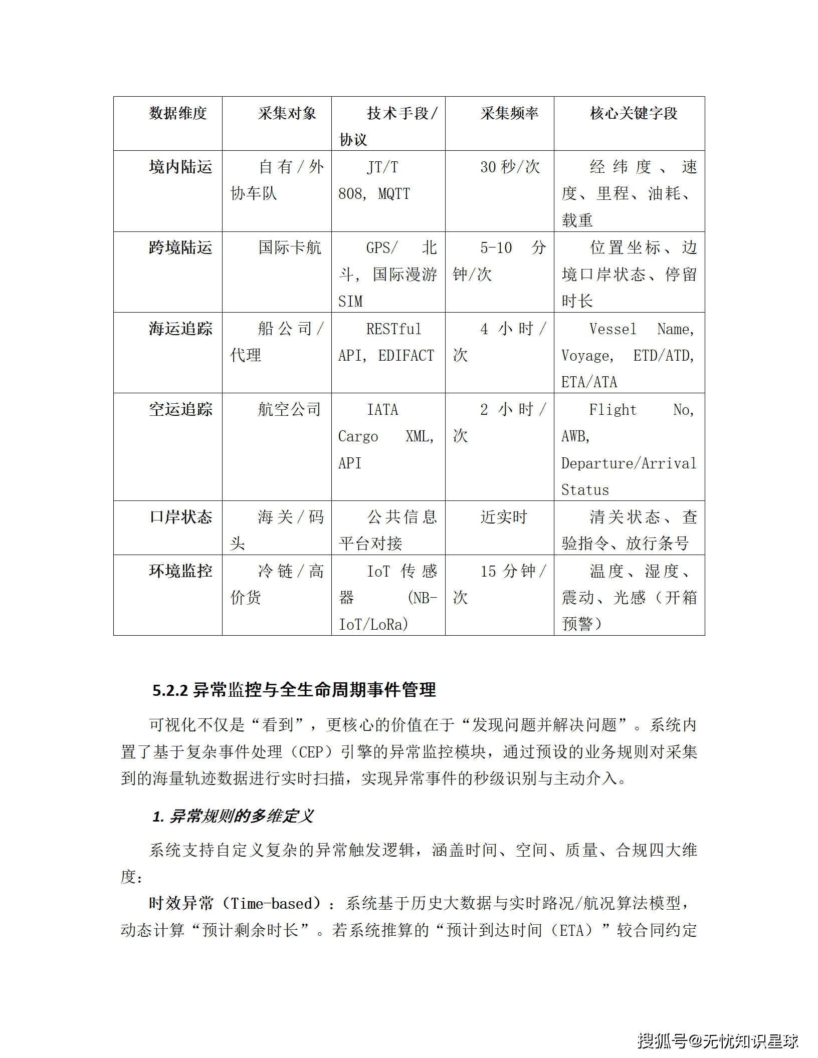
陆运全时空感知:
- 高频采集机制:标准数据回传间隔为30秒/次,关键路段或高价值货物运输期间可提升至10秒/次
- 通信协议标准化:兼容GB/T 32960及JT/T 808标准,支持国际漫游SIM卡的数据透传
- 多维状态感知:同步抓取车辆瞬时速度、行驶方向、发动机转速、累计里程、油耗数据,冷链运输集成车载温湿度传感器,高风险货物集成电子锁状态监测
海运与空运全链路追踪:
- 直连API与EDI对接:与全球主流船公司(MSK、COSCO、CMA CGM)及航空公司(国航货运、汉莎货运、大韩航空)的API接口直连
- 第三方数据聚合平台:集成Project44、Ocean Insights、Inttra等,覆盖全球90%以上的集装箱船舶实时位置(基于AIS数据)及主要货运航班的飞行轨迹(基于ADS-B数据)
- 关键里程碑(Milestones):ETD/ATD(离港)、ETA/ATA(到港)、装船、卸船、提货、清关状态
数据采集接口规范:

5.2.2 异常监控与全生命周期事件管理
异常规则的多维定义:
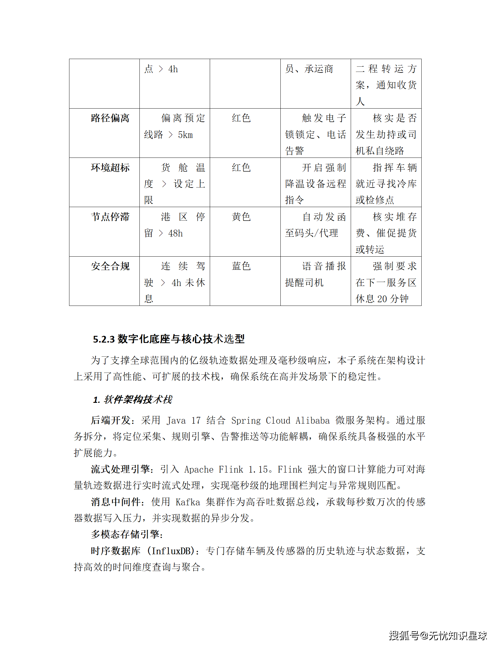
- 时效异常(Time-based):ETA较合同约定时间晚点超过4小时,自动触发红色预警
- 轨迹异常(Spatial-based):偏离预定路线超过5公里,或在非指定区域停留超过2小时,即刻报警
- 环境异常(Quality-based):温度超出设定的±2℃波动范围,或震动传感器数值超过安全阈值
- 状态异常(Status-based):长时间未收到轨迹回传(掉线)、海关查验时间超过24小时未放行
事件驱动的应急响应流程(SOP):

核心技术栈:
- 后端开发:Java 17 结合 Spring Cloud Alibaba 微服务架构
- 流式处理引擎:Apache Flink 1.15,实现毫秒级的地理围栏判定与异常规则匹配
- 消息中间件:Kafka 集群,承载每秒数万次的传感器数据写入
- 多模态存储引擎:时序数据库 (InfluxDB):存储车辆及传感器的历史轨迹与状态数据地理信息数据库 (PostGIS):处理复杂的空间几何计算、地理围栏相交判定关系型数据库 (MySQL 8.0):存储运单、合同、基础元数据
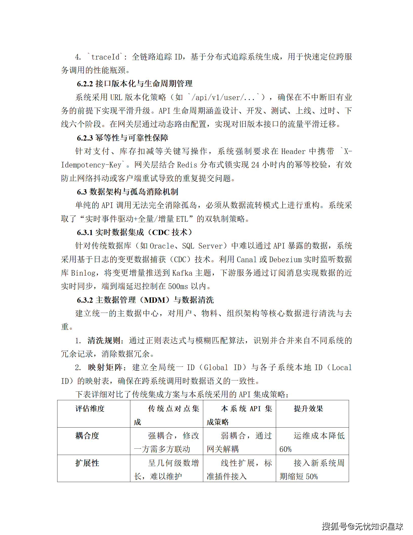
六、系统集成与数据架构:打破"数据孤岛"
6.1 API集成策略
系统集成层采用基于云原生的微服务网关架构,作为所有外部调用与内部服务通信的唯一入口:

6.2 内部系统集成(ERP/MES)

6.3 外部生态集成(EDI/IoT)
EDI集成方案:
- EDI 850 (Purchase Order):将系统内的采购订单自动转换为X12或EDIFACT标准报文发送至供应商ERP
- EDI 856 (Advance Ship Notice, ASN):供应商发货后,系统解析收到的856报文,自动生成在途库存
- EDI 810 (Invoice):接收供应商发送的电子发票报文,自动启动系统内的对账与校验流程
IoT设备集成方案:
- RFID门禁集成:在仓库入库/出库口部署RFID读写器,实现批量自动感应扫码,效率较传统激光扫码提升5-10倍
- AGV调度系统集成:系统根据拣货指令向AGV调度服务器发送目标坐标,并接收AGV返回的位置坐标与任务状态
- 温湿度传感器集成:以5s/次的频率上报环境参数,超阈值自动触发告警
IoT集成参数:

6.4 数据标准定义与主数据管理
物料编码规范:遵循GB/T 7635.1《全国物资分类与代码》,采用14位定长数字组合结构
- 结构定义:大类(2位)+ 中类(2位)+ 小类(2位)+ 规格特征码(4位)+ 流水号(4位)
供应商编码规范:采用"前缀+地区码+年份+流水号"的10位结构
- 结构定义:SUP(3位固定前缀)+ 区域代码(2位)+ 注册年份(2位)+ 序列号(3位)
仓库库位编码规范:五级坐标定位法
- 格式示例:WH01-A05-12-03-01(仓库号-库区号-排-架-位)
核心业务系统间的数据交换标准:

七、安全与标准规范建设:等保三级的"铜墙铁壁"
7.1 网络安全设计
区域边界防护:
- DMZ区(非军事化区):作为外部访问的唯一触达点,部署Web服务器与前端API网关
- 核心业务区:放置微服务集群,仅接受来自DMZ区特定负载均衡器的转发请求
- 数据库安全区:处于网络最深层,仅允许核心业务区通过加密链路进行数据库连接
安全防护设备部署:

数据传输加密与存储安全:
- 通信传输加密 (TLS 1.3):强制使用TLS 1.3协议,优先采用ECDHE-RSA-AES256-GCM-SHA384算法
- 敏感数据存储加密 (AES-256):采用AES-256对称加密算法,模式选择GCM(Galois/Counter Mode)
- 密钥管理 (KMS):实施"密钥与数据分离"原则,加密密钥存储于独立硬件安全模块(HSM)或云端KMS服务中
7.2 身份认证与权限管理
统一身份认证(IAM)平台建设:
- 技术实现:后端采用Spring Cloud Gateway配合Spring Security OAuth2架构,前端基于Vue3实现鉴权对接
- 核心功能:实现单点登录(SSO),为后续安全审计提供统一的日志入口
多因素认证 (MFA) 强制实施策略:

角色访问控制 (RBAC) 与精细化权限矩阵:

八、项目实施与运维计划:从"蓝图"到"落地"
8.1 实施阶段划分

第一阶段:核心上线(T+0 ~ T+6月):
- SRM基础协同:建立供应商全生命周期管理体系,上线供应商准入、绩效考核、在线招标及订单协同模块
- WMS核心仓储:针对核心原材料库与产成品库,上线入库管理、库位管理、拣货包装及出库盘点功能,目标将库存准确率(IRA)提升至99%以上
- TMS国内运输:实现国内物流线路的智能排程、承运商配载及在途监控
第二阶段:深化应用与全球推广(T+6 ~ T+12月):
- 海外工厂推广与本地化:多语言、多币种、多时区的系统部署,严格遵守GDPR等当地法律合规性要求
- 跨境物流追踪模块:上线跨境物流全链路监控功能,对接国际货代API、港口EDI数据及海关报关状态
- 智能化硬件集成:AGV集成、RFID应用(902-928MHz频段,读取距离不低于5米)
8.2 运维保障体系
分级运维支持体系:
- L1级(基础支持):负责日常业务咨询、账号权限管理及已知问题的快速解答
- L2级(技术专家):负责复杂故障诊断、性能调优及数据库维护
- L3级(研发保障):负责核心代码级缺陷修复及系统架构优化
服务等级协议(SLA):

数据备份与容灾策略:关键数据实现每日增量备份与每周全量备份,RTO(恢复时间目标)小于1小时,RPO(恢复点目标)小于15分钟
九、投资估算与效益分析:数字化转型的"ROI账本"
9.1 投资估算
软件开发与授权费用(总计236.00万元):

硬件与基础设施费用(总计112.70万元):

实施、集成与预备费(总计89.87万元):
- 项目实施费:35.00万元(调研、配置、培训及UAT支持)
- 系统集成费:20.00万元(ERP/MES接口开发与联调)
- 应急预备费:34.87万元(软硬件总额的10%)
项目总投资:438.57万元
9.2 效益分析
经济效益(预计年综合收益450万元):

核心收益逻辑:
- 库存资金占用减少:基于大数据预测模型,库存周转率预计提升15%以上,每年可释放流动资金约800万元
- 物流调度优化:通过路径规划算法减少空驶率及异常调度,预计运费支出降低10%
- 人力成本节约:通过自动化流程替代人工审核,预计每年可节省人力工时约5000小时
社会效益:
- 提升产业链协同效率:通过云端平台实现与上下游供应商、承运商的实时数据对接,消除信息孤岛,缩短全链条响应周期
- 推动绿色物流:利用智能路径算法减少车辆行驶里程,预计每年减少二氧化碳排放约120吨,积极响应国家"双碳"战略
- 增强供应链韧性:系统建立的多维度预警机制可实时监控港口拥堵、极端天气等全球物流风险,辅助管理层快速制定替代方案
财务评价指标:
- 净现值(NPV):在8%的折现率下,项目5年期累计净现值为正值
- 内部收益率(IRR):预计达到18.5%,远高于组织内部设定的12%基准收益率
- 投资回收期:基于动态投资回收期的测算,项目预计在第2.5年左右达到盈亏平衡点
十、结语:构建"韧性+效率"双轮驱动的供应链新范式
在全球供应链深度重构的今天,数字化已不再是一道"选择题",而是关乎企业生存的"必答题"。本方案通过SRM+WMS+TMS三大核心系统的深度集成,构建了一个端到端可视化、全链路协同、智能化决策的供应链数字底座。
这不仅是技术的升级,更是管理理念的革新:
- 从"成本优先"到"韧性优先":通过全球多源节点状态采集与异常监控预警,将供应链从"黑盒"变为"透明玻璃箱"
- 从"经验驱动"到"数据驱动":通过智能拼单算法、路径优化引擎、库存预测模型,让决策有数可依、有据可循
- 从"单打独斗"到"生态协同":通过供应商门户、承运商竞价平台、EDI标准接口,将企业内部的效率提升延伸至整个供应链生态
未来已来,唯变不变。 当数字化供应链成为企业的"新基建",我们不仅是在应对当下的挑战,更是在为未来的不确定性构建"反脆弱"能力。这,就是数字化转型的真正价值所在。
参考资料:
- 《"十四五"数字经济发展规划》
- GB/T 22239-2019《信息安全技术 网络安全等级保护基本要求》
- GB/T 7635.1《全国物资分类与代码》
- GB/T 36073-2018《数据管理能力成熟度评估模型》
- JT/T 808《道路运输车辆卫星定位系统北斗兼容车载终端通讯协议》
本文基于跨国制造企业全球供应链协同平台(SRM+WMS+TMS)数字化转型方案整理,仅供技术交流参考。















































































