技术栈
Qt Creator快速入门 第三版 第13章 音视频播放
问水っ
2026-02-10 10:31
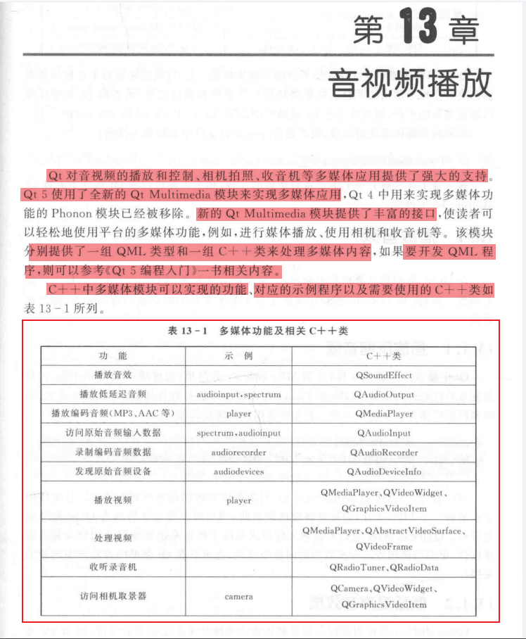
13.1、播放音频
13.1.1播放压缩音频QSsoundEffect
a、实例
13.2、播放视频
13.2.1、播放视频文件QVideoWidget
a、QVideoWidget实例实例
b、QGraphicsVideoItem实例
13.2.2、使用QMovie播放GIF文件
a、13.2.2、使用QMovie播放GIF文件实例
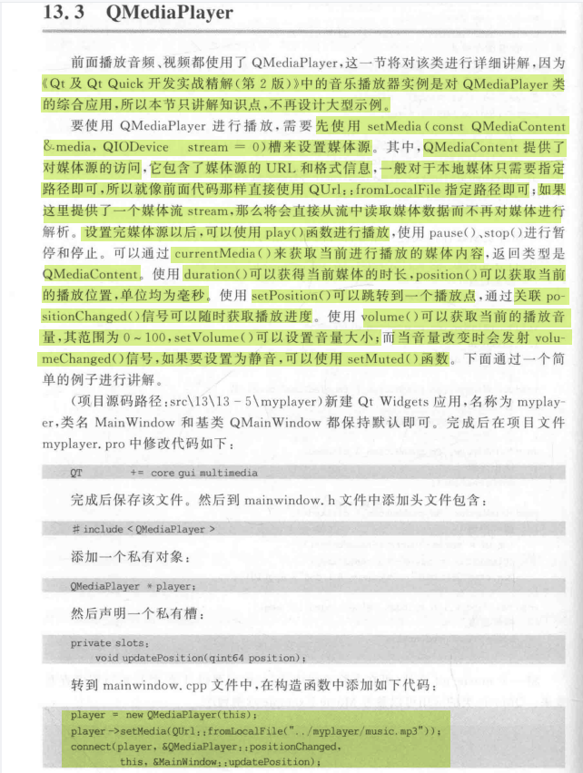
13.3、QMediaPlayer
13.3.1、播放状态
13.3.2、获取媒体元数据
13.3.3、播放列表QMediaPlaylist
开发语言
qt
上一篇:
华为eNSP三层交换机实验全解析
下一篇:
把AI塞进工作流编辑器:FlowMix工作流正式开源
相关推荐
张健1156409648
17 分钟前
临界区和同一线程上锁
java
·
开发语言
·
jvm
头发够用的程序员
36 分钟前
C++和Python面试经典算法汇总(一)
开发语言
·
c++
·
python
·
算法
·
容器
·
面试
夜猫逐梦
1 小时前
【逆向经验】一篇文章讲透为什么CE搜不到Python游戏的内存值
开发语言
·
python
·
游戏
SilentSamsara
1 小时前
闭包的本质:Python 如何捕获自由变量
开发语言
·
python
·
青少年编程
·
pycharm
十五年专注C++开发
1 小时前
浅谈LLVM
开发语言
·
c++
·
qt
·
clang
·
llvm
白夜1117
2 小时前
C++(标签派发 Tag Dispatching)
开发语言
·
c++
·
笔记
·
算法
小短腿的代码世界
2 小时前
Qt数据库编程深度解析:从SQL基础到ORM架构设计
数据库
·
sql
·
qt
CSCN新手听安
2 小时前
【Qt】Qt窗口(六)QMessageBox消息对话框的使用
开发语言
·
c++
·
qt
爱看书的小沐
3 小时前
【小沐学WebGIS】基于Cesium.JS与jsbsim联动三维飞行仿真(OpenGL、Cesium.js、Three.js)
c++
·
qt
·
three.js
·
opengl
·
cesium
·
jsbsim
CDN360
3 小时前
[硬核] 你的DNS正在“裸奔”?用Python手撕DNS劫持与隧道检测逻辑
开发语言
·
网络
·
python
热门推荐
01
要裂开了!ChatGPT要手机号验证了?注册Codex要求验证电话号码怎么办?2026年登陆Codex要手机号验证的解决办法
02
GitHub 镜像站点
03
Codex 接入 DeepSeek API 完整配置文档
04
零基础教你claude code 接入 deepseek V4
05
【AI】2026 年具身智能模型和世界模型总结
06
裂开!ChatGPT 居然开始要手机号验证,附详细解决方法
07
几个好用的ip纯净度检测网站
08
2026年AI前瞻:量子AI、具身智能与科学发现的新纪元
09
CC-Switch & Claude 基于 Linux 服务器安装使用指南
10
在Windows 11上安装Docker的踩坑记录