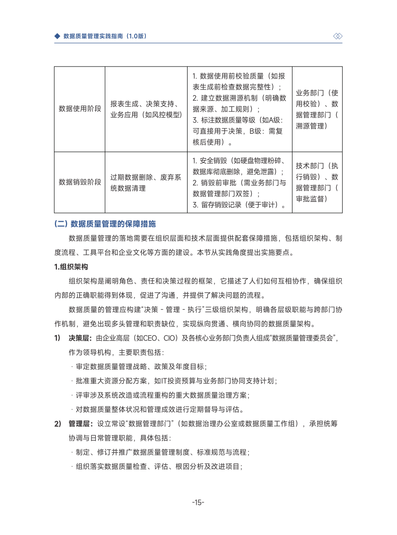
该方案适配新零售 / 大健康行业管理者、数据质量负责人、数字化转型从业者及运营人员,尤其适合需推进全渠道数字化升级与数据质量管控的新零售及大健康企业。核心以 "数字化体验提升 + 数据质量保障" 为双目标,提供一体化解决方案。数字化转型层面聚焦新零售 4.0 战略,覆盖线上云店、线下门店、O2O 联动全场景,融入智能设备、大数据、会员体系等技术,打造健康管理全周期服务与全渠道消费体验;数据质量管理层面构建全生命周期管控体系,涵盖标准制定、监控评估、问题整改等核心模块,明确组织架构、制度流程、工具平台等保障措施,适配多模态数据治理需求。方案通过场景化数字化应用与数据精益化管理融合,助力企业实现运营降本增效、消费体验升级与合规经营的多重目标。


























