【2026年最新】英语四级历年真题及答案解析PDF电子版(2015-2025年12月)

2026年6月全国大学英语四级考试安排及备考资源

考试时间

2026年上半年CET4考试定于6月13日举行。

备考资源

提供以下高清PDF电子版资料,含完整听力音频及解析:

  • 2015-2025年6月四级真题全集(含参考答案及听力音频)
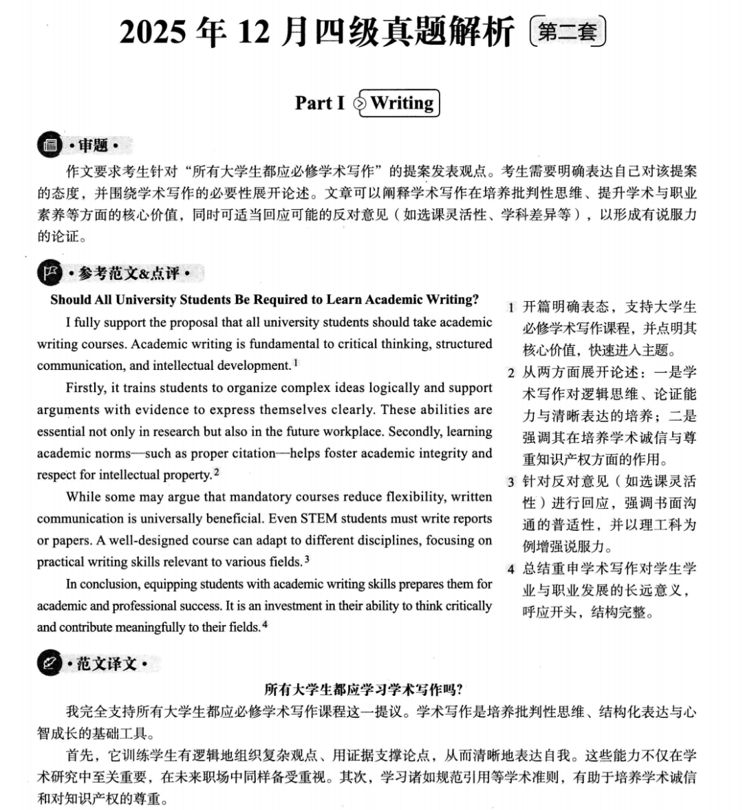
  • 2025年12月四级真题三套完整版(含详细解析)
  • 新版四六级标准化答题卡(建议打印模拟使用)

资料覆盖真题、解析及实战模拟工具,助力考生系统提升应试能力。

资料下载:

https://pan.quark.cn/s/36f64d93f1db

|-----------------------------------------------------------------------------------|-----------------------------------------------------------------------------------|
| 2025年12月英语四级真题及答案解析(第二套) ||
| | |
| 2025年12月英语四级真题及答案解析(第三套) ||
| | |

英语四级考试题型及分值

总分与及格线

四级考试总分710分,及格分数为425分,考试时长125分钟。考试分为写作、听力、阅读和翻译四部分。

写作部分

  • 题量与时间:1题,30分钟,分值106.5分(占15%)。
  • 要求:完成一篇120-150词的议论文,建议采用3段式结构。

听力部分

  • 题量与时间:25题,25分钟,分值248.5分(占35%)。
  • 题型与分值
    • 短篇新闻:7题,每题7.1分,共49.7分。
    • 长对话:7题,每题7.1分,共49.7分。
    • 短文理解:11题,每题14.2分,共149.1分。
  • 注意事项:听力播放结束后立即收答题卡,需边听边涂卡。

阅读理解部分

  • 题量与时间:30题,与翻译共享70分钟,分值248.5分(占35%)。
  • 题型与策略
    • 选词填空:10题,每题3.55分,共35.5分。从15个选项中选词填空,难度高且分值低,建议最后完成。
    • 长篇阅读:10题,每题7.1分,共71分。匹配句子与段落,重点考察同义替换,难度较低。
    • 仔细阅读:10题,每题14.2分,共142分。传统阅读理解题型。

翻译部分

  • 题量与时间:1题,与阅读共享70分钟,分值106.5分(占15%)。
  • 要求:将140-160字中文段落译为英文,常涉及中国文化、科技发展等主题。推荐参考廖华英《中国文化概况》。
相关推荐
LaughingZhu16 小时前
Product Hunt 每日热榜 | 2026-04-27
人工智能·经验分享·深度学习·产品运营
LaughingZhu17 小时前
Product Hunt 每日热榜 | 2026-04-26
人工智能·经验分享·深度学习·百度·产品运营
LaughingZhu18 小时前
Product Hunt 每日热榜 | 2026-04-29
人工智能·经验分享·深度学习·神经网络·产品运营
智者知已应修善业18 小时前
【51单片机不用数组动态数码管显示字符和LED流水灯】2023-10-3
c++·经验分享·笔记·算法·51单片机
怪兽软家19 小时前
DaVinci Resolve/达芬奇 20安装教程及下载
windows·经验分享·生活
程序阿北19 小时前
Claude Code 浏览器自动化插件 Browserbase Skills 完整上手指南。
经验分享
LaughingZhu20 小时前
Product Hunt 每日热榜 | 2026-04-30
人工智能·经验分享·深度学习·神经网络·产品运营
2501_9432050521 小时前
【186期】游戏玩家专用精简版系统,Windows11_24H2游戏版详解
经验分享
蒋胜山1 天前
Excel 练习题(7)
经验分享·excel
LaughingZhu1 天前
Product Hunt 每日热榜 | 2026-05-03
人工智能·经验分享·深度学习·神经网络·产品运营