基于SpringMVC 的景区智能客流预测系统设计与实现
摘要:随着旅游业的发展,景区客流管理是提高游客满意度以及保障景区安全的重要因素之一。众多游客在涌入景区时给景区带来了经济收益但也加大了对其承载压力的要求。准确地估算好客流量,提前做好相应的安排协调就成为了景区急需解决的问题。本文所要做的就是开发一套以 SpringMVC 为基础的景区智能化客流预测平台来通过对以往的数据进行深入的研究找出其内在的发展规律、变化趋势从而对未来一段时间内的客流变化作出精确的判断为景区管理者制定相关政策提供可靠的数据参考。本系统基于 B/S 模式开发,在浏览器中以 HTML,CSS,J avaScript 等语言搭建易用的操作界面,后台采用 SpringMVC 框架进行业务逻辑运算以及 MySQL 数据库对信息进行快速存储查询操作,在反复验证过程中发现此系统有良好的功能完备性、良好的运行效率及较高的安全防护水平,带来可观的经济收益和社会效益,促进了旅游景点管理现代化进程。
关键词:SpringMVC; 景区管理; 客流预测; 智能系统; 大数据
Design and Implementation of an Intelligent Tourist Flow Prediction System for Scenic Spots Based onSpringMVC
**Abstract:**With the vigorous development of tourism, managing tourist flows in s cenic areas has become crucial for enhancing visitor experiences and ensuring o perational safety. The influx of a large number of tourists into scenic areas brin gs economic benefits, but also poses higher demands on the carrying capacity o f these areas. Accurate prediction of tourist flows and advance planning and all ocation have become urgent challenges for scenic areas. This study aims to con struct an intelligent tourist flow prediction system for scenic areas based on Spr ingMVC. By deeply analyzing historical tourist flow data and mining patterns a nd trends within it, the system can accurately predict future tourist flow trends, providing a scientific basis for scenic area management decisions. The system adopts a B/S architecture, with the front end using HTML, CSS, and JavaScript to build an intuitive interactive interface, and the back end relying on the Spri ngMVC framework to handle business logic, combined with a MySQL database for efficient data storage and retrieval. After rigorous testing, the system has d emonstrated excellent performance in terms of functional integrity, performance s tability, and security, yielding significant economic and social benefits and effect ively promoting the intelligent transformation of scenic area management.
**Keywords:**SpringMVC, Scenic Area Management, Tourist Flow Prediction, Intelli gent System, Big Data
目 录
[第 1 章 绪论](#第 1 章 绪论) 1
[第 2 章 相关理论与技术介绍](#第 2 章 相关理论与技术介绍) 5
[第 3 章 系统分析](#第 3 章 系统分析) 8
[3.3.2 景区管理人员](#3.3.2 景区管理人员) 17
第 1 章 绪论
-
- 项目背景
国家《国民经济和社会发展第十四个五年规划》提出要"大力发展智慧文化产业, 推进旅游景区等相关单位开发线上数字体验项目、设立景区监控设备以及大数据中心, 大力发展智慧文化旅游业,加强智慧旅游发展,规范在线旅游市场秩序,丰富旅游产品结构,优化旅游消费模式"[1]。
在旅游业经济市场繁荣发展的背景下,行业的生机活力不断涌动着,消费需求迅速释放,在蓬勃发展的势头下迎来又一波新的发展机遇。在 2023 年我国旅游市场的爆发式增长,各旅游景区的来访人数猛增。这样的复兴势头的同时也对景区的管理提出巨大考验。怎样才能做到既让游客有美好的旅游体验又能让景区的安全有序地运作下去,并且能够长期保持下去呢?大量的游客涌入所带来的问题是很多的诸如景区内过于拥挤的环境、使游客体验感下降、安全隐患增多及资源分配不均等等的问题[2]。就 2023 年国庆期间而言,很多景区都出现了游客量"爆棚"的现象,一些热门景点一天内的进园人数远远超出其最大承载能力,造成大量游客长时间排队等待、游玩体验差等问题的发生几率增加,还可能诱发安全隐患问题发生的风险加大。
-
- 研究目的及意义
- 选题目的
- 研究目的及意义
- 提升景区管理效能
通过对景区智能化客流分析系统的开发与应用,使景区管理者可以实时准确的监控游客数量的变化情况,提前做好合理有效的经营措施,增强景区管理能力以及服务水平。
- 优化游客体验质量
平台给游客提供方便地预订及购票功能,在一定程度上可以对入园人数进行有效的控制,既可以使游客提前做好计划,合理分配自己的参观时间,减少景区人流过于密集的现象的发生,又能在相对更好的环境中参观景点,使游客获得更好的参观感受以及更满意的旅游体验。
- 助力智慧旅游发展
该平台充分结合大数据技术和传统的时序模型算法,给智慧旅游的发展带来新的
增长点,促使旅游业更快的完成信息化的过程,促进旅游业服务水平的提升到更高的层次。
-
-
- 选题意义
-
景区智能化客流预测系统通过对客流进行准确分析能大大改善游客体验和服务质量以及对景区的利用情况等。对于游客来说可以通过系统提前了解到高峰期的信息可以更好地安排自己的计划也可以避开拥挤情况减少不必要的长时间排队现象进而提升游客的体验感及满意程度等等。对于景区管理者来说根据预测分析结果可以提早做好人员物资方面的安排不会造成过多的成本开销并且也提高了工作效率和收益。
该系统不仅有助于旅游区的安全管理及数字化升级,在对旅游区安全管理和促进数字化发展方面也有积极意义。能提前发现客流高峰以及安全隐患,帮助景区做到提前限流、疏导,防止发生踩踏、拥堵等安全事故的情况,在安全管理上给予有力支持。同时该系统集合了大数据、人工智能等多项先进技术于一体形成景区数字化升级的主要部分,使旅游区从传统的管理模式转变成智能化管理方式,增强核心竞争力。并且通过精确的人流量统计数据还可以为旅游区长远发展规划、政策出台及细节化管理提供参考依据,从而促使整个旅游业的可持续健康发展与服务水平的提高,进而使旅游业向高质量阶段发展。
-
- 国内外研究现状
- 国内研究现状
- 国内外研究现状
国内关于景区游客量预测和控制方面已有一定的研究基础,付博以 WebGIS 为基础进行景点游客量预测系统的开发及实现,充分利用了地理信息系统在空间数据分析及显示的功能,进行了对景点游客量的实时预报以及分析工作,给旅游管理者们提供帮助[2];王晴等为部分特殊用户组设计并实现了包含了游客量预报模块的大学生文化旅游智慧服务平台,在集成多种信息源基础上提高旅游服务水平及其便利程度[3]。从系统结构上看,邱小群等基于 B/S 架构的信息系统设计方案给旅游景点客流预报系统的分散化以及跨平台使用的方式提供了参考结构形式[4]。技术实现方面,欧阳宏基等对 Mybatis 框架的数据持久层的应用进行了详细的介绍,其框架可以很好的支持旅游景点客流量预测系统中海量时间序列数据的保存及快速查询[5]。张鹏骞等人介绍了大数据以及机器学习技术对于旅游业、文化游、旅客消费行为和经济效益等方面进行预测的重要应用,给构建预测模型提供了理论依据[6]。桑恬威在他的博士学位论文中对
基于深度学习的旅游景区人流量分析与预测的研究,在搭建深层神经网络模型的基础上大幅提高了复杂背景下的人流量预测准确率[7]。数据库方面:赵停停探究了基于 M ySQL 数据库的技术来开发网页技术中的 web 动态网页的设计,是景区游客量预测项目后台数据库存储以及前台的交互展示的基础支持[8]。在用户界面设计上,陈红卫研究了基于 html5+css3 的 web 前端响应式页面布局技术设计,有利于提高景区游客量预测系统的跨终端设备适用程度及使用感受[9]。数据可视化,敬国伟等人进行以 ECh arts 为基础的数据可视化技术的研究,对于预测结果的可视化以及交互式的分析都具备一定的作用[10]。董银军等人通过对仿真实验对旅游景区游客日流量智能预测的方法进行了研究,可以用来做系统的实现时的模型验证参考[11]。郝儒杰等对康定市乡村旅游的发展状况及相关措施进行了探讨,在文章中也有涉及景区客流量对于旅游业的影响[12]。在产业发展方面,无锡拈花湾文化旅游发展有限公司以及中电万维信息技术有限责任公司都提出了关于利用视频识别技术实现的人流轨迹互动系统及其方法、多路视频监控下人群聚集程度智能判断的方法等两种类型的专利申请,这些为景区的人流监控向更加快速化及智能化方向发展带来了技术支持[13][14]。
-
-
- 国外研究现状
-
国外研究者对于旅游活动行为及预测的研究也有很大的突破。Han Yan 等通过汇总旅游订单数据来探究了节假日出游行为并做了实证研究,发现了一些游客出行行为规律,也给景区客流量预测带来了一种新的数据驱动思路[15]。数据库性能优化上,G yorodi 等人全面测评了优化策略对于 MySQL 文档以及关系数据库性能的影响,可供景区客流预测系统数据库的选择以及调整时参考[16]。Yingying Chen 与 Taizhi Lv 设计并实现了一套房屋租赁平台系统,这套系统的整体框架设计理念值得景区客流预测系统模块化的设计参考[17]。Ren J 和 Gong Y 专门针对热门景区分析需求设计并实现数据分析系统,可以做到对于景区客流量等多种维度的数据进行深层解析[18]。Zhang 等基于深度学习的旅游图片识别与景区推荐系统的模型,利用图像语义来解析游客的兴趣爱好从而给予客流预测中对行为建模的支持[19]。Sun H 等人首次采用以 CBAM 为基础的旅游景区客流时空预测方法能较好地提取出不同景区间的空间联系以及时间演变情况[20]。Sun Q 等人创建了基于聚类、动态贝叶斯网络的景区之间旅客转移量的预测方法给研究跨旅游景区旅客流动方式提供了一个新视角[21]。
-
- 研究内容
本文的目标是基于 SpringMVC 架构的设计及实现景区智能客流预测平台,旅游景区客流量激增导致的问题有拥堵现象严重、存在安全隐患、资源分配不均等等问题, 因此我们在此基础上采用 SpringMVC 架构并结合多种信息来源的大数据分析及利用机器学习模型建立智能型客流预测系统来提高景区应对突发状况的能力。其主要的研究方向有以下几个方面:用户界面中售票预订等功能的实现以便精确控制游客群体数量;使用时间序列法进行动态客流跟踪监测与预报功能模块的研发,在高峰期之前发出警报提醒工作人员做好准备;对数据进行图形化处理用作景区参考依据。系统凭借优秀的分层设计以及良好的数据集成能力使得系统的运行效率更高、准确程度更高、更易实施并缩减投入,帮助旅游景区完成信息化建设,改善游客服务质量,维护景区正常秩序,支撑旅游业长期稳定发展提供支持及参考。
第 2 章 相关理论与技术介绍
-
- 前端技术
- HTML
- 前端技术
HTML 是用来编写网页内容的标记语言,使用不同的标签来描述网页的结构以及包括文字、图片、链接等等[22]。在这个系统里面用 HTML 来构造页面的整体框架, 设置每个页面的结构与排版方式,给用户一个明了的页面结构。
-
-
- CSS
-
CSS 用来控制网站风格,字体,颜色,排版等等,把样式独立出来,让网站更加方便维护,同时看起来更美观,CSS3 是基于 CSS 的更新,在原有基础上增加了很多强大特性像动画、过渡效果、渐变、阴影等可以让页面更加提升视觉效果[22]。
-
-
- JavaScript
-
JavaScript 是一种在浏览器上运行着的一种脚本语言,是用来制作网站上的交互式效果,例如:表单校验,特效动画,响应用户的点击等[23]。在本文系统中,JavaSc ript 用来实现页面上的一些动态交互效果,包括用户的登录校验,实时的客流量数据展示,以及图表的交互操作等等;尤其在客流预测模块当中,JavaScript 主要负责执行预测参数的异步发送,接收预测结果并进行显示,对预测图表的交互等操作。系统采用的是 Axios 库来进行前后端数据传递的工作,用到了 AJAX 技术使前端页面可以实现异步请求,增强体验感。
-
-
- 数据可视化 ECharts
-
Echarts 是一款用 JavaScript 实现的开源图表库可以绘制各种图表包括折线图、柱状图、饼状图、热力图等[24]。在本文所建立系统里 Echarts 用来显示客流数据的图示, 给用户以及管理者们提供对客流变化情况及分布状况直观的查看方式,从而更好的做出判断。
-
- 后端技术
- SpringMVC 框架
- 后端技术
Spring MVC 是基于 Spring 框架的一个组件,主要用于开发基于 Java 语言编写的 Web 应用,在此过程中使用了 MVC 的设计模式,把整个程序分为模型(Model)、
视图(View)、控制器(Controller)三层,使程序结构更加清晰、便于维护[25]。本文所使用的 SpringMVC 用来接收用户发出的 HTTP 请求,并根据请求调用相应服务以及数据访问层,最后输出对应视图或数据。它提供了一系列强大工具,比如:映射请求参数、解析视图以及数据绑定等,从而方便实现 web 开发的功能,提升开发速度同时也能保证代码的质量。
-
-
- MyBatis 框架
-
Mybatis 是一个优秀的持久层框架,在该框架下可以实现对象关系映射(ORM), 可以通过把 Java 对象和数据库中的表进行关联来方便地对数据库进行一些操作,从而减少大量的数据库操作代码,该系统利用 Mybatis 完成数据访问层的设计,通过编写SQL 映射文件使Java 对象的操作变为数据库中的SQL 操作等来实现对数据的增加、删除、更新、查询等一系列功能[25],而且还具有对自定义 SQL 的支持,可以针对每个不同的数据库以及不同的业务逻辑来编写相应的高效 SQL 语句等等功能。另外还提供了很多其他配置参数和插件机制以应对更复杂的使用情况等优点。
-
-
- MySQL 数据库
-
MySQL 是一款开源的关系型数据库管理系统,采用 SQL 语句来进行对数据库的管理以及相关的操作处理,在本文的研究当中,MySQL 用来保存用户的个人信息、旅游景点的一些基本信息、人流统计数据等等各方面的信息[26]。它是性能优越且稳定可靠、简单易用并且可伸缩性强的产品,符合本文对于数据库的要求。合理的设计数据库结构并依照相应的范式标准使得数据库中的数据保持完整性及一致性,还具备备份与恢复机制保证数据的安全性。
-
-
- Tomcat 服务器
-
Tomcat 是一款免费开源的 Java Servlet 容器,实现了 Java Servlet 与 JavaServer Pages 技术,可以执行 Java Web 程序。在此项目中 Tomcat 用来实现 SpringMVC 的部署以及运行,提供了 HTTP 服务,支持 HTTP/1.1、HTTP/2 等多种协议。Tomcat 拥有优秀的性能、可靠的高可用性和良好的可扩展性,能满足从小到大的各种规模的We b 应用的要求,保证系统的正常运行。
-
-
- 客流量预测分析
-
采用混合多种时序分析预测方法的技术路线:主要有移动平均法(简单移动平均、加权移动平均)、指数平滑法(简单指数平滑、双指数平滑 Holt 方法、三指数平滑
Holt-Winters 方法)、线性回归与 ARIMA 模型四种基础算法[27];系统利用 Apach e Commons Math3 库做数学运算,具有智能化模型选取功能,在对数据进行自相关分析确定其是否有周期波动的情况下用线性回归判断其是否存在增长或者下降的趋势,并自动选取最合适的预测模型;并且给出置信区间的衡量(95%置信区间)、多种偏差度量(MSE、RMSE、MAE、MAPE),可以使对景区游客流量预报做出合理的判断依据。系统能根据过去的客流数据自动辨识数据规律(长期性、周期性),实时调整最合适的预测方法,做到精准预测客流发展走势[28]。
第 3 章 系统分析
-
- 可行性分析
- 经济可行性
- 可行性分析
- 开发成本
通过 SpringMVC 进行风景区智慧游客量预报系统的研发,框架自身开源免费可以节省开发工具费用;另外,SpringMVC 生态圈繁荣,有很多开源组件插件可以选用,能够加速开发进程、节约开发时间、缩短开发周期。在人资方面的选择,市场上SpringMVC 开发工程师较多,招聘费用比较低;并且开发人员对 SpringMVC 技术较熟练,使得开发过程中节省了时间和精力而降低了开发成本。
- 软硬件设施成本
在软件方面,除了 SpringMVC 框架外,在加上常用的一些开源数据库(例如: MySQL)等一些软件资源的话,花费较少;硬件方面,景点已经具备一些服务器这些基本的硬件设施了,这个项目对于服务器的硬件配置也属于正常水平,主要是保证服务器性能能达到一定的标准(CPU,内存能满足数据读取及程序执行的需求)就可以了,并不需要大量的添置高档次的硬件,而相应的保养费用也是可以接受的范围之内的。
- 经济效益
精准的客流量预测可以帮助景区对人员进行有序排布,在一定程度上节约人力成本;并且针对不同的客流量采取不同的配置措施来降低资源消耗的成本。另外还可以提前有针对性地进行宣传推广活动,吸引更多的游客来旅游从而使得景区获得更多的门票收益以及与之相关的旅游产品的销售利润,从长远的角度来说是会给景区带来一定的经济收益。
- 社会效益
准确的游客量预测可以使景区能够有效地分流游客,防止游客聚集过多,提高游客的参观感受,减少由于游客量大所造成的安全隐患发生几率,对于景区长期发展有利,同时对社会旅游业环境也起到一定的改善作用。
-
-
- 技术可行性
-
- 市场接受度
目前 SpringMVC 作为一款流行的 JavaWeb 程序框架,在市场上被广泛使用与应用,在互联网巨头以及一些大中型的传统企业都会选择使用 SpringMVC 框架进行 We b 项目的设计,所以景区也能够比较快地熟悉起来,可以更好地配合我们的工作。
- 兼容性
SpringMVC 可以很好的配合 MySQL 数据库、前端技术 HTML、CSS、JavaScri pt 以及 Vue 等等和其他中间件 Tomcat 进行集成,可以满足景区智能化客流预报系统对于不同类型的数据源集成及交互的需求。
- 可移植性
景区智能化客流预报平台以 SpringMVC 平台编写,主要是采用 Java 语言编写, 在 Windows 系统下运行良好,因此可以轻松安装到景区现有的 Windows 服务器环境中去,不需要做很大规模的硬件更新。
- 可扩展性
SpringMVC 架构本身的设计就具备优秀的模块化以及低耦合度的优势,在以后的功能扩展过程中就能很容易的加入新的模块或者组件,例如以后要新增加一个新的客流分析算法或者是与其他景区管理系统的对接都可以相对简单方便的操作,不会给现有的系统带来较大的改变。
-
-
- 操作可行性
-
使用者群体对于设备熟悉程度景区工作者平时经常接触电脑并且系统是基于 We b 浏览器操作,界面的设计像普通的管理系统一样,非常便捷易懂。如景区管理工作人员可以通过浏览器方式进入系统就能看到客流量预测的数据以及相关的查询设定等工作内容,步骤简便,便于熟悉掌握,契合景区工作人员日常工作需求减少了学习培训的时间成本及使用门槛。
-
-
- 法律可行性
-
- 法律层面
对于景区智能客流预报系统的的研发以及应用而言,所使用的 SpringMVC 等开源技术都是依照各自所对应的开源协议来合法合理的运用着,在此期间针对游客信息的采集、保存及应用等活动,也都在遵守着我国的相关法律规定(例如:《个人信息保护法》,《数据安全法》等),保障了游客个人信息及隐私的安全不受侵犯,没有法律方面的瑕疵。
- 道德层面
系统的开发与应用目的是为了给旅游景区带来更好的经营管理和服务,不存在以获取游客个人信息谋取不当利益或者损害游客利益等相关违法的事情发生,也遵守了相关法律法规以及职业道德。
-
-
- 市场可行性
-
- 市场接受度
伴随着旅游业的发展壮大,景区信息化管理已经成为一种趋势,景区想要加强自己的景区管理能力,增加旅游者满意度并且提升自己在市场上的竞争力就必须要有客流预测系统,市场上已经有相似功能的系统已经在一部分景区使用并且得到了良好的反馈,所以此景区智能化客流预报系统的市场接受度较高,可以得到景区市场的认同。
- 竞争优势
以 SpringMVC 开发而成的景区智能客流预报系统比其他的传统的或者简单的客流统计方法(如人工统计、简单的闸机统计等等)有着更高的精确度以及更高的实时性,并且可以得到更加全面的数据分析与预测结果。因而使得这个系统拥有了市场上很大的优势,可以争取到更多的景区用户,从而给景区实现智能化转变带来帮助。
-
- 需求分析
- 功能需求分析
- 需求分析
- 注册与登录模块
用户需要可以使用系统所提供的接口实现用户的注册及登陆的功能,这是用户获得个性化的服务的基础,在注册环节,系统会采集到用户的账号密码、邮箱等相关的信息,并且系统会对这些信息进行校验;而在登录环节,则可以让已经过注册的用户可以凭借自己所设置好的账号密码进入系统当中去,系统会对用户所输入的凭证进行校验,保证用户的安全性。
- 个人信息管理模块
用户可查询并修改个人信息如名字、联系方式、头像等;此模块可以让用户维护其账户信息,保证信息是最新的。网站会为用户提供方便的操作界面,在此功能中用户可以很方便的操作其个人资料。
- 景点浏览与预约模块
游客可以查看景点的详细介绍以及对景点进行预订与购票的操作,系统会显示出
景点的相关详情,如景点简介、开放时段及票价等等内容,游客可依据自己的喜好以及行程规划,对自己想参观的景点进行预订以及购票。
- 客流信息查询模块
消费者能够即时查看景区的人流量情况并借助提供的预测方式掌握未来一段时间内的人流量状况,从而更好的安排旅游时间避开人流高峰期,增强游玩质量,系统会显示当前人流量情况及预测信息,方便人们选择出行方案。
- 景区信息管理模块
管理员可以对景区进行录入、维护景区基本信息,并且能够对景区的相关图片、视频资料进行管理,该功能使得管理员可实时更新景区信息,为游客提供最新的最准确的信息,管理员可在系统后台管理系统中的"景区信息"模块方便快捷地完成新增、编辑及删除操作。
- 客流预测与分析模块
系统需要有根据以往的数据来进行客流预报的功能并能生成不同的报表来辅助管理者做决策。此模块可以帮助管理者知道客流的变化情况以及做出相应的调整使资源得到合理的配置从而提升整体运营水平。系统会运用大数据分析等手段做出精确的客流预报并给出详细的分析报告。
- 应急管理模块
基于游客量预测情况可以实现预警推送的功能,为管理者做出应急方案提供参考依据。此项功能对维护好景区安全具有重要作用,系统会针对预测到的人流高峰期以及可能出现的问题,自动发出警报信号并告知管理人员进行相应的处理方式等。
-
-
- 非功能需求分析
-
- 性能需求
响应时间
系统必须保证用户的指令能得到快速响应,不管是用户登陆、注册、查询实时客流量、查看预报结果,或者是景区管理人员进行数据管理、分析等工作都能够在极短的时间内返回结果,给予良好的使用体验。
并发处理能力
系统需具有至少支持多个用户同时在线并发操作的能力,在旅游高峰时期比如: 国庆节、五一等黄金周及旅游旺季期间,景区会涌入大量的游客同时登陆到系统上通过进行预约购买以及查询等操作,此时需要保证系统可以平稳运行不会发生卡死或者
崩溃等情况的发生,每一个游客都可以顺利访问并且正常使用到系统的各项功能。系统稳定性
系统要具有较高的可靠性,能够长期可靠的工作而不出现问题。在景区经营过程中必须要能长时间不间断的服务好每一位游客,不可以因为系统问题使游客不能够进行预订或者购买门票以及景区工作人员无法得到相应的客流量信息等使得整个景区的经营受到影响,也会影响到广大游客的心情。
- 数据需求
数据完整性
系统应当保证数据的完整性,比如用户资料、景点资料以及客流量等。所有的数据从进入数据库到进行相关运算再到最后输出都应该做到完整,不能够有任何的数据缺失与遗漏的现象发生。如:当游客录入个人信息时应当完整无缺地储存下来;统计和记录好各个时间段内的客流量情况等都要精确到位。
上下文图给出了景区智能客流预测系统上下文图,体现了系统管理员、数据源头系统、景区智能客流预测系统与模型维护工具间的联系。系统管理员经过登陆系统设置预报参数设置及模型更新命令,同时获得登陆响应结果、客流预报信息以及系统提示,景区智能客流预测系统向数据源头系统请求历史游客量、气候与节假日信息并做出游客量预报,将预报信息及更新命令传送至模型维护工具进行模型调整。该过程是为了借助分析与估计来辅助景区开展游客服务管理工作以及做出相关决策。如下图 3
-1 所示:
|---|----------------------------------------------------------------------------|
| |
| |
|
图 3-1 景区智能客流预测系统上下文图
数据流图描述了一个智能化的服务流程图,用来对来自外界的数据进行管理和分析,在若干个环节之间(P1.0 到 P4.0)对游客服务进行了改进。首先是获取、初步清洗数据,接着进一步解析、推测,最后得出个性化游客检索的结果及建议等来改善游客体验。如图 3-2 所示:
|---|----------------------------------------------------------------------------|
| |
| |
|
图 3-2 顶层数据流图
旅游者查看景区信息数据流图体现了旅游者搜索景区信息的路径,他可以利用智能化的客流预报系统来进行查询操作,他可以依据景区的名称、所处的位置以及属于何种类型的景区或者是哪个景区的客流量来进行查询,在他发出查询指令之后,系统就会根据他的查询指令在景区信息库里面查找符合他要求的数据信息,然后将查询的结果返回到旅游者的面前,而对于管理者来说也能够使用该系统浏览景区的信息并对其进行维护,以保证相关资料的真实性与时效性。这样可以使旅游者轻松快速地获得他们所需要的信息,还方便了管理人员对景区信息进行有效的处理。如下图 3-3 所示:
|---|---|
| |
| | |
图 3-3 游客查询景区信息数据流图
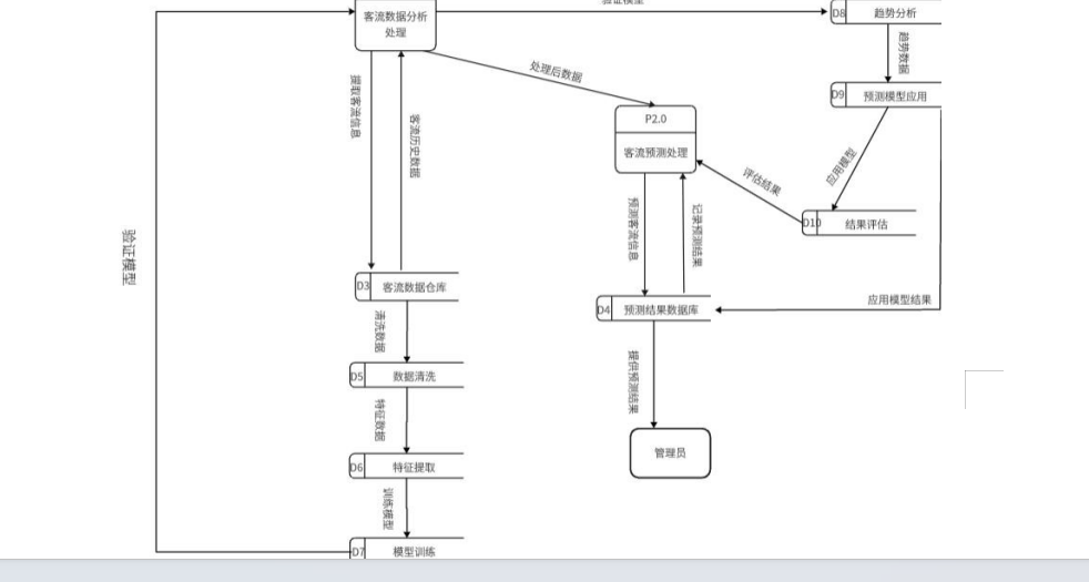
预见性功能的数据流图反映的是整个过程由从数据存储、特征工程、到模型预测、结果评价这样一个过程构成。数据是从数据存储管理系统中获取的特征数据,在进行特征工程之后加载到对应的模型并做预测,然后对预测的结果进行验证及修正,最后将结果保存至预测结果数据库用于日后参考使用。如下图 3-4:
图 3-4 预测功能数据流图

数据准确性
数据要精确可信,客流量预测是依据历史数据为基础的,所以历史客流量的数据一定要精准,而且游客个人信息、景区信息等等各种数据都要准确无误,保证系统的各项功能能顺利运行以及分析出来的结果可信度高,比如景区开放时间、门票价格等信息须与事实相符,对未来的游客人数变化趋势可做出正确的预测。

数据安全性
平台会使用加密的方法来保存及传送用户的个人信息,并防止隐私外泄。并且采取严谨的权限管理,使只有得到许可的人才可以进入系统中。如:用户登陆需要先经过身份校验,符合条件的用户才能查看以及更改个人信息;景点管理员拥有足够的权限后方可完成景点管理、统计数据等工作,避免无权人员获取与破坏数据的安全问题出现。

数据备份与恢复
系统要具有数据备份及恢复能力,定时对数据进行备份,防止数据的丢失或者损坏。当发生意外造成数据丢失或者损坏的时候,可以恢复数据,保证系统的正常运转以及数据的安全性。比如可以使用定时备份的方式,把数据备份到外部设备或者是云服务器上,在需要用到数据的时候,再对数据进行恢复操作。
- 运行需求

硬件环境
系统对于服务器的硬件需求也是在可接受范围之内,主要是只要服务器的性能能够满足其数据运算以及程序运转的需求就可以了,不用去大量购买高配置的硬件。景区通常都会配备一些基本的服务器等硬件资源了,此系统的安装也很容易就可以安装到景区已有的 winows 服务器之上,不需要对硬件做大量的调整。

软件环境
从硬件方面而言,除了 SpringMVC 框架之外,配合常用的开源数据库比如 MyS QL 等软性设施,花费较少。系统采用的是 SpringMVC 框架,主要是使用了 Java 语言编写,Java 语言具有跨平台的特点,在 Windows 系统下运行良好。并且系统的实现还需要同前端的技术 html、css、javascript、vue 等等,以及相应的中间件 tomcat 相结合来达到对景区智能化客流量预报系统需要的不同数据源融合及互通的功能需求。

网络环境
系统要有一个良好的网络环境来支撑起用户在 Web 浏览器下的操作。网络带宽要能满足众多用户的并发登录需求,以免出现网络延时及不稳定造成用户的操作过程卡顿甚至失败的情况。比如在旅游高峰期有很多人一起登录平台去预定,购票等行为的时候,网络可以提供迅速的数据上传与下载。
-

将来可能提出来的需求功能扩展
系统的结构设计也要考虑到将来功能上的扩充,比如加入新的预测算法、与更多的旅行服务平台对接等等,随着科技的进步以及旅游景点管理部门的需求变化,有可能会需要加入更加先进的客流量预测算法来提升预测准确性及实时程度,或是与其他的旅游服务平台相连接达到信息互通、互相协作的效果从而给游客带来更加完善的游览体验。

数据量增长
数据库的设计可以支撑数据量的快速攀升,有利于以后的扩容及改善等操作。在景区运营时间增长以及游客人数增多的情况下,数据库中的数据也在不断的增多着, 要使数据库有较好的可扩充能力、维护性,能适应大量的数据增长,保证对数据进行存取的速度。

多语言支持
伴随着旅游景区国际化的发展趋势,在不久的将来可能会需要系统的支持多语言, 来迎合不同国家与地区的旅游者的需求,系统的界面及相应的提示信息等等都要能根 据用户所选择的语言做相应的调整,提供多语言版本的服务,优化国际游客的使用感受度。

移动应用支持
鉴于越来越多游客习惯用手机或其他移动终端来进行与旅游有关的操作,未来有必要开发出移动端应用程序,让游客可以更加方便快捷的利用手机等移动设备进行景区预订,购票,了解人流情况等一系列操作,使得系统更加方便易用。
-
- 系统角色分析
- 游客
- 系统角色分析
游客是最主要的一类使用者,在系统中进行一系列的自助操作,首先是游客要经过注册过程以建立自己的账号,一般而言是填写一定的个人资料及设定相应的密码等步骤,注册完毕游客就可以登陆系统的账号,进入个人中心页面,可以对自身的基本信息进行修改或是查询等等。同时,游客还可以查阅景区的相关信息,比如有景点简介、开馆时间以及票价等等,用来安排游玩计划,游客也可以利用预订功能为心仪的景区进行预定并且购买门票,在购买成功之后游客能够对自己的预定进行管理即可以查看、变更或者取消预定等等。所有这些功能都是围绕着游客在系统中的主要操作而展开的,为了方便游客的旅程安排购票等事宜提供了便利。如图 3-6 所示:

-
-
- 景区管理人员
-
图 3-6 游客用例图
管理人员是系统的又一个重要使用者,他们担负着对系统后台进行维护及管理的任务,管理人员登陆系统后能够执行相应管理任务,比如发布公告与更新景区资讯, 例如景区公告、景区预警等让游客能够及时了解最新的景区信息,此外,他们还能浏览及统计相关客流量信息并借助系统内置客流量预测模型推测未来客流量以便于做 出更好的管理策略;同时管理人员能够制作出一些报表例如游客量统计报表、财务报表等等,这些报表都是景区管理必不可少的信息依据。当出现大客流或者突发事件的时候,管理者就可以用系统的应急管理模块来制定并实施相应的应急措施,发布客流限制公告或是对服务程序作出改变等,保证景区有序运转的同时也能保障游客的人身安全,景区管理者的工作是对系统的信息进行正确的更新并且及时的作出反应。如图3-7 所示:
|---|------------------------------------------------------------|
| |
| |
|
图 3-7 景区管理人员用例图
第 4 章 系统设计
-
- 总体设计
- 技术架构设计
- 总体设计
本文系统是基于 SpringMVC 架构设计出来的,使用的是分层的设计结构模式, 主要是由展现层(前端)、控制层(后端控制器)、业务逻辑层(服务层)、数据访问层(持久层)组成,各层相互配合实现对景区智能客流动态分析系统的功能需求。
- 前端技术: HTML、CSS、JavaScript .HTML 是用以形成动态的页面结构, 增强前端的操作性体验性,便于游客及景点工作人员对系统的使用。
- 后端框架:基于 Spring MVC 的核心框架用来接收用户的请求、控制系统的流程以及做出返回给前端的结果。他与前端进行信息交互,并调用了业务逻辑层的方法完成整个程序的功能。
- 数据库:MySQL,用于保存景区的各种信息,包括旅客的信息、客流数据、系统参数、预测模型参数和结果等等。使用 JDBC 来连接数据库,对数据库进行持久化操作。
- 中间件 :Tomcat 做为一个 Web 容器来部署和运行 SpringMVC 应用,提供稳定可靠的运行平台支持系统的高并发访问以及高性能的需求。架构设计系统主干的技术架构图如下图 4-1 所示:

|---|---|
| |
| | |
图 4-1 技术架构图

总体设计图如图 4-2 所示:
|---|------------------------------------------------------------|
| |
| |
|
图 4-2 总体设计图
-
- 详细设计
- 用户中心模块
- 详细设计
- 用户登录注册功能
用户登录注册模块是平台提供给用户使用权限及个性化服务的前提条件,用户可以选择通过手机号或者邮箱来注册自己的账号,系统会对用户输入的数据进行审核, 不仅有格式上的审核还有重复性的检测,保证了用户的注册信息的有效性和排他性; 当注册完成后会赋予用户唯一的账户 ID 用于登录平台。
登录模块能够实现不同的身份识别方法,可以选择手机号码、电子邮件或者是账号及密码来登陆系统,在这里会对接收到的登录信息进行校验操作然后在数据库内进行核对,核对无误之后就可以允许用户进入系统了,为了提高系统的安全性能,在登录时会对用户的密码进行加密处理并且保存以及传输时都进行了相应的加密,避免出
现用户的隐私被泄露的现象。如下图 4-3:

- 个人信息管理功能
图 4-3 登录注册流程图
个人资料管理模块可以让用户浏览并编辑自己的基础资料,例如:名字、联系方式、头像等等,当用户进入到个人资料管理页面时,系统会显示用户的个人的基本资料,用户只需要通过简单的表单就可以完成对自己信息的更改及更新了,在用户进行信息修改之后系统会立刻把该条记录保存进数据库里以保证用户的个人资料是最新的,同时系统也会提供对用户信息进行校验的功能来保证用户所填写的信息是否正确及合理等等。如下图 4-4 所示:

图 4-4 个人信息流程图
-
-
- 景点服务模块
-
- 景点浏览功能
旅游景点浏览模块向游客提供景区的相关信息介绍,有景点介绍,门票价格,开放时间,图片以及视频等等。游客在系统的景点浏览界面可以很快捷地了解到景点的相关情况及特点;为游客提供完整的景点信息资料,使游客能够合理安排行程,系统
|---|------------------------------------------------------------|
| |
| |
|
将使用易于阅读的版面和简洁明了的照片形式增加游览时的乐趣。如下图 4-5 所示:
- 景点预约与购票功能
图 4-5 景点浏览流程图
旅游景点预订及在线购买功能是该系统给旅客方便快捷的买票的一项重要功能, 旅客根据自身安排可以选定景区的时间以及日期进行预定并完成网上购票流程,系统会提供明确的预定步骤及支付通道,拥有丰富的多种支付手段包括微信支付、支付宝等等,保障资金的安全性及便利性,在预定完成后,会给游客发送包含二维码信息的电子门票到手机上或者邮箱中,游客在参观景点时出示手机上的二维码即可完成验票工作。如图 4-6 所示:

图 4-6 景点预约与购票流程图
-
-
- 客流分析模块
-
- 实时客流查询功能
实现实时客流查看功能可以随时看到当下的景区内有多少人以及他们分布在哪些地方,给景区管理者与游客带来及时的客流资讯。系统会利用景区内部传感器或者监控来收集实时客流信息并呈现在系统页面上。游客可借助实时客流查看功能了解到当下景区的拥挤状况,以便制定合理的游览线路避开拥堵严重的地方。而景区管理者也可以参考实时客流数据做出应对措施进行人流疏散保障景区平稳运行。如图 4-7 所示:

- 客流预测功能
图 4-7 实时客流查询流程图
|---|------------------------------------------------------------|
| |
| |
|
客流预估模块属于系统的重点功能,根据历史数据分析及经典的时间序列方法来对以后的客流量作出预测,通过对景区历史客流数据即日、周、月度客流情况、节假日、大型活动时的客流变化趋势进行采集整理并加以分析,建立相应的时间序列模型例如 ARIMA 模型等等对以后的客流量做出一个预测,然后用图形的方式直观的表现出来,景区管理者能够借助客流预估的结果提前做好规划,合理调配人员与资源,提升景区管理工作的质量和水平,如图 4-8 所示:
图 4-8 客流预测流程图
-
-
- 信息模块
-
- 报表生成功能

报表生成功能对景区管理者来说是数据支撑,系统可以自动生成各种统计表例如日、周、月、节假日客流统计表、景区收入报表等等,报表会记录详细的人流量信息及财务收支信息,在一定程度上帮助景区管理者更好的进行经营管理。系统将赋予其灵活可设置功能,可根据需求对报表种类、时间段以及数据指标进行筛选,制作出有针对性的报表。报表将以表格及图表形式展现出来,便于管理者的及时掌握景区运营情况,为其管理决策提供有力依据。如图 4-9 所示:
图 4-9 报表生成流程图
- 数据可视化功能
|---|------------------------------------------------------------|
| |
| |
|
大数据可视化技术以图形化的方式进行展示,使管理者能够更加容易的理解及分析所获取的数据信息,系统将用 Echarts 等数据可视化方法,把复杂的数据转换成直观形象的柱状图、折线图、饼图等各种图表,使得管理者可以从大数据可视化界面对景区的人流量以及景区的收入等进行查看,并可以对景区的一些重要数据信息一目了然,有利于景区管理工作的开展,如下图 4-10 所示:
图 4-10 数据可视化流程图
- 景区信息发布与更新功能
|---|------------------------------------------------------------|
| |
| |
|
景区信息录入及维护功能可以实现景区管理人员对景区基础信息进行添加或者修改,如景区简介、开放时间、门票价格等等。管理工作人员可以在平台后台管理系统中快速便捷地编辑和修改景区相关的信息,保证景区信息的真实有效,系统会提供富文本编辑以及图片上传的功能,能够使景区信息更全面丰富并以更为直观的方式展示出来,加强景区的推广力度。如下图 4-11 所示:
图 4-11 景区信息发布与更新流程图
-
-
- 应急模块
-
- 应急管理功能
应急管理功能是平台给予景区安全管理的一个重要功能。基于客流分析的结果,
|---|------------------------------------------------------------|
| |
| |
|
平台会给出预警,如果预测的人流量快到达景区最大承载量的时候,系统会自动进行预警提示工作人员提前做好应对工作;系统还会有应急预案管理模块,管理者能够对紧急情况进行提前预判并准备相关预案,例如限流、分流、疏导等方法,在系统发出预警的时候能够立即启用应急预案来保证景区安全运营;系统还会记录每次应急预案处置的过程及结果,以便以后进行应急管理的时候借鉴和学习。如图 4-12 所示:
图 4-12 应急管理流程图
-
- 数据库设计
- 数据库需求分析
- 数据库设计
这个景区智慧客流预报系统要面对的是很多的数据,主要有游客的相关信息、景区和景点的信息、客流的数据、景区管理者的身份、监控设备的相关信息、通知的消
息内容以及警戒等级等,对上述各种数据进行解析,从而可以完成游客的注册登录、景区查询、客流状况监控报警、通知发送、数据添加检索等操作,达到景区管理人员和游客的需要。
-
-
- 数据库逻辑设计
-
数据库逻辑设计要将系统中的实体变为数据表并且对实体之间的联系进行处理。比如将游客、景区管理员、景区、景点、监控设备、客流数据、消息、预警阈值实体分别转化为游客表、景区管理员表、景区表、景点表、监控设备表、客流数据表、消息表和预警阈值表,每张表存储了相应的实体的一些属性,例如游客表包括游客姓名、身份证号等等,景区表有景区 ID、景区名称、景区最大容纳人数等等。对于实体之间的一对多关系,如景区和景点,在景点表中增加一个景区 ID 字段作为外键。针对多对多的关系比如游客访问景点的关系,设计游客浏览景点关联表,以游客序号、景点序号为复合主键;针对一对一种的关系例如景区与警戒值,利用景区序号建立一一对应的联系,保持数据的一致性与完整性。
-
-
- 系统 E-R 图设计
-
- 总体E-R图

系统ER图分为十一类实体:管理员,游客和景区之间属于多对多关系;管理员同消息是一对多的关系;景区同监控设备,客流数据以及景点等也是一对多的关系。如图4-3-1所示:
图 4-3-1 系统 E-R 图
- 实体属性图
顾客实体特征图包含顾客在平台内注册登陆使用的相关基本信息有名字,身份证号码,联系电话,登陆口令以及登陆用户名。身份证号码是唯一的标识字段,用来判断顾客的身份,在系统中使用了账号与口令的方式进行身份验证,如图 4-3-2:
|---|------------------------------------------------------------|
| |
| |
|
图 4-3-2 游客实体属性图
景点管理员实体属性图包含管理员的基本个人信息及系统授权相关信息,例如: 姓名、管理员ID、电话号码、登录口令、登录用户名等信息。管理员ID作为唯一键来分别不同管理员的身份;登录账号以及对应的登录口令保证系统的安全性,如图4-3- 3所示:
|---|------------------------------------------------------------|
| |
| |
|
图 4-3-3 景区管理员实体属性图
景区物理属性图用来刻画景区的基础资料以及运营指标,主要包括:景区名称、景区ID、介绍、地址、最大承载量、开放时间等。其中景区ID作为唯一的标识符,在客流报警门限设置中使用最大承载量,在开放时间为景区营业时间段,如图4-34所示:
|---|------------------------------------------------------------|
| |
| |
|
图 4-3-4 景区实体属性图
监控设备实体属性图表示的是对景区内的监控设备基础信息进行保存,主要是设 备名称、所处安装位置以及设备代码。其中设备代码是唯一的,而安装地点就是用来确定监控设备所处的位置范围的,可以方便工作人员随时观察到相应的位置监控图像, 如下表4-3-5所示:
|---|------------------------------------------------------------|
| |
| |
|
图 4-3-5 监控设备实体属性图
游客量数据实体属性图用来存放旅游景区游客量统计结果,在此表中有日期、客流数以及客流数据ID,其中客流数据ID为主键、日期、客流数两个字段用来存储每天
不同的时间段所对应的游客人数,给游客量预测模型提供了历史数据支持,如下图4- 3-6所示:
|---|------------------------------------------------------------|
| |
| |
|
图 4-3-6 客流数据实体属性图
消息实体属性图表示系统推送消息的信息及接收方,由信息、受送游客类别以及消息ID组成。消息ID唯一对应着一个消息体,受送游客类别可以用于根据游客类别或者地区来选择需要发送给哪部分游客人群,如表4-3-7所示:
|---|------------------------------------------------------------|
| |
| |
|
图 4-3-7 消息实体属性图
警戒值实体属性图描述景区客流警戒的重要指标,即景区id,最大流量以及警戒值id,其中景区id是与景区实体之间的关联关系,而最大容量则是对客流警戒进行判定
的标准值,警戒值id则是主键来保证数据的惟一性,如下图4-3-8所示:
|---|------------------------------------------------------------|
| |
| |
|
图 4-3-8 预警阈值实体属性图
节假日客流实体属性图描述的是一个关于节假日客流的实体属性图,"节假日客流"为主体节点,在其周边有若干与其有关联的属性,"节假日名称"用来表示特定的节假日,"节假日开始日期"、"节假日结束日期"表示节假日所处的时间区间,"节假日期间的总客流量"表示整段节假日间的人流量总数,"节假日期间每日的客流量"显示每天的具体人流量情况等,如下图4-3-9所示:
|---|------------------------------------------------------------|
| |
| |
|
图 4-3-9 节假日客流实体属性图
-
-
- 数据库结构表的设计
-
- 游客表(Visitor)
此表格是保存游客的相关信息,主要是游客兴趣爱好等信息。游客 ID 为这张表
的主键,用来连接到用户表从而得到游客的具体资料。
|----------------|-----------------------|--------|--------|
| | 表 4-1 游客表 | ||
| 字段名 | 字段类型 | 长度 | 名称 |
| id_number | VARCHAR | 18 | 身份证号码 |
| name | VARCHAR | 10 | 姓名 |
| contact_info | VARCHAR | 11 | 联系方式 |
| login_account | VARCHAR | 20 | 登录账号 |
| login_password | VARCHAR | 20 | 登录密码 |
|---|------------------------------------------------------------|
| |
| |
|
- 景区管理员表(ScenicAreaAdmin)
此表负责保存景点管理者的相关信息。管理者 ID 是这张表的主键用来同用户表建立联系从而获得管理者的具体信息。
表 4-2 景区管理员表
|----------------|----------|--------|--------|
| 字段名 | 字段类型 | 长度 | 说明 |
| admin_id | Int | 11 | 管理员 ID |
| admin_name | VARCHAR | 20 | 姓名 |
| contact_info | VARCHAR | 11 | 联系方式 |
| login_account | VARCHAR | 10 | 登录账号 |
| login_password | VARCHAR | 10 | 登录密码 |
|---|------------------------------------------------------------|
| |
| |
|
- 景区表(ScenicArea)
此表格用来保存旅游景区的相关资料,主要包括:景区名、地点、描述与开放时长等,每一个景区都具有一个独立的景区 ID,以便和其他表之间建立联系。
表 4-3 景区表
|---------------|----------|--------|--------|
| 字段名 | 字段类型 | 长度 | 名称 |
| spot_id | Int | 11 | 景区 ID |
| spot_name | VARCHAR | 100 | 景区名称 |
| description | TEXT | 1000 | 简介 |
| location | VARCHAR | 200 | 位置 |
| opening_hours | VARCHAR | 50 | 开放时间 |
| maximum | Int | 11 | 最大承载量 |
|---|------------------------------------------------------------|
| |
| |
|
- 监控设备表(MonitoringEquipment)
此表格用来存放景区内的监控系统的信息,比如设备编号、名称和安装地点等, 其中设备 ID 为主键是用来区分不同的监控设备的,所属景区 ID 表明了这个监控设备是在哪一个景区中。
表 4-4 监控设备表
|-------------|----------|--------|--------|
| 字段名 | 字段类型 | 长度 | 名称 |
| device_id | Int | 11 | 设备编号 |
| device_name | VARCHAR | 20 | 设备名称 |
| install_loc | VARCHAR | 20 | 安装位置 |
| maximum | Int | 11 | 最大承载量 |
此表是用来存放各个景区及其各个景点的客流量信息,包括当前客流量、历史客流量等等,采集时间用来表示数据的采集时刻。所属景区 ID、所属景点 ID 表示这个客流量信息对应的是哪个景区、哪个景点,可以通过这个表格来了解每个景区、每种
|--------------|-------------------------|--------|--------|
| 景点的客流量变化情况。 | | ||
| | 表 4-5 客流数据表 | ||
| 字段名 | 字段类型 | 长度 | 名称 |
| flow_data_id | Int | 11 | 客流数据ID |
| datetime | Datetime | - | 日期 |
| flow_count | Int | 11 | 客流量 |
|---|------------------------------------------------------------|
| |
| |
|
- 消息表(Message)
这个表格是景区信息化管理系统的一部分,主要用于存放景区发布的各种公告, 包括了活动预告以及折扣、温馨提示等类型的信息,通过对公告的发布使景区可以第一时间将相关的资讯告知给游客们,提高游客对景区的感受度以及舒适度同时保证游客们的安全。
表 4-6 消息表
|-----------------|----------|--------|--------|
| 字段名 | 字段类型 | 长度 | 名称 |
| message_id | Int | 11 | 消息 ID |
| content | TEXT | 65535 | 内容 |
| target_audience | VARCHAR | 50 | 目标游客群体 |
|---|------------------------------------------------------------|
| |
| |
|
- 预警阈值表(WarningThreshold)
在旅游景区管理系统精细化规范化发展过程中,警戒值列表起到重要的作用,在此列表中,完整的记录着各个景区及其子景点的警戒值相关信息以及相关的重要警戒指数如:最大承载量、舒适度指标、资源利用限值、环境指标限值等等。其中的最大承载量是这个景区或者景点在单位时间内的最高接待人数,在设计的过程中考虑到旅游景区自身的地理面积大小、可以设置的设施数量还有管理和维护的能力等条件,为了确保不会出现人满为患的情况导致游客们的安全以及舒适的体验受到影响。一旦到达或者突破了这个数值就会产生警报信号给景区管理人员进行干预控制人流密度来
|--------------|-------------------------|--------|--------|
| 防止景区超负荷运转。 | | ||
| | 表 4-7 预警阈值表 | ||
| 字段名 | 字段类型 | 长度 | 名称 |
| threshold_id | Int | 11 | 阈值 ID |
| spot_id | Int | 11 | 景区 ID |
| max_capacity | Int | 11 | 最大承载量 |
|---|------------------------------------------------------------|
| |
| |
|
- 节假日客流表(HolidayPassengerFlow)
在旅游景区智能化客源预测系统里,假日客流量实体是非常重要的部分,它完整地记载了假日间的人流量情况数据,为景区管理者作出相应的管理措施提供依据;每一个条目都有一个独属于它的客流量条目编号,保证了每一个数据都是独一无二、有据可循的;它不仅可以反映具体的假日名,而且可以显示假日的具体起始时间及结束时间,给管理人员明确的时间段参考;最为重要的是每个条目都会完整记录下该假日的人流量总数以及每天的人流量数目,在这里每天的人流量数目是以 JSON 形式来存储的,这样便可以方便地获得每天的人流量数值并且对这些数字进行一定的处理以便把握整个假日内的人流起伏,掌握好游客的行为特点和发展规律等信息。
借助所属景区 ID 字段,节假日期间游客量实体和景区关系十分密切,保证了数据完整的同时也为管理者迅速找到并检索相应景区的客流信息提供方便,创建日期以及更新日期字段使得数据具有较强的时间属性。
表 4-8 节假日客流表
|--------------|---------|----|------------|
| 字段名 | 字段类型 | 长度 | 名称 |
| flow_id | Int | 11 | 客流记录ID(主键) |
| holiday_name | VARCHAR | 50 | 节假日名称 |
| start_date | DATE | - | 节假日开始日期 |
|---|------------------------------------------------------------|
| |
| |
|
表 4-8( 续 ) 节假日客流表
|------------|----------|----|----------------|
| 字段名 | 字段类型 | 长度 | 名称 |
| end_date | DATE | - | 节假日结束日期 |
| total_flow | Int | 11 | 节假日期间的总客流量 |
| daily_flow | JSON | - | 每日客流量(JSON 格式) |
| spot_id | Int | 11 | 所属景区 ID(外键) |
| created_at | DATETIME | - | 数据创建时间 |
| updated_at | DATETIME | - | 数据更新时间 |
|---|------------------------------------------------------------|
| |
| |
|
第 5 章 系统实现
-
- 用户中心模块
- 用户注册与登录管理
- 用户中心模块
用户注册与登录模块是最基本的功能模块,为进入系统提供访问权限,用户可以以手机号或者电子邮箱的形式进行注册,在注册的同时需要用户填写必要的基本信息并设置账户登录凭据等。在用户注册时会对用户信息做格式验证和重复判断以保证用户的合法性以及唯一性,登录模块有手机、邮箱以及账号密码多种登录形式,系统用哈希函数对用户的密码做了加密处理并进行了安全传输,保证了用户的隐私安全。登录成功后跳转相应页面给游客和景区管理者不同的功能入口,如下图 5-1 所示:相关
的实现代码如下图 5-2 所示:
|---|------------------------------------------------------------|
| |
| |
|
图 5-1 用户注册与登录

图 5-2 用户注册与登录实现代
-
-
- 个人信息管理
-
个人信息维护功能实现是让客户可以查询及更新自身的基本资料,例如名字、联系方式以及头像等等。当客户进入到个人信息维护界面之后就会显示客户的个人信息, 客户端通过简单的输入框便可实现对该客户自身信息的更新以及维护,在更新完之后 就会即时传输到后台的数据表内,保证了客户的个人信息的真实有效完整。并且系统还添加了一些校验机制来约束客户所修改的信息是否满足条件及规则需求。如下图 5
-3 所示;主要的编程实现代码如图 5-4 所示:
|---|------------------------------------------------------------|
| |
| |
|
图 5-3 个人信息管理

图 5-4 个人信息管理实现
-
-
- 景区浏览管理
-
景区浏览管理模块对游客展示景区的基础信息展示,即景区介绍、开放时间和门票价格以及相应的图片和视频等等,游客能够在景区浏览界面里迅速获取到想要了解的景区的相关信息,给游客一个全方位景区信息介绍,让游客能够更有针对性地进行行程安排,系统设计了美观的浏览界面并配有清晰明了的图形介绍从而使浏览过程更加顺畅,另外系统还提供了检索以及过滤的功能使得游客可以更快捷地选择自己想了解的景点。如下图 5-5 所示;主要编写的代码如下图 5-6 所示:
|---|------------------------------------------------------------|
| |
| |
|
图 5-5 景区浏览
|---|------------------------------------------------------------|
| |
| |
|
图 5-6 景区浏览关键代码实现
-
-
- 景区预约与购票管理
-
景点预定及购买管理模块是系统对游客提供的方便的买票服务的主要功能模块之一,游客可以自行根据个人的时间来设定要去景区的日期以及时间段,然后在网上买票,在这里会有非常明确的预定步骤和付款通道,有微信、支付宝等多种付款方式可选,保证了付款的安全和快速,一旦预定成功就会给游客发送电子门票并以短信或电子邮件的形式告知游客,游客可在入场的时候出示电子门票以证明其身份。如图 5
-7 所示;核心实现代码如下图 5-8 所示:
|---|------------------------------------------------------------|
| |
| |
|
图 5-7 景区预约与购票管理

图 5-8 景区预约与购票管理关键代码实现
-
- 景点服务模块
- 实时客流查询管理
- 景点服务模块
旅游景点网上预订以及门票购买管理模块是系统给游客带来的方便快捷的票务服务的一个重要部分。用户可以结合自己出行的时间来选定所要前往的景点日期及时间段进行预定,然后在网上付款购买相应的门票。系统具有明确地购票步骤以及支付接口,有微信、支付宝等多种支付渠道可供选择,保障了支付的安全方便性。成功预定后,将会产生一张电子门票并通过短信或者邮件发送到游客手机上,在进入景区的时候就可以凭借这张电子门票进行身份核实。如下图 5-9 所示,主要实现代码如下图
5-10 所示:


图 5-9 实时客流查询管理
|---|------------------------------------------------------------|
| |
| |
|
-
-
- 客流预测管理
-
图 5-10 实时客流查询管理关键代码实现
客流预测管理功能也是系统重要的一部分,在历史数据的基础上运用传统的时序

统计的方法进行未来一段时间内的游客数量的预测。系统搜集并研究了景区过去的游客量的数据,比如每天、星期、月份的游客数,还有节假日以及一些特别事件发生时的游客量的变化曲线等等,用构建的时间序列模型对未来的游客量做出预测并将结果以简单的折线图的形式呈现出来。这样景区管理者就可以根据游客量的预测来做好相应的准备,合理的调配人力资源,物力资源,使景区管理工作更高效有序,服务更周到细致。如下图 5-11 所示;核心代码实现如下图 5-12 所示:
图 5-11 客流预测管理
|---|------------------------------------------------------------|
| |
| |
|
图 5-12 客流预测管理关键代码
-
- 客流分析模块
- 报表生成
- 客流分析模块
报表生成功能给景区管理提供了数据参考依据,系统能够生成日报表、月报表、节假日报表等各种类型的报表还有景区收入报表等等,报表中有具体的客流信息与财务状况信息等可供景区管理者参考景区管理,系统的报表生成非常灵活,管理人员根据需求对报表的种类、时间段及数据分析进行选择生成定制化的报表,报表用表格和图形形式展现出来便于管理人员迅速掌握景区运营情况帮助做决策。如下图 5-13 所
|---|------------------------------------------------------------|
| |
| |
|
示;主要实现代码如下图 5-14 所示:
图 5-13 报表生成

图 5-14 报表生成关键代码
-
-
- 数据可视化管理
-
数据可视化管理功能对客流以及景区业务相关的信息进行可视化呈现,使管理者能够迅速把握住这些信息以及对其进行分析。本系统使用 ECharts 等数据可视化技术, 把复杂的游客量及业务信息转化为形象的柱状图、折线图、饼状图等形式来显示给管理者;管理者能从数据可视化界面中,直接看到景区游客流量的变化情况、游客来源地分布、景区营业收入结构等等,方便管理者对景区进行有效的管理;如图 5-15 所
|---|------------------------------------------------------------|
| |
| |
|
示;关键实现代码如图 5-16 所示:
图 5-15 数据可视化管理
|---|------------------------------------------------------------|
| |
| |
|
图 5-16 数据可视化管理关键代码
-
- 信息模块
- 景区信息发布与更新管理
- 信息模块
景区信息发布及更新管理功能用于景区管理人员对景区基本信息进行发布和更 新,例如景区介绍,营业时间、收费标准等等,管理人员可以在后台管理系统中便捷地对景区信息进行编辑和更新,保证了景区信息的真实可靠的同时也做到了与时俱进, 系统提供富文本编辑器以及图片上传功能,使得管理者能够更加全面详尽地介绍出景 区的相关内容并以图文并茂的方式呈现给游客,使游客能更好地了解该景区的特色。如下图 5-17 所示:核心实现代码如下图 5-18 所示:
|---|------------------------------------------------------------|
| |
| |
|
图 5-17 景区信息发布与更新管理
|---|------------------------------------------------------------|
| |
| |
|
图 5-18 景区信息发布与更新管理关键代码
-
- 应急模块
- 应急管理
- 应急模块
应急管理功能是对景区安全进行保护的功能。通过对客流预报的结果,系统可以进行报警,在客流量即将到达景区最大容量的时候,系统就会报警提醒景区工作人员做好应急准备。系统具有应急预案管理功能,管理者可以事先设置好应急预案,比如限流、分流、疏散等方法,在产生警报之后立刻启用应急预案来保障景区的安全运作, 在此过程中还会有应急事件处理的过程记录以及结果等等,为以后的应急管理工作提供借鉴和经验。如下图 5-19 所示,如下图 5-20 所示:
|---|------------------------------------------------------------|
| |
| |
|
图 5-19 应急管理
|---|------------------------------------------------------------|
| |
| |
|
图 5-20 应急管理关键代码实现
第 6 章 系统测试
-
- 系统测试目的
系统的测试需包含用户管理模块,保证用户的注册、登陆、授权、个人信息更新等功能运行流畅;对景区服务模块,检验景区信息浏览、预定、点评等功能的展示是否正确;对游客流量预测及分析模块进行考察,对其数据采集、分析方法、预测模型及结果的精确度、可靠程度进行检验;对信息公布模块,确认信息的公开、更新、发送等都能够在第一时间并且完整无误的通知到游客本人身上;对于紧急预案模块,则是对在出现意外事件的情况下,它的反应速率以及解决问题的能力是否达到标准。同时系统测试还包括检查系统对于高并发、大数据的情况下的响应速度是否还在可控范围之内;资源消耗是否经济;是否能承担得起景区日常工作的同时还要满足高峰期的特殊情况等问题,在使用的过程中不会出现问题。系统测试也可以发现一些隐患或者不足之处从而对日后系统的升级改进有所帮助。
-
- 测试方法
对于这个系统测试主要是采取了黑盒法,在这种方法中,测试员不需要知道产品的内部构造及其具体的实现方式,只需要把产品作为"黑盒子"看待,根据需求规格说明书编写测试用例,逐项对系统各项功能进行验证。即着重考察系统输入输出的行为是否符合需求规格说明书的要求,使各功能模块在所有可能出现的输入情况下都可以正常工作,可以正确处理有效输入数据,也可以妥善地忽略和提醒非法输入的数据。具体来说,测试包括了用户的登录注册,景区预约购票、客流量统计预估以及信息发布等功能部分,对所有可能出现的情况都进行了模拟,全方位检测软件的应用情况, 保证软件各个功能的实现。
-
- 测试环境
本次系统测试是在仿真真实运行环境的基础上开展的,在服务器方面使用的是 W indows Server 操作系统,安装了 Tomcat 应用服务器和 J2EE 环境以及通过 MySQL 关系型数据库管理系统存储程序的数据。而对客户端进行了主要的 Windows 操作系统及常用上网浏览软件的测试,保证产品的广泛的适应能力,在测试的网络环境下公司内部的局域网高速率网络,使得在对系统性能稳定性的测试有了良好的网络支撑, 可以充分的体现出系统运行时的实际状况。
|--------|------------------------------------------------------------------------------------------------------------------|----------|----------|
| | 6.4 系统功能测试 | ||
| | 6.4.1 用户注册登录测试 | ||
| | 表 6-1 用户注册与登录功能测试 | ||
| 序号 | 测试功 测试用例 | 预期结果 | 实际结果 |
| | 能 | | |
| | 填写正确的用户名"testuser",正确密码"password123",邮箱"testuser@example.com",单击注册按钮 | 注册成功 | 与预期结果一致 |
| 1 | 用户注 输入了错误的账号为"invalid@user",密码"password123", 册 电子邮箱为"testuser@example.com",点击注册按钮 | 注册失败 | 与预期结果一致 |
| | 输入账号"testuser",错密码"123.",邮箱"testuser@exam | 注册失败 | 与预期结果 |
ple.com",点击注册按钮 一致
登陆使用正确的账号"testuser"以及正确的密码"password1 23"进行登陆
登录成功 与预期结果一致
用户登
2
录
用用户名"testuser",输入错误密码"wrongpassword"登录 登录失败 与预期结果一致
使用未注册的用户名"nonexistentuser"进行登录 登录失败 与预期结果一致

表 6-2 个人信息管理功能测试
|--------|----------|-------------------------------------------------------|------------------------------------|---------------|
| 序号 | 测试功能 | 测试用例 | 预期结果 | 实际结 果 |
| 1 | 查看个人信息 | 登录系统,打开个人信息页面,浏览用户"testuser"情况 | 界面显示出用户的"testuser"的基础信息:姓名、邮箱地址、联系 | 与预期结果一 |
| | | | 电话等等。 | 致 |
| 2 | 修改个人信息 | 修改用户"testuser"的姓名为"Test Use r",联系方式为"1234567890",保存修改 | 提示信息出现"保存成功",数据库进行更新用户的信息,重新加载 | 与预期结果一 |
| | | | 网页之后,展现最新的个人信息 | 致 |
3 修改密码
修改用户"testuser"密码为"newpass word",用新密码登陆
系统显示"密码修改成功",使用新密码登录成功,旧密码登录失败
与预期结果一致

|---|------------------------------------------------------------|
| |
| |
|
表 6-3 景点浏览功能测试
|---|--------|----------|-------------------------------------------------------------------|----------|---|
| | 序号 | 测试功能 | 测试用例 预期结果 | 实际结果 | |
| | | 景点浏览 | 浏览康定木格措的信息,包括景 系统展示康定木格措的相关信 | 与预期结果一致 | |
| | 1 | | 区简介、开放时间、门票价格等 息,如景区介绍,开放时问,门 | | |
| | | | 票等。 | | |
| | 2 | 景点搜索 | 在搜索框输入"康定木格措",进 系统显示搜索结果,包括康定木 | 与预期结果一致 | |
| | | | 行搜索 格措的详细信息和预约入口。 | | |
| | 3 | 景点筛选 | 使用筛选条件"景区类型:人文景 系统显示符合条件的景区列表, 观","地区:康定"进行筛选 包括康定木格措的详细信息。 | 与预期结果一致 | |
| | | | 表 6-4 景点预约和购票功能测试 | | |
| | 序 | 测试 | 测试用例 预期结果 | 实际结 | |

2
3
|---|------------------------------------------------------------|
| |
| |
|
6.4.2 客流预测模块测试
|---|------------------------------------------------------------|
| |
| |
|
表 6-5 实时客流查询功能测试
序号 测试功能 测试用例 预期结果 实际结果
|---|------------------------------------------------------------|
| |
| |
|
实时客流
1
查询
查询康定木格措当前的实时客流数据
系统显示康定木格措当前的实时客流数据
与预期结果一致

实时客流
2
更新
定时刷新页面,查看康定木格措的客流数据更新
系统定时更新康定木格措的客流数据,显示最新的客流信息
与预期结果一致

|---|------------------------------------------------------------|
| |
| |
|
表 6-5( 续 ) 实时客流查询功能测试
序号 测试功能 测试用例 预期结果 实际结果
|---|------------------------------------------------------------|
| |
| |
|
异常客流
3
查询
查询客流量超过景区最大承载量时的实时客流数据
系统提示景区客流量已满, 并显示当前的实时客流数据
与预期结果一致

表 6-6 客流预测功能测试
|--------|--------------------------------------------------------------------|----------|
| 序号 | 测试功能 测试用例 预期结果 | 实际结果 |
| | 客流预测 基于康定木格措的历史客流数 系统呈现预测的结果,预测结果与实际 | 与预期结果 |
| 1 | 据进行未来客流量预测 吻合,包括接下来一个星期每天的游客 | 一致 |
| | 数量等 | |
| | 预测图表展 查看康定木格措预测结果的图 系统自动生成形象化的预估曲线图、条 | 与预期结果 |
| 2 | 示 表展示 形图等等,呈现接下来一周每天游客数 | 一致 |
| | 量走势 | |
| | 预测数据准 对比系统预测的未来一周客流 系统预测流量误差相对于实际流量误差 | 与预期结果 |
| 3 | 确性 量与实际客流量 较小,在可接受范围之内(如误差在±1 0%以内)。 | 一致 |
| | 6.4.3 数据分析模块测试 | |
| | 表 6-7 报表生成功能测试 | |
| 序号 | 测试功能 测试用例 预期结果 | 实际结果 |
| 1 | 日报表生成 选择日期"2025-12-10",生成康 系统自动生成康定木格措的日客定木格措的日客流报表 流报表,反映该天的客流量以及 | 与预期结果一致 |
| | 游客来源地占比情况等信息 | |
| 2 | 月报表生成 选择月份"2025-10",生成康定 系统打印出康定木格措的月客流木格措的月客流报表 量报表,展示该月的总体游客量 | 与预期结果一致 |
| | 以及每日的游客数量等信息 | |
| 3 | 年报表生成 选择年份"2025",生成康 系统自动生成康定木格措年定木格措的年客流报表 度游客统计报表,包括全年总的 | 与预期结果一致 |
| | 游客量,月度游客量等信息 | |
|---|------------------------------------------------------------|
| |
| |
|
表 6-8 数据可视化功能测试
|--------|----------|-------------------------------------|--------------------------------|----------|
| 序号 | 测试功能 | 测试用例 | 预期结果 | 实际结果 |
| | 客流数据可视 | 查看康定木格措客流数据的可 | 系统自动生成可视化的客流统计数 | 与预期结 |
| 1 | 化 | 视化图表 | 据图形,有折线图、柱形图、饼形 | 果一致 |
| | | | 图等来表达乘客出行变化曲线 | |
| 2 | 数据筛选可视化 | 采用过滤器"日期:2025-12-1 0","景区:康定木格措",来观 | 系统根据筛选条件更新图表,显示指定日期和景区的客流数据 | 与预期结果一致 |
| | | 察图像 | | |
| 3 | 节假日报表生成 | 选取节假日期间"2025-10-01" 制作康定木格措节假日客流量 | 软件自动生成康定木格措假日客流统计表,反映假期期间的游客量以 | 与预期结果一致 |
| | | 表。 | 及游客来源情况等信息。 | |
|---|------------------------------------------------------------|
| |
| |
|
6.4.4 景区管理模块测试
|-------|---------|--------------------------|---------------------|---------|
| || 表 6-9 景区信息发布与更新功能测试 || |
| 序 | 测试功 | 测试用例 预期结果 || 实际结 |
| 号 | 能 | || 果 |
| | 发布景 | 发布康定木格措的内容,其中有简介 提示"发布成功"消息,在数据库新增景区 || 与预期 |
| 1 | 区信息 | "康定木格措位于康定市区,拥有众多 信息表中一条记录,在页面上展示景区详 || 结果一 |
| | | 自然景点",营业时间"08:00-17:00", | 情信息 | 致 |
| | | 门票费用"75"。发布消息 | | |
| | 更新景 | 更改已公布的康定木格措开放时间"0 | 系统提示"信息更新成功",数据库里的更 | 与预期 |
| 2 | 区信息 | 8:00-18:00",保存更新。 | 新了景点的信息,在网页上看到了新的营 | 结果一 |
| | | | 业时间。 | 致 |
| | 删除景 | 删除已发布的康定木格措的景区信息 | 系统提示"信息删除成功",数据库中删除 | 与预期 |
| 3 | 区信息 | | 景区的信息记录,在前端界面不会再有该 | 结果一 |
| | | | 景区的信息了。 | 致 |
|---|------------------------------------------------------------|
| |
| |
|
|---|------------------------------------------------------------|
| |
| |
|
表 6-10 应急管理功能测试
序号 测试功能
测试用例 预期结果 实际结果


序号 测试功能
测试用例 预期结果 实际结果

应急 预测康定木格措客流量接近最
1
预警 大承载量时,触发预警机制
系统提示:"客流已达到极限人数,发出警报",给工作人员发出警报通知
与预期结果一致
应急
2 预案
启动
根据预警信息,启动康定木格措的应急预案
系统显示"应急预案启动成功",采取相应措施,如限流、分流等
与预期结果一致
预警 当客流量降至安全范围内时,
3
解除 解除预警
系统显示"预警解除",停止发送预警信息, 恢复正常运营状态
与预期结果一致

6.5 测试结论
系统功能完整性: 系统顺利完成了需求分析中所提出来的所有主要的功能模块有:用户中心、景区服务、流量统计、信息发布、紧急事件处理等功能,各个模块运作良好、流程顺畅,满足设计要求。
结论
本文以景区运营管理中游客流量预报的问题展开的研究,在此基础之上设计并实现了一个景区智能化流量预报系统。通过对景区运营管理的方式进行技术上的革新来提高游客体验、保证景区的安全运作、促进智慧旅游的发展等等一系列内容都是这个系统所涉及的内容。在本系统的设计过程中采用了 SpringMVC 框架,配合使用 MyS QL 数据库、MyBatis 框架以及前端技术 HTML、CSS、JavaScript 等开发出一个高稳定性和高性能并且可以灵活扩展的一个系统结构。这样的一个系统能够使整个系统的运行更加高效稳定,同时也可以减少开发和后期维护的工作量从而使得开发人员可以更多的专注于业务上面的内容。
系统顺利完成了游客注册及登陆、个人信息维护、景点浏览及预约购票、实时人流量统计及预报、景区信息维护与应急处置等一系列主要功能模块设计开发工作。经过实地运行验证,在系统反应速度、并行处理能力、数据准确度以及安全防护方面都表现良好,符合景区经营管理的要求;基于时间序列模型的人流预测模块可对下阶段的人流量作出较为精确地计算分析,借助图表的形式对结果进行展示,方便景区管理者参考使用,有利于提前部署安排,分配好人力资源物力,提升服务质量,改善旅游体验。本系统的设计中注重了性能与可扩展性的平衡,在数据库设计以及查询方面进行了一些优化工作可以很好的应对大数据量的需求,并且支持大并发量的操作;并且此系统采用模块化的开发方式使得其具有很高的可扩展性,方便后期增加新功能或更新版本等操作。
虽然系统现阶段已经获得了较大的成就,但是在技术上以及功能上还可进一步发展,在算法层可以采用长短时记忆单元(LSTM)、卷积人工神经网络(CNN)等深度学习算法,建立混合预测模型来增强客流预测精准度及准确性;对于应用层可以逐渐推出多种语言版本来适应全球化的需要,推出移动端版本来提高游客使用的便利程度;对于性能层可以增加时序数据库以及分布式计算框架,改进数据库架构及查询方式,增强整个系统的性能与扩展能力。综上所述,本文所构建及开发完成的基于 Spr ingMVC 的景区智能客流预测系统可以给景区管理者提供强大的技术支持,同时也可以为智慧旅游业的发展做出一份贡献,在今后的研究工作中我们要持续地进行技术创新和技术的应用,不断完善系统的性能使其更好的服务好景区以及游客们,从而促进整个旅游业向着信息化、智能化的方向发展。