7.1、对象模型

7.1.1、信号和槽
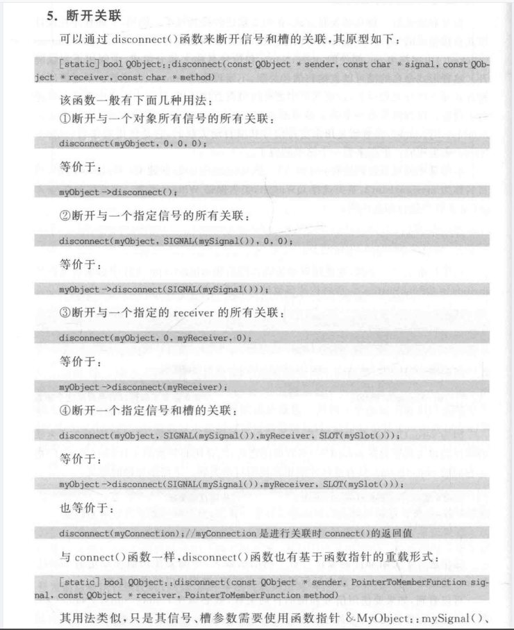
5、断开关联


7.1.2、属性系统

7.1.3、对象树与拥有权



7.1.4、元对象系统


7.2、容器类
7.2.1、Qt的容器类介绍


1、QMap介绍与应用


2、例子:

7.2.2、遍历容器
1、Java风格迭代器

1、QListIterator

2、QMapIterator和QMutableMapIterator

2、STL风格迭代器



3、foreach关键字

4、STL和Java迭代器区别

7.2.3、通用算法

1、例子

7.2.4、QString
1、隐式共享

2、编辑操作

3、查询操作

4、转换操作


7.2.5、QByteArray和QVariant

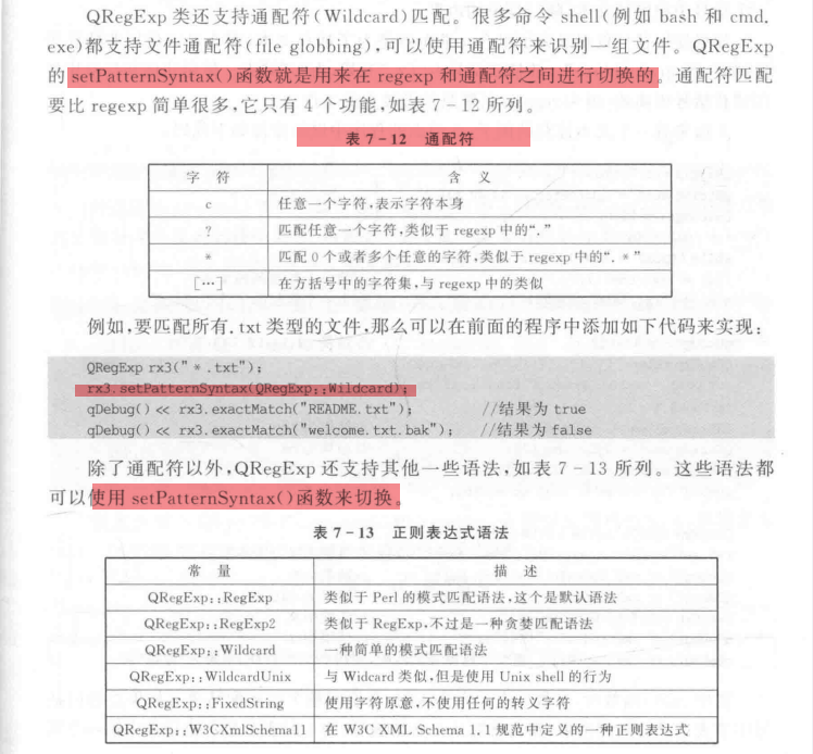
7.3、正则表达式



7.3.2、正则表达式组成元素



7.3.3、文本捕获

7.3.4、新的QRegularExpression类



