软件测试的生命周期
软件测试贯穿于软件的整个生命周期
需求分析------>测试计划------>测试设计------>测试执行------>测试评估------>上线------>运行维护
什么是bug
bug概念:
定义:⼀个计算机bug指在计算机程序中存在的⼀个错误(error)、缺陷(flaw)、疏忽(mistake)或者故障 (fault),这些bug使程序⽆法正确的运⾏。Bug产⽣于程序的源代码或者程序设计阶段的疏忽或者错 误。
准确的来说:
-
当且仅当规格说明是存在的并且正确,程序与规格说明之间的不匹配才是错误。
-
当需求规格说明书没有提到的功能,判断标准以最终⽤⼾为准:当程序没有实现其最终⽤⼾合理 预期的功能要求时,就是软件错误。
描述bug的要素
描述bug的基本要素:问题出现的版本、问题出现的环境、问题出现的步骤、预期结果、实际结果
bug的级别
通常来定义bug的级别,来反映出问题的严重程度
bug的级别一般为:崩溃、严重、一般、次要
崩溃:系统崩溃、数据丢失、核心功能完全不可用
严重:主要功能异常,存在绕过方案但体验极差
一般:次要功能缺陷,有替代方案,影响有限
次要:界面/文案问题,不影响功能使用
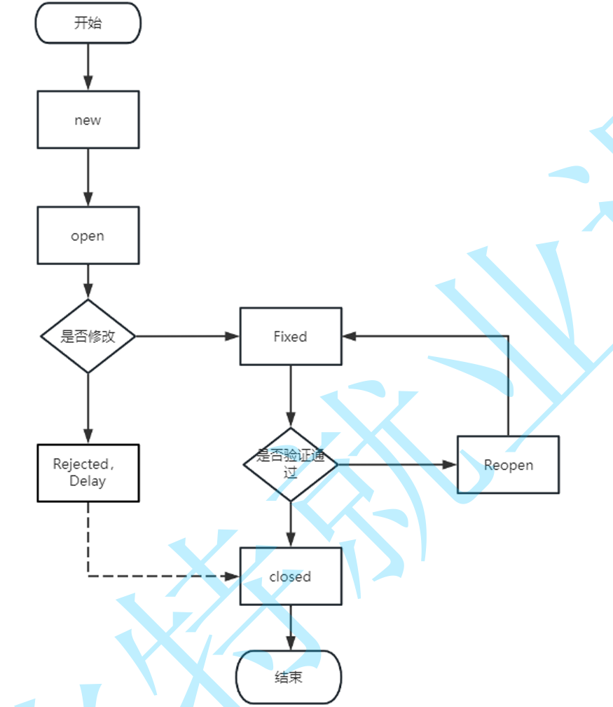
bug的生命周期
测试人员在测试的过程中发现bug,需要在对应的管理平台来创建bug,创建好bug需要被开发人员过来修复,以及测试人员的持续跟踪和测试

●New:新发现的Bug,未经评审决定是否指派给开发⼈员进⾏修改。
●Open:确认是Bug,并且认为需要进⾏修改,指派给相应的开发⼈员。
●Fixed:开发⼈员进⾏修改后标识成修改状态,有待测试⼈员的回归测试验证。
●Rejected:如果认为不是Bug,则拒绝修改。
●Delay:如果认为暂时不需要修改或暂时不能修改,则延后修改。
●Closed:修改状态的Bug经测试⼈员的回归测斌验证通过,则关闭Bug。
●Reopen:如果经验证Bug仍然存在,则需要重新打开Bug,开发⼈员重新修改。
⽆效的bug:open->closed open-rejected-closed
与开发产生争执怎么办
1:先检查自身,是否bug描述不清
反省自己是不是在测试的过程中出现了操作失误,bug描述是不是没有写清楚
2:站在用户的角度去抛出问题
功能正常只是测试的一部分,还需要考虑用户的使用感受
3:bug的定级要有理有据
找出bug定级文档,然后将bug的表现和bug定级描述文档进行匹配,说服程序员
4:提高自身技术和业务水平,做到不仅能提出问题,还能给出解决方案