毕马威平衡计分卡封神指南!39 页绩效管理直接抄
做 HR、企业管理或部门负责人的宝子集合!挖到毕马威出品的基于平衡计分卡的绩效管理方案,39 页干货把战略落地、指标设计、考核流程讲透,告别 "只看财务、忽略长远" 的低效管理~
不管是搭建企业绩效管理体系,还是优化部门考核机制,这套方案都超对症!核心亮点直接划重点:
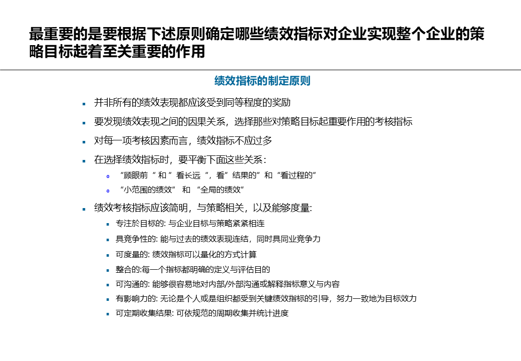
✅ 四维平衡框架:财务 + 客户 + 内部运营 + 学习成长,兼顾短期业绩与长期发展,避免单一指标片面性
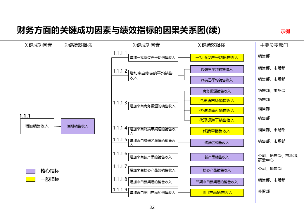
✅ 战略落地逻辑:从企业愿景拆解到部门目标,再到个人 KPI,层层传导,确保所有人方向一致✅ 指标设计实操:含财务(净资产回报率、销售净利率)、客户(市场份额、满意度)、内部运营(流程优化率、创新水平)、学习成长(员工技能、系统应用)四大类指标库,可直接复用
✅ 全流程闭环:覆盖体系设计、目标设定、考核执行、结果应用(薪酬 + 培训 + 晋升),形成管理闭环
✅ 灵活调整机制:支持年度指标优化,配套加分 / 扣分项设计,适配企业发展动态调整
方案还附详细因果关系图、部门责任划分、考核流程模板,不管是初创企业搭建体系,还是成熟企业优化升级,都能让绩效管理从 "走过场" 变成 "驱动力"~ 绩效管理的核心不是考核,而是通过指标牵引战略落地!






































