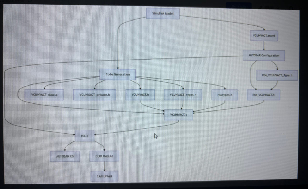
simulink导出文件含义
name.c 所有模型算法的实现
name.h 声明数据接口和数据类型
name_types.h 声明模型自定义的数据类型
name_private.h 私有头文件,内部的变量声明和宏定义
name_data.c 存储模型的常量和函数的数据类型
rtwtypes.h 全局函数的定义
Develop和configer配置后生成的文件的含义
Appl ---GenData-components
Rte_name.h 中间层接口的头文件
Rte_name_Type.h 定义RTE的数据类型
