17.SFP****光模块
**1.**概述
光模块,英文名叫Optical Module。一般是指光收发一体模块。完成对光信号的光-电/电-光转换。把光信号变成电信号,把电信号变成光信号。
光模块由光电子器件、功能电路和光接口等组成,光电子器件包括发射和接收两部分。
在发射端,驱动硬件连接对原始电信号进行处理,然后驱动半导体激光器(LD)或发光二极管(LED)发射出调制光信号。
在接收端,光信号进来之后,由光探测二极管转换为电信号,经前置放大器后输出电信号。
参数
1、传输速率指每秒传输比特数,单位Mb/s 或Gb/s。主要速率:百兆、千兆、2.5G、4.25G和万兆。
2、光模块的传输距离分为短距、中距和长距三种。一般认为2km 及以下的为短距离,10~20km 的为中距离,30km、40km 及以上的为长距离。
3、中心波长指光信号传输所使用的光波段。目前常用的光模块的中心波长主要有三种:850nm 波段、1310nm 波段以及1550nm 波段。
4、SFP单模光模块 和SFP多模光模块 的传输距离有较大的差异。由于单模光纤的较小纤芯直径,SFP单模光模块 可以传输更远距离的光信号,通常可达数十公里甚至上百公里。而多模光纤的较大纤芯直径限制了SFP多模光模块的传输距离,通常只能传输几百米。
SFP ,是Small Form-Factor Pluggable的缩写,直接翻译就是"小型可插拔接口" "可接光、可接电"
SFP 一般速率在4.25G以内,生活中常见的是在2.5G和1G两个速率。用于在交换机和其他网络设备之间传输数据。
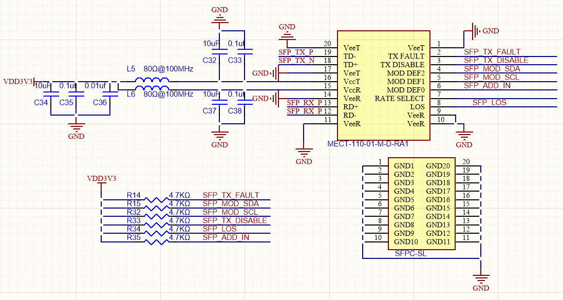
**2.**硬件连接
引脚定义
|-----|------------|-----------------------------------------------------|
| Pin | Name | Function/Description |
| 1 | VeeT | 发射部分地 |
| 2 | TX Faut | 发射部分报错,开漏,需上拉,激光器失效时为高电平,正常工作低电平(<0.8V)。 |
| 3 | TX Disable | 关断发射,高电平或悬空有效关断。上拉。低电平正常工作。 |
| 4 | MOD-DEF2 | 模块定义脚,I2C通信数据线,上拉 |
| 5 | MOD-DEF1 | 模块定义脚,I2C通信时钟线,上拉 |
| 6 | MOD-DEFO | 模块定义脚,上拉 |
| 7 | Rate Selec | 速率选择 |
| 8 | LOS | LOS告警,开漏输出,上拉。当输入光功率低于最差接收光功率时,高电平告警。高电平表示没有接收到光信号。 |
| 9 | VeeR | 接受部分地 |
| 10 | VeeR | 接受部分地 |
| 11 | VeeR | 接受部分地 |
| 12 | RD- | 接受部分反向数据输出。 |
| 13 | RD+ | 接受部分数据输出 |
| 14 | VeeR | 接受部分地 |
| 15 | VecR | 接受部分电源,要求3.3V±5%。最大供电电流300mA以上。 |
| 16 | VccT | 发射部分电源 |
| 17 | VeeT | 发射部分地 |
| 18 | TD+ | 发送部分数据输入,差分信号输入, |
| 19 | TD- | 发送部分反向数据输入 |
| 20 | VeeT | 发射部分地 |
**3.**电路图
