
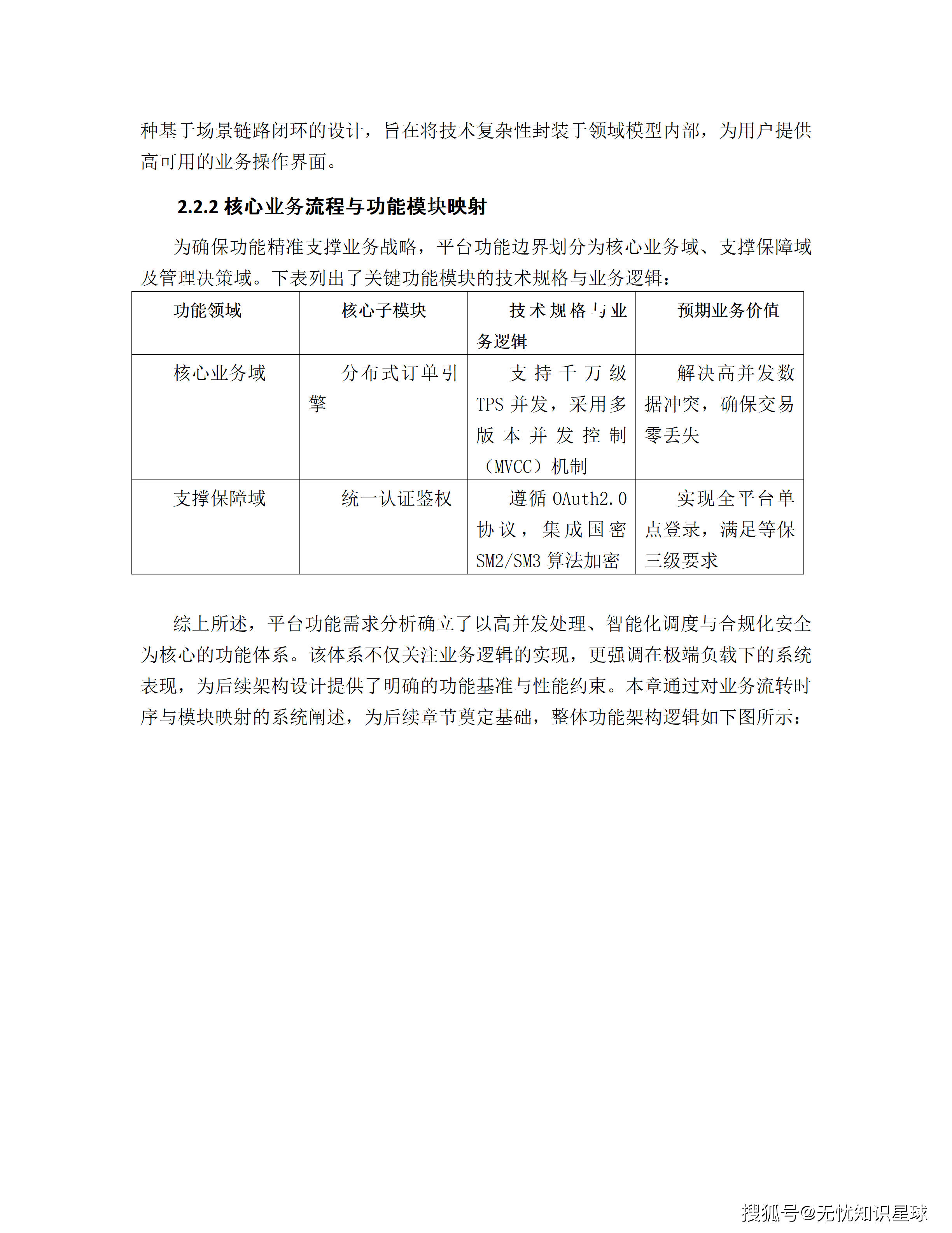
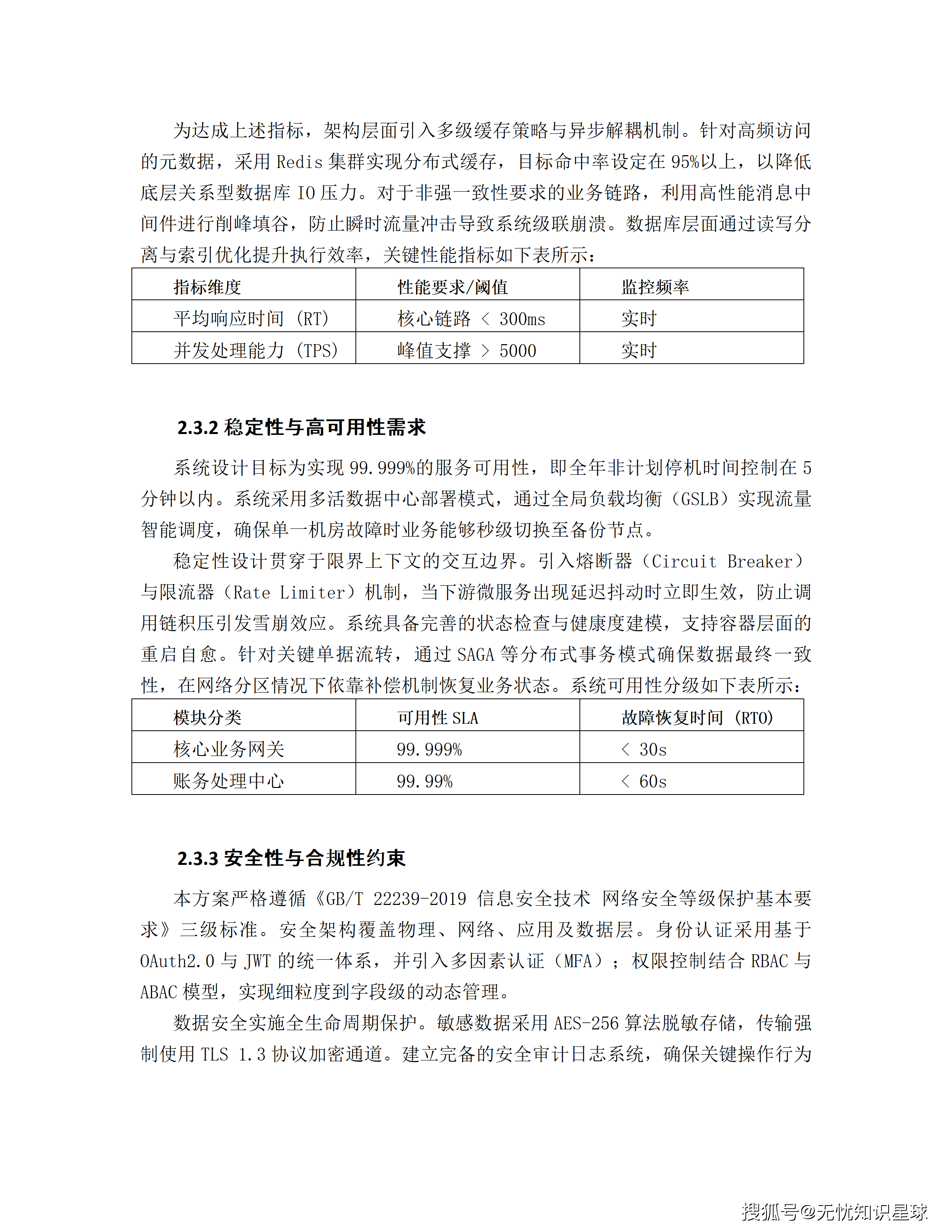
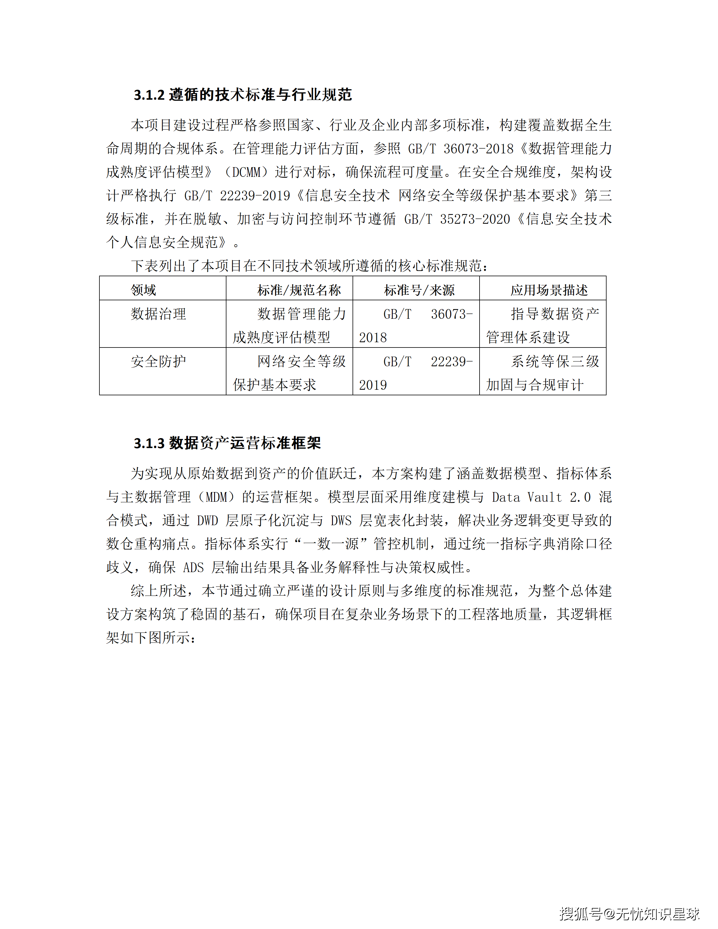
引言:当清洁能源成为主角,电网调度将面临哪些根本性挑战?
在过去数十年的电力系统演进历程中,电力调度逻辑的底层假设始终是"源随荷动"------发电侧可以主动跟随负荷侧的需求。 然而,"双碳"战略的实施正在颠覆这一基本假设。风电和光伏的出力特性由自然条件决定,具有强随机性、强波动性和不可调度性,当新能源装机占比从10%攀升至45%,电网等效负荷曲线开始呈现令调度人员头疼的"深谷尖峰"形态。
本文将以某省"十五五"虚拟电厂关键技术应用与储能调峰电站项目为蓝本,从资深数字化咨询顾问的视角出发,系统性地拆解这一新型电力系统核心基础设施项目的战略逻辑、技术架构与商业价值。

一、战略背景:政策、市场与技术三重驱动下的必然选择
现状数字的背后
该省当前的量化现状已足够触目惊心:峰谷差率从"十四五"初期的28%上升至35%以上,局部时段突破40%;需求响应覆盖率不足总负荷的2%。 这两个数字放在一起,揭示了一个深层矛盾------电网调峰的需求空间巨大,但可以被灵活调动的资源极度匮乏。
从国家政策层面,《关于加快建设全国统一电力市场体系的指导意见》《电力现货市场基本规则》相继落地,虚拟电厂参与电力市场的法律通道已经打开。 省级政府在《关于推动新型电力系统建设的实施意见》中明确要求加快构建"源网荷储"协同互动体系,政策、市场和技术的三重驱动力形成合力,使得这个项目的建设从可选项变成了必选项。
传统调峰手段的物理极限
- 火电机组深度调峰:频繁大范围调整出力会加速关键部件的热疲劳损伤,且违背低碳转型目标;
- 抽水蓄能:选址条件极为苛刻,建设周期长达8-12年,优质站点已近枯竭;
- 跨省外送:依赖存量特高压通道,短期无法新增;
- 需求响应:缺乏数字化聚合平台,分散的小微负荷无法被有效调动。
因此,虚拟电厂+储能电站的组合方案,是在现有物理约束条件下,通过数字化手段打开最大灵活性空间的最优路径。
建设与不建设的不对称博弈
项目方案对风险进行了清醒的分析:如果不建设,区域电网将在电力现货市场竞争中处于劣势,面临频率失稳的安全风险,弃风弃光率可能反弹,且未来随监管趋严将面临更高整改成本。 建设成本是确定的,不建设的风险是扩散的、递增的------这是一个典型的不对称博弈。
二、项目建设内容全解:软硬结合的"双轮驱动"架构
顶层逻辑:物理支撑与数字大脑的协同
本项目最值得关注的顶层设计逻辑,是**"智慧调度"与"物理支撑"双轮驱动**的建设模式。 物理侧,大容量电化学储能电站提供可被精确调度的"灵活性资产";数字侧,虚拟电厂智慧调度平台将分散在千家万户的分布式资源聚合为逻辑上的"虚拟发电机组"。二者缺一不可:没有储能,平台的指令缺乏执行主体;没有平台,储能孤立运行无法形成规模效应。
核心量化指标体系
项目建立了覆盖三个维度的量化考核体系:

200 MW的聚合容量设计支持未来5-10年内翻倍扩展,体现了"投资长期价值最大化"的前瞻性设计理念。
三、储能调峰电站工程建设:从选址合规到系统集成
涉河防洪:常被忽视的项目开发核心风险
在众多储能项目的前期咨询中,大多数开发团队对技术选型投入大量精力,却往往低估选址合规这一硬性门槛的复杂性。当储能电站选址涉及跨河建设或占用蓄滞洪区时,**水文勘测与防洪评价("洪评")**成为项目落地的核心门槛。
项目采用了皮尔逊-Ⅲ型曲线进行洪水频率分析,推算50年一遇设计、100年一遇校核的洪峰流量。 通过一、二维非恒定流数学模型模拟建设前后河道流场变化,将局部壅水高度控制在3cm以内,河道行洪断面缩窄率低于1.5%。 综合防洪体系采取"外挡、内排、主动预警"三位一体策略------防洪堤顶标高=校核洪水位+0.5m安全超高,内排系统部署独立雨水泵站,数字侧集成基于IoT的"水位-雨量-工程状态"三位一体监控平台。
电化学储能系统(BESS)的技术深度
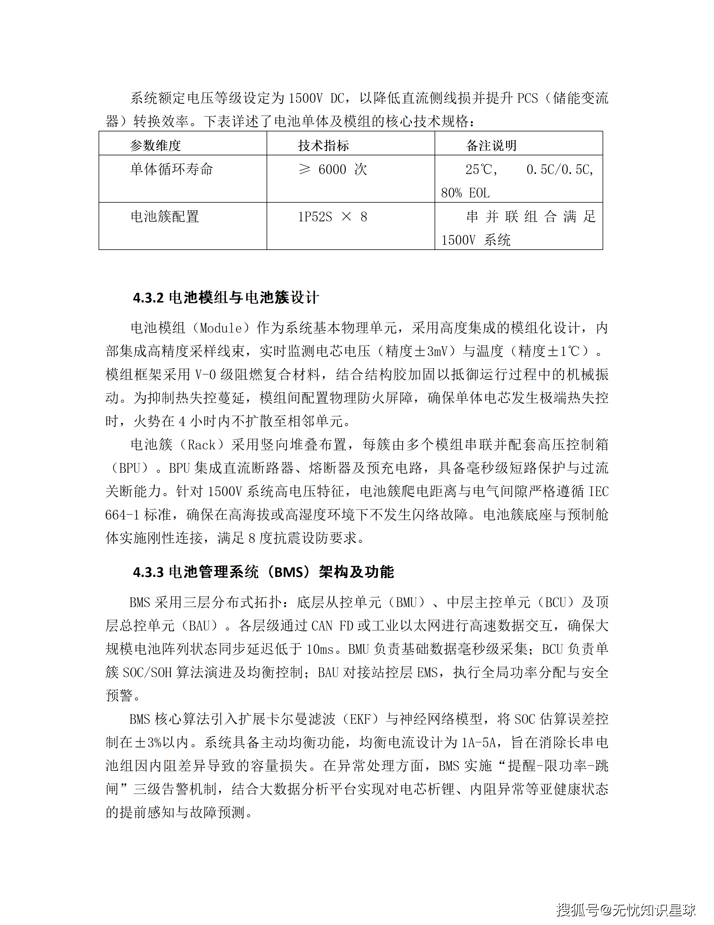
磷酸铁锂路线的选型基于三重核心考量:循环寿命≥6000次(满足15-20年运营周期)、热稳定性优越(不易发生剧烈热失控)、系统额定电压1500V DC(降低直流侧电流损耗,提升PCS效率)。
BMS采用BMU-BCU-BAU三层分布式拓扑,引入扩展卡尔曼滤波(EKF)与神经网络模型组合,将SOC估算误差控制在±3%以内。 这个精度指标对参与电力现货市场交易至关重要------SOC误差越大,策略模型需预留的安全边距越大,可用调节容量越小,经济效益越差。系统内置"提醒-限功率-跳闸"三级告警机制,结合大数据平台实现对电芯析锂、内阻异常等亚健康状态的提前感知。
PCS选型:碳化硅功率器件的技术溢出
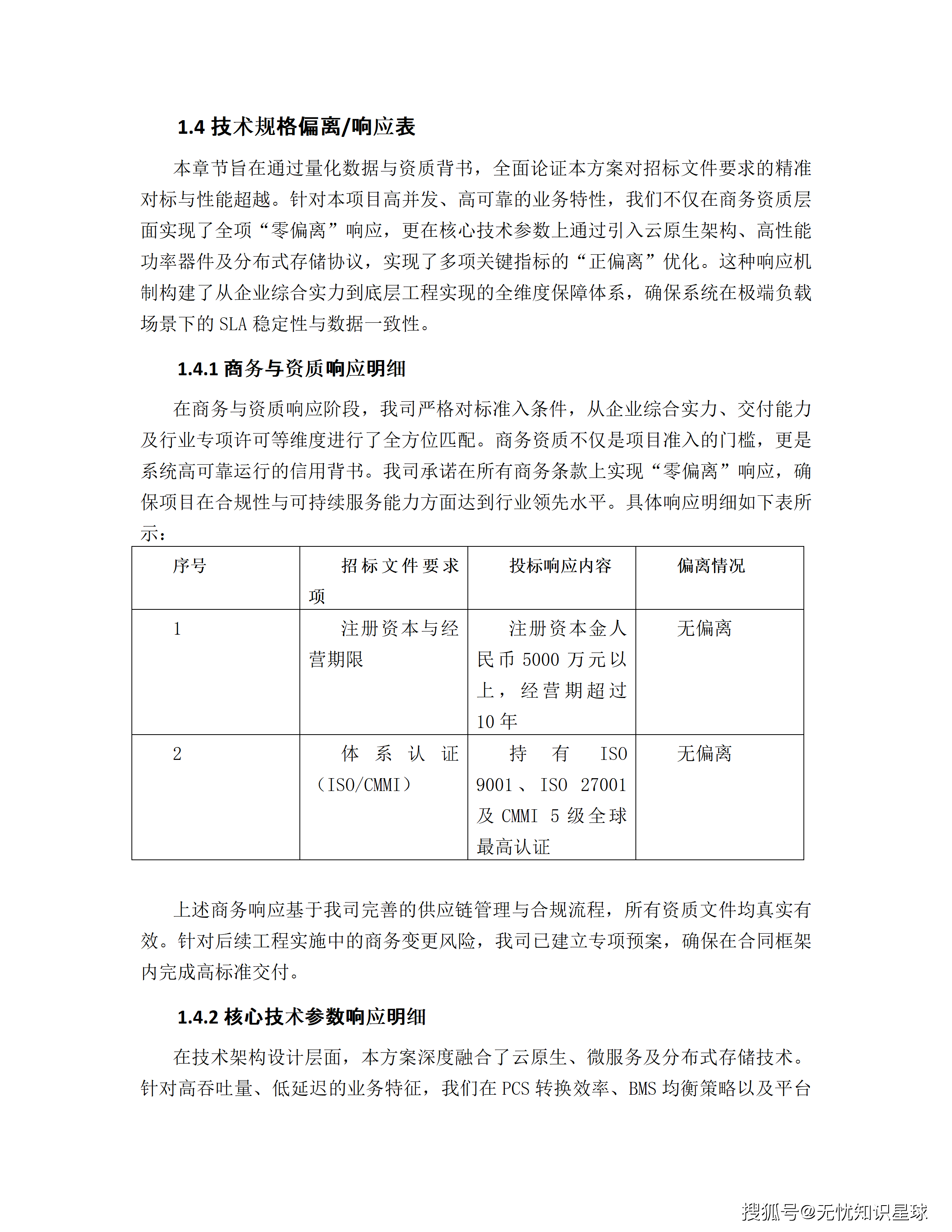
本方案在PCS选型上体现出技术前瞻性:采用碳化硅(SiC)功率器件,满载转换效率≥99.1%,相较招标文件要求的98.5%实现"正偏离"。 对于百兆瓦级储能电站,这0.6%的效率差异在全年循环中意味着数以百万度计的电量损耗差异,直接影响运营经济性。三电平拓扑结构确保THDi<3%的并网质量,PCS集成IEC61850协议支撑与调度平台的毫秒级指令交互。
四、虚拟电厂智慧调度平台:数字化管控的核心大脑
攻克"语义异构"与"控制黑盒"两大核心难题
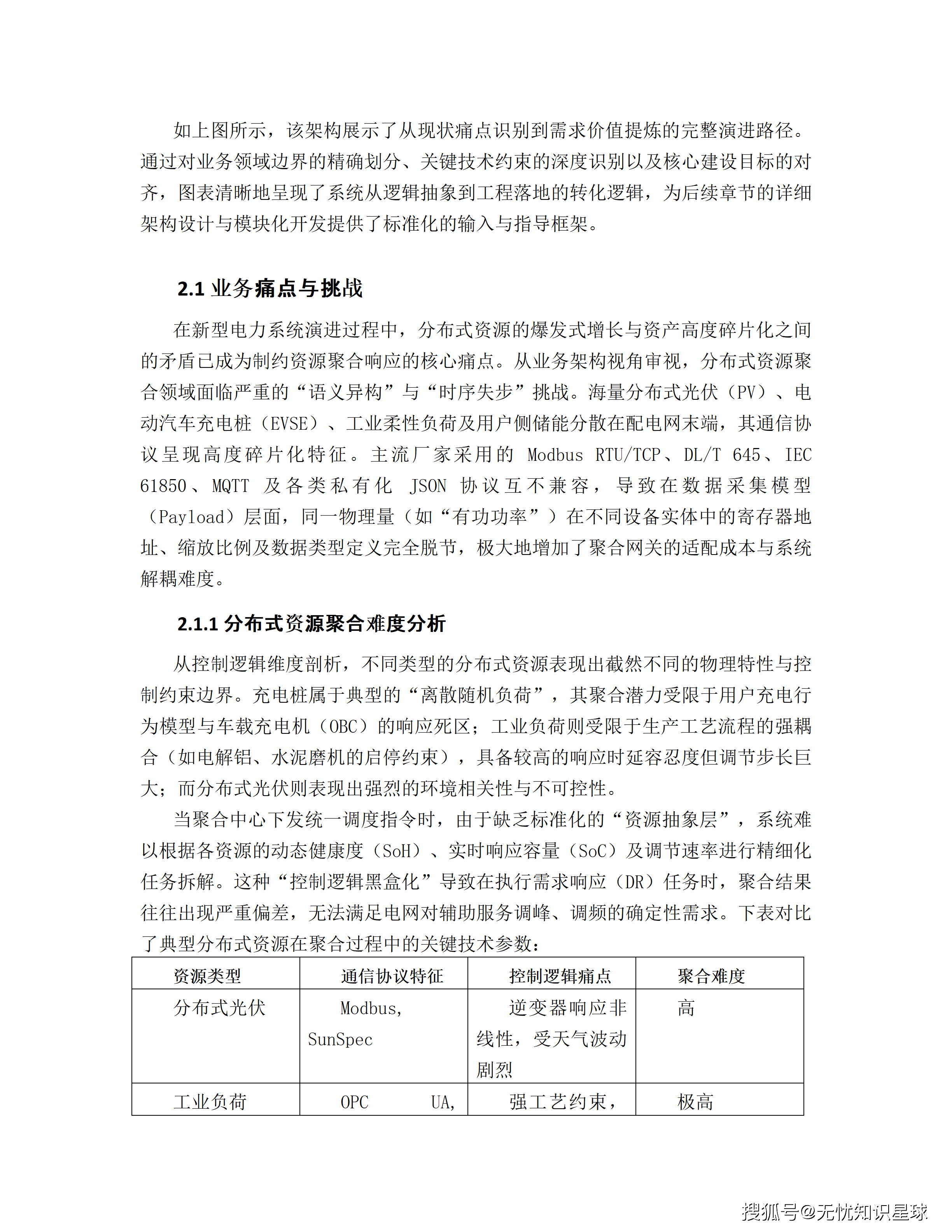
分布式资源聚合面临两大工程挑战:
语义异构 :不同厂商设备的通信协议高度碎片化(Modbus RTU/TCP、DL/T 645、IEC 61850、MQTT等互不兼容),即便是同一物理量"有功功率",不同设备的寄存器地址、缩放比例、数据类型定义可能完全不同。项目在能源物联网接入底座构建协议解析镜像化处理层,将所有协议统一转换为平台内部标准数据模型。
控制黑盒 :充电桩是"离散随机负荷"受限于用户行为;工业负荷受生产工艺强耦合约束(电解铝、水泥磨机等不能随意启停);分布式光伏具有强不可控性。 项目建立多智能体系统(MAS)架构的协同控制体系,为每类资源建立独立智能体,将物理约束封装为控制策略参数,仅向上层暴露"可调容量区间"和"响应速率"两个核心接口,实现底层控制复杂性与上层调度策略的有效解耦。
多目标优化调度算法
本项目采用改进粒子群算法(PSO)与混合整数线性规划(MILP)耦合的多目标优化模型,目标函数综合权衡电网调度指令响应率(SLA合规)、最大化运营收益、最小化资源损耗、碳排放约束四个维度。
算法的核心亮点是动态权重因子机制:在电力现货市场价格剧烈波动时,自动提升经济收益权重;在电网频率异常时,切换至响应可靠性优先模式。 这种自适应决策逻辑,是将虚拟电厂从"单纯调峰工具"升级为"市场化运营主体"的关键技术支撑。
跨时标协同:日前-日内-实时三层嵌套
虚拟电厂参与多个市场品种,需要在三个时间尺度上做出不同逻辑的决策:
- 日前计划:基于高精度功率预测申报次日出力曲线,锁定基准收益;
- 日内滚动:每15分钟根据实时预测修正偏差,通过模型预测控制(MPC)动态调整资源组合;
- 分钟级实时:通过Kafka/MQTT总线与边缘网关保持长连接,对高频率变化的电网状态做出毫秒级响应,支撑调频辅助服务参与。
全景可视化大屏:从"可见"到"可控"的闭环
调度平台基于GIS空间引擎与数字孪生底座,将所有分布式资源在三维空间中实时映射。大屏核心能力包括:实时运行监测(全网负荷、频率偏差、备用容量,更新频率<1秒);调度响应跟踪(指令完成率、响应偏差,±5%阈值预警);经济效益分析(实时核算容量补偿、电量电价、辅助服务奖励)。 特别值得关注的是**"资源画像"功能**------通过对历史数据的长周期拟合,识别高可靠性资源与低效资源,指导资源准入与清退策略。
五、技术架构深析:云原生、信创适配与安全等保的三重约束
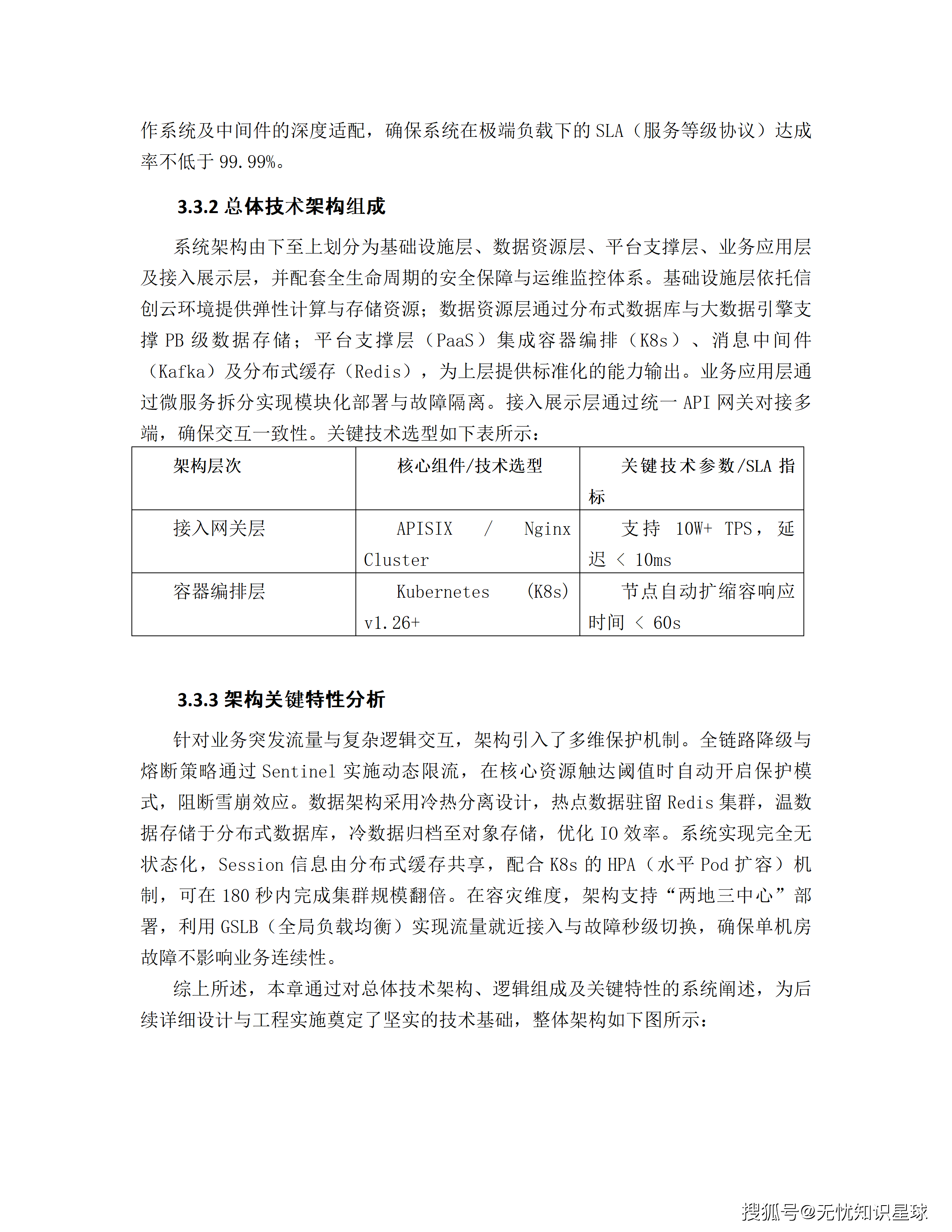
云原生架构的工程逻辑
本项目技术架构的选型体现了一个核心判断:虚拟电厂平台是典型的高并发、高实时、高可用互联网级系统,不能用传统电力行业的"稳健保守"架构思维来设计。
关键技术选型的组合逻辑:
- 接入层(APISIX/Nginx Cluster):支持10W+ TPS,延迟<10ms;
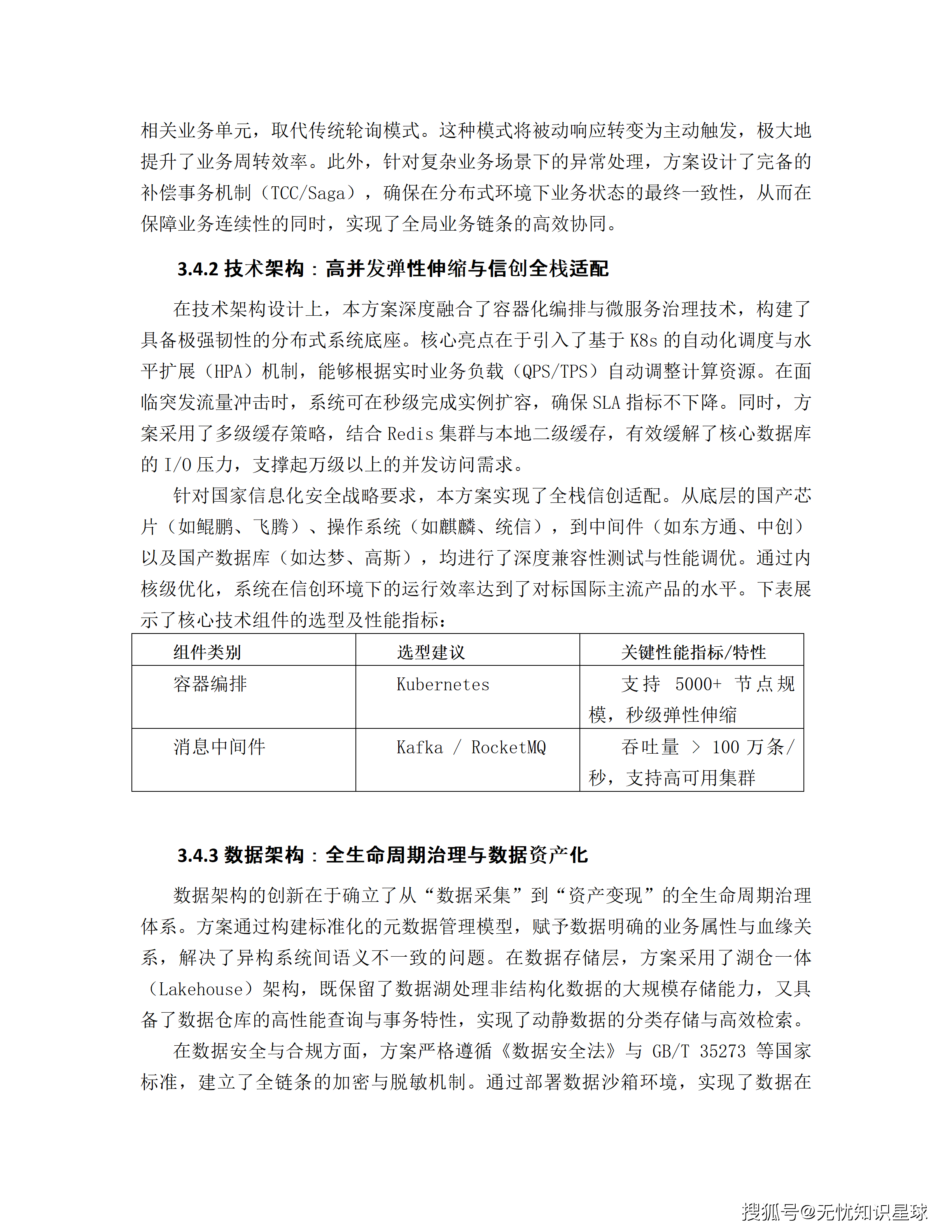
- 容器编排层(Kubernetes v1.26+):5000+节点规模,节点自动扩缩容响应<60秒;
- 消息中间件(Kafka/RocketMQ):吞吐量>100万条/秒,实现削峰填谷;
- 分布式缓存(Redis集群):目标命中率≥95%,支撑高频数据毫秒级访问;
- 数据层:冷热分离架构,热→Redis,温→分布式数据库,冷→对象存储。
整体SLA目标:系统可用性≥99.999%,全年非计划停机时间≤5分钟。 通过"两地三中心"部署,利用GSLB(全局负载均衡)实现流量就近接入与故障秒级切换。
信创适配:全栈自主可控的工程挑战
本项目实现了从底层芯片(鲲鹏、飞腾)→操作系统(麒麟、统信)→中间件(东方通、中创)→数据库(达梦、高斯)的全栈信创适配。 需要特别指出的是:在x86生态下调优成熟的系统迁移到ARM架构后往往面临15%-30%的性能回退,通过内核级优化(TCP堆栈调优、IO调度策略、JVM参数适配等)才能达到对标国际产品的运行效率。 这是信创项目中常被低估的工程复杂度,应在项目估算时专项列出资源。
安全等保三级:电力关键基础设施的底线
系统严格遵循GB/T 22239-2019网络安全等级保护第三级标准,安全架构覆盖四个层面:身份与访问控制 (OAuth2.0+JWT+MFA多因素认证,RBAC+ABAC混合权限模型,国密SM2/SM3算法);数据安全 (AES-256脱敏存储,TLS 1.3加密传输,完备审计日志);边界防御 (WAF+IDS动态防御边界);电力专项要求(生产控制大区与管理信息大区物理隔离,通过单向安全隔离装置进行数据交换)。
六、数据治理方案:从原始数据到能源智慧的价值炼金术
湖仓一体架构的选型逻辑
虚拟电厂平台处理的数据具有两个显著特点:量大 (万级设备秒级采集)和异构 (结构化调度数据+非结构化气象图像+时序传感数据)。 项目采用湖仓一体(Data Lakehouse)架构,结合了数据湖的大规模存储能力和数据仓库的高性能查询与事务特性。
数据分层遵循标准ODS→DWD→DWS→ADS架构,在ODS入湖阶段通过强一致性Schema校验实现源头级"脏数据"拦截;DWD层采用Data Vault 2.0模型解决业务逻辑变更导致的数仓重构痛点;ADS层实行"一数一源"管控机制,消除口径歧义,确保决策权威性。
数据质量监控与资产化路径
系统对数据完整性、准确性、时效性进行实时动态审计,并进一步将数据转化为战略资产的多重价值:
- 模型迭代:历史调度数据是优化预测算法的训练集,数据质量直接决定模型精度;
- 资源画像:建立每个接入资源的多维度可靠性评分体系,指导资源优化;
- 绿电溯源:实现绿电全生命周期溯源,支撑碳市场交易和绿证核发;
- 碳排放监测:精确计量虚拟电厂调度带来的碳减排量,量化绿色转型实际贡献。
七、商业模式解析:多市场品种的组合变现策略
"三市场"参与路径
本项目的商业设计覆盖三个市场维度:
电力现货市场:通过价格低谷充电、高峰放电的套利逻辑获取收益,核心竞争力是高精度价格预测和灵活充放电调度。
辅助服务市场:包括调峰辅助服务和调频辅助服务。项目500毫秒的响应时间是参与快速调频的基础能力,能够提供毫秒级响应的储能资产将享有显著价格溢价。
容量市场与绿电市场:通过容量补偿机制获取稳定基础收益,平衡市场化收益的波动性;绿电溯源功能支持绿证核发和绿电交易。
平台化运营的规模效应:真正的商业壁垒
本项目最具战略价值的商业逻辑在于:储能电站是重资产种子,而虚拟电厂调度平台对第三方资源的聚合运营能力才是真正的复利引擎。 平台一旦开发完成,接入更多第三方分布式资源几乎不增加额外固定成本,却能线性增加可聚合调度容量,单位聚合成本持续下降,规模聚合容量在辅助服务市场的议价能力持续上升。 谁率先建立区域领先的资源聚合平台,谁就拥有这一赛道的先发优势壁垒。
八、实施关键成功因素:咨询顾问的实战洞察
软硬件并行推进的接口管理:储能电站建设周期18-24个月,软件平台开发周期12-18个月,并行推进需要在工程建设早期就明确软硬件接口规范(通信协议、数据模型、控制接口参数),建议专设接口管理工作组,建立变更控制机制。
分布式资源聚合的商业谈判:技术层面的协议适配之外,说服工业用户、商业楼宇和电动汽车车主参与需求响应需要建立三项基础:透明的收益分配机制、无感的响应体验(温控负荷微调±1℃、充电桩有序调度等技术实现用户无感)、可信的数据安全保障。
量化指标的持续运营价值:项目建立的量化考核体系(200MW聚合容量、500ms响应时间、99.99%可用性)不仅是工程验收标准,更应作为持续运营优化的核心抓手。建议建立月度运营数据回顾机制,以真实历史调度数据持续训练和优化预测模型,确保平台能力随运营时间积累持续提升。
结语:虚拟电厂是新型电力系统的数字化神经系统
虚拟电厂不只是一个项目,而是新型电力系统数字化转型的核心基础设施形态。 传统电力系统的数字侧只是对单向电能流的监控;而新型电力系统需要处理海量双向、多源、高频波动的能量流和信息流------虚拟电厂是这个数字化问题的核心解法,它在物理电网之上叠加了一层数字电网,让原本"哑巴"的分布式资源开口说话、听令行事。
掌握了虚拟电厂核心技术的企业,不只是在参与一个产业的数字化转型,而是在定义一个数字化时代的能源基础设施标准。 这是一个值得投入最顶尖技术人才和管理资源的领域。


















































































































