在农业绿色发展的大背景下,作物病虫害绿色防控始终是农业科研的核心课题。从大豆疫霉根腐病造成的全球大豆产业巨额损失,到小菜蛾对十字花科作物的持续侵害,传统防控手段正面临着害虫抗性升级、环境友好性不足等多重挑战。
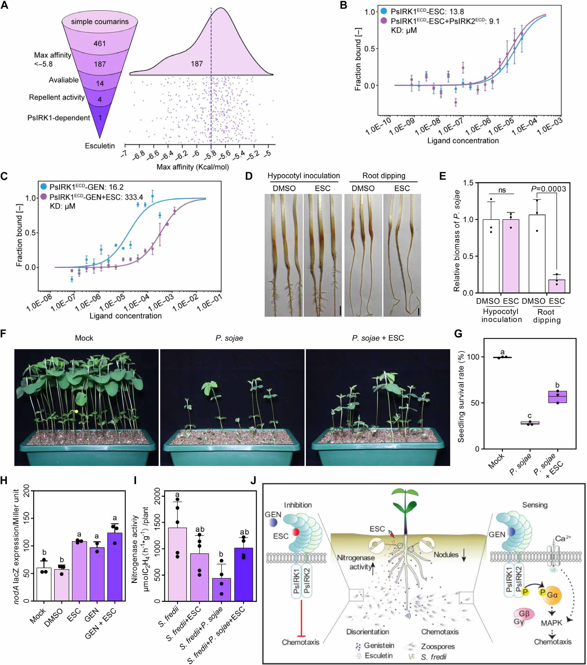
在南京农业大学团队主导、发表于国际顶尖期刊《Science Advances》的大豆疫霉病害防控研究中,科晶生物深度参与核心技术环节,承担了靶向化合物虚拟筛选的关键工作。该研究聚焦大豆疫霉菌识别宿主的核心机制,明确了异黄酮受体PsIRK1是阻断病原菌侵染的关键靶点后,科晶生物团队基于靶点蛋白结构特性,完成了 461 种简单香豆素类化合物的高通量虚拟筛选。通过精准的分子对接与亲和力预测,团队从海量化合物中高效锁定了具备靶点拮抗潜力的候选分子,为后续ESC的活性验证、作用机制解析奠定了核心数据基础。最终研究证实,该拮抗剂可通过竞争性结合靶点,有效干扰病原菌对宿主的识别与侵染,在不影响大豆 - 根瘤菌共生固氮的前提下,实现了大豆根腐病的高效绿色防控,为卵菌病害防控提供了全新的策略方向。

在与中国农业科学院油料作物研究所等高校单位的合作中,科晶生物再次以核心计算技术助力科研突破,相关成果发表于昆虫学权威期刊《Insects》。

拮抗剂ESC通过排斥游动孢子预防P. projae感染
该项研究针对全球十字花科作物重大害虫小菜蛾,确立了其生长发育关键基因 PxvATPaseE 作为绿色防控核心靶点。科晶生物团队全程参与核心技术环节,不仅搭建了包含 15216 种天然化合物的标准化筛选文库,还通过 AlphaFold3 完成了靶点蛋白的高精度三维结构预测,基于 AutoDock Vina 平台完成了多轮层级虚拟筛选,从万级化合物库中精准锁定了与靶点蛋白高亲和力的先导化合物杠柳苷 D。同时,团队完成了化合物与靶点的结合模式模拟、关键互作位点分析,为该靶点的 RNAi 技术与小分子抑制剂双策略防控体系,提供了全链条的技术支撑与数据验证。

两项国际权威期刊成果的落地,既是校企协同创新的典范,更是科晶生物技术硬实力的直接印证。作为深耕计算生物学与生物技术融合领域的企业,科晶生物搭建了成熟的蛋白结构预测、虚拟筛选、分子对接、靶点 - 化合物互作机制解析的全链条技术服务平台,能够为高校、科研院所的基础研究与应用开发,提供一站式、定制化的技术解决方案。
相较于传统实验筛选模式,科晶生物的计算生物学技术体系,可大幅缩短候选分子筛选周期、降低研发试错成本,同时实现靶点与化合物互作的高精度预测,为农业生物技术、生命科学等领域的科研工作,提供高效、精准的技术支撑。从顶刊研究的技术赋能,到科研成果的落地转化,科晶生物始终以技术创新为核心,深度对接高校科研需求,助力科研团队突破技术瓶颈,加速科研成果从实验室走向产业应用。
未来,科晶生物将持续深耕计算生物学与农业生物技术的融合创新,不断优化技术服务体系,深化校企协同合作模式,以更精准、更高效的技术服务,赋能更多科研创新突破,为农业绿色高质量发展注入源源不断的科技动力。

预测结合亲和力最高的前34种化合物
参考文献:
- Blocking the isoflavone chemoreceptor inPhytophthora sojaeto prevent disease. Sci Adv. 2025 Jan 10;11(2):eadt0925. doi: 10.1126/sciadv.adt0925.
- RNAi-Mediated Silencing of vATPase Subunit E Impairs Larval Development inPlutella xylostella, and Virtual Screening Identifies a Potential Inhibitor. Insects. 2026 Apr 20;17(4):439. doi: 10.3390/insects17040439.