接前一篇文章:软考 系统架构设计师系列知识点之杂项集萃(63)
第103题
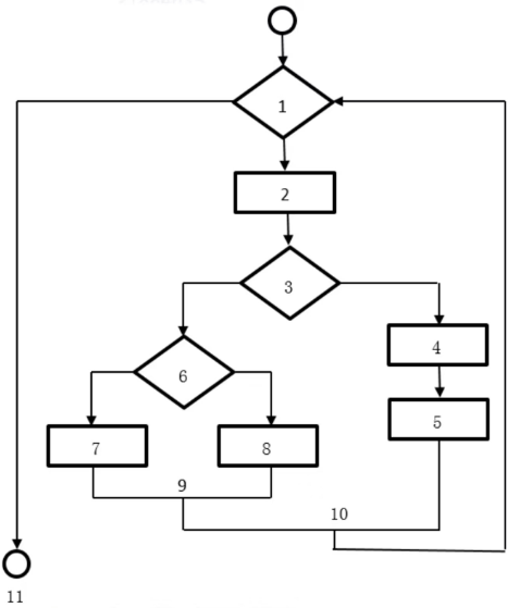
使用McCabe方法可以计算程序流图的环形复杂度,下图的环形复杂度为()。

A. 3
B. 4
C. 5
D. 6
正确答案:B。
解析:
本题考查环路复杂度计算。
方法一
图G的环形复杂度V(G)=E-N+2,其中,E是流图中边的条数,N是结点数。
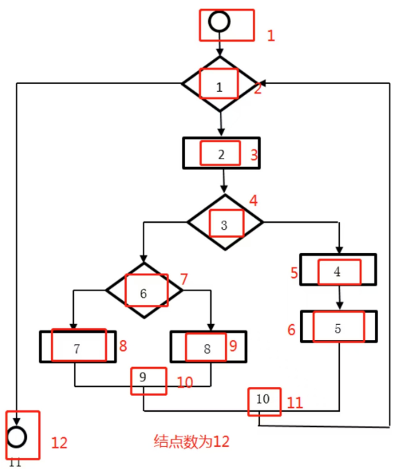
边数的细节如下图所示:

结点数的细节如下图所示:

本题中,E=14,N=12,故V(G)=14-12+2=4。
方法二
图G的环形复杂度V(G)=P+1,其中,P是流图中判定结点的数目。
判定结点为:1、3、6。
本题中,P=3,所以V(G)=3+1=4。
在考试实战中,建议两种方法一起用,相互验证。
第104题
以下关于嵌入式数据库管理系统的描述不正确的是()。
A. 嵌入式数据库管理系统一般只为前端应用提供基本的数据支持
B. 嵌入式数据库管理系统一般支持实时数据的管理
C. 嵌入式数据库管理系统一般不支持多线程并发操作
D. 嵌入式数据库管理系统一般只提供本机服务接口
正确答案:C。
所属知识点:旧版教材 嵌入式系统 -> 嵌入式数据库。
解析:
嵌入式系统的数据库系统称为嵌入式数据库系统或嵌入式实时数据库系统,就是在嵌入式设备上使用的DBMS。由于用到EDBMS的嵌入式系统多是移动信息设备,例如,掌上电脑、PDA、车载设备等移动通信设备,位置固定的嵌入式设备很少用到,因此,嵌入式数据库也称为移动数据库或嵌入式移动数据库。
EDBMS的作用主要是解决移动计算环境下数据的管理问题,移动数据库是移动计算环境中的分布式数据库。嵌入式数据库管理系统一般只提供本机服务接口 且只为前端应用提供基本的数据支持。