概述
22级也就是25年软件工程题目类型变化巨大,本来在考试前是说题型有选择、判断、简答、计算、绘图、设计,结果拿到卷子的第一眼都有点懵了()。
考核的方面更侧重基础知识的掌握,出题非常细节,对复习时的背诵和理解记忆提出了更高的要求。每道题的难度都不大,但是全部放在一起压力会有点大,时间会比较紧张。
应用题因为前面考核的非常细节,难度大幅下降,数据流图和用例图/类图的部分均只需要填空,甚至还都是软件设计考试和奔腾的原题。
一、简答题(一个4分,共20分)
-
可行性研究的目的
-
解释功能需求和非功能需求
-
计算MTTF,跟PPT中的一样经典题型,数据稍微有改动

-
可维护性复审中最后一个阶段配置复审的目的
-
根据系统的顺序图,给出其中一个边界类的职责列表(第十章面向对象中分析类, "职责"是响应"消息"的能力。"消息"被要求者提出,"职责"由响应者承担)
二、问答题(一个5分,共30分)
-
解释"坚持阶段评审"和"开发人员应少而精"的内涵
-
快速原型模型针对瀑布模型的什么缺点进行了改正,画出快速原型模型的流程图
-
基于事件/隐式调用风格的工作原理,优缺点是什么
-
代码行技术和功能点技术的基本含义,代码行技术的优缺点
-
画出3种基本控制结构的程序流图,举例说明case/switch结构代码如何画程序流图
-
按照优先级给了一个系统的任务列表,给出每个任务需要的时间及其前置任务,要求:(1)画甘特图;(2)计算完成所有步骤最少需要几天;(3)给出关键路径 (虽然这题总共只有5分,但还是画出了工程网络图)
三、设计题(一个10分,共20分)
1. 代码 -> 流图 and 逻辑覆盖(判定条件中的具体数不太确定,其它和原题一样)
int f(int x,int y){
int z = 0;
if(x > 0 && y < 10){
z = x + y;
}
if(x < 5 || y > 5){
z = x * y;
}
return z;
}
(1)画出程序对应的程序流图
(2)计算环形复杂度
(3)给出该程序语句覆盖、条件覆盖、判定覆盖的测试样例
2. DFD -> 软件结构图
题目给出的DFD比较复杂,但是总体和下面差不多

四、应用题(一个15分,共30分)
可能因为前面出的比较细,并未和往年变化特别大,应用题部分直接放水了
奔腾第二套2016年真题最后两道大题原题,一点改动的地方都没有
1. DFD(2018年下半年软件设计师考试问题1,完全一致)
b站讲解链接: 2018年下半年问题1_哔哩哔哩_bilibili


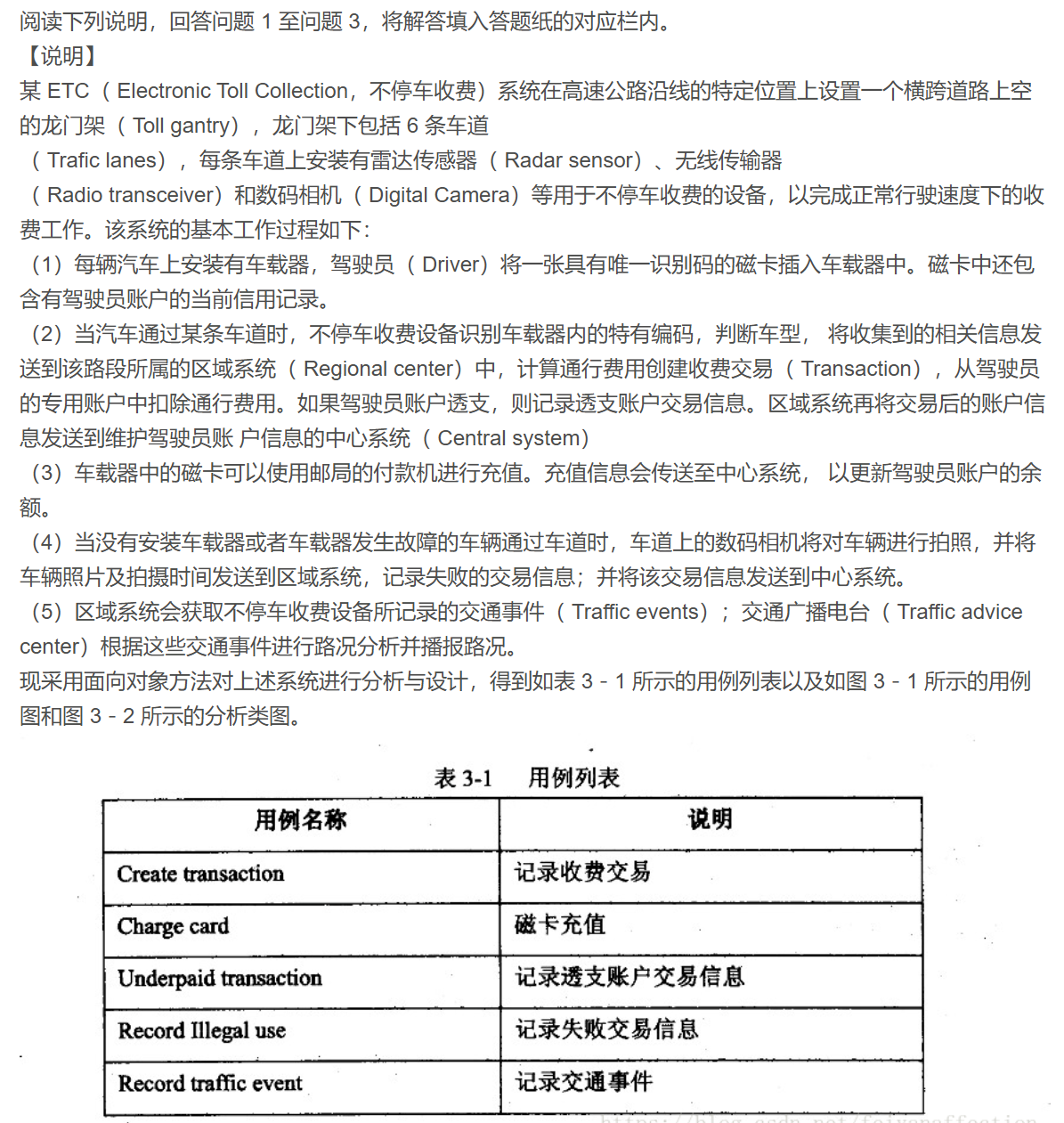
2. UML用例图和类图(2018年上半年软件设计师考试问题3,完全一致)
b站讲解链接: 2018年上半年试题三问题1、问题2_哔哩哔哩_bilibili


