方便自己快速处理一些基于文件的聚合计算,比如CSV。
https://github.com/hebian1994/etl_react_flow
🛠️ ETL Flow Builder
A powerful, visual ETL (Extract-Transform-Load) tool built with React , React Flow , Material-UI , and a Python Flask backend. Design and manage complex data pipelines with a user-friendly interface and DAG-based execution.
📸 Preview

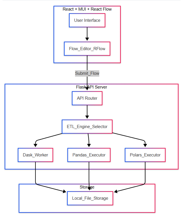
📸 Structure

🚀 Features
🔄 Flow Management
- Create, edit, and delete ETL flows
- Flow version history and versioning
- Real-time configuration and validation
🧩 Node System
- Modular nodes for various ETL operations:
- File Input
- Data Viewer
- Filter
- Left Join
- Custom node configuration panels
- Node connection validation and schema enforcement
⚙️ Data Processing
- DAG-based flow execution
- Schema propagation and management
- Preview intermediate data at any node
- Configuration validation before execution
🧱 System Architecture
🖥️ Frontend
- Framework: React + TypeScript
- Visualization: React Flow
- UI Library: Material-UI (MUI)
- Engine Library: Polars
- Core Components:
FlowList: Dashboard for managing flowsDesigner: Drag-and-drop interface for building flowsHistory: View and restore previous versions- Custom Node UI and Config Panels
🔧 Backend
- Framework: Python + Flask
- Database: SQLite (via SQLAlchemy ORM)
- API: RESTful endpoints for flow and node operations
- Core Services:
FlowService: Handles flow CRUD and metadataNodeService: Manages node lifecycle and configurationsETLService: Executes DAGs and manages schema propagation
🧬 Data Models
Flow ──> stores flow structure and metadata
Node ──> represents each ETL operation
Config ──> holds node-specific configuration
Schema ──> manages and validates data schema
🔒 State & Validation
- Node configuration status tracking
- Flow validation before execution
- Schema-aware transformations and previews
- UI-managed configuration state
🛠️ Tech Stack
| Layer | Technology |
|---|---|
| Frontend | React, TypeScript, React Flow, MUI |
| Backend | Polars, Python, Flask, SQLAlchemy |
| Database | SQLite |
| Architecture | REST API + DAG Executor |
📦 Getting Started
🔧 Prerequisites
- Node.js (v16+)
- Python (v3.8+)
- pipenv or virtualenv
🖥️ Frontend Setup
cd frontend
npm install
npm run dev
🐍 Backend Setup
cd backend
pipenv install
pipenv run flask run