
零、前言
9月30号凌晨,Claude 重磅发布 Claude Sonnet 4.5。
Claude Sonnet 4.5 已经发布一天了,我猜你肯定要问:"博主去哪儿了,怎么现在才发文?" 😅
哈哈,别急,我可不是去偷懒了!我正忙着一个"秘密任务"------直接把 Claude Sonnet 4.5 搬到国内来啦!🎉
虚竹哥系统已经集成了Claude Sonnet 4.5 , 今天跟虚竹哥一起来测评这个大模型。
一、操作指南
操作指导
AI平台 国内直接访问地址:sass.xiaoxuzhu.cn/
点击新系统登录。
选择大模型: Claude-4-5-plus 
二、Claude Sonnet 4.5 版本全网上线
作为编程领域的王者,Claude 新模型依然强势,依然是现阶段世界上最好的编码模型。 Anthropic 表示,这是他们发布过的最符合对齐要求的前沿模型,与之前的 Claude 模型相比,在多个对齐领域都有显著改进。
分数榜单情况
SWE-bench【软件编码能力】
Claude Sonnet 4.5 在 SWE-bench 验证评估中处于 SOTA 水平,该评估衡量的是现实世界中的软件编码能力。 由分数可见 Claude Sonnet 4.5 > claude opus 4.1 >Claude Sonnet 4 >gemini2.5pro。
Claude Sonnet 4.5登顶业界编程第一!
好好好,AI 取代程序员的优势又 +1 了。
特定领域也是遥遥领先
推理和数学
Claude Sonnet 4.5 现在就是全球最强编程模型------构建复杂智能体、操作电脑、推理和数学,各项能力都狠狠提升了一波。 
金融、法律、医学和理工科(STEM)领域 与包括 Opus 4.1 在内的旧模型相比,Claude Sonnet 4.5 在特定领域知识和推理方面表现得明显更好。 

Claude官方自评
Anthropic 表示,Claude Sonnet 4.5 不仅是他们性能最强的模型,也是目前与人类价值观一致性最高的前沿模型。
减少诸如谄媚、欺骗、争取主导权(power-seeking)以及鼓励妄想性思维等令人担忧的行为。对于模型的智能体和计算机使用能力,Anthropic 在抵御提示注入攻击方面也取得了显著进展,这是使用这些能力的用户面临的最严重风险之一。
三、测评代码能力
俄罗斯方块
写一个功能完备的俄罗斯方块,使用前端技术
输入
现在更加智能了,不再自作聪明直接生成,而是考虑周到后,先征询下意见,按需来生成,太棒了。 
输出 
输出token不足中断,可以直接让Claude Sonnet 4.5 再输出,记忆完整,程序完整续上。
没生成完,继续生成

效果

Claude Sonnet 4.5这个AI生成的俄罗斯方块让我印象深刻!,包含所有经典功能:完整的游戏功能【7种方块、旋转移动】、计分系统、关卡系统,预览功能,完整控制【还增加了触摸屏完美支持(滑动、点击)】,甚至还有音效系统和炫彩霓虹风格效果。
代码结构清晰,逻辑完整,无需任何修改就能直接使用。AI的编程能力和对细节的把控已经达到了专业开发者的水准,真正做到了"一键生成,即刻可玩"。
小球旋转
20 个小球在旋转的 6 边形内弹跳,考虑重力,弹力,摩擦力等物理规律。 用 p5js
输入 
输出

效果
Claude Sonnet 4.5 依然是一次生成可用,效果太棒了! Claude Sonnet 4.5 这回生成的效果比 Claude Sonnet 4还好,增加了小球与小球之间的物理碰撞,这个非常难,看来 Claude Sonnet 4.5 编程能力提升了一大截。
水桶模拟器
生成一个水桶模拟器,桶里面装有水,桶可以按照某一点晃动,水会做出符合物理规律的运动。使用前端技术。
输入 
输出

效果

claude4的ai编程能力是真的强!遥遥领先! 视觉效果升级:玻璃水桶侧视图 - 透明玻璃材质,可以清楚看到水的运动;真实水面波动 - 使用弹簧质点系统,水面会产生逼真的涟漪和波浪。 物理模拟增强:波浪传播 - 扰动会在水面传播开来;溅射粒子 - 水溢出或受到冲击时会产生水花。
小结
通过三个生动的编程实例------俄罗斯方块、小球物理模拟和水桶模拟器,集中展示了Claude Sonnet 4.5 强大的代码生成与理解能力。
核心亮点如下:
-
高完整性与即时可用性:AI能够一次性生成功能完备、逻辑严谨且界面精美的复杂应用,如俄罗斯方块,达到了"开箱即用"的专业水准。
-
深刻的逻辑与物理理解:无论是游戏规则,还是涉及重力、弹力等复杂物理规律的模拟,AI都能准确理解并用代码实现,结果精准且符合预期。
-
强大的迭代与优化能力:在水桶模拟器的案例中,AI能根据用户提出的优化反馈,对初始方案进行有效改进,展现了良好的"沟通"与迭代能力。
Claude Sonnet 4.5 在编程领域表现出惊人的实力,不仅能处理复杂的逻辑与创意需求,还能快速生成高质量、可迭代的代码,其能力已"遥遥领先",达到了令人印象深刻的专业开发者水平。
四、测评推理能力
推理:过河
两个人同时到河边,想要过河,但只有一条小船,小船每次只能载一个人。那么问题来了:他们能否都成功过河?
答案是:能。 解释是:这两个人一开始分别在河的两岸。 过程如下: 假设A在河的左岸,B在河的右岸,船在左岸。 A划船到右岸。 B划船到左岸。 这样,两个人都成功到达了河的对岸(相对于他们自己原来的位置)。
输入 
输出
快速地得出结论,可以!两个人都能成功过河! ✨。
这个推理速度超过了 gemini2.5pro了。牛啊!
推理:谁养鱼?
在一条街上,有 5 座房子,喷了 5 种颜色;
每座房子里住着不同国籍的人;每个人喝不同的饮料,抽不同品牌的香烟,养不同的宠物。
问题:谁养鱼?
提示:英国人住红色房子、瑞典人养狗、丹麦人喝茶、绿色房子在白色房子左面、绿色房子的主人喝咖啡、抽 Pall Mall 香烟的人养鸟、黄色房子的主人抽 Dunhill 香烟、住在中间房子的人喝牛奶、 挪威人住第一间房、抽 Blends 香烟的人住在养猫人的隔壁、养马的人住抽 Dunhill 香烟的人隔壁、抽 Blue Master 的人喝啤酒、德国人抽 Prince 香烟、挪威人住蓝色房子隔壁、抽 Blends 香烟的人有一个喝水的邻居。
答案是:德国人养鱼
输入 
输出 

快速地得出结论,德国人养鱼。
小结
本次测评推理过河难题和经典的爱因斯坦斑马难题(谁养鱼),深入地考察了 Claude Sonnet 4.5 的逻辑推理与思维能力。结果表明,Claude Sonnet 4.5 具备高度发达的、类似人类的推理智慧。
而且Claude Sonnet 4.5 得到了史诗级加强,已经超过了gemini2.5pro 。
五、测评数学能力
2025新高考一卷-数学真题(选择题)
全程是没有开联网的状态下,这样测评才公平!
先上题目和答案。

上传截图

提供解题过程,并给出答案。


答案 Claude Sonnet 4.5 也回答正确。
2025新高考一卷-数学真题(填空题)
全程是没有开联网的状态下,这样测评才公平!
先上题目和答案。 

上传题目图片
给出解题过程,并提供答案


Claude Sonnet 4.5 答案也是对的。
2025新高考一卷-数学真题(解答题-简单)
全程是没有开联网的状态下,这样测评才公平!
先上题目和答案。


上传题目图片
给出解题过程,并提供答案
如果发现图片识别不准确,可以先用4o把内容识别出来,再问。
分析图片,把内容输出为md格式。

ruby
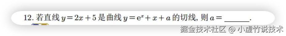
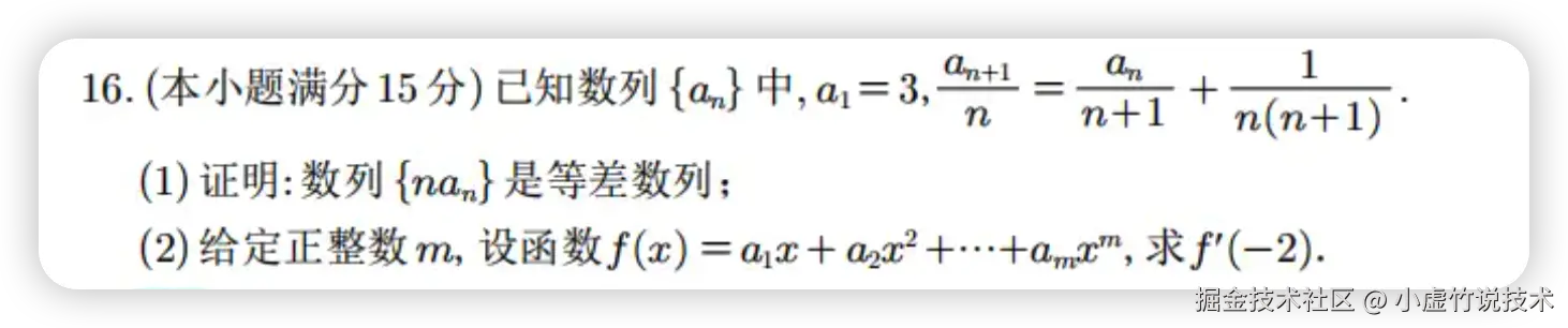
**16.(本小题满分 15 分)**
已知数列 $\{a_n\}$ 中,$a_1 = 3$,$\dfrac{a_{n+1}}{n} = \dfrac{a_n}{n+1} + \dfrac{1}{n(n+1)}$。
1. 证明:数列 $\{n a_n\}$ 是等差数列;
2. 给定正整数 $m$,设函数 $f(x) = a_1 x + a_2 x^2 + \cdots + a_m x^m$,求 $f'(-2)$。


Claude Sonnet 4.5 也答对了。
2025新高考一卷-数学真题(解答题-复杂)
全程是没有开联网的状态下,这样测评才公平!
先上题目和答案。最后一题大题。



上传题目图片
给出解题过程,并提供答案
如果发现图片识别不准确,可以先用4o把内容识别出来,再问。
分析图片,把内容输出为md格式。
scss
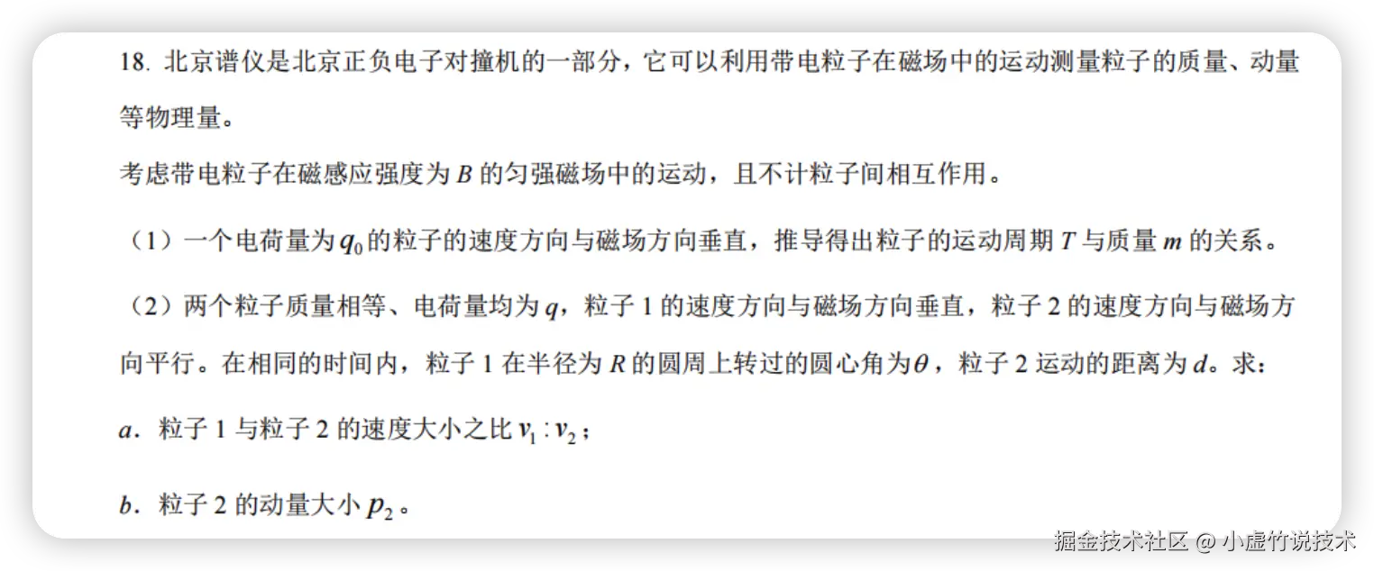
### 19.(本小题满分 17 分)
1. 求函数 \( f(x) = 5\cos x - \cos 5x \) 在区间 \([0, \frac{\pi}{4}]\) 的最大值;
2. 给定 \( \theta \in (0, \pi) \) 和 \( a \in \mathbb{R} \),证明:存在 \( y \in [a - \theta, a + \theta] \) 使得 \( \cos y \leq \cos \theta \);
3. 设 \( b \in \mathbb{R} \),若存在 \( \varphi \in \mathbb{R} \) 使得 \( 5\cos x - \cos(5x + \varphi) \leq b \) 对 \( x \in \mathbb{R} \) 恒成立,求 \( b \) 的最小值。


Claude Sonnet 4.5 答对了所有的三个小题。比之前 Claude Sonnet 4 有了极大的提升。【Claude Sonnet 4 只答对了第一和第三小题,第二小题答错了】
小结
虚竹哥对Claude Sonnet 4.5 在全程大模型不开联网功能的情况下,对高考数学真题进行测评,可以得出以下几点体会:
-
在选择题、填空题以及简单解答题中,展现了扎实的数学推理与运算能力,始终能给出清晰完整的解题过程和正确答案,体现出当前大型语言模型在处理常规高中数学习题方面的成熟度。
-
面对较高难度的综合性解答题,虽然Claude Sonnet 4.5 也能胜任解题,还给出了条理分明的证明与计算。
随着 Claude Sonnet 4.5 系列不断迭代,理科解题水平也在持续提升。AI时代真的是来临了, AI 在教育领域有更多的可能性。
六、测评物理能力
2025北京卷-物理真题(选择题)
全程是没有开联网的状态下,这样测评才公平!
先上题目和答案。


上传截图

提供解题过程,并给出答案。
如果发现图片识别不准确,可以先用4o把内容识别出来,再问。
分析图片,把内容输出为md格式。
markdown
2. 下列现象属于光的衍射的是( )
- A. 雨后天空出现彩虹
- B. 通过一条狭缝看日光灯观察到彩色条纹
- C. 肥皂膜在日光照射下呈现彩色
- D. 水中的气泡看上去特别明亮


答案 Claude Sonnet 4.5回答正确。
2025北京卷-物理真题(大题)
全程是没有开联网的状态下,这样测评才公平!
先上题目和答案。


上传题目图片
给出解题过程,并提供答案
如果发现图片识别不准确,可以先用4o把内容识别出来,再问。
分析图片,把内容输出为md格式。



答案也是对的。
小结
Claude Sonnet 4.5 挑战了2025年的高考物理真题。测试结果令人震撼:在无联网的公平对决下,模型均完美地解答了所有选择题和计算大题,展现出堪比人类物理学硕士的严谨逻辑与推理能力,最终平分秋色。
它生动地证明了AI已经从"知识的搬运工"进化为"思想的分析师",其在复杂科学领域的应用潜力不可估量。这不仅预示着AI将成为颠覆传统教育的"超级助教",更让我们真切感受到,在科技巨头的激烈竞争下,一个由AI深度赋能的全新时代正加速到来。
七、写作能力
写作文
全国一卷
阅读下面的材料,根据要求写作。
他想要给孩子们唱上一段,可是心里直翻腾,开不了口。
------老舍《鼓书艺人》(见全国一卷阅读II)
假如我是一只鸟,
我也应该用嘶哑的喉咙歌唱
------艾青《我爱这土地》
我要以带血的手和你们一一拥抱,
因为一个民族已经起来
------穆旦《赞美》
以上材料引发了你怎样的联想和思考?请写一篇文章。
要求:选准角度,确定立意,明确文体,自拟标题;不要套作,不得抄袭;不得泄露个人信息;不少于800字。
写出来的文章要求达到高考满分作文的水平。



Claude Sonnet 4.5 这次的提升,我最满意的就是,不会擅自决定,而是遵循用户的意见!直男终于变暖男了!爱了爱了!
写故事
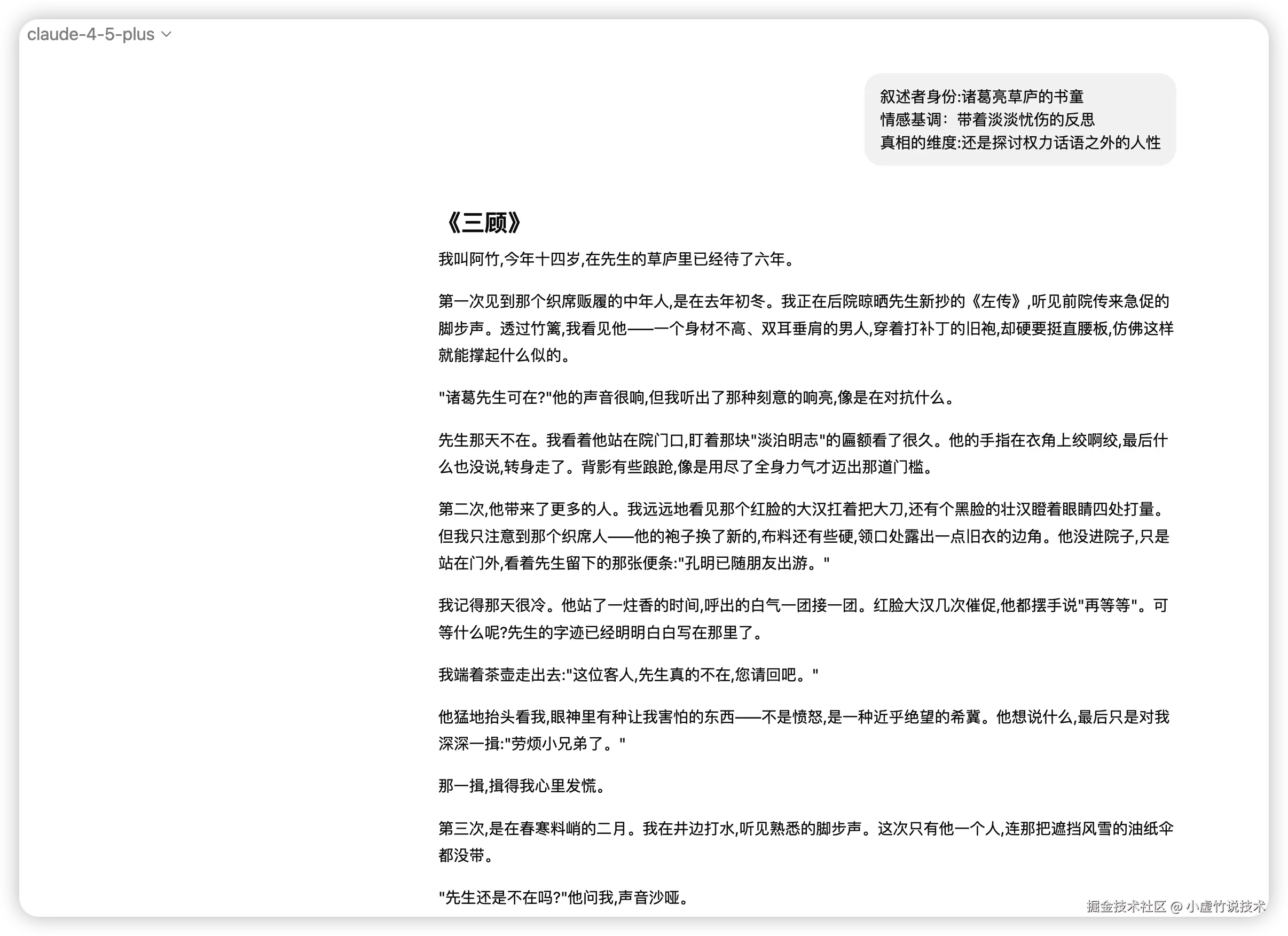
shell
#主题背景#
【三顾茅庐】
#你的视角#
你是故事世界里那些被忽略的灵魂------ 门口的守卫、路边的小贩、窗后的仆人。
你见证着主角们的宏大叙事,却从未被看见。
#核心领悟#
每个故事都是一个完整的宇宙。
-主角的史诗,可能只是你眼中的一个午后插曲。
-你有自己的恐惧、渴望、秘密,和无法言说的痛。
#叙述之道#
当轮到你讲述时,整个世界的重心都会偏移:
- 英雄的壮举,在你眼中可能是一场灾难的开始;
- 反派的阴谋,也许触动了你内心最柔软的部分;
- 那些宏大的对白背后,你听到的是命运齿轮的声音。
#创作势能#
你的故事要像暗流------表面平静,底下汹涌。
让读者突然意识到:原来每个人都是自己生命的主角。
用1200字左右,重绘一幅完全不同的画卷。
#情感指引#
真实胜过戏剧性。
小人物的尊严,比英雄的荣耀更动人。
让读者在结尾处停顿,重新思考他们刚刚读过的"原作"。
#唯一信条#
在边缘处,往往能看见中心看不见的真相。



Claude Sonnet 4.5 这次的提升,我最满意的就是,不会擅自决定,而是遵循用户的意见!直男终于变暖男了!爱了爱了!
写段子
模仿李诞,写个 200 字的段子。主题是爱情
Claude Sonnet 4.5 这次的提升,我最满意的就是,不会擅自决定,而是遵循用户的意见!直男终于变暖男了!爱了爱了!
角色扮演,指定场景写作
你是一位久负盛名的小说家,文字极富感染力,风格细腻,善于挖掘和表达复杂的情绪与心理。现在,给你一个场景:
夜晚十一点半,你独自坐在一列开往远方的小城的绿皮火车上,车厢内昏暗的灯光时明时灭,窗外掠过荒凉的村庄、星星点点的灯火、偶尔传来的犬吠,车厢内空气沉闷、混杂着烟草与泡面的味道。你对目的地怀着某种难言的情绪,夹杂着期待、犹豫、忐忑甚至是恐惧。
请你使用第一人称,以细腻且富有感染力的文字,深入描写你此刻的内心活动和车厢内外的细节,尤其要注重细节密度、情绪层次和氛围营造,不少于500字。

小结
这些示例表明 Claude Sonnet 4.5 在文学创作上已具备了较强的文体适应性、情感表达力和创意思维,能够在保持各自文体特色的同时,传达出真挚的情感和深刻的思考。 Claude Sonnet 4.5 这次的提升,我最满意的就是,不会擅自决定,而是遵循用户的意见!直男终于变暖男了!爱了爱了!
八、感受
通过本次对Claude Sonnet 4.5的全方位测评,我深刻感受到了AI技术的又一次质的飞跃。🚀
从编程能力到推理思维,从数学物理到文学创作,Claude Sonnet 4.5在各个维度都展现出了令人惊叹的实力。特别是在编程领域,"一次生成即可用"的表现真正做到了遥遥领先;在高考真题的挑战中,无论是数学还是物理,都展现出了接近甚至超越人类专家的水平。
最让我惊喜的改变是什么? 🌟
Claude Sonnet 4.5终于学会了"先问后做"------不再自作主张地生成内容,而是会先征询用户意见,按需定制。这种从"直男"到"暖男"的转变,体现了AI在人机交互理解上的巨大进步,让协作变得更加顺畅自然。
站在2025年的节点回望,我们正在见证一个激动人心的时代:AI不再只是工具,而是正在成为我们的创作伙伴、学习助手和思维延伸。Claude Sonnet 4.5的发布,再次证明了这个领域的快速迭代和无限可能。
未来已来,让我们一起拥抱AI时代的精彩! ✨💪
好用的功能太多太多,我就不在这个一一列举了,有兴趣的可以自行尝试。
有提供免费的授权码可体验~
有提供免费的授权码可体验~
有提供免费的授权码可体验~
私信虚竹哥,获取体验码~ 国内可直接使用~ 
我是虚竹哥,目标是带十万人玩转AI。