一、小明的 "仓库危机":MultiDex 的由来
咱们先从一个程序员小明的故事说起。
3 年前,小明刚接手一个购物 App,加了支付、地图、推送、统计等七八个第三方库后,编译时突然蹦出个报错:Conversion to Dalvik format failed: Unable to execute dex: method ID not in [0, 0xffff]: 65536。
小明懵了,查了半天才知道:早期 Android 用的 "Dalvik 虚拟机",像个死板的仓库管理员 ------ 它只能管一个 "DEX 仓库",而这个仓库的 "货架上限" 是 65536 个(2¹⁶,也就是常说的 64K) 。这里的 "货架" 就是 DEX 文件里的method_ids(方法引用),每个方法都要占一个货架位,超过 65536 就装不下了。
没办法,小明只能用上谷歌给的 "MultiDex 工具"------ 相当于给仓库管理员配了个 "副仓库钥匙",让它能去隔壁几个小仓库拿东西。但配置起来超麻烦:要改 Gradle、加依赖、改 Application,还得处理低版本兼容...
二、为啥现在小明不用折腾了?3 个核心原因
今年小明升级了项目,把minSdkVersion调到 21(对应 Android 5.0),发现之前的 MultiDex 配置全删了,App 照样跑得飞起。这不是魔法,而是 Android 底层和工具链的 "双重革命":
| 革命选手 | 核心能力 | 对小明的意义 | 
|---|---|---|
| ART 虚拟机 | 能管多个 "DEX 仓库",还能提前把所有仓库的货整理成 "优化包" | 不用手动给管理员配钥匙了 | 
| AGP(Android Gradle 插件) | 自动把超标的方法拆成多个 DEX,不用写配置 | 不用手动分仓库了 | 
| minSdkVersion 升高 | 现在多数 App 支持 Android 5.0+,默认用 ART | 不用兼容死板的 Dalvik 了 | 
三、深挖原理:从 "手动开锁" 到 "自动管理"
要搞懂区别,得先看Dalvik 时代的 MultiDex 是怎么 "手动干活" 的 ,再对比ART 时代是怎么 "自动躺平" 的。
3.1 先搞懂:为啥单个 DEX 只能装 64K 方法?
DEX 文件格式里,method_ids(方法引用表)的每个条目用16 位整数索引(范围 0~65535)。就像仓库货架编号只有 5 位,最多编到 99999,超过就没法编号了 ------ 这是硬格式限制,不是虚拟机 "不想装",是 "没法认"。
3.2 Dalvik 时代:MultiDex 的 "手动开锁" 原理
Dalvik 虚拟机的PathClassLoader(类加载器)默认只加载 APK 里的classes.dex(主仓库),其他副 DEX(比如classes2.dex、classes3.dex)它根本看不见。
MultiDex 库的核心操作,就是用反射 "撬" 开 ClassLoader 的配置,把副 DEX 加进去。
代码还原:早年的 MultiDex 配置
- Gradle 里开开关、加依赖
 
            
            
              groovy
              
              
            
          
          android {
    defaultConfig {
        applicationId "com.xiaoming.shop"
        minSdk 19 // 低于21,必须手动配
        targetSdk 33
        multiDexEnabled true // 开启多DEX拆分
    }
}
dependencies {
    // 引入MultiDex库(AndroidX版本)
    implementation "androidx.multidex:multidex:2.0.1"
}
        - Application 里 "手动开锁"
 
            
            
              java
              
              
            
          
          public class ShopApp extends Application {
    @Override
    protected void attachBaseContext(Context base) {
        super.attachBaseContext(base);
        // 关键:手动让MultiDex"安装"副DEX
        MultiDex.install(this);
    }
}
        MultiDex.install () 干了啥?(简化版核心逻辑)
相当于 "偷偷改管理员的仓库列表":
            
            
              java
              
              
            
          
          public class MultiDex {
    public static void install(Context context) {
        // 1. 从APK里解压出副DEX(classes2.dex等),放到手机本地目录
        List<File> secondaryDexFiles = extractSecondaryDexes(context);
        
        // 2. 拿到当前的类加载器(PathClassLoader)
        PathClassLoader classLoader = (PathClassLoader) context.getClassLoader();
        
        try {
            // 3. 反射获取ClassLoader里存DEX路径的"dexElements"数组
            Field dexElementsField = findField(classLoader, "dexElements");
            Object[] oldDexElements = (Object[]) dexElementsField.get(classLoader);
            
            // 4. 把副DEX转换成对应的"Element"对象(仓库钥匙)
            Object[] newDexElements = makeDexElements(classLoader, secondaryDexFiles);
            
            // 5. 合并新旧数组:把副DEX的钥匙加到管理员的钥匙串里
            Object[] mergedDexElements = mergeArrays(oldDexElements, newDexElements);
            
            // 6. 反射把新数组塞回ClassLoader
            dexElementsField.set(classLoader, mergedDexElements);
            
        } catch (Exception e) {
            throw new RuntimeException("MultiDex加载失败", e);
        }
    }
}
        这操作很 "hack"------ 相当于绕过系统限制改配置,还可能在低版本系统出兼容问题(比如 Android 4.4 以下的 Dalvik 有 bug)。
3.3 ART 时代:"自动管理" 的底层逻辑
Android 5.0(API 21)后,ART 虚拟机彻底取代 Dalvik,它解决问题的思路不是 "手动加钥匙",而是 "重构仓库系统":
核心变化 1:安装时 "提前整理货物"(AOT 编译)
当你安装 App 时,系统会启动一个叫dex2oat的工具,把 APK 里所有的 DEX 文件(classes.dex、classes2.dex...)编译成一个 OAT 文件 (优化后的二进制文件,存放在/data/dalvik-cache/)。
OAT 文件里包含:
- 所有 DEX 的方法、类的机器码(不用运行时再解释);
 - 原始 DEX 信息(兼容极少数需要动态加载的场景)。
 
相当于 "仓库管理员" 在你用之前,就把所有小仓库的货搬到一个 "超级大仓库"(OAT)里,还按使用频率整理好了 ------ 运行时直接从这个大仓库拿东西,根本不用管原来有多少个 DEX。
核心变化 2:ClassLoader "天然认多 DEX"
ART 的PathClassLoader不再只认classes.dex,而是能直接读取 OAT 文件里的所有 DEX 信息。就算没编译成 OAT(比如动态下载的 DEX),ART 也支持直接加载多个 DEX 文件,不用反射修改配置。
代码对比:现在的配置(minSdk ≥21)
            
            
              groovy
              
              
            
          
          android {
    defaultConfig {
        applicationId "com.xiaoming.shop"
        minSdk 21 // 关键:≥21默认用ART
        targetSdk 33
        // 不用写multiDexEnabled true!AGP自动拆DEX
    }
}
// Application正常写,不用继承MultiDexApplication,不用调用install()
public class ShopApp extends Application {
    @Override
    public void onCreate() {
        super.onCreate();
        // 该干嘛干嘛,不用管DEX
    }
}
        四、时序图:两种时代的 DEX 加载流程
用时序图更直观地看区别,我们用mermaid语法画出来(小白也能看懂):
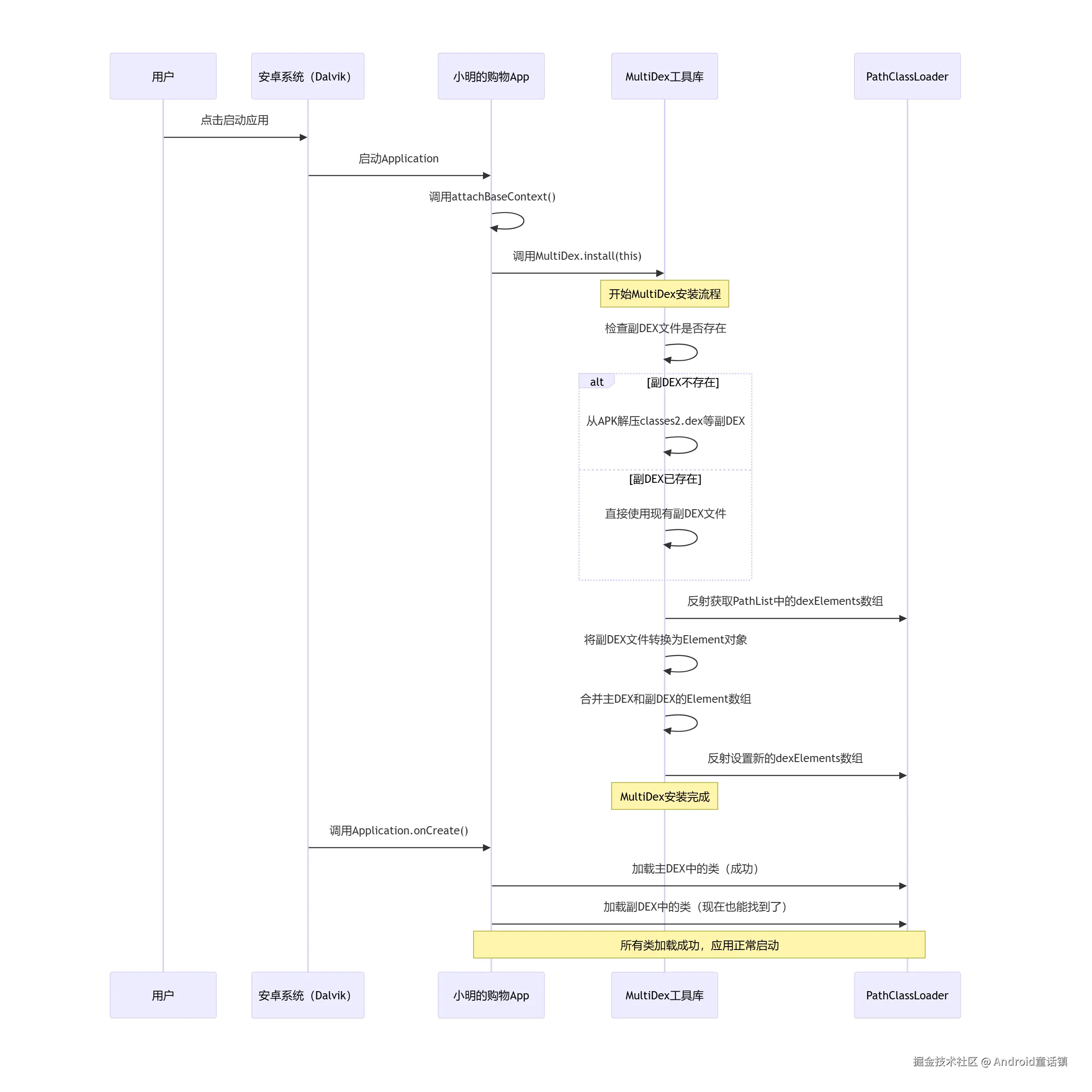
4.1 Dalvik 时代 + 手动 MultiDex

            
            
              rust
              
              
            
          
          sequenceDiagram
    participant 系统 as 安卓系统(Dalvik)
    participant 应用 as 小明的购物App
    participant MultiDex库 as MultiDex工具库
    participant ClassLoader as PathClassLoader(类加载器)
    
    系统->>应用: 启动Application,调用attachBaseContext()
    应用->>MultiDex库: 调用MultiDex.install(this)
    MultiDex库->>应用: 从APK解压副DEX到本地目录
    MultiDex库->>ClassLoader: 反射获取dexElements数组(旧)
    MultiDex库->>MultiDex库: 把副DEX转换成Element对象
    MultiDex库->>MultiDex库: 合并新旧dexElements数组
    MultiDex库->>ClassLoader: 反射更新dexElements数组
    系统->>应用: 调用Application.onCreate()
    应用->>ClassLoader: 加载类(主+副DEX都能找到)
        4.2 ART 时代 + AGP 自动处理

            
            
              rust
              
              
            
          
          sequenceDiagram
    participant 系统 as 安卓系统(ART)
    participant dex2oat as 系统编译工具
    participant 应用 as 小明的购物App(AGP已拆DEX)
    participant ClassLoader as PathClassLoader(类加载器)
    
    系统->>dex2oat: 用户安装APK,触发编译
    dex2oat->>dex2oat: 把所有DEX(classes1~n.dex)编译成OAT文件
    dex2oat->>系统: 保存OAT文件到/data/dalvik-cache/
    系统->>应用: 启动Application
    系统->>ClassLoader: 初始化ClassLoader,指向OAT文件
    ClassLoader->>系统: 读取OAT文件中的所有DEX信息
    系统->>应用: 调用Application.onCreate()
    应用->>ClassLoader: 加载类(直接从OAT读取,无需额外处理)
        五、总结:不用 MultiDex 的本质是 "工具替你干活了"
现在不用手动配置 MultiDex,不是因为 App 的方法数变少了(反而现在 App 更复杂,方法数动辄上百万),而是:
- 底层虚拟机升级:ART 从 "只能管一个仓库" 变成 "能提前整理所有仓库";
 - 构建工具优化:AGP 自动拆分 DEX,不用开发者写配置;
 - 系统版本迭代 :多数 App 的
minSdkVersion≥21,不用兼容 Dalvik。 
就像小明从 "手动分货、递钥匙",变成 "雇了个超级管家(ART+AGP),自动分货、整理仓库"------ 开发者终于能专注于写业务,不用再跟底层 DEX 较劲了~