「观感:❤️❤️❤️❤️❤️」
「观看时长:10min」
如果觉得帮助到了你,请点赞和收藏,这样会激励到作者更勤快创作,内容不深但是好入口。
🌐 WebRTC 从入门到实战:打破概念迷思
为了帮大家真正理解WebRTC并上手开发,下面我将从这门技术的核心价值讲起,用直观的方式剖析关键概念,并为你规划一条循序渐进的学习路线。
❓ 核心概念:重新认识WebRTC
WebRTC是什么,带来了什么变化?
WebRTC是一项支持网页浏览器 进行实时音视频通信的开源技术。它的核心价值在于:
- 革命性简化 :在WebRTC之前,实时通信需要安装插件或专用客户端。WebRTC使其变得像打开网页一样简单,无需任何插件 。
- 技术门槛降低 :它将复杂的音视频处理、网络传输、NAT穿越等技术封装成简单的JavaScript API,开发者无需精通底层技术也能构建实时通信应用。
- 成本与体验优化 :通过点对点 (P2P) 直连传输数据,减少了服务器中转,旨在实现毫秒级的低延迟 通信,并降低服务器成本和带宽消耗。
简单来说,WebRTC把过去只有大型公司才能实现的复杂实时通信能力,变成了每个Web开发者都能使用的"平民化"技术。
它是一个技术还是一种协议?
WebRTC是一个完整的技术体系/项目,而不仅仅是单一协议。它包含:
- W3C标准化的JavaScript API (如RTCPeerConnection),供开发者调用。
- 一整套底层的协议族和C++库 ,处理音视频编解码、网络传输等。
- 它运行在应用层,但利用了多种传输层/网络层协议(如UDP、TCP)和技术。
🔑 关键概念解析:告别死记硬背
理解下面这些概念时,请忘掉复杂的定义。我们用一个"公司间建立直达通信"的比喻来贯穿理解:
想象两个都在自己内部局域网(NAT之后)的公司要建立一条直达的快递线路,用来实时交换物品(音视频数据)。
1. NAT (Network Address Translation)
- 它是什么 :网络地址转换。由于IPv4地址不足,路由器会用单个公网IP代表整个内网的所有设备,就像公司总机用一个对外电话号码代表所有内部分机。
- 带来的问题:外部设备看不到内网设备的真实"地址"(IP和端口),不知道把"快递"寄给谁,无法直接建立连接。
2. STUN (Session Traversal Utilities for NAT)
- 
它是什么:一个简单的协议和服务器。 
- 
核心作用:帮你"照镜子",看清自己在公网上的"样子"。 
3. TURN (Traversal Using Relays around NAT)
- 
它是什么:一个中继服务器和协议。 
- 
核心作用:当"直达快递"因路况(防火墙策略)或道路太特殊(对称型NAT)而无法建立时,充当一个"中转仓库"。 
- 
工作中如何使用:和STUN一样,需要在ICE服务器配置中设置TURN服务器地址。ICE框架会在直连失败时自动启用它。 
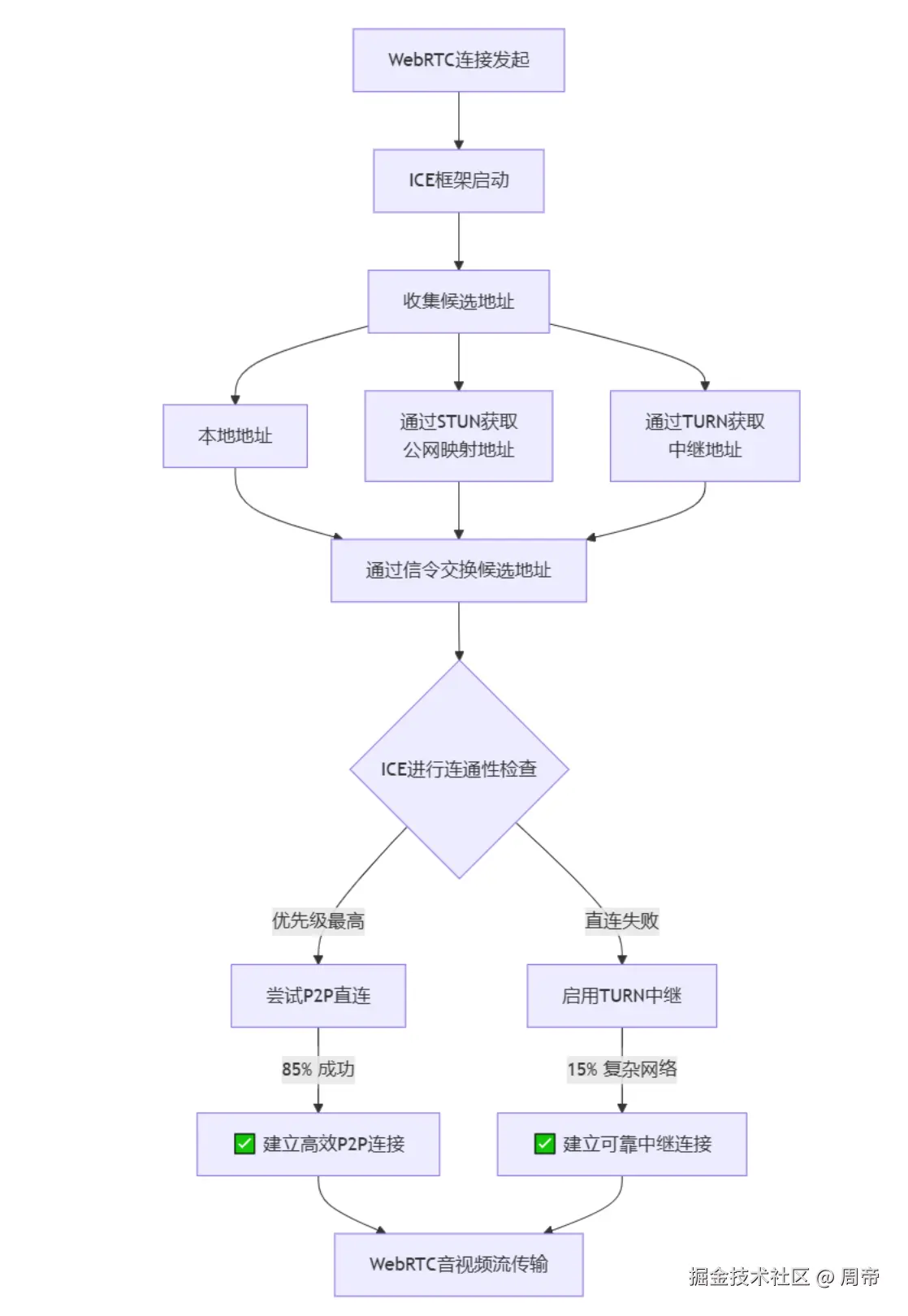
4. ICE (Interactive Connectivity Establishment)
- 
核心作用:智能地尝试所有可能的连接路径,找出最优解。 

🛠️ 开发准备与学习路线
工具与IDE
- 核心工具:一个现代浏览器(Chrome, Firefox)、一个代码编辑器(VS Code)。
- 辅助工具 :初期学习可使用免费的公共STUN服务器。进阶时,你需要搭建自己的信令服务器(用Node.js+Socket.io很简单)和考虑部署TURN服务器(如coturn)。
- IDE选择 :VS Code 足矣,它轻量、插件丰富,对JavaScript/TypeScript支持极好。
循序渐进的学习路线图
阶段一:基础入门(1-2周)
目标:理解核心概念,能建立一对一视频通话。
- 
掌握前置知识:熟练HTML、CSS、JavaScript(ES6+),了解异步编程。初步了解Node.js和WebSocket对于后续学信令有帮助。 
- 
理解核心API: 
- 
实战 :在本地实现一个一对一视频通话。 - 关键:用一个简单的Node.js服务器配合WebSocket实现信令交换。
 
阶段二:进阶理解(2-3周)
目标:理解多方通信,处理更复杂的现实网络问题。
- 
掌握信令机制:真正理解信令的作用(交换SDP和ICE候选),并能用WebSocket实现一个稳定的信令服务器。 
- 
探索多方通信架构: 
- 
实战: - 实现一个3-4人的Mesh架构视频会议。
- 学习并配置TURN服务器,测试在复杂网络下的连通性。
 
阶段三:巩固与优化(持续)
目标:提升应用质量,探索高级特性。
- 处理连接状态:监听ICE连接状态,为UI提供丰富的连接、断开、重连等反馈。
- 性能与兼容性:学习应对不同的编解码器、网络带宽波动。
- 探索新功能:实现屏幕共享、录音、虚拟背景等功能。
💻 实战第一步:一对一通话代码框架
下面是一个高度概括的一对一通话代码逻辑,帮助你建立直观印象:
- 获取本地媒体流
            
            
              js
              
              
            
          
          // 使用 getUserMedia 获取摄像头和麦克风访问权限
const localStream = await navigator.mediaDevices.getUserMedia({ video: true, audio: true });
// 将流显示在本地 video 元素上
document.getElementById('localVideo').srcObject = localStream;- 创建并配置RTCPeerConnection
            
            
              js
              
              
            
          
          // 配置 ICE 服务器,这里使用了Google的公共STUN服务器
const configuration = {
  iceServers: [{ urls: 'stun:stun.l.google.com:19302' }]
};
const peerConnection = new RTCPeerConnection(configuration);
// 将本地媒体流添加到连接中
localStream.getTracks().forEach(track => {
  peerConnection.addTrack(track, localStream);
});
// 监听并处理从对方传来的媒体流
peerConnection.ontrack = (event) => {
  document.getElementById('remoteVideo').srcObject = event.streams[0];
};
// 监听 ICE 候选,并通过信令服务器发送给对端
peerConnection.onicecandidate = (event) => {
  if (event.candidate) {
    // 通过信令服务器发送 event.candidate
    signalingServer.send(JSON.stringify({ candidate: event.candidate }));
  }
};- 
信令交换:建立连接 - 发起方 :创建offer,将其设为本地描述,然后通过信令服务器发送这个offer。
- 接收方 :收到offer后,将其设为远程描述,创建answer,将其设为本地描述,然后通过信令服务器发回这个answer。
- 双方 :通过信令服务器交换icecandidate信息。
 
- 发起方 :创建
WebRTC的学习过程就像剥洋葱,先从外层整体理解,再层层深入。希望这个指南能帮到大家拨开迷雾,真正踏入WebRTC开发的大门。如果大家觉得有帮助,不要忘记请点赞和收藏哦,谢谢!