学如逆水行舟,不进则退。 愿自己不忘初心,坚持积累。感谢大家的支持。本篇博客主要是学习文字样式。个人向来喜欢琢磨这类实用技能,每次刷视频看到博主们自制的各类辅助工具,都觉得特别厉害。自己也想试着动手尝试,不求做到多专业,核心是能实现一些自己需要的功能,不让 CAD 这项技能在手里慢慢荒废,在实践中慢慢成长就好。
目录
[2.1 文本样式函数封装](#2.1 文本样式函数封装)
[2.2 文字样式封装函数的调用](#2.2 文字样式封装函数的调用)
[2.3 运行结果:](#2.3 运行结果:)
[2.4 从DBText关联的文字样式中同步属性到DBText对象](#2.4 从DBText关联的文字样式中同步属性到DBText对象)
1、基础知识储备
在实际的CAD使用中,我们避免不了会写文字进行对图解释,这些文字如何通过代码实现,这是我们学习的关键:
1、通过查看其父级引用,可以发现其DBText属于 Entity,与之前学习绘制圆弧、直线等内容同属于一个父类,那么就可以仿照之前的思路进行编写。
2、这篇主要对创建文字样式的几种类型进行封装,包括:(文字样式、字体文件名和大字体文件名创建文字样式)、(文字样式、字体文件名创建文字样式)、(字样式、字体文件名,可以加粗、倾斜,使用字体的字符集,字体的字宽和语义定义创建文字样式)。
3、对封装函数的调用。

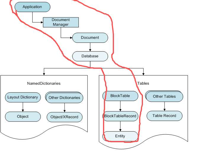
Database 对象包括所有的图形和大部分非图形的 AutoCAD 对象。 被包含在 Database 中的一些对象有实体,符号表,命名字典。实体在 Database 中表示图纸内部的图形对象。直线、圆、圆弧、文本、填充和多段线都是实体的一个例子。用户可以在屏幕上看到一个实体并可以操作它。用户通过 Document 对象的 Database 成员属性可以访问当前文档的 Database 对象。
文本DBText的继承关系:DBText(文本)->Entity(实体)->DBObject(基础数据对象)->Drawable(图形)->RXObject
2、核心代码以及封装函数调用
2.1 文本样式函数封装
cs
/// <summary>
/// 将图形对象添加到图形对象中
/// </summary>
/// <param name="db">图形数据库</param>
/// <param name="ent">图形对象,可变参数</param>
/// <returns>图形的objectId,数组返回</returns>
public static ObjectId[] AddEntityToModelSpace(this Database db, params Entity[] ent)
/// <summary>
/// 字体字符集,0(英文)、1(与当前操作系统语言有关)、134(简体中文)、136(繁体中文)、255(与操作系统有关)。
/// </summary>
public enum FontCharSet
/// <summary>
/// 字体的字宽可以取值为:0(默认字宽)、1(固定字宽)、2(可变字宽)
/// </summary>
public enum FontPitch
/// <summary>
/// 字体的语系定义可以取值为:0(使用默认字体)、16(可变的笔画宽度,有衬线,如MS Serif字体)、32(可变的笔画宽度,无衬线,如MSSansSerif字体)、48(固定笔画宽度,衬线可以有也可以没有,如Courier New字体)、64(手写体,如Cursive 字体)、80(小说字体,如旧式英语)。
/// </summary>
public enum FontFamily
/// <summary>
/// 创建文字样式
/// </summary>
/// <param name="db">图形数据库</param>
/// <param name="styleName">文字样式</param>
/// <param name="fontFilename">字体文件名</param>
/// <param name="bigFontFilename">大字体文件名</param>
/// <returns>字体的ObjectId</returns>
public static ObjectId AddTextStyle(this Database db, string styleName, string fontFilename, string bigFontFilename)
/// <summary>
/// 创建文字样式,无大字体文字样式
/// </summary>
/// <param name="db">图形数据库</param>
/// <param name="styleName">文字样式</param>
/// <param name="fontFilename">字体文件名</param>
/// <returns>字体的ObjectId</returns>
public static ObjectId AddTextStyle(this Database db, string styleName, string fontFilename)
/// <summary>
/// 创建字体(可以加粗、倾斜)
/// </summary>
/// <param name="db">图形数据库</param>
/// <param name="styleName">文字样式</param>
/// <param name="fontName">字体文件名</param>
/// <param name="bold">是否加粗</param>
/// <param name="italic">是否倾斜</param>
/// <param name="charset">字体的字符集,具体参考FontCharSet</param>
/// <param name="pitchAndFamily">字体的字宽和语义定义</param>
/// <returns></returns>
public static ObjectId AddTextStyle(this Database db, string styleName, string fontName, bool bold, bool italic, int charset, int pitchAndFamily)
/// <summary>
/// 设置文字属性
/// </summary>
/// <param name="styleId">文字样式</param>
/// <param name="textSize">文字高度</param>
/// <param name="xscale">宽度因子</param>
/// <param name="obliguingAngle">倾斜角度</param>
/// <param name="isVertical">是否垂直</param>
/// <param name="upsideDown">是否上下颠倒</param>
/// <param name="backwards">是否反向</param>
/// <param name="annotative">是否具有注释</param>
/// <param name="paperOrientation">文字方向是否与布局匹配</param>
public static void SetTextStyleProp(this ObjectId styleId, double textSize, double xscale, double obliguingAngle, bool isVertical, bool upsideDown, bool backwards, AnnotativeStates annotative, bool paperOrientation)
2.2 文字样式封装函数的调用
cs
using Autodesk.AutoCAD.ApplicationServices;
using Autodesk.AutoCAD.DatabaseServices;
using Autodesk.AutoCAD.EditorInput;
using Autodesk.AutoCAD.Geometry;
using Autodesk.AutoCAD.Runtime;
using System;
using System.Collections.Generic;
using System.Linq;
using System.Text;
using System.Threading.Tasks;
using UserDateBase;
namespace CAD_TabDeme
{
public class TextStyle
{
[CommandMethod("NewStyle")]
public void Newstyle()
{
Database db = HostApplicationServices.WorkingDatabase;
Editor ed = Application.DocumentManager.MdiActiveDocument.Editor;
//设置ruerype字体(体)
ObjectId styleId = db.AddTextStyle("仿宋体", "simfang.ttf");
DBText txt1 = new DBText();
txt1.TextString = "仿宋体";
txt1.TextStyleId = styleId;//文字样式
txt1.Position = new Point3d(0, 50, 0); // 新增位置,避免重叠
//设置SHX字体(romans)
styleId = db.AddTextStyle("罗马字体", "romans", "gbcbig");
DBText txt2 = new DBText();
txt2.TextString = "罗马字体";
txt2.TextStyleId = styleId;//文字样式
txt2.Position = new Point3d(0, 40, 0); // 新增位置
//设置SHX字体(romans)
styleId = db.AddTextStyle("垂直罗马字体", "romans", "gbcbig");
//设置文字样式的各种属性
styleId.SetTextStyleProp(2.0, 0.67, 15 * Math.PI / 180, true, true, true, AnnotativeStates.True, true);
DBText txt3 = new DBText();
txt3.TextString = "垂直罗马字体";
txt3.TextStyleId = styleId;
txt3.Position = new Point3d(0, 30, 0); // 新增位置
//设置Truerype字体(宋体),并且有加粗、倾斜效果
styleId = db.AddTextStyle("加粗斜宋体", "宋体", true, true, 0, 0);
DBText txt4 = new DBText();
txt4.TextString = "加粗斜宋体";
txt4.TextStyleId = styleId;
txt4.Position = new Point3d(0, 20, 0); // 新增位置
db.AddEntityToModelSpace(txt1, txt2, txt3, txt4);
ed.WriteMessage("\n文字样式及示例文字已成功创建。");
}
}
}
2.3 运行结果:

以上内容主要参考的是AutoCADVBA&VB.NET开发基础与实例教程(第二版)曾洪飞、卢择临、张帆编著的书籍学习,但是封装函数内部并不完全相同,封装成更符合自己的样式(下边是我第一次用C#封装函数可能有点不好,仅供大家参考)。
2.4 从DBText关联的文字样式中同步属性到DBText对象
文字样式的注释性、高度、宽度因子、倾斜角度、颠倒、反向等属性不会作用到文字中,但可以通过设置文字的有关属性来对应文字样式的属性。用于设置单行文本的属性为当前文字样式的属性,代码如下:
cs
/// <summary>
/// 从DBText关联的文字样式中同步属性到DBText对象
/// 同步内容:倾斜角、注释性、纸张方向、宽度因子、高度、镜像状态(颠倒/反向)
/// 核心逻辑:绕开原有对象状态限制,通过ObjectId重新打开对象确保可写,兼容已提交到模型空间的DBText
/// </summary>
/// <param name="txt">需要同步属性的DBText对象(需关联有效文字样式)</param>
public static void SetFromTextStyle(this DBText txt)
{
Database db = txt.Database;
// 启动事务:所有数据库对象操作必须在事务内执行,确保数据一致性
using (Transaction trans = db.TransactionManager.StartTransaction())
{
// 1. 通过DBText的文字样式ID,以只读模式打开关联的文字样式表记录
// 目的:获取文字样式中定义的基础属性(倾斜角、宽度因子等),只读模式不影响其他操作
TextStyleTableRecord str = txt.TextStyleId.GetObject(OpenMode.ForRead) as TextStyleTableRecord;
// 2. 关键步骤:通过DBText的ObjectId,以写模式重新打开对象
// 原因:原有txt对象可能处于只读状态(如已提交到模型空间),直接升级状态易报错
// 效果:绕开原有状态限制,确保能修改DBText的属性
DBText txtWrite = txt.ObjectId.GetObject(OpenMode.ForWrite) as DBText;
// 3. 同步倾斜角:从文字样式获取倾斜角(单位:弧度),赋值给DBText
txtWrite.Oblique = str.ObliquingAngle;//设置倾斜角(弧度)
// 4. 同步注释性状态:保持DBText与文字样式的注释性一致(是否支持注释缩放)
txtWrite.Annotative = str.Annotative;//设置文字的注释性
// 5. 同步纸张方向:文字方向是否与布局匹配(PaperOrientation为ushort类型,非0即true)
txtWrite.SetPaperOrientation(Convert.ToBoolean(str.PaperOrientation));
// 6. 同步宽度因子:控制文字的水平缩放比例(1.0为默认宽度)
txtWrite.WidthFactor = str.XScale;//设置宽度比例
// 7. 同步文字高度:优先使用文字样式定义的高度;若样式高度为0(CAD默认动态高度),则设置默认值3.5
if (str.TextSize==0)
{
txtWrite.Height = 3.5;
}
else
{
txtWrite.Height = str.TextSize;//设置高度
}
// 8. 同步镜像状态:根据文字样式的FlagBits(标志位)判断是否颠倒/反向
// FlagBits位掩码定义:2=上下颠倒,4=水平反向,6=颠倒+反向
if (str.FlagBits == 2)// 仅上下颠倒
{
txtWrite.IsMirroredInX = true;// X轴镜像(上下颠倒)
}
else if (str.FlagBits == 4)// 仅水平反向
{
txtWrite.IsMirroredInY = true;// Y轴镜像(水平反向)
}
else if (str.FlagBits == 6)// 颠倒且反向(2+4=6)
{
txtWrite.IsMirroredInX = txtWrite.IsMirroredInY = true;
}
// 提交事务:确认所有属性修改,写入数据库(事务内修改仅提交后生效)
trans.Commit();
}
}
运行结果
cs
txt3.SetFromTextStyle();
