从零开始的云原生之旅(十三):Ingress 深度剖析------从 Service 到统一入口
要掌握 Ingress,必须先看懂 Kubernetes 在 L4/L7 之间的分工,再理解 Ingress 资源与 Ingress Controller 的协作方式。
📖 文章目录
- [前言:为什么要在 Nginx 实战之前再写一篇 Ingress 文](#前言:为什么要在 Nginx 实战之前再写一篇 Ingress 文)
- [一、回顾 Service 暴露方式:Ingress 的位置在哪?](#一、回顾 Service 暴露方式:Ingress 的位置在哪?)
- [二、为什么需要 Ingress:从 URL 到后端的决策链路](#二、为什么需要 Ingress:从 URL 到后端的决策链路)
- [三、Ingress 三层架构:声明、控制器、数据面](#三、Ingress 三层架构:声明、控制器、数据面)
- [四、Ingress 资源规范全解析](#四、Ingress 资源规范全解析)
- [4.1 元数据与 IngressClass](#4.1 元数据与 IngressClass)
- [4.2 规则匹配:Host、Path、Backend](#4.2 规则匹配:Host、Path、Backend)
- [4.3 PathType 与匹配策略](#4.3 PathType 与匹配策略)
- [4.4 默认后端与 404 处理](#4.4 默认后端与 404 处理)
- [五、IngressClass 与多控制器共存实践](#五、IngressClass 与多控制器共存实践)
- [六、TLS 终止与证书管理](#六、TLS 终止与证书管理)
- [七、常见注解分类:让 Ingress 更聪明](#七、常见注解分类:让 Ingress 更聪明)
- 八、请求生命周期:一次外部访问发生了什么
- [九、Ingress Controller 生态对比](#九、Ingress Controller 生态对比)
- [十、Ingress 的局限与演进:何时选择 Istio](#十、Ingress 的局限与演进:何时选择 Istio)
- 十一、实战清单:排查与最佳实践
- [结语:为下一篇 Istio 铺路](#结语:为下一篇 Istio 铺路)
前言:为什么要在 Nginx 实战之前再写一篇 Ingress 文
在《从 Service 到 Ingress:K8s 服务暴露完全指南》中,我们站在宏观视角梳理了四种服务暴露方式;而《Ingress Controller 实战:Nginx Ingress 深度解析》则直接进入实操。很多读者反馈在动手之前仍然对 Ingress 本质 与 资源规范 感到困惑。这篇文章正是为了解答:
- Ingress 是什么?在哪一层起作用?
- Ingress 资源、IngressController 与 Service 如何协作?
- PathType、IngressClass、默认后端等规范字段到底如何使用?
- 为什么 Ingress 做不到金丝雀、熔断?何时应该迁移到 Istio?
一、回顾 Service 暴露方式:Ingress 的位置在哪?
| 层级 | 方式 | 适用范围 | 能力 | 成本 |
|---|---|---|---|---|
| L3/L4 | ClusterIP | 集群内部 | Pod 发现、负载均衡 | ✅ 低 |
| L3/L4 | NodePort | 集群外部(固定端口) | 暴露端口、无 L7 路由 | ⚠️ 中 |
| L3/L4 | LoadBalancer | 云厂商 / LB | 自动申请公网负载均衡 | ⚠️ 中 |
| L7 | Ingress | 统一入口 | 基于域名/路径的应用层路由 | ⚠️ 中 |
Ingress 不是替代 Service,而是在 LoadBalancer / NodePort 之后,提供 HTTP(S) 层的路由和策略。
二、为什么需要 Ingress:从 URL 到后端的决策链路
设想一个 SaaS 平台:
text
https://api.company.com/v1/users
https://dashboard.company.com/
https://admin.company.com/
没有 Ingress 时,我们要为每个服务单独暴露端口或者申请 LB,不仅浪费资源,也难以统一管理证书、WAF、重写等需求。Ingress 将不同域名和路径的 路由决策集中管理,所有外部请求统一先进入 Ingress,再由它决定转向哪个 Service。
三、Ingress 三层架构:声明、控制器、数据面
watch 配置下发 L7 转发 Ingress 资源
networking.k8s.io/v1 Ingress Controller
自定义控制器 数据平面
Nginx/Envoy/HAProxy Service
- 声明面(Ingress 资源):存储在 etcd 中的 YAML 配置,只负责描述路由规则。
- 控制面(Ingress Controller):监听 Ingress 资源变化,生成具体实现(例如 Nginx 配置文件)。
- 数据面(代理进程):真正接收请求并执行 HTTP 路由、TLS 终止等功能。
这三层缺一不可。单独创建 Ingress 资源而没有控制器,等同于写了 YAML 但无人执行。
四、Ingress 资源规范全解析
4.1 元数据与 IngressClass
yaml
apiVersion: networking.k8s.io/v1
kind: Ingress
metadata:
name: app-ingress
namespace: default
annotations:
nginx.ingress.kubernetes.io/rewrite-target: /$1
spec:
ingressClassName: nginx # 绑定特定控制器
metadata.annotations:为控制器传递特定行为,如重写、限流。spec.ingressClassName:指定使用哪一个 Ingress Controller;未指定时依据默认 IngressClass。
4.2 规则匹配:Host、Path、Backend
yaml
spec:
rules:
- host: api.example.com
http:
paths:
- path: /v1
pathType: Prefix
backend:
service:
name: api-service
port:
number: 8080
host:域名匹配,可为空(匹配所有域)。paths:同一域名下的路径规则,顺序匹配。backend:最终转发到的 Service + Port。
4.3 PathType 与匹配策略
| PathType | 描述 | 典型用法 |
|---|---|---|
Prefix |
基于前缀匹配,请求路径必须以 /v1 开头 |
REST API 分组 |
Exact |
完全匹配,大小写敏感 | 健康检查 /healthz |
ImplementationSpecific |
由控制器自行定义,可能支持正则 | Nginx 特有 regex |
在 Kubernetes 1.22+ 中必须显式指定 pathType,避免歧义。
4.4 默认后端与 404 处理
yaml
spec:
defaultBackend:
service:
name: default-404
port:
number: 80
如果请求不匹配任何 rules,Ingress 会将其转发到默认后端。常见做法是部署一个返回统一 404 页面的 Service,避免泄露内部信息。
五、IngressClass 与多控制器共存实践
集群中可能同时存在多个控制器(如 Nginx、Traefik、HAProxy)。通过 IngressClass 可以显式声明使用哪一个:
yaml
apiVersion: networking.k8s.io/v1
kind: IngressClass
metadata:
name: nginx
spec:
controller: k8s.io/ingress-nginx
控制器启动时会注册自己的 controller 字段,只处理匹配的 Ingress。这样我们可以:
- 将业务流量交给 Nginx,静态文件交给 Traefik。
- 在同一集群演练新的控制器而不影响旧流量。
六、TLS 终止与证书管理
Ingress 支持在入口处终止 TLS:
yaml
spec:
tls:
- hosts:
- app.example.com
secretName: app-tls
关键要点:
- Secret 必须是
type: kubernetes.io/tls,包含tls.crt和tls.key。 - 多个域名可以共享同一个证书(SAN)。
- 控制器通常支持自动跳转 HTTP → HTTPS,可通过注解启用。
- 在多租户环境下应当使用证书管理器(如 cert-manager)自动续期。
七、常见注解分类:让 Ingress 更聪明
虽然 Ingress 规范保持精简,但控制器提供了大量注解扩展。以 Nginx 为例:
| 分类 | 代表注解 | 功能 |
|---|---|---|
| 重写/转发 | nginx.ingress.kubernetes.io/rewrite-target |
URL 重写 |
| 超时/连接 | nginx.ingress.kubernetes.io/proxy-read-timeout |
转发超时 |
| 限流 | nginx.ingress.kubernetes.io/limit-rps |
QPS 限制 |
| 认证 | nginx.ingress.kubernetes.io/auth-url |
外部鉴权 |
| Header | nginx.ingress.kubernetes.io/configuration-snippet |
自定义 Nginx 片段 |
⚠️ 注意:注解是控制器私有的,迁移到另一种控制器时需要重新审视配置等价性。
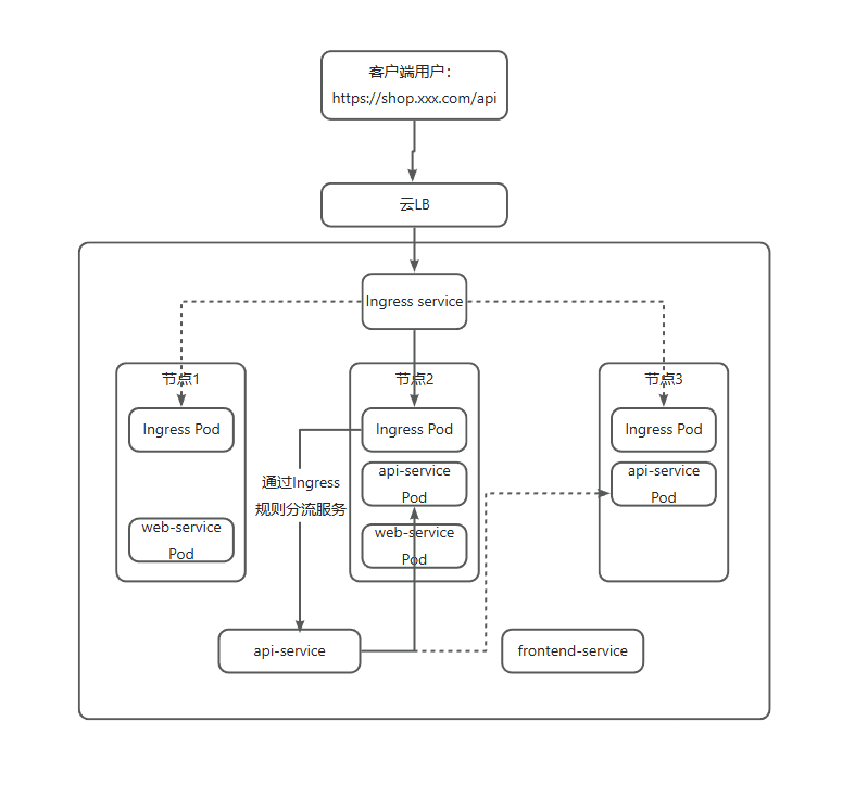
八、请求生命周期:一次外部访问发生了什么
- DNS 将
app.example.com解析到 LoadBalancer IP。 - LB 将请求发送到 Kubernetes 节点上的 Ingress Controller Service。
- Ingress Controller Pod 中的代理进程(Nginx/Envoy)接收请求。
- 代理根据缓存的配置(由 Ingress 资源生成)匹配 Host/Path。
- 代理与目标 Service 建立连接,并按负载均衡策略转发到 Pod。
- Pod 返回响应,经由代理回传给客户端。
整个过程对应用透明,应用只需暴露 ClusterIP Service。

九、Ingress Controller 生态对比
| 控制器 | 实现 | 优势 | 局限 |
|---|---|---|---|
| Nginx Ingress | Nginx + Lua | 成熟稳定,生态庞大 | 配置复杂,扩展需依赖注解 |
| Traefik | Go 原生 + CRD | 动态配置,内置服务发现 | 高级特性需要 Enterprise 版 |
| HAProxy Ingress | HAProxy | 高性能,支持高级 TCP | 社区相对较小 |
| Kong Ingress | Kong API Gateway | 原生支持 API 网关能力 | 资源占用高 |
| AWS/GCP Ingress | 云厂商 LB | 与云生态深度集成 | 绑定特定云厂商 |
| Istio Gateway | Envoy(服务网格入口) | 与 Service Mesh 深度结合 | 依赖 Istio 体系,成本高 |
十、Ingress 的局限与演进:何时选择 Istio
Ingress 专注于 北向流量(North-South),无法解决以下需求:
- 服务之间的东西向流量治理(调用链、熔断、重试、指标)。
- 细粒度的流量切分(金丝雀、A/B 测试、镜像流量)。
- 零信任要求下的服务间 mTLS。
当系统演进到复杂微服务拓扑时,Ingress 往往成为瓶颈,这也是我们在 v0.4 中引入 Istio 的原因:
text
Ingress → 解决统一入口问题
Istio → 解决服务网格治理问题
十一、实战清单:排查与最佳实践
- 先验证控制器是否运行 :
kubectl get pods -n ingress-nginx。 - 通过 events 排查 :
kubectl describe ingress app-ingress查看调度到哪个 IngressClass、是否创建成功。 - 善用默认后端:提供统一错误页,便于观测未命中规则的流量。
- 避免过度依赖注解:抽象复用常见配置,防止迁移困难。
- 分环境管理证书:生产环境务必配置自动续期和审计。
- 监控代理指标:关注连接数、响应时间、后端错误率。
- 与 Service 策略配合:Service 的 SessionAffinity、ExternalTrafficPolicy 对链路有重要影响。
结语:为下一篇 Istio 铺路
至此,我们从概念、规范、生态和实践等维度彻底理解了 Ingress。它是进入 Kubernetes 北向流量的必经之路,却也有与生俱来的边界。下一篇《初探服务网格:Istio 让微服务更简单》将接棒,讲述如何在 Istio 中延续入口能力,并将流量治理扩展到整个微服务拓扑。
先理解好 Ingress 的角色,再拥抱 Istio,你会更清楚每一层的价值与取舍。