目录
[1 绪论](#1 绪论)
[1.1 选题背景与意义](#1.1 选题背景与意义)
[2.1 可行性分析](#2.1 可行性分析)
[2.2 系统流程分析](#2.2 系统流程分析)
[2.2.2 用户登录流程](#2.2.2 用户登录流程)
[2.2.3 系统操作流程](#2.2.3 系统操作流程)
[2.2.4 添加信息流程](#2.2.4 添加信息流程)
[2.2.5 修改信息流程](#2.2.5 修改信息流程)
[2.2.6 删除信息流程](#2.2.6 删除信息流程)
[2.3 系统功能分析](#2.3 系统功能分析)
[2.3.1 功能性分析](#2.3.1 功能性分析)
[2.3.2 非功能性分析](#2.3.2 非功能性分析)
[2.4 系统用例分析](#2.4 系统用例分析)
[3 系统总体设计](#3 系统总体设计)
[3.1 系统架构设计](#3.1 系统架构设计)
[3.2 系统功能模块设计](#3.2 系统功能模块设计)
[3.3 数据库设计](#3.3 数据库设计)
[3.3.1 数据库概念结构设计](#3.3.1 数据库概念结构设计)
[3.3.2 数据库逻辑结构设计](#3.3.2 数据库逻辑结构设计)
[4.1.1 首页界面](#4.1.1 首页界面)
[4.1.2 用户登录界面](#4.1.2 用户登录界面)
[4.1.3 交流论坛界面](#4.1.3 交流论坛界面)
[4.1.4 校园资讯界面](#4.1.4 校园资讯界面)
[4.1.5 课程信息界面](#4.1.5 课程信息界面)
[4.1.6 个人中心界面](#4.1.6 个人中心界面)
[4.2.1 报课记录界面](#4.2.1 报课记录界面)
[4.2.2 成绩查询界面](#4.2.2 成绩查询界面)
[4.2.3 教学大纲界面](#4.2.3 教学大纲界面)
[4.3.1 系统用户管理界面](#4.3.1 系统用户管理界面)
[4.3.2 系统管理界面](#4.3.2 系统管理界面)
[4.3.3 教学进度管理界面](#4.3.3 教学进度管理界面)
[4.3.4 教学大纲管理界面](#4.3.4 教学大纲管理界面)
[5.2 系统测试用例](#5.2 系统测试用例)
[5.3 系统测试结果](#5.3 系统测试结果)
[致 谢](#致 谢)
摘要
本论文介绍了一个基于SpringBoot和Vue 框架的教学进度管理系统的设计与实现。该系统旨在解决传统教学进度管理方式中存在的效率低下、数据不准确等问题。通过该系统,学校可以实现对教学进度的高效管理和精准评估。
本文首先对教学进度管理系统进行了需求分析,明确了系统的功能和性能要求。然后,根据需求分析的结果,进行了系统的架构设计和模块划分。项目是前后端分离项目,主要使用IDEA软件进行开发,前端主要使用VUE框架进行实现,后端主要使用SpringBoot进行实现,数据库使用MySQL。接着,对系统的数据库进行了设计,包括表结构设计和索引设计等。在详细设计阶段,对系统的各个模块进行了详细设计,包括系统用户、课程信息管理、报课记录管理、成绩查询管理、作业查看管理、作业提交管理、班级信息管理、教学大纲管理、教学计划管理、教学进度管理、系统管理、校园公告管理、资源管理、交流管理等模块。最后,对系统进行了开发实现,并进行了测试和验证。
通过本系统的设计与实现,学校可以更加高效地管理教学进度,提高了教学工作的效率和精准度。同时,系统的用户界面友好,操作简单,方便了用户的使用。
关键词:SpringBoot框架;Vue 框架;教学进度管理
Abstract
This paper introduces the design and implementation of a teaching progress management system based on the SpringBoot and Vue framework. The system aims to solve the problems of inefficiency and inaccurate data in the traditional teaching schedule management mode. Through this system, the school can achieve the efficient management and accurate evaluation of the teaching progress.
This paper first analyzes the requirements of the teaching schedule management system, and defines the function and performance requirements of the system. Then, according to the results of the requirements analysis, the system architecture design and module division are performed. The project is a front and back end separation project, mainly developed using IDEA software, the front end is mainly implemented using VUE framework, the back end is mainly implemented using SpringBoot, and the database uses MySQL. Then, the database of the system is designed, including table structure design and index design. In the detailed design stage, the detailed design of the system of each modules, including system users, course information management, record management, performance query management, homework view management, homework submission management, class information management, syllabus management, teaching plan management, teaching schedule management, system management, campus announcement management, resource management, communication management module. Finally, the system was developed and implemented, tested and validated.
Through the design and implementation of this system, the school can manage the teaching progress more efficiently, and improve the efficiency and accuracy of the teaching work. At the same time, the user interface of the system is friendly, simple to operate, convenient for the use of users.
Keywords: SpringBoot Framework; Vue framework; teaching schedule management
1 绪论
1.1 选题背景与意义
在当今数字化时代,信息技术在教育领域的应用越来越广泛。教学进度管理系统作为教育信息化的重要组成部分,对于提高学校教学工作的效率和质量具有重要意义。然而,传统的教学进度管理方式存在诸多问题,如数据不准确、效率低下等。因此,开发一套高效、准确、易用的教学进度管理系统成为当务之急。
通过教学进度管理系统,学校可以实现对教学进度的快速录入、查询和统计,大大提高了教学工作的效率。系统采用数字化管理方式,可以避免人为因素导致的数据错误,保证了数据的准确性。同时,系统可以对学生的教学成绩进行多维度的分析和评估,为学校的教学工作提供科学依据。
基于以上背景和意义,本论文将以教学进度管理系统为研究对象,旨在设计并实现一套基于 SpringBoot 和 Vue 框架的教学进度管理系统,以解决传统教学进度管理方式中存在的问题,提高学校教学工作的效率和质量。
1.2国内外研究现状
在国外,教学进度管理系统的研究已经相对成熟。许多国家都已经建立了完善的教学进度管理体系,并采用了先进的信息技术手段进行管理。例如,美国的学校普遍使用电子档案系统来记录学生的教学成绩,而欧洲的一些国家则采用了基于网络的教学进度管理系统。这些系统都具有良好的用户界面和功能,能够满足学校和教师的需求。
在国内,教学进度管理系统的研究起步较晚,但近年来发展迅速。许多高校和中小学都开始采用教学进度管理系统来提高教学工作的效率和质量。目前,国内的教学进度管理系统主要采用 B/S 架构,使用 Java 或.net 等技术进行开发。这些系统具有良好的用户界面和功能,但在数据安全性和扩展性方面还存在一些不足。
尽管国内外已经有许多教学进度管理系统,但这些系统还存在一些问题。首先,这些系统的数据安全性和隐私保护还需要进一步加强。其次,这些系统的扩展性和可维护性还需要进一步提高。最后,这些系统的用户界面和功能还需要进一步优化,以满足用户的需求。
随着信息技术的不断发展,教学进度管理系统也在不断发展。未来,教学进度管理系统将更加注重数据安全性和隐私保护,同时也将更加注重系统的扩展性和可维护性。此外,教学进度管理系统的用户界面和功能也将更加人性化和智能化,以满足用户的需求。
教学进度管理系统是教育信息化的重要组成部分,对于提高学校教学工作的效率和质量具有重要意义。国内外已经有许多教学进度管理系统,但这些系统还存在一些问题。未来,教学进度管理系统将更加注重数据安全性和隐私保护,同时也将更加注重系统的扩展性和可维护性。此外,教学进度管理系统的用户界面和功能也将更加人性化和智能化,以满足用户的需求。
1.3论文结构与章节安排
论文将分层次经行编排,除去论文摘要致谢文献参考部分,正文部分还会对系统需求做出分析,以及阐述大体的设计和实现的功能,最后罗列部分调测记录,论文主要架构如下:
第一章:引言。第一章主要介绍了课题研究的背景和意义,系统开发的国内外研究现状和本文的研究内容与主要工作。
第二章:系统需求分析。主要从系统的用户、功能等方面进行需求分析。
第三章:系统设计。主要对系统框架、系统功能模块、数据库进行功能设计。
第四章:系统实现。主要介绍了系统框架搭建、系统界面的实现。
第五章:系统测试。主要对系统的部分界面进行测试并对主要功能进行测试
第六章:总结。
2系统分析
系统分析是开发一个项目的先决条件,通过系统分析可以很好的了解系统的主体用户的基本需求情况,同时这也是项目的开发的原因。进而对系统开发进行可行性分析,通常包括技术可行性、经济可行性等,可行性分析同时也是从项目整体角度进行的分析。然后就是对项目的具体需求进行分析,分析的手段一般都是通过用户的用例图来实现。接下来会进行详细的介绍。
2.1 可行性分析
(1)经济可行性:
经济可行性在此仅代表平台的运维成本,开发成本不在此考虑。
目前该模式下的相关系统的数量日益增多,信息管理系统的平民化、普及化使用户人数呈上升趋势,当用户人数庞大了,运维成本可以由广告费进行填补,包括开发成本。
所以经济可行性没有问题。
(2)操作可行性:
此次项目设计参考了几个该模式下平台的开发案例,对他们的操作界面分析,将众多案例结合在一起,突出以人为本简化操作,所以具有基本计算机知识的人都会操作本项目。
因此操作可行性也没有问题。
(3)技术可行性:
技术可行性指的是对于搭建框架的可行性,以及有更优秀的技术出现时系统的技术更新换代的纳新性如何,开发时间成本费用比如何。
现有的JAVA语言能够迎合所有系统的搭建。开发这个教学进度管理系统的时候我采用了JAVA+SpringBoot用以运行整体程序。
综上所述技术可行性也没有问题。
2.2 系统流程分析
2.2.1系统开发流程
springboot教学进度管理系统开发时,首先进行需求分析,进而对系统进行总体的设计规划,设计系统功能模块,数据库的选择等,本系统的开发流程如图2-1所示。

图2-1系统开发流程图
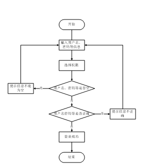
2.2.2 用户登录流程
为了保证系统的安全性,要使用本系统对系统信息进行管理,必须先登陆到系统中。如图2-2所示。

图2-2 登录流程图
2.2.3 系统操作流程
用户打开并进入系统后,会先显示登录界面,输入正确的用户名和密码,系统自动检测信息,若信息无误,则用户会进入系统功能界面,进行操作,否则会提示错误无法登录,操作流程如图2-3所示。

图2-3 系统操作流程图
2.2.4 添加信息流程
管理员可以对班级信息等进行信息的添加,用户可以对自己权限内的信息进行添加,输入信息后,系统会自行验证输入的信息和数据,若信息正确,会将其添加到数据库内,若信息有误,则会提示重新输入信息,添加信息流程如图2-4所示。

图2-4 添加信息流程图
2.2.5 修改信息流程
管理员可以对班级信息进行的修改,用户可以对自己权限内的信息进行修改,首先进入修改信息界面,输入修改信息数据,系统进行数据的判断验证,修改信息合法则修改成功,信息更新至数据库,信息不合法则修改失败,重新输入。修改信息流程图如图2-5所示。

图2-5 修改信息流程图
2.2.6 删除信息流程
管理员可以对班级信息等进行信息的删除,对要删除的信息进行选中后,点击删除按钮,系统会询问是否确定,若点击确定,则系统会删除掉选中的信息,并在数据库内对信息进行删除,删除信息流程图如图2-6所示。

图2-6 删除信息流程图
2.3 系统功能分析
2.3.1 功能性分析
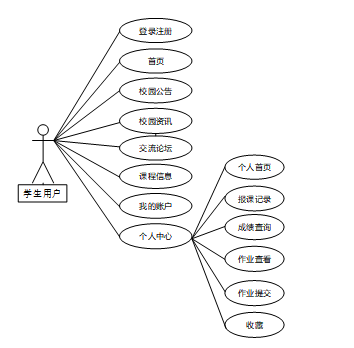
按照springboot教学进度管理系统的角色,系统划分为了学生用户模块、教师用户模块和管理员模块这三大部分。
2、学生功能模块
(1)首页:首页信息包含了首页、交流论坛、校园公告、校园资讯、课程信息等。
(2)交流论坛;学生可在交流论坛发送消息。
(3)校园公告:学生可以查看公告、同时也可以评论。
(4)校园资讯:学生进行资讯的阅览,查看管理者发布的校园资讯信息。
(5)课程信息:学生可根据个人情况选择相应的课程。
(6)我的账号:学生可以对个人信息的增删改查,比如个人资料,密码修改。
(7)个人中心:个人中心包含个人首页、报课记录、成绩查询、作业查看、作业提交、收藏等子菜单。
3、教师功能模块
(1)首页:进入系统的首页有导航按钮和轮播图等能快捷进去某功能界面。
(2)交流论坛;教师可在交流论坛发送消息。
(3)校园公告:教师可以查看公告、同时也可以评论。
(4)校园资讯:学生进行资讯的阅览,查看管理者发布的校园资讯信息。
(5)课程信息:学生进行课程信息的查阅和选择课程。
(6)我的账户:
(7)个人中心:个人中心包含个人首页、报课记录、成绩查询、作业查看、作业提交、教学大纲、教学计划、教学进度和收藏等子菜单。
4、管理员功能模块
(1)系统用户:管理员可以对前台上注册过的学生用户信息以及教师用户进行管理,也可修改管理员的个人信息。
(2)课程信息管理:管理员可对课程进行添加、删除、修改等操作,并对教师分配课程。
(3)报课记录管理:管理员可以对报课记录管理。
(4)成绩查询管理:管理员可以对成绩查询管理。
(5)作业查看管理:管理员可以对作业查看管理。
(6)作业提交管理:管理员可以对作业提交管理。
(7)班级信息管理:管理员可以对班级进行管理。
(8)教学大纲管理:管理员可以进行教学大纲的增删改查。
(9)教学计划管理:管理员可以进行教学计划的增删改查。
(10)教学进度管理:管理员可以进行教学进度的增删改查。
(11)系统管理:管理员可以进行轮播图的增删改查。
(12)校园公告管理:管理员可以发布公告,同时可以进行改删查操作。
(13)资源管理:管理员可以发布校园资讯,同时可以进行改删查操作。
(14)交流管理:管理员在后台可以对平台中显示的交流论坛进行增删改查。。
2.3.2 非功能性分析
springboot教学进度管理系统的非功能性需求比如平台的安全性怎么样,可靠性怎么样,性能怎么样,可拓展性怎么样等。具体可以表示在如下2-1表格中:
表2-1springboot教学进度管理系统非功能需求表
|------|-----------------------------------------------------|
| 安全性 | 主要指springboot教学进度管理系统数据库的安装,数据库的使用和密码的设定必须合乎规范。 |
| 可靠性 | 可靠性是指springboot教学进度管理系统能够安装用户的指示进行操作,经过测试,可靠性90%以上。 |
| 性能 | 性能是影响springboot教学进度管理系统占据市场的必要条件,所以性能最好要佳才好。 |
| 可扩展性 | 比如数据库预留多个属性,比如接口的使用等确保了系统的非功能性需求。 |
| 易用性 | 用户只要跟着springboot教学进度管理系统的页面展示内容进行操作,就可以了。 |
| 可维护性 | springboot教学进度管理系统开发的可维护性是非常重要的,经过测试,可维护性没有问题 |
2.4 系统用例分析
通过2.3功能的分析,得出了系统的用例图:
学生用户角色用例如图2-7所示。

图2-7学生用户角色用例图
教师用户角色用例如图2-8所示。

图2-8教师用户角色用例图
管理员是维护整个springboot教学进度管理系统中所有数据信息的。管理员角色用例如图2-9所示。

图2-9springboot教学进度管理系统管理员角色用例图
2.5本章小结
本章主要通过对springboot教学进度管理系统的可行性分析、流程分析、功能需求分析、系统用例分析,确定整个系统要实现的功能。同时也为系统的代码实现和测试提供了标准。
3 系统总体设计
本章主要讨论的内容包括系统的功能模块设计、数据库系统设计。
3.1 系统架构设计
本系统从架构上分为三层:表现层(UI)、业务逻辑层(BLL)以及数据层(DL)。

图3-1系统架构设计图
表现层(UI):又称UI层,主要完成本系统的UI交互功能,一个良好的UI可以打打提高用户的用户体验,增强用户使用本系统时的舒适度。UI的界面设计也要适应不同版本的教学进度管理系统以及不同尺寸的分辨率,以做到良好的兼容性。UI交互功能要求合理,用户进行交互操作时必须要得到与之相符的交互结果,这就要求表现层要与业务逻辑层进行良好的对接。
业务逻辑层(BLL):主要完成本系统的数据处理功能。用户从表现层传输过来的数据经过业务逻辑层进行处理交付给数据层,系统从数据层读取的数据经过业务逻辑层进行处理交付给表现层。
数据层(DL):由于本系统的数据是放在服务端的mysql数据库中,因此本属于服务层的部分可以直接整合在业务逻辑层中,所以数据层中只有数据库,其主要完成本系统的数据存储和管理功能。
3.2 系统功能模块设计
在上一章节中主要对系统的功能性需求和非功能性需求进行分析,并且根据需求分析了本系统中的用例。那么接下来就要开始对本系统的架构、主要功能和数据库开始进行设计。springboot教学进度管理系统根据前面章节的需求分析得出,其总体设计模块图如图3-2所示。

图3-2系统功能模块图
3.3 数据库设计
数据库设计一般包括需求分析、概念模型设计、数据库表建立三大过程,其中需求分析前面章节已经阐述,概念模型设计有概念模型和逻辑结构设计两部分。
3.3.1 数据库概念结构设计
下面是整个springboot教学进度管理系统中主要的数据库表总E-R实体关系图。
|---|----------------------------------------------------------------------------|
| |
| |
|
图3-3 springboot教学进度管理系统总E-R关系图
3.3.2 数据库逻辑结构设计
通过上一小节中springboot教学进度管理系统中总E-R关系图上得出一共需要创建很多个数据表。在此我主要罗列几个主要的数据库表结构设计。
3.4本章小结
整个springboot教学进度管理系统的需求分析主要对系统总体架构以及功能模块的设计,通过建立E-R模型和数据库逻辑系统设计完成了数据库系统设计。
4系统关键模块设计与实现
springboot教学进度管理系统的详细设计与实现主要是根据前面的需求分析和总体设计来设计页面并实现业务逻辑。主要从界面实现、业务逻辑实现这两部分进行介绍。
4.1学生用户功能模块
4.1.1 首页界面
当进入springboot教学进度管理系统的时候,首先映入眼帘的是系统的导航栏,其主界面展示如下图4-1所示。

图4-1 首页界面图
4.1.2 用户登录界面
springboot教学进度管理系统中的注册后的用户是可以通过自己的账户名和密码进行登录的,当用户输入完整的自己的账户名和密码信息并点击"登录"按钮后,将会首先验证输入的有没有空数据,再次验证输入的账户名+密码和数据库中当前保存的用户信息是否一致,只有在一致后将会登录成功并自动跳转到springboot教学进度管理系统的首页中;否则将会提示相应错误信息,用户登录界面如下图4-2所示。

图4-2用户登录界面图
4.1.3 交流论坛界面
当用户点击"交流论坛"后,可以浏览系统发布的所有交流信息,在详情页面可以进行发布、点赞、收藏、评论等操作,界面如下图4-3所示。

图4-3交流论坛界面图
4.1.4 校园资讯界面
当用户点击"校园资讯"后,可以浏览系统发布的所有资讯信息,在详情页面可以进行点赞、收藏、评论等操作,页面如图4-5所示。

图4-5 校园资讯界面图
4.1.5 课程信息界面
当用户点击"课程信息"后,可以浏览系统发布的所有课程信息,在详情页面可以进行报课、点赞、收藏、评论等操作,用户点击"报课学习"即可进入活动报名页面,填写相关信息后点击提交即可完成报名,界面如下图所示。

图4-7课程信息界面图

图4-8报课界面图
4.1.6 个人中心界面
当学生用户点击"个人中心"后,学生可以在个人中心查看自己的报课记录、成绩查询、作业查看、作业提交、收藏等信息,界面如下图所示。

图4-9个人中心界面图
4.2教师用户功能模块
4.2.1 报课记录界面
当教师用户点击"报课记录"按钮后会进入报课记录列表,教师用户可以查看学生的报课信息,并进行审核、发布成绩、发布作业等操作,页面如下图所示。

图4-10 报课记录审核界面图
4.2.2 成绩查询界面
当教师用户点击"成绩查询"按钮后会进入成绩信息列表,教师可以查看学生的信息,并进行审核、发布等操作,界面如下图4-11所示。

图4-11 成绩查询界面图
4.2.3 教学大纲界面
当教师用户点击"教学大纲"按钮后会进入教学大纲列表,教师可以查看系统发布的教学大纲信息操作,界面如下图4-12所示。

图4-12 教学大纲界面图
4.3管理员功能模块
4.3.1 系统用户管理界面
springboot教学进度管理系统中的管理人员是可以对注册的学生用户、教师用户进行管理的,也可以对管理员进行管控。界面如下图4-13所示。

图4-13系统用户管理界面图
4.3.2 系统管理界面
管理员点击"系统管理"这一菜单会显示轮播图这一个子菜单,管理员可以对前台展示的轮播图进行设置,界面如下图4-14所示。

图4-14系统管理界面图
4.3.3 教学进度管理界面
管理员点击"教学进度管理"菜单,可以添加、删除、查看教学进度信息。界面如下图所示。

图4-15教学进度管理界面图
4.3.4 教学大纲管理界面
管理员点击"教学大纲管理"菜单,管理员可以查看、编辑、删除、添加教学大纲等操作,界面如下图所示。

图4-16教学大纲管理界面图
5系统测试
5.1系统测试的目的
系统开发到了最后一个阶段那就是系统测试,系统测试对软件的开发其实是非常有必要的。因为没什么系统一经开发出来就可能会尽善尽美,再厉害的系统开发工程师也会在系统开发的时候出现纰漏,系统测试能够较好的改正一些bug,为后期系统的维护性提供很好的支持。通过系统测试,开发人员也可以建立自己对系统的信心,为后期的系统版本的跟新提供支持。
5.2 系统测试用例
系统测试包括:用户登录功能测试、校园资讯展示功能测试、校园资讯添加、校园资讯搜索、密码修改功能测试,如表5-1、5-2、5-3、5-4、5-5所示:
用户登录功能测试:
表5-1 用户登录功能测试表
|------|----------------------------------------|
| 用例名称 | 用户登录系统 |
| 目的 | 测试用户通过正确的用户名和密码可否登录功能 |
| 前提 | 未登录的情况下 |
| 测试流程 | 1) 进入登录页面 2) 输入正确的用户名和密码 |
| 预期结果 | 用户名和密码正确的时候,跳转到登录成功界面,反之则显示错误信息,提示重新输入 |
| 实际结果 | 实际结果与预期结果一致 |
校园资讯查看功能测试:
表5-2校园资讯查看功能测试表
|------|-------------|
| 用例名称 | 校园资讯查看 |
| 目的 | 测试校园资讯查看功能 |
| 前提 | 用户登录 |
| 测试流程 | 点击校园资讯列表 |
| 预期结果 | 可以查看到所有校园资讯 |
| 实际结果 | 实际结果与预期结果一致 |
管理员添加校园资讯界面测试:
表5-3 管理员添加校园资讯界面测试表
|------|------------------------------------------------|
| 用例名称 | 校园资讯添加测试用例 |
| 目的 | 测试校园资讯添加功能 |
| 前提 | 管理员正常登录情况下 |
| 测试流程 | 1)管理员点击校园资讯管理,然后点击校园资讯添加,点击添加后并填写信息。 2)点击进行提交。 |
| 预期结果 | 提交以后,页面首页会显示新的校园活动信息 |
| 实际结果 | 实际结果与预期结果一致 |
校园资讯搜索功能测试:
表5-4校园资讯搜索功能测试表
|------|--------------------------|
| 用例名称 | 校园资讯搜索测试 |
| 目的 | 测试校园资讯搜索功能 |
| 前提 | 无 |
| 测试流程 | 1)在搜索框填入搜索关键字。 2)点击搜索按钮。 |
| 预期结果 | 页面显示包含有搜索关键字的校园资讯 |
| 实际结果 | 实际结果与预期结果一致 |
密码修改功能测试:
表5-5 密码修改功能测试表
|------|---------------------------|
| 用例名称 | 密码修改测试用例 |
| 目的 | 测试管理员密码修改功能 |
| 前提 | 管理员用户正常登录情况下 |
| 测试流程 | 1)管理员密码修改并完成填写。 2)点击进行提交。 |
| 预期结果 | 使用新的密码可以登录 |
| 实际结果 | 实际结果与预期结果一致 |
5.3 系统测试结果
通过编写springboot教学进度管理系统的测试用例,已经检测完毕用户登录模块、校园活动信息校园资讯查看模块、校园资讯添加模块、校园资讯搜索模块、密码修改功能测试,通过这5大模块为springboot教学进度管理系统的后期推广运营提供了强力的技术支撑。
结论
至此,springboot教学进度管理系统已经结束,在开发前做了许多的准备,在本系统的设计和开发过程中阅览和学习了许多文献资料,从中我也收获了很多宝贵的方法和设计思路,对系统的开发也起到了很重要的作用,系统的开发技术选用的都是自己比较熟悉的,比如VUE、JAVA语言、MYSQL,这些技术都是在以前的学习中学到了,其中许多的设计思路和方法都是在以前不断地学习中摸索出来的经验,其实对于我们来说工作量还是比较大的,但是正是由于之前的积累与准备,才能顺利的完成这个项目,由此看来,积累经验跟做好准备是十分重要的事情。
当然在该系统的设计与实现的过程中也离不开老师以及同学们的帮助,正是因为他们的指导与帮助,我才能够成功的在预期内完成了这个系统。同时在这个过程当中我也收获了很多东西,此系统也有需要改进的地方,但是由于专业知识的浅薄,并不能做到十分完美,希望以后有机会可以让其真正的投入到使用之中。
参考文献
1\]徐少军,李宗哲,梅杰,等.基于Springboot+Vue框架的质量检验监督管理系统研发\[J\].纺织标准与质量,2024,(01):11-14+21. \[2\]孙铁强,刘俊,于洪健,等.基于SpringBoot框架的在线监测和专家系统的研究\[J\].自动化应用,2024,65(04):15-16+19.DOI:10.19769/j.zdhy.2024.04.006. \[3\]吴昊,张丹.基于SpringBoot框架的大学生网上兼职系统设计与实现\[J\].电脑知识与技术,2023,19(35):68-72.DOI:10.14004/j.cnki.ckt.2023.1860. \[4\]刘明,杨胜飞,张冶锋,等.基于SpringBoot框架的长距离输水工程水量监测系统设计\[J\].云南水力发电,2023,39(11):359-362. \[5\]韩天屹,桑 燕,江海林.基于Springboot和VUE框架的医院需求管理信息系统的实现\[J\].医学论坛,2023,5(18): \[6\]汪涛.基于SpringBoot和人脸识别的企业考勤管理系统设计与实现\[D\].阜阳师范大学,2023.DOI:10.27846/d.cnki.gfysf.2023.000144. \[7\]孟思明.基于SpringBoot框架选购系统的设计与实现\[J\].中国设备工程,2023,(11):94-95. \[8\]岳峰,段政伟.基于SpringBoot框架的营区手机管控平台设计与实现\[J\].无线互联科技,2023,20(11):49-52. \[9\]谷建鹏.基于SpringBoot框架的即时通信系统开发\[J\].信息与电脑(理论版),2023,35(11):134-136. \[10\]王东升.基于SpringBoot的闲置资产盘活系统研究与实现\[D\].烟台大学,2023.DOI:10.27437/d.cnki.gytdu.2023.000734. \[11\]李文杰.基于SpringBoot与Vue框架的公益性教育咨询平台系统研发\[D\].山东大学,2023.DOI:10.27272/d.cnki.gshdu.2023.006190. \[12\]张文.基于SpringBoot的国有企业固定资产信息管理系统的设计与实现\[D\].华东师范大学,2023.DOI:10.27149/d.cnki.ghdsu.2023.001210. \[13\]Hongyan W .Construction of Online Teaching System Based on SpringBoot Framework for Normal University Students' Informatization Teaching Ability Training\[C\]//\[出版者不详\],2022: \[14\]占发禹.基于VR技术的高职院校会计教学系统设计研究\[J\].中国总会计师,2021,(07):164-166. \[15\]Cheng F .Talent Recruitment Management System for Small and Micro Enterprises Based on Springboot Framework\[J\].Advances in Educational Technology and Psychology,2021,5(2): \[16\]白庆娟,王媛媛.提高初中课堂管理效果的策略探究\[J\].中学课程辅导(教师通讯),2021,(01):107-108. \[17\]Chen J ,Jian C ,Hailan P .Design of Man Hour Management Information System on SpringBoot Framework\[J\].Journal of Physics: Conference Series,2020,1646(1):012136-. \[18\]黄益清,吴桂英,黄文义.基于教师教学的管理艺术探析\[J\].黑龙江教师发展学院学报,2020,39(02):29-31. \[19\]葛晓梅.基于"防错设计"的项目式教学质量控制与管理------以"基础工业工程学"课程为例\[J\].大学教育,2020,(01):80-82. \[20\]富焱.谈新课改背景下小学教育教学的管理\[J\].课程教育研究,2019,(33):22. **致 谢** **转眼间,大学生用户活便已经接近尾声,人面对着离别与结束,总是充满着不舍与茫然,我亦如此,仍记得那年秋天,我迫不及待的提前一天到了学校,面对学校巍峨的大门,我心里充满了期待:这里,就是我新生活的起点吗?那天,阳光明媚,学校的欢迎仪式很热烈,我面对着一个个对着我微笑的同学,仿佛一缕缕阳光透过胸口照进了我心里,同时,在那天我认识可爱的室友,我们携手共同度过了这难忘的两年。如今,我望着这篇论文的致谢,不禁又要问自己:现在,我们就要说再见了吗?** **感慨莫名,不知所言。遥想当初刚来学校的时候,心里总是想着工科学校会过于板正,会缺乏一些柔情,当时心里甚至有一点点排斥,但是随着我对学校的慢慢认识与了解,我才认识到了她的美丽,她的柔情,并且慢慢的喜欢上了这个校园,但是时间太快了,快到我还没有好好体会她的美丽便要离开了,但是她带给我的回忆,永远不会离开我,也许真正离开那天我的眼里会满含泪水,我不是因为难过,我只是想将她的样子映在我的泪水里,刻在我的心里。最后,感谢我的老师们,是你们教授了我们知识与做人的道理;感谢我的室友们,是你们陪伴了我如此之久;感谢每位关心与支持我的人。** **少年,追风赶月莫停留,平荒尽处是春山。** #### 主要项目:JAVA、PHP、爬虫、APP、小程序、C# 、C++、python、数据可视化、大数据、全套文案等 #### **点赞❤关注+私信博主,免费领取项目源码,谢谢** #### **如需其他项目或毕设源码,可进主页看下往期的毕设资源分享哦,希望对您有帮助!**