@TOC
概述
在前端开发中,"刷新页面"看似是一个简单操作,实则背后隐藏着复杂的网络通信、缓存策略与渲染引擎协作流程。尤其是 F5 刷新 ,它既不是"完全重新加载",也不是"直接使用本地缓存",而是一种介于两者之间的智能验证机制。要真正掌握前端性能优化与调试技巧,必须深入理解这一过程。
本文将系统拆解 F5(普通刷新) 的完整生命周期,并与 Ctrl+F5(硬刷新)、地址栏回车等行为进行对比,揭示浏览器在缓存、网络、解析与渲染各阶段的真实行为。
一、关键前提:三种导航方式的本质区别
首先必须明确:"刷新" ≠ "重新加载"。浏览器对不同用户操作采取截然不同的缓存策略。
| 用户操作 | 行为类型 | 缓存策略 | 网络请求特征 | 类比说明 |
|---|---|---|---|---|
| F5 / 刷新按钮 | 普通刷新(Reload) | 跳过强缓存,启用协商缓存 | 请求携带 If-Modified-Since 或 If-None-Match 头 |
"我有旧稿,请确认是否仍有效。" |
| Ctrl+F5 / Shift+F5 | 强制刷新(Hard Reload) | 完全绕过所有缓存 | 请求头含 Cache-Control: no-cache, Pragma: no-cache,且不发送协商头 |
"无视我手上的任何东西,请给我最新版!" |
| 地址栏回车 / 新标签打开 | 正常导航(Navigation) | 优先使用强缓存 | 若强缓存未过期,无网络请求 | "我有正版书,直接看就行。" |
注意:某些浏览器(如 Chrome)在开发者工具开启时,会默认将 F5 行为变为"禁用缓存",这是调试模式下的特殊行为,不属于标准规范。
二、核心概念:强缓存 vs 协商缓存
1. 强缓存(Strong Caching)
- 定义:浏览器无需与服务器通信,直接从本地缓存(内存或磁盘)返回资源。
- 控制头 :
Cache-Control: max-age=3600(HTTP/1.1,优先级高)Expires: Wed, 26 Nov 2025 12:00:00 GMT(HTTP/1.0,易受客户端时间影响)
- 特点 :零网络请求,响应极快,但可能导致用户看到过期内容。
2. 协商缓存(Revalidation Caching)
- 定义:浏览器向服务器发起"验证请求",确认缓存是否仍有效。
- 两组经典配对 :
- Last-Modified / If-Modified-Since
基于文件最后修改时间(秒级精度,可能误判)。 - ETag / If-None-Match
基于资源内容的唯一指纹(如哈希值),精度更高,优先级更高。
- Last-Modified / If-Modified-Since
- 服务器响应 :
- 资源未变 → 返回
304 Not Modified(空响应体,节省带宽) - 资源已变 → 返回
200 OK+ 新内容 + 更新缓存头
- 资源未变 → 返回
ETag 生成策略:常见实现包括文件内容 MD5、inode+mtime(Nginx 默认)、或自定义业务逻辑。强一致性 ETag 可避免"时间戳精度不足"导致的缓存失效问题。
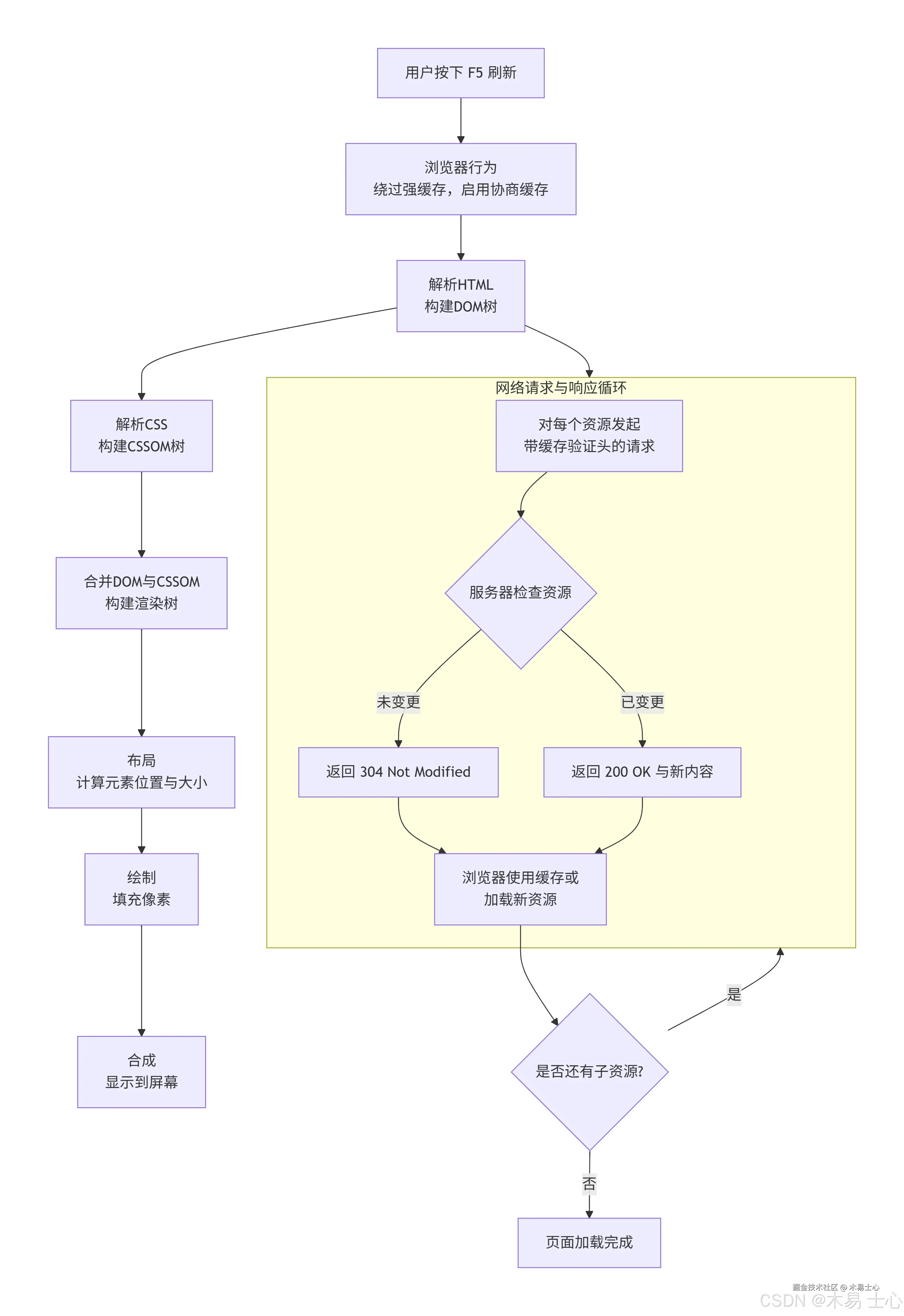
三、F5 刷新全景流程图
- 开始阶段(绿色):用户按下 F5 的指令下达
- 缓存处理阶段(蓝色):绕过强缓存,启用协商缓存的网络验证过程
- 服务器决策(橙色菱形):判断资源是否变化的分支逻辑
- 资源获取(青色):根据 304/200 响应决定使用缓存还是新内容
- 页面渲染流程(蓝色):从 HTML 解析到最终合成的完整渲染管线
- 循环处理 (紫色):对每个子资源重复缓存验证的过程

四、F5 刷新的完整生命周期详解
假设当前页面为 https://example.com/index.html,用户按下 F5。
阶段一:主文档(HTML)的缓存验证与获取
-
触发刷新指令
浏览器识别到这是"Reload"操作,强制跳过强缓存 ,即使
Cache-Control: max-age=86400也无效。 -
构造验证请求
对主 HTML 文档发起 GET 请求,自动附加协商头(若之前存在):
httpGET /index.html HTTP/1.1 If-None-Match: "abc123" If-Modified-Since: Wed, 25 Nov 2025 10:00:00 GMT -
服务器决策
- 若资源未变 → 返回
304 Not Modified,不传输 body,浏览器复用本地缓存。 - 若资源已变 → 返回
200 OK+ 新 HTML + 更新ETag/Last-Modified。
- 若资源未变 → 返回
⚠️ 重要细节 :即使返回
304,浏览器仍会重新解析 HTML!因为缓存的是字节流,而非 DOM 树。
阶段二:HTML 解析与渲染流水线(Critical Rendering Path)
无论 HTML 来自缓存还是新下载,浏览器都会完整执行渲染流程:
-
构建 DOM 树
- 逐行解析 HTML 字节流,生成节点对象。
- 遇到
<script>时,默认阻塞 HTML 解析 (除非标记async或defer)。
-
构建 CSSOM 树
- 解析内联样式或外部 CSS 文件(通过
<link>)。 - CSS 是阻塞渲染的:没有 CSSOM,无法构建渲染树。
- 解析内联样式或外部 CSS 文件(通过
-
合成渲染树(Render Tree)
- 合并 DOM 与 CSSOM,剔除不可见节点(如
display: none)。 - 包含每个可见节点的计算样式(computed style)。
- 合并 DOM 与 CSSOM,剔除不可见节点(如
-
布局(Layout / Reflow)
- 计算每个节点的几何信息(位置、尺寸)。
- 触发条件:DOM 结构变化、窗口 resize、JS 读取 offset 等。
-
绘制(Paint / Repaint)
- 将渲染树转换为屏幕像素(颜色、边框、文本等)。
- 分层绘制(Layerization):现代浏览器会将复杂元素(如
transform、opacity)提升为独立图层。
-
合成(Compositing)
- 合成线程将各图层按 Z 轴顺序合并,最终输出到 GPU 显示。
- 此阶段可实现高性能动画(如
transform不触发 layout/paint)。
性能提示 :F5 刷新虽复用部分缓存,但仍需完整渲染流程。因此,减少 DOM 复杂度、优化 CSS 选择器、合理使用
will-change对刷新体验至关重要。
阶段三:子资源(CSS/JS/IMG)的缓存处理
-
递归处理依赖资源
在解析 HTML 过程中发现的
<link>,<script>,<img>等,每一个都会触发一次 F5 式的协商缓存请求:- 请求头同样携带
If-None-Match(若之前存在 ETag) - 服务器同样返回
304或200
- 请求头同样携带
-
JavaScript 的特殊行为
- 传统
<script>:阻塞 HTML 解析,直到 JS 下载、解析、执行完毕。 <script async>:异步下载,下载完成后立即执行(可能打乱顺序)。<script defer>:异步下载,延迟到 DOMContentLoaded 前执行(推荐用于非关键 JS)。- 模块脚本(
type="module") :默认具有defer行为。
- 传统
现代优化趋势 :通过
rel="preload"、<link rel="prefetch">、资源内联(Critical CSS/JS)等方式,可显著提升 F5 刷新后的感知速度。
五、对比总结:F5 与其他操作的本质差异
| 维度 | F5 刷新 | Ctrl+F5 硬刷新 | 地址栏回车 |
|---|---|---|---|
| 强缓存 | 跳过 | 跳过 | 使用(若有效) |
| 协商缓存 | 启用 | 跳过 | 若强缓存失效则启用 |
| 网络请求量 | 中(仅验证) | 高(全量拉取) | 低(可能无请求) |
| HTML 是否重解析 | 是 | 是 | 是(若缓存命中则复用字节流) |
| 适用场景 | 开发调试、内容可能更新 | 强制获取最新资源 | 日常浏览 |
六、给前端开发者的实践建议
-
合理配置缓存策略
- HTML:
Cache-Control: no-cache(强制协商,确保内容最新) - 静态资源(JS/CSS/IMG):
Cache-Control: public, max-age=31536000+ 内容哈希命名 (如app.a1b2c3.js),实现"永久缓存 + 一键更新"
- HTML:
-
利用 ETag 提升缓存精度
避免仅依赖
Last-Modified,尤其在 CI/CD 频繁构建的场景下。 -
监控 304 响应比例
高比例的
304表示缓存策略有效;若大量200,需检查资源是否被不必要地更新。 -
避免 F5 无法更新的问题
若用户反馈"改了代码但页面没变",很可能是 HTML 被强缓存。务必确保 HTML 不设长缓存。
七、结语
F5 刷新远非"重新加载"那么简单------它是浏览器在用户体验、网络效率与数据一致性之间做出的精妙权衡。理解其背后的缓存机制与渲染流程,不仅能帮助我们写出更高效的前端代码,更能精准定位"为什么我的更新没生效"这类经典难题。
掌握这些底层原理,你便能在性能优化、缓存设计与故障排查中游刃有余,真正成为一名"知其然,更知其所以然"的前端工程师。