Android 前台服务 "Bad Notification" 崩溃机制分析文档
1. 问题概述
在应用 (com.shawn.guardtest) 启动前台服务 (startForeground) 时,传入的 Notification 包含无法被 SystemUI 解析的布局(引用了 androidx.compose.ui.platform.ComposeView)。导致 SystemUI 渲染失败,进而触发 System Server 的保护机制,最终导致应用进程崩溃并被系统强制查杀。 崩溃信息是通过handler发送消息,最终调用throwRemoteServiceException。但是通过ActivityThread的handler进行try catch,应用仍然会崩溃。
2. 核心原因 (Root Cause)
- 根本原因 :
RemoteViews机制不支持 Jetpack Compose 组件。SystemUI 进程不包含应用的 Dex 和 Compose 库,解析 XML 时无法找到ComposeView类。 - 直接原因:Android 系统(API 31+)强制校验前台服务通知的有效性。当 SystemUI 汇报渲染失败,AMS 判定该服务处于非法状态(Invalid State)。
3. 关键日志证据链 (Log Evidence)
整个崩溃过程在日志中呈现为三个清晰的阶段,完全印证了源码逻辑。
阶段一:SystemUI 渲染失败 (Trigger)
时间点 :17:09:33.886 进程 :com.android.systemui 现象 :SystemUI 试图 Inflate 通知布局时抛出 ClassNotFoundException。
2025-11-28 17:09:33.886 2559-2559 CentralSurfaces com.android.systemui E couldn't inflate view for notification com.shawn.guardtest/0x3e9 android.widget.RemoteViews$ActionException: android.view.InflateException: Binary XML file line #12 in com.shawn.guardtest:layout/notification_error: Error inflating class androidx.compose.ui.platform.ComposeView ... Caused by: android.view.InflateException: Binary XML file line #12 ... Error inflating class androidx.compose.ui.platform.ComposeView Caused by: java.lang.ClassNotFoundException: androidx.compose.ui.platform.ComposeView at java.lang.Class.classForName(Native Method) at java.lang.Class.forName(Class.java:597) at android.view.LayoutInflater.createView(LayoutInflater.java:819) ...
阶段二:应用接收崩溃指令 (Path A: Soft Crash)
时间点 :(紧随 SystemUI 报错后) 进程 :com.shawn.guardtest 现象 :AMS 通过 Binder 通知应用主线程抛出 RemoteServiceException。
2025-11-28 15:51:40.048 27153-27153 ActivityThreadGuard com.shawn.guardtest E Exception message: Bad notification(tag=null, id=1001) posted from package com.shawn.guardtest, crashing app(uid=10247, pid=27153): Couldn't inflate contentViewsandroid.widget.RemoteViews$ActionException: android.view.InflateException: Binary XML file line #12 ...
阶段三:系统强制查杀 (Path B: Hard Kill)
时间点 :17:20:44.819 进程 :system_server 现象:AMS 记录下"非法状态"并直接清理进程。
2025-11-28 17:20:44.819 1412-1686 ActivityManager system_server I Killing 14555:com.shawn.guardtest/u0a247 (adj 0): killed for invalid state
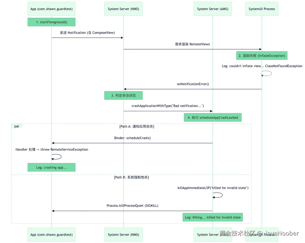
4. 系统源码执行流程 (Code Flow Analysis)
根据源码追踪,系统内部执行逻辑如下:
-
渲染报错与上报
SystemUI捕获InflateException。- 调用
IBinder通知NotificationManagerService(NMS) 的onNotificationError方法。
-
构建崩溃信息
- NMS 在
onNotificationError中构建错误描述:"Bad notification(tag= ....."。 onNotificationError调用ActivityManagerService(AMS) 的crashApplicationWithType方法。
- NMS 在

-
执行双重处决 (AppErrors.java) AMS 的
crashApplicationWithType最终调用AppErrors.scheduleAppCrashLocked,该方法并行执行了两项操作:- 操作 1:发送 Crash 指令 (对应阶段二日志) 调用
ProcessRecord.scheduleCrashLocked->mThread.scheduleCrash(...)。 这通过 Binder 发送消息给应用进程的ActivityThread,最终在应用主线程 Handler发送消息SCHEDULE_CRASH ,最终执行throw new RemoteServiceException(...)。 - 操作 2:立即查杀进程 (对应阶段三日志) 调用
killAppImmediateLSP(..., "killed for invalid state", ...)。 该方法最终调用 native 层的Process.killProcessQuiet(mPid),直接向内核发送SIGKILL信号。
- 操作 1:发送 Crash 指令 (对应阶段二日志) 调用


5. 时序图总结

6.双重处决的目的是什么
第一重处决:文明的"赐死" (Soft Kill / Crash Instruction)
这是系统给应用留的"最后一点体面",目的是为了生成错误日志(Stack Trace) ,让开发者知道自己为什么挂了。
- 手段:Binder 跨进程调用。
- 执行者:应用的主线程(UI 线程)。
- 代码路径 :
app.thread.scheduleCrash(...)。 - 表现 : 应用会在 Logcat 中打印
FATAL EXCEPTION。 你会看到RemoteServiceException或BadForegroundServiceNotificationException。 Crashlytics/Bugly 等崩溃上报工具能捕获到这个异常。 - 目的 : "告知" 。如果没有这一步,你的进程突然消失了,没有任何 Java 堆栈信息,开发者会一脸懵逼。
第二重处决:暴力的"斩立决" (Hard Kill / Process Cleanup)
这是系统为了系统稳定性 和安全性做的兜底措施。系统认为你的前台服务已经坏了(没有通知),那你这个进程就是"非法"的,必须立刻从内存中清除,不接受任何反驳。
- 手段:内核级信号 (SIGKILL)。
- 执行者:System Server (AMS) 调用系统底层。
- 代码路径 :
ProcessRecord.killAppImmediateLSP(..., "killed for invalid state", ...)->Process.killProcessQuiet(pid)。 - 表现 : Logcat 中出现
ActivityManager: Killing <pid> ... killed for invalid state。 进程直接消失,不会走onDestroy,不会走任何生命周期回调。 - 目的 : "强制执法" 。确保进程真正死亡,防止应用通过 Hook 吞掉异常后继续在该死的状态下运行(比如占用前台服务配额但不显示通知,这是恶意软件行为)。
7. 结论与解决方案
结论 : 崩溃是 Android 系统底层机制(ActivityManagerService 和 NotificationManagerService)共同作用的结果。 即使通过 Hook 手段拦截了 Path A 中的 scheduleCrash 消息,应用依然无法逃脱 Path B 中 killAppImmediateLSP 导致的系统级强杀。 所以只是通过hook ActivityThread的handler进行try catch,并不能完全捕获这个崩溃问题。