在软件测试领域,可视化报告是测试结果呈现的核心环节。本文将为您深度解析四种主流测试报告工具,通过图文结合的方式,帮助您选择最适合团队需求的解决方案。
测试报告生成流程概述
四大报告工具深度解析
- HTMLTestRunner:经典实用
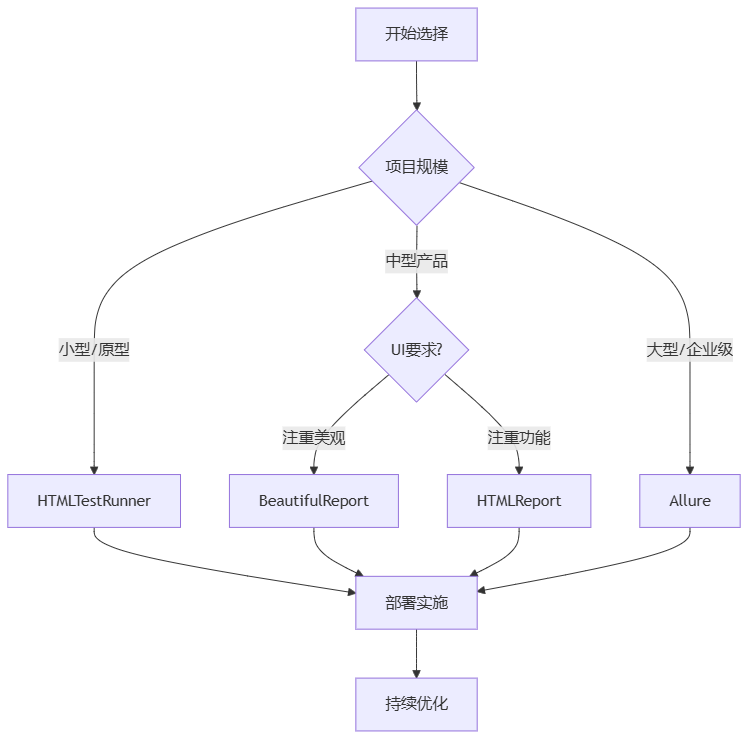
适用场景:快速验证、小型项目、原型验证
核心优势:
无缝集成Python unittest框架
单文件HTML输出,便于分享
基础但清晰的通过/失败统计
零学习曲线,开箱即用
典型报告样式:

2. BeautifulReport:美学升级
适用场景 :客户演示、重视UI的团队、中型项目
核心优势:
现代化卡片式布局
响应式设计适配多设备
内置饼图展示通过率
支持测试分类和折叠展示
典型报告样式:
3. HTMLReport:功能完备
适用场景 :质量团队、全功能需求、持续集成
核心优势:
多维度数据统计(时长、趋势、分布)
支持附件和截图嵌入
时间线视图展示测试执行顺序
自定义模板支持
典型报告样式:

- Allure:企业级解决方案
适用场景:大型项目、复杂系统、DevOps环境
核心优势:
丰富的历史趋势对比
测试步骤级详细追踪
强大的分类和筛选功能
完善的CI/CD集成
多语言支持(Java, Python, JS等)
典型报告样式:
工具选择决策流程
实战建议与趋势分析
团队适配指南
敏捷团队:BeautifulReport + HTMLReport组合
质量保障团队:Allure为主 + HTMLReport为辅
开源项目:HTMLTestRunner + GitHub Actions集成
企业级交付:Allure + Jenkins + Jira全链路集成
技术趋势洞察

效能提升技巧
混合使用策略:核心用例用Allure,快速验证用HTMLTestRunner
定制化开发:基于HTMLReport二次开发团队专属模板
自动化归档:所有报告自动存储并生成历史趋势图
智能分析:集成失败用例自动聚类分析
结语:选择最适合的解决方案
测试报告工具的选择本质上是团队需求与技术能力的平衡。经过全面对比:
轻量级需求首选HTMLTestRunner
平衡型选择推荐BeautifulReport
专业级需求考虑HTMLReport
企业级系统必选Allure
"优秀的测试报告不仅是结果展示,更是质量洞察的窗口。工具选择应服务于团队协作效率和质量可视化需求,而非单纯追求技术先进性。"
无论选择何种工具,核心在于持续优化报告价值,使其成为团队质量改进的有效工具而非形式化输出。建议每季度评估报告工具与实际需求的匹配度,保持技术选型的持续演进。