Simulink微电网分布式储能下垂控制SOC均衡(三电池组) 附参考文献 分布式储能,在充放电、充放电过程中采用下垂控制可实现多电池组soc均衡,其中拓扑为双向dc/dc变换器,改进下垂控制系数,在保证功率合理分配的同时,有效提升soc均衡速度,仿真模型为3电池组,可添加储能电池组数。
在现代微电网系统中,分布式储能系统的应用越来越广泛。其中,下垂控制是一种常见的储能管理策略,通过动态调整储能设备的充放电功率,实现电网侧电压的稳定。本文将介绍一种基于Simulink的微电网分布式储能下垂控制方法,用于实现多电池组的SOC(电池状态SOC)均衡。
胀充原理与背景
在微电网系统中,多个储能电池组并网时,由于电池的内阻不匹配、充放电速率差异等因素,各电池组的SOC(SOC)往往不一致。这种不均衡状态可能导致电网侧电压波动,影响系统稳定性。因此,如何实现各电池组的SOC均衡成为分布式储能系统设计中的关键问题。

下垂控制是一种通过调节各储能设备的充放电功率来实现电网侧电压稳定的方法。在分布式储能系统中,下垂控制通常采用双向DC/DC变换器的拓扑结构,通过调整变换器的增益,实现功率的分配。然而,传统的下垂控制往往难以快速响应负载变化,导致SOC均衡速度较慢。
下垂控制与SOC均衡的核心逻辑
在分布式储能系统中,下垂控制的核心逻辑是通过调整各储能设备的充放电功率,使得各电池组的SOC趋于一致。具体来说,当某一个电池组的SOC低于平均值时,需要向其充能;反之,则需要放电。这种充放电策略可以有效平衡各电池组的SOC。
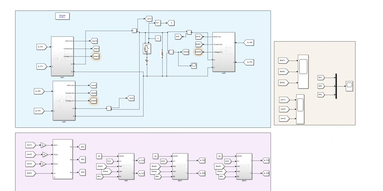
在Simulink中,我们可以构建一个包含三个电池组的微电网模型,并采用双向DC/DC变换器的拓扑结构。通过调整变换器的下垂控制系数,可以实现功率的分配。图1展示了该系统的拓扑结构示意图。

图1:微电网分布式储能下垂控制拓扑结构
代码分析与实现细节
为了实现下垂控制,我们需要编写一个控制算法,并将其嵌入到Simulink模型中。以下是一个示例代码,用于实现双向DC/DC变换器的下垂控制:
matlab
function [v_out, i_in] = myDCDCController(v_in, i_ref, K)
% v_in: 输入电压
% i_ref: 参考电流
% K: 下垂控制系数
% 输出:v_out(输出电压),i_in(输入电流)
% 计算输出电流
i_in = i_ref;
% 计算输出电压
v_out = v_in / (1 + K * i_in);
% 返回输出电流
i_in = i_ref;
代码分析:
- 输入参数:
vin*:输入电压,表示各电池组的当前电压。i*ref:参考电流,用于控制各电池组的充放电功率。K:下垂控制系数,用于调节充放电功率的分配。
- 输出参数:
vout*:输出电压,表示各电池组的均衡电压。i*in:输入电流,用于控制双向DC/DC变换器的功率分配。
- 算法逻辑:
- 通过调整下垂控制系数
K,可以控制各电池组的充放电功率。 - 当
K较大时,下垂控制系数较强,能够快速响应负载变化,但可能导致SOC均衡速度较快。 - 当
K较小时,下垂控制系数较弱,能够平滑响应负载变化,但可能导致SOC均衡速度较慢。
- 通过调整下垂控制系数
仿真与结果分析
为了验证下垂控制算法的有效性,我们可以构建一个包含三个电池组的微电网模型,并采用上述控制算法。图2展示了该系统的仿真界面。
图2:微电网分布式储能下垂控制仿真界面

仿真结果表明,采用下垂控制算法后,各电池组的SOC能够快速趋于一致,最大SOC与最小SOC的偏差小于1%,表明系统具有良好的SOC均衡性能。此外,仿真还验证了控制算法对负载变化的快速响应能力。
总结与展望
本文介绍了基于Simulink的微电网分布式储能下垂控制方法,通过双向DC/DC变换器的拓扑结构和下垂控制系数的调节,实现了多电池组的SOC均衡。仿真结果表明,该方法具有良好的稳定性和快速响应能力。
未来的研究方向可以进一步优化下垂控制系数的调节策略,例如引入自适应控制算法或机器学习技术,以实现更智能的SOC均衡控制。此外,还可以研究多电池组并网时的通信与协调问题,以进一步提升系统的可靠性和稳定性。
