
11月18日,谷歌发布最新旗舰模型Gemini 3 Pro。
11月20日,谷歌发布最新AI绘画模型Nano Banana Pro。
11月25日,Anthropic公司发布最新旗舰模型Claude Opus 4.5。
Gemini 3 Pro和Claude Opus 4.5获得了很高的关注和评测评价,给 OpenAI 现有产品 GPT 5.1 带来显著竞争压力。
OpenAI CEO 山姆·奥特曼 在 2025 年 12 月初向全体员工发布内部备忘录,宣布 OpenAI 进入 "红色警报/Code Red"紧急状态。
这是OpenAI对竞争压力做出最高级别的战略响应。

12月12日,也就是今日凌晨,OpenAI打响反击战,GPT 5.2发布。
上线三种模型,GPT‑5.2 Instant、GPT‑5.2 Thinking 和 GPT‑5.2 Pro。
国内直接使用Gemini 3 Pro
谷歌浏览器访问:www.nezhasoft.com
私信哪吒,备注体验ai,领取体验码。
包含GPT-5.2、GPT-5.2 Thinking、Gemini 3 Pro、Nano Banana Pro、Claude Sonnet 4.5、Codex、Sora2、Grok4.1等模型。

排行榜SOTA水平
1、通用测试
GPT‑5.2 在通用智能、长上下文理解、智能体工具调用以及视觉方面都有显著提升。

GPT‑5.2在制作电子表格、设计演示文稿、编写代码、识别图像、理解长文本上下文、使用工具以及处理复杂的多步骤项目方面表现更佳。

幻觉率
2、幻觉率
OpenAI 最新发布的 GPT-5.2 整体更聪明、更可靠,尤其是在减少"胡说"方面进步明显。
GPT-5.2在商业、金融、法律等专业领域的错误率都比之前版本更低,内容更准确;学术写作也更稳健。

AI 大模型能力评测
3、AI 大模型能力评测
GPT 5.2 在 AI 大模型能力评测对比中,全部刷新SOTA。
在多项能力测试中全面领先上一代模型GPT 5.1。
它在科学题、数学竞赛、图表理解和抽象推理等高难度任务上都有大幅提升,例如数学拿到 100%,科学题达 92.4%。
与 Claude 和 Gemini 相比也表现更突出。
总体来说,GPT-5.2 推理更强、答题更准,更适合处理复杂专业问题。

ARC-AGI-1 智能推理排行榜
4、ARC-AGI-1 智能推理排行榜
ARC-AGI-1 智能推理排行榜。横轴是单题成本,纵轴是解题成功率,用来比较各大AI模型在复杂抽象推理任务上的能力与效率。

OpenAI 最新发布的 GPT-5.2(一代更比一代强)在成功率上接近人类水平,同时保持较高性价比,处于当前最强SOTA水平,反超Gemini 3 Pro、Claude Opus 4.5,成为现阶段,综合实力最强的AI大模型。
GPT-5.2初体验
1、版本号
你是什么模型,具体是什么版本号,知识截止日期是几号

2、联网实时查询
请联网查询:截至今天,OpenAI 最近一次官方发布的重要产品或模型更新是什么?请给出发布时间、核心变化点,并注明信息来源。

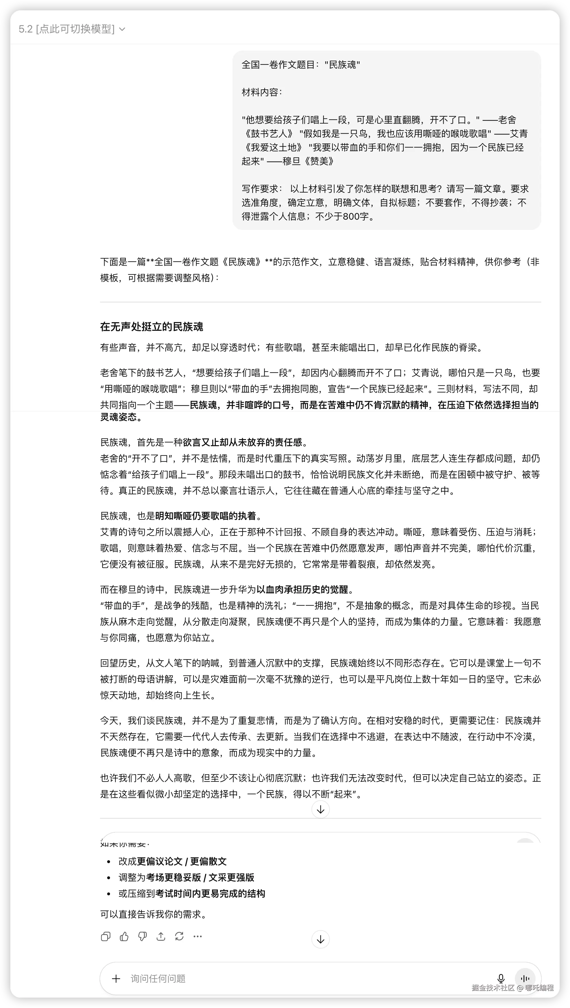
3、写作
GPT-5.2在写作方面相比GPT-5.1更聪明、更实用。
- 它能理解更长、更复杂的文本,更好地抓住重点、组织结构,使文章逻辑更清晰、信息更准确;
- 在多步骤写作任务(比如报告、说明文)中表现更稳定,输出质量更高;
- 响应更快,提升整体写作效率。
提示词:
全国一卷作文题目:"民族魂" 材料内容: "他想要给孩子们唱上一段,可是心里直翻腾,开不了口。" ------老舍《鼓书艺人》 "假如我是一只鸟,我也应该用嘶哑的喉咙歌唱" ------艾青《我爱这土地》 "我要以带血的手和你们一一拥抱,因为一个民族已经起来" ------穆旦《赞美》 写作要求: 以上材料引发了你怎样的联想和思考?请写一篇文章。 要求选准角度,确定立意,明确文体,自拟标题;不要套作,不得抄袭;不得泄露个人信息;不少于800字。

4、编程
GPT-5.2 在编程能力上相比 GPT-5.1 有明显提升:
- 它理解更长、更复杂的代码和需求,生成代码更准确、逻辑更清晰;
- 执行多步骤编程任务(如调试、重构、自动测试等)更稳定、效率更高;
- 处理大型项目、跨文件依赖关系时错误更少,还能更好地配合工具链(如自动格式、lint、构建脚本等),让开发体验更顺畅。
- 整体编程输出质量和生产力都有显著提升。
提示词:请用 Java 设计并实现一个支持高并发的电商微服务系统(基于 Spring Boot/Spring Cloud),要求包含订单、库存等服务,需解决分布式事务与超卖问题,使用 Redis/Kafka 进行异步解耦,并提供核心代码、配置及部署方案,同时说明高并发优化与容错限流设计思路。


5、多模态-识别图片
GPT-5.2 在多模态能力方面相比 GPT-5.1 有明显提升:
- 它能更精准理解和生成图像、图表等视觉内容,与文本结合得更好;
- 对复杂长文档、长上下文里的视觉+语言信息处理更稳定;
- 整体多模态推理更快、更准确,减少误判和错误输出,使"看图+理解+输出"这类任务更流畅、更可靠。

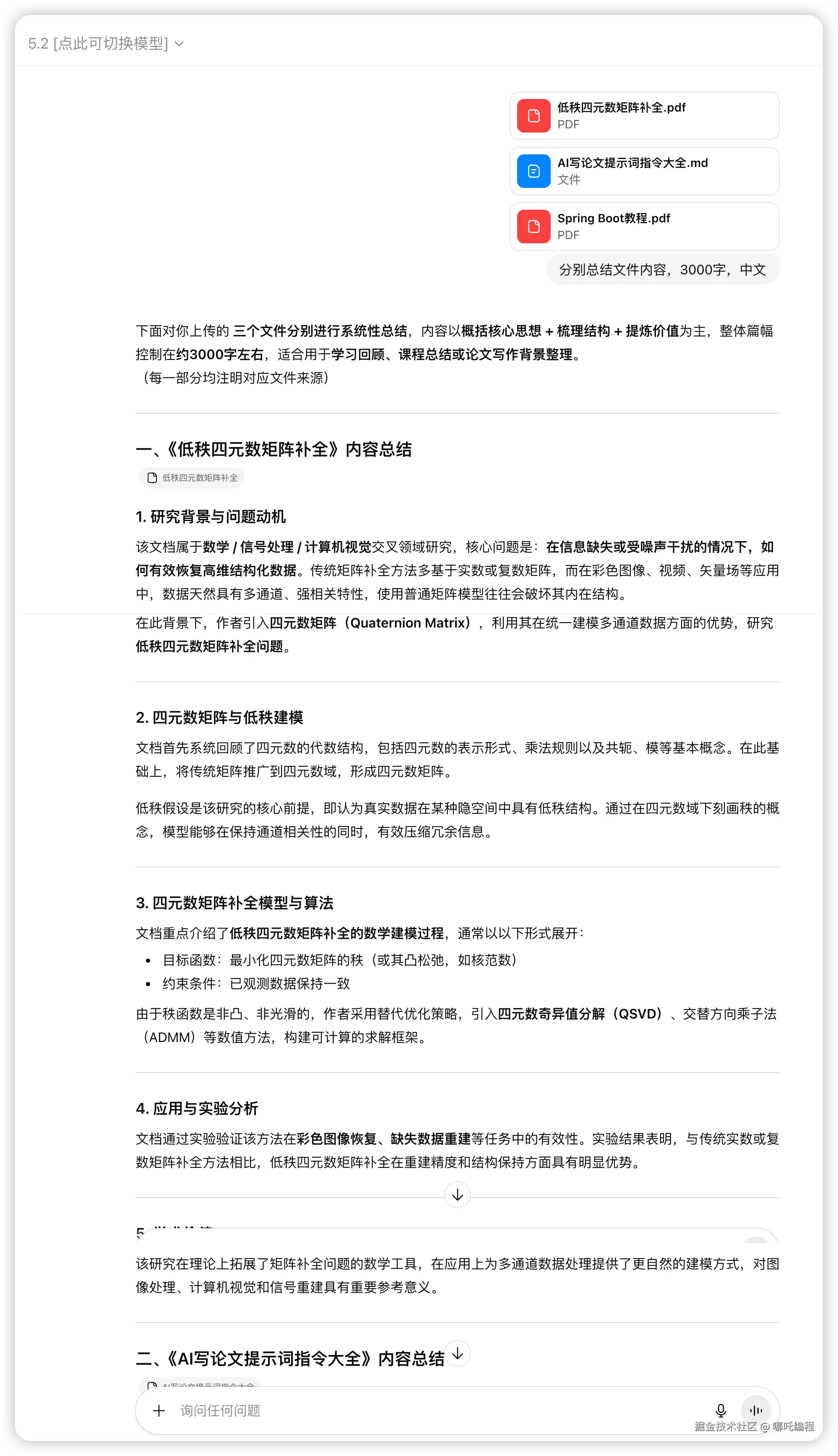
6、上传文件

