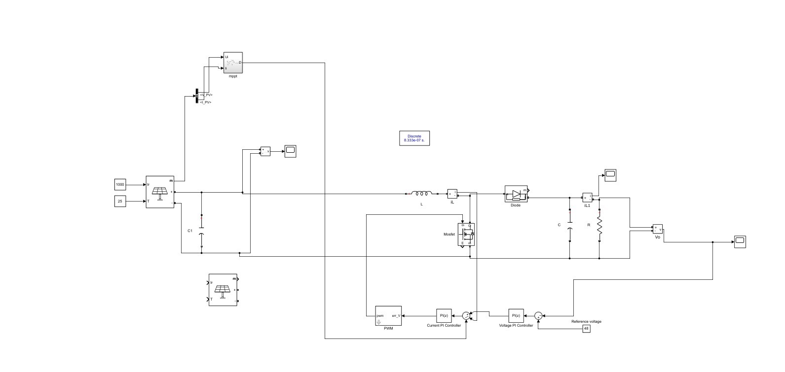
光伏板太阳能充电MATLAB仿真,光伏电池输出12v. 经过boost电路升压输出48v,boost采用双闭环控制,输出电流9A。 有文档。

最近搞了个光伏板太阳能充电的MATLAB仿真,挺有意思,跟大家分享分享。咱们这次的目标呢,是让光伏电池输出12V的电,经过boost电路升压到48V,而且boost电路采用双闭环控制,最终输出电流达到9A 。

先讲讲光伏电池这块。在MATLAB里搭建光伏电池模型,咱得考虑一些参数,像光照强度、温度这些对输出电压的影响。不过这里咱就先简单设定光伏电池稳定输出12V 。代码实现可能类似这样(简化示意代码):
matlab
% 设定光伏电池输出电压
V_pv = 12;
这行代码就是简单给光伏电池输出电压赋个值12V ,实际应用中会复杂得多,要考虑光伏电池的特性方程啥的,但这里为了突出重点,先简化处理。

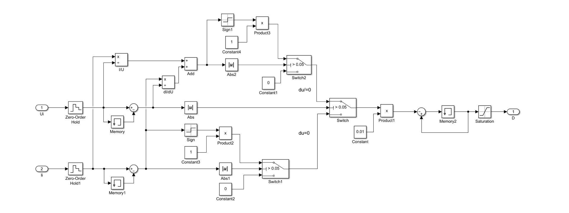
接下来就是boost电路了,这可是实现升压的关键。双闭环控制呢,就是电压外环和电流内环。电压外环主要负责稳定输出电压在48V ,电流内环则是确保输出电流达到9A 。下面这段代码就是搭建简单的boost电路双闭环控制模型的一部分(同样是简化示意):
matlab
% 定义一些参数
Vin = V_pv; % 输入电压为光伏电池输出电压
Vout_desired = 48; % 期望输出电压48V
Iout_desired = 9; % 期望输出电流9A
% 电压外环PI参数
Kp_v = 0.5;
Ki_v = 0.1;
% 电流内环PI参数
Kp_i = 0.1;
Ki_i = 0.01;
% 初始化变量
Vout = 0;
Iout = 0;
error_v = Vout_desired - Vout;
error_i = Iout_desired - Iout;
integral_v = 0;
integral_i = 0;
% 模拟控制过程
for n = 1:1000
% 电压外环计算
integral_v = integral_v + error_v;
duty_v = Kp_v * error_v + Ki_v * integral_v;
% 电流内环计算
error_i = Iout_desired - Iout;
integral_i = integral_i + error_i;
duty_i = Kp_i * error_i + Ki_i * integral_i;
% 综合占空比
duty = duty_v + duty_i;
% 这里省略实际boost电路根据占空比计算输出电压和电流的复杂过程
% 简单假设输出电压电流变化
Vout = Vin / (1 - duty);
Iout = Vout / 5.33; % 通过负载电阻假设得到输出电流
error_v = Vout_desired - Vout;
error_i = Iout_desired - Iout;
end
代码解释下哈,开头先定义了输入电压、期望输出电压和电流。接着设置了电压外环和电流内环PI控制器的参数,这俩参数得调,调好了控制效果才好。初始化一些变量,像输出电压、电流、误差啥的。然后在循环里,先算电压外环的占空比,再算电流内环的,最后综合占空比。当然这里实际boost电路根据占空比算输出电压电流是超简化的,真实情况要根据电感、电容、开关频率这些详细计算。

最后呢,这个仿真完成后,咱们可以通过MATLAB的绘图功能,看看输出电压和电流随时间的变化曲线,观察双闭环控制是不是能让输出稳定在咱们期望的48V和9A 。如果文档里有更详细的参数和模型,按照文档来调整代码,就能得到更精确的仿真结果啦。这次分享就到这,希望对搞这块的小伙伴有点启发。