1 自动增益控制 AGC 的构成
自动增益控制的目的是最优的利用模拟前端AFE输入级和放大器的动态范围和信号处理能力。构成自动增益控制包括可变增益放大器VGA、幅度检测Detector(整流滤波)、误差放大等三部分组成。

图: AGC 控制框图
2 AGC 的实现方式
2.1 压控电阻****VGA
压控电阻是经典的模拟VGA的实现方式,主要利用mos管工作在可变电阻区,把mos的Rds作为负反馈网络的一部分,由于在可变电阻区Rds ∝ 1/ Vgs,那么就可以通过控制Vgs的大小来控制Rds。

图: mos 输出特性曲线
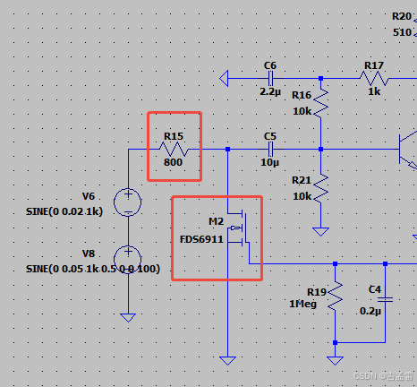
在下图mos和电阻构成VGA,输入信号通过R15和M2构成分压,M2工作在可变电阻区,M2的电阻Rds由M2的栅极电压决定。

图: mos 和电阻分压构成 VGA
2.2 压控电阻****AGC
下面的AGC电路先输入Vp=20mV,1k的正弦波,delay 0.5s后输入Vp=60mV,AGC的过程为:当输入Vp开始增大后,整流滤波后到M2栅极的直流电压开始增大,直到mos开启到可变电阻区,M2的Rds开始和R15的电阻分压,降低输入信号的幅度。在整流滤波中D1和D2都比较重要,不能用电阻替代,D1钳位输出到一个负的管压降,D2做整流滤波。

图:分立器件构成的 AGC

图: AGC 的输入波形

图: AGC 的输出波形

图: mos 上的电流波形
2.3 衰减器+固定增益放大器VGA
也可以用专用的VGA芯片实现可变增益,下图为VGA芯片AD603的内部框图,GPOS的输入电压控制VINP信号的衰减,衰减网络由R-2R构成。

图:衰减器+固定增益放大 VGA
2.4 衰减器+固定增益放大器AGC
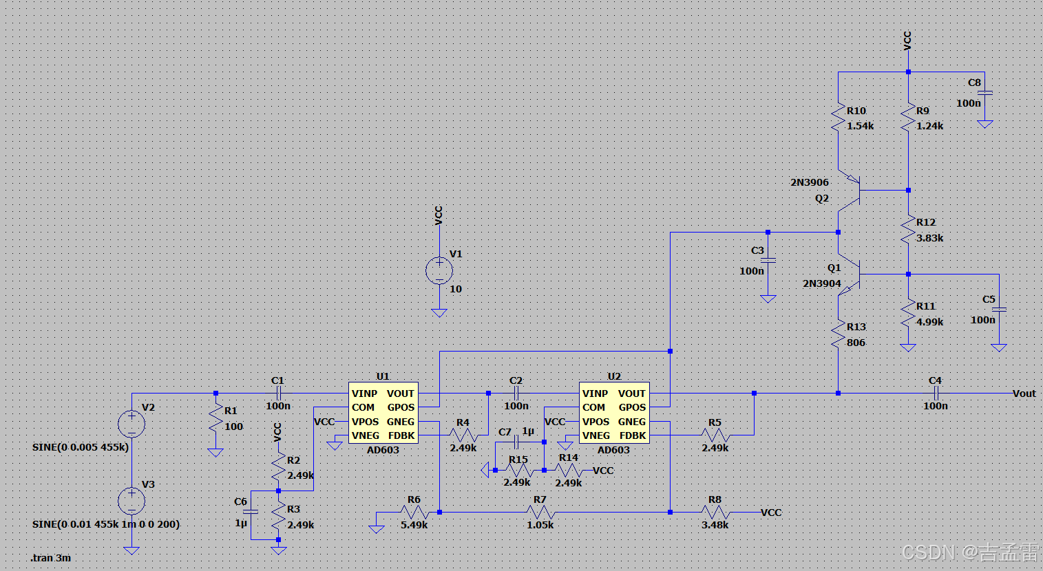
下图为AD609构成的AGC控制电路,Q1和R8构成检波电路,输出的幅度越大,Q1越导通,Q1上的压降越大,AGC的电压越小,反馈使AD609降低增益。

图: AD609 构成的 AGC

图: AGC 的输入

图: AGC 的输出

图: AD609 的 GPOS 反馈信号

图: Q1 上的电流
3 可编程增益放大器 PGA
PGA是通过数字控制以精确的步进放大或者衰减模拟信号,使输入信号的幅度刚好落在ADC的最佳量化窗口内,也不饱和过载,充分利用ADC的动态范围,相当于减少了量化噪声,提升了信噪比。

图: PGA 的应用电路
PGA的作用与VGA类似,下面为AI总结的差异,主要体现在控制方式、增益变化形式、带宽。
