Arthas 是什么?
简单讲,他是一款开源的线上诊断工具
可以在,不重启应用的前提下,对服务进行实时监控,诊断,调试,甚至进行热修复
Arthas 解决了什么问题?
- 1、线上debug只能加日志-》打包-》重新部署-》等待复现。
- 2、性能瓶颈(慢方法、cpu飙高、内存泄漏)难以定位
- 3、类加载异常难定位(ClassNotFoundException、NoSuchMethodError等,不知道从哪加载的?是否被覆盖)
- 4、逻辑调用链不清晰(方法被谁调用的?参数是什么?)
- 5、紧急bug只能停机重新发布
适用场景
- 适合:线上紧急问题、性能问题、类加载问题排查,以及临时调试
- 不适合:因为Arthas需手动交互+数据不存储,所以不适合自动化或长期监控。
Arthas 是怎么解决的这些问题
说白了,Arthas利用了Java Agent+Bytecode Instrumentation(字节码增强) 技术,
在运行时动态注入探针,实现对 JVM 内部状态的非侵入式观测与干预
Java Agent: 允许在不修改源代码、不重启应用 的前提下,对程序进行监控、诊断、性能分析、日志增强、安全审计甚至热修复
Arthas提供了哪些能力?
| 能力 | 说明 |
|---|---|
| 实时监控 | 查看方法入参、返回值、异常(watch) |
| 性能剖析 | 分析方法耗时、生成火焰图(trace / profiler) |
| 类信息查询 | 查看类从哪个 JAR 加载、反编译字节码(sc / jad) |
| 热更新 | 动态替换类定义,修复线上 Bug(redefine) |
| JVM 全局视图 | 实时查看线程、内存、GC、系统负载(dashboard) |
| 调用链追踪 | 查看方法被谁调用、调用栈(stack) |
所有操作 无需重启应用 ,无需改代码 ,秒级生效。
Arthas如何使用?
1、安装(任选其一)
bash
# 方式一:快速启动(推荐)
curl -O https://arthas.aliyun.com/arthas-boot.jar
java -jar arthas-boot.jar
# 方式二:脚本安装(Linux/macOS)
curl -L https://arthas.aliyun.com/install.sh | sh
./as.sh
2、启动
- 运行
java -jar arthas-boot.jar-》列出当前机器上所有 Java 进程 - 输入目标进程的编号,进入 Arthas 命令行(提示符如
[arthas@12364]$)

启动时如指定 HTTP 端口
java -jar arthas-boot.jar --http-port 8563,可在浏览器访问:http://<服务器IP>:8563图形化界面。
3、Arthas提供了哪些命令?
bash
# 查看系统实时状态(线程、内存、GC)
dashboard
# 反编译某个类(确认线上代码是否正确)
jad com.example.service.UserService
# 监控方法入参和返回值("这个方法执行时参数/返回值/异常是什么?" → 监控 方法内部数据)
watch com.example.service.UserService login '{params, returnObj}' -x 2
# 追踪方法调用耗时(定位慢接口)
trace com.example.controller.UserController getUser
# 查看某个方法的调用栈("谁调用了这个方法?" → 查看 调用栈(Call Stack))
stack com.example.service.UserService saveUser
# 动态修改日志级别(无需重启)
logger --name com.example.service.UserService --level debug
# 搜索已加载的类
sc *UserService*
# 搜索类的方法
sm com.example.service.UserService *
# 生成火焰图(需 profiler 支持)
profiler start
# ...等待几秒...
profiler stop
如何使用Arthas进行线上具体场景问题排查?
发现现象 → 确定排查思路 → 使用Arthas排查 → 解决问题
常见场景速查表:
| 问题类型 | 关键命令 | 核心输出 |
|---|---|---|
| CPU 100% | thread -n 3 → jad → profiler |
高 CPU 线程 + 热点代码 |
| 死锁 | thread -b |
死锁线程对 + 锁依赖关系 |
| 慢接口 | trace → watch → stack |
耗时分布 + 参数/异常 |
| 类加载问题 | sc → jad → classloader |
类加载情况 + 类反编译内容 |
场景一:CPU飙高
现象
- 1、应用响应变慢甚至无响应
- 2、服务器负载飙升,
top显示某个 Java 进程 CPU 占用接近 100%
排查思路
CPU飙高,通常是因为无限循环、正则回溯、复杂计算 等引起的。
所以排查思路是:
- 1、找出哪个线程在疯狂占用 CPU?
- 2、这个线程在执行什么代码?
Arthas排查定位步骤
-
1、启动 Arthas 并 attach 到目标进程
java -jar arthas-boot.jar 并进入目标服务进程 -
2、查看 CPU使用率最高 的前 3 个线程
thread -n 3
关键信息 :线程名Thread-10,ID=45,CPU占用 98.7%,卡在DataProcessor.java:28执行后,输出示例如下: Threads Total: 50, NEW: 0, RUNNABLE: 10, BLOCKED: 0, WAITING: 20, TIMED_WAITING: 20 "Thread-10" Id=45 cpuUsage=98.7% RUNNABLE at com.example.service.DataProcessor.process(DataProcessor.java:28) at com.example.service.DataProcessor.lambda$start$0(DataProcessor.java:15) ... -
3、反编译该类确认代码逻辑(是否有死循环或低效算法)
jad com.example.service.DataProcessorjava例如: while (true) { // ← 问题在这里! list.add(new Object()); } -
4、生成火焰图,并下载到本地,用浏览器打开,观察其中的热点方法。
bashprofiler start # 等待 10 秒,然后输出结果文件 arthas-output/xxx.html profiler stop --format html -
5、定位到具体原因,修改后重新部署
场景二:死锁(Deadlock)
现象
- 1、请求全部超时(应用完全卡住)
- 2、日志中无异常信息,但日志不再输出(线程不再处理新任务)
排查思路
死锁通常由 多个线程互相持有对方需要的锁 导致。JVM 能自动检测死锁。
Arthas排查定位步骤
-
1、启动 Arthas 并 attach 到目标进程
java -jar arthas-boot.jar 并进入目标服务进程 -
2、检查是否存在死锁
thread -b-b参数表示 detect deadlock(检测死锁)-
存在死锁则会输出死锁的具体信息:(以下Thread-A、Thread-B相互引用,典型死锁)
Found one Java-level deadlock: ============================= "Thread-A": waiting to lock monitor 0x00007f8b4c003a88 (object 0x000000076b8d1234, a java.lang.Object), which is held by "Thread-B" "Thread-B": waiting to lock monitor 0x00007f8b4c004b99 (object 0x000000076b8d1240, a java.lang.Object), which is held by "Thread-A" Java stack information for the threads listed above: =================================================== "Thread-A": at com.example.service.OrderService.pay(OrderService.java:30) - waiting to lock <0x000000076b8d1234> (a java.lang.Object) at com.example.controller.OrderController.submit(OrderController.java:22) ...
-
-
3、查看完整线程栈
bashthread # 查看所有线程状态 # 或指定线程 ID thread 45 -
4、根据线程栈找出具体死锁位置及原因,并加以解决重新部署。
场景三:慢接口
现象
其他接口正常,只有某个接口响应时间暴涨(例如:100ms-》5s+)
排查思路
可能的原因:
- 1、是不是数据库慢查询
- 2、是不是 调用的其他服务的http接口超时 ,进而导致的超时
- 3、本地方法逻辑复杂(如大循环、序列化)
此时需要 追踪整个调用链的耗时分布。
Arthas排查定位步骤
假设慢接口对应 Controller 方法:
com.example.controller.UserController.getUser
-
1、使用
trace命令追踪方法调用耗时trace com.example.controller.UserController getUser-
1.1、然后触发一次请求,使Arthas输出调用链路(如
curl http://localhost:8080/user/123)`---ts=2025-12-13 17:40:01;thread_name=http-nio-8080-exec-2;id=2a;is_daemon=true;priority=5;TCCL=org.springframework.boot... `---[5023.45ms] com.example.controller.UserController:getUser() +---[0.12ms] com.example.service.UserService::findById() +---[5022.89ms] com.example.service.NotificationService::sendEmail() # ← 耗时 5 秒! `---[0.05ms] return result -
1.2、分析调用链路,找出耗时原因。(例如上诉:
sendEmail()花了 5 秒,可能是 SMTP 超时或网络问题。) -
1.3、重复上诉步骤,找到最终的那个慢方法。(例如:继续分析
sendEmail方法内部,trace com.example.service.NotificationService sendEmail)
-
-
2、监控慢方法的参数和返回值,确定问题出现的原因。
bashwatch com.example.service.NotificationService sendEmail '{params, returnObj, throwExp}' -v -x 2 ## 可看到是否传入了错误邮箱、是否抛出异常等。 -
3、可通过热更新,先保证线上服务可用(临时解决,应急,例如跳过该逻辑)
- 3.1. 修改
UserController.java,注释掉notificationService.sendEmail(...) - 3.2. 编译生成
.class - 3.3. 执行:
redefine /tmp/UserController.class
- 3.1. 修改
-
4、根本上解决该问题,并发布更新。
场景四:类加载异常
现象
| 异常 | 常见原因 |
|---|---|
ClassNotFoundException |
类根本不存在于 classpath |
NoClassDefFoundError |
编译时存在,运行时缺失(如依赖未打包) |
NoSuchMethodError |
方法签名不一致(通常是版本冲突:A 依赖 v1,B 依赖 v2) |
IncompatibleClassChangeError |
类结构不兼容(如接口变抽象类) |
LinkageError / ClassCastException |
同一个类被不同 ClassLoader 加载 |
排查思路
核心问题本质:
- 类找不到? → 检查是否在 classpath
- 类找到了但不对? → 检查是否被错误版本覆盖
- 同一个类加载了多份? → 检查 ClassLoader 隔离问题
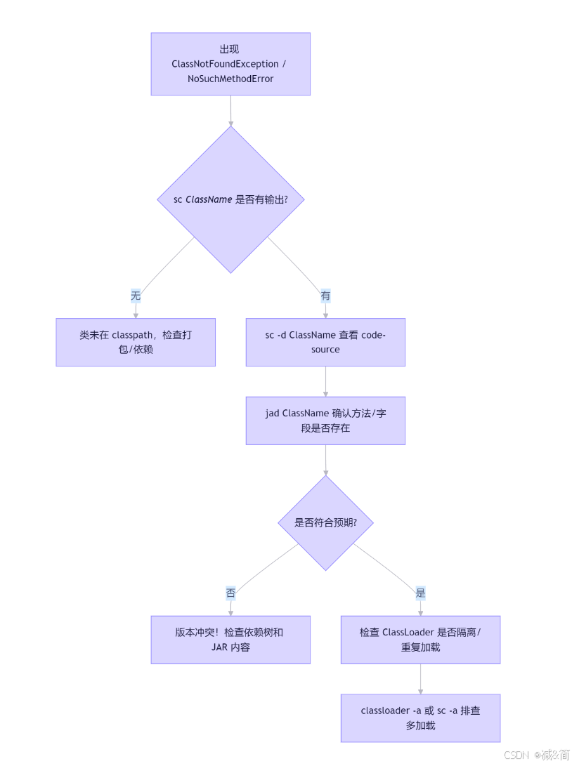
Arthas 排查思路(四步法):
- 1、类是否被加载? → 使用
sc(Search Class) - 2、如果已加载,从哪加载的? → 使用
sc -d查看类的详细信息(含 ClassLoader 和 codeSource) - 3、反编译字节码,确认方法/字段是否存在? → 使用
jad查看实际加载的代码 - 4、检查类加载器层次,分析是否存在冲突? → 使用
classloader命令分析 ClassLoader 树
Arthas排查定位详细步骤
假设有以下报错
java.lang.NoSuchMethodError: com.example.util.StringUtils.isBlank(Ljava/lang/String;)Z,根据报错怀疑
StringUtils被低版本 JAR 覆盖
-
1、搜索该类是否被加载
sc *StringUtils*-
发现存在两个
StringUtils!需进一步确认用的是哪个:com.example.util.StringUtils
org.apache.commons.lang3.StringUtils
-
-
2、查看具体类的加载信息(关键 !)
sc -d com.example.util.StringUtils-
输出示例:(重点看
code-source和class-loader)class-info com.example.util.StringUtils code-source /app/lib/utils-1.0.jar ← ⚠️ 关键:来自哪个 JAR!判断是不是你所期望的那个?(`code-source` 为空,可能是从 `classes` 目录加载(非 JAR)) name com.example.util.StringUtils isInterface false isAnnotation false isEnum false isAnonymousClass false isArray false isLocalClass false isMemberClass false isPrimitive false isSynthetic false simple-name StringUtils modifier public annotation interfaces super-class java.lang.Object class-loader org.springframework.boot.loader.LaunchedURLClassLoader@1c20c6b4 class-loader-hash 1c20c6b4
-
-
3、反编译确认方法是否存在:
jad com.example.util.StringUtils- 例如以下输出片段:(没有
isBlank方法 ,所以抛出NoSuchMethodError)
javapublic class StringUtils { public static boolean isEmpty(String str) { return str == null || str.length() == 0; } // 注意:没有 isBlank 方法! } - 例如以下输出片段:(没有
-
4、检查是否有多个版本的 JAR?
-
方法 A:列出所有 JAR 中的该类(需知道可能路径)
bash# 查看 classpath 下所有 JAR classloader -l -
方法 B:搜索所有 ClassLoader 中的该类(Arthas 3.5+)
bash# `-a` 表示 all classloaders,可发现不同 ClassLoader 加载了不同版本。 sc -a *StringUtils* -
方法 C:查看某个 ClassLoader 加载了哪些资源
bash# 先获取 ClassLoader hash(从 sc -d 输出中拿到,如 1c20c6b4) classloader -c 1c20c6b4 -r com/example/util/StringUtils.class # 输出:file:/app/lib/utils-1.0.jar!/com/example/util/StringUtils.class
-
-
5、对比期望版本 vs 实际版本
-
5.1. 将正确版本的
StringUtils.class上传到服务器 -
5.2. 用 Arthas 反编译对比:
bash# 反编译线上加载的 jad --source-only com.example.util.StringUtils > online.java # 反编译你本地正确的(先放到 /tmp/correct/ 目录) jad --source-only -c /tmp/correct/StringUtils.class > correct.java # diff 对比 diff online.java correct.java
-
总结:类加载问题排查流程图
Arthas 的 sc + jad + classloader 组合拳,是解决此类问题的"黄金三角"

使用实用建议
- 1、精准监控特定参数
bash
# 只监控用户名为 "admin" 的登录请求
watch com.example.service.UserService login 'params[0]=="admin"' -v
- 2、限制监控次数
bash
# 只捕获前 3 次调用
watch com.example.service.UserService login '{params, returnObj}' -n 3
- 3、结合 OGNL 表达式过滤
bash
watch com.example.service.OrderService createOrder 'params[0].amount > 1000' -x 3
- 4、快速定位 CPU 飙高
bash
# 查看最耗 CPU 的线程
thread -n 3
# 结合 jstack 分析死锁
thread -b
- 5、热修复(谨慎使用!)
bash
# 1. 修改本地 .java 文件并编译成 .class
# 2. 上传到服务器
# 3. 执行
redefine /tmp/UserService.class
注意:
redefine不能增减字段/方法,仅支持方法体修改。
- 6、导出堆快照(用于 MAT 或 JProfiler 分析内存泄漏。)
bash
heapdump --live /tmp/heap.hprof
- 7、类冲突定位:
-
7.1、模糊搜索 + 包过滤(只搜自己项目的类,避免第三方干扰)
sc com.yourcompany.*Service -
7.2、结合异常堆栈定位具体类(从异常日志中提取完整类名,直接
sc -d它) -
7.3、注意内部类写法
bash# 内部类要用 $ 分隔 sc com.example.OuterClass$InnerClass jad com.example.OuterClass$InnerClass -
7.4、Spring Boot 特别注意
- Spring Boot 使用
LaunchedURLClassLoader - 类通常来自
BOOT-INF/classes或BOOT-INF/lib/xxx.jar - 如果
sc -d显示code-source为空,可能是从classes目录加载(非 JAR)
- Spring Boot 使用
-