文章目录
- [1. Uniswap协议概述](#1. Uniswap协议概述)
-
- [1.1 什么是Uniswap](#1.1 什么是Uniswap)
- [1.2 核心架构图](#1.2 核心架构图)
- [1.3 技术栈总览](#1.3 技术栈总览)
- [2. Uniswap版本演进:V2 vs V3 vs V4 深度对比](#2. Uniswap版本演进:V2 vs V3 vs V4 深度对比)
-
- [2.1 版本演进时间线](#2.1 版本演进时间线)
- [2.2 核心差异对比表](#2.2 核心差异对比表)
1. Uniswap协议概述
1.1 什么是Uniswap
Uniswap是全球最⼤的去中⼼化交易所(DEX),采⽤⾃动做市商(AMM)模式,允许⽤户⽆需订单簿即可进⾏代币交换。该协议于2018年11⽉上线以来,已成为DeFi⽣态的基础设施和流动性标准。
核⼼定位:
- 去中⼼化交易所:⽆需中⼼化服务器,完全基于智能合约运⾏
- ⾃动做市商(AMM):通过数学公式⾃动定价,⽆需传统订单簿
- 流动性提供者(LP):任何⼈都可以提供流动性并获得⼿续费收益
- DeFi基础设施:为整个DeFi⽣态提供价格发现和流动性基础
- 多链部署:⽀持Ethereum、Polygon、Arbitrum、Optimism、Base、BSC等10+区块链
关键数据(2025年):
- 累计交易量:$2万亿+
- TVL(总锁仓量):$50亿+
- ⽀持交易对:10,000+ 种代币
- 活跃⽤户:500万+
- ⽀持⽹络:10+ 区块链⽹络
- 协议累计⼿续费收⼊:$10亿+
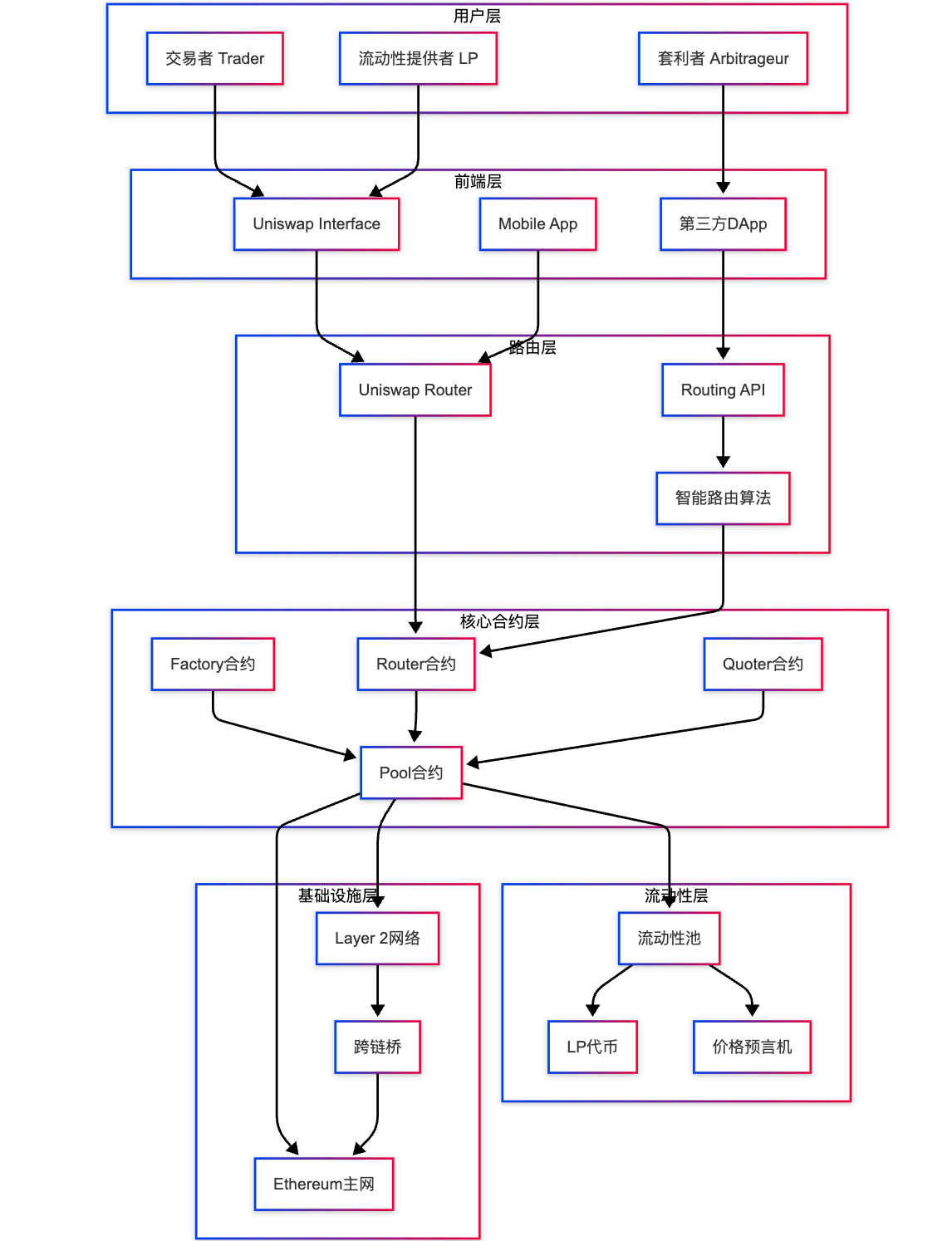
1.2 核心架构图
架构设计说明:
Uniswap的架构采⽤分层设计,从⽤户交互到区块链基础设施,每⼀层都有明确的职责。这种分层架构的优势在于:
- 职责分离:每层专注于⾃⼰的功能,便于维护和升级
- 可扩展性:可以独⽴扩展某⼀层,不影响其他层
- 可组合性:不同层可以灵活组合,⽀持多种使⽤场景
- 安全性:核⼼逻辑在智能合约层,前端层只负责交互
各层详细说明:
⽤户层:这是整个系统的⼊⼝,包含三类主要⽤户:
- 交易者(Trader):最常⻅的⽤户类型,他们使⽤Uniswap进⾏代币交换。例如:⽤户想⽤100 USDC换取ETH,他们通过前端界⾯发起交换请求。
- 流动性提供者(LP):为协议提供流动性的⽤户。例如:⽤户提供1000 USDC和0.5 ETH到ETH/USDC池⼦,获得LP代币,并赚取交易⼿续费。
- 套利者(Arbitrageur):利⽤价格差异获利的专业交易者。例如:发现Uniswap上ETH价格⽐Coinbase低1%,套利者会在Uniswap买⼊,在Coinbase卖出,赚取差价。
前端层:提供⽤户交互界⾯,包括:
- Uniswap Interface:官⽅前端,提供最完整的功能和最佳的⽤户体验
- 第三⽅DApp:如1inch、Matcha等聚合器,它们集成Uniswap作为流动性来源之⼀
- Mobile App:移动端应⽤,⽅便⽤户随时进⾏交易
路由层:这是Uniswap的核⼼竞争⼒之⼀,负责找到最优的交换路径:
- Uniswap Router:链上路由合约,处理简单的单跳或双跳交换
- Routing API:链下路由服务,可以分析更复杂的多跳路径,考虑Gas成本和滑点
- 智能路由算法:使⽤图论算法(如Dijkstra)找到最优路径。例如:⽤户想⽤USDC换DAI,可能直接路径USDC→DAI价格不好,但通过USDC→ETH→DAI路径可以获得更好的价格
核⼼合约层:智能合约是Uniswap的核⼼,所有业务逻辑都在这⾥:
- Factory合约:负责创建和管理池⼦。例如:当有⼈想创建新的ETH/USDT池⼦时,Factory会部署⼀个新的Pool合约
- Pool合约:每个交易对都有⼀个Pool合约,存储流动性并执⾏交换。例如:ETH/USDC池⼦存储ETH和USDC,当⽤户交换时,Pool合约⾃动计算价格并执⾏
- Router合约:⽤户交互的主要⼊⼝,处理授权、滑点检查等。例如:⽤户发起交换时,Router先检查代币授权,然后调⽤Pool合约执⾏交换
- Quoter合约:⽤于查询预估价格,不实际执⾏交换。例如:前端在⽤户输⼊⾦额后,调⽤Quoter获取预估输出量,⽤于显示给⽤户
流动性层:这是AMM的核⼼,存储实际的代币:
- 流动性池:每个池⼦存储两种代币,例如ETH/USDC池⼦存储ETH和USDC
- LP代币:流动性提供者获得的凭证,在V2是ERC20代币,在V3是NFT
- 价格预⾔机:基于池⼦价格提供TWAP(时间加权平均价格),被其他DeFi协议⼴泛使⽤
基础设施层:区块链⽹络本身:
- Ethereum主⽹:最安全的⽹络,但Gas费⽤⾼
- Layer 2⽹络:如Arbitrum、Optimism,Gas费⽤低,速度快
- 跨链桥:连接不同⽹络,实现跨链资产转移
实际应⽤场景举例:
场景1:普通⽤户交换代币
- ⽤户在Uniswap Interface输⼊"⽤100 USDC换ETH"
- 前端调⽤Routing API查询最优路径
- Routing API分析发现USDC→ETH直接路径最优
- 前端调⽤Router合约,Router检查授权后调⽤Pool合约
- Pool合约执⾏交换,⽤户收到ETH
场景2:流动性提供者添加流动性
- LP在界⾯选择ETH/USDC池⼦,输⼊要提供的数量
- 前端计算所需代币⽐例(基于当前价格)
- Router合约调⽤Pool合约的mint函数
- Pool合约更新流动性,铸造NFT给LP
- LP获得NFT,代表其流动性头⼨
场景3:套利者发现套利机会
- 套利机器⼈监控多个DEX的价格
- 发现Uniswap上ETH价格⽐SushiSwap低0.5%
- 套利者通过Router在Uniswap买⼊ETH
- 同时在SushiSwap卖出ETH
- 扣除Gas费⽤后获得利润

1.3 技术栈总览
智能合约层(Solidity)
- Solidity 0.8.0+: 核⼼合约开发语⾔
- Hardhat: 开发框架、测试、部署⼯具
- Foundry: 快速测试框架(V4使⽤)
- OpenZeppelin Contracts: 安全合约库- Uniswap V3 Core: 核⼼AMM逻辑
- Uniswap V3 Periphery: 外围交互合约- Uniswap V4 Core: 下⼀代AMM架构
- Uniswap V4 Hooks: 可编程流动性钩⼦
后端服务层
- TypeScript/Node.js: 路由API服务
- GraphQL: 数据查询接⼝(The Graph)
- PostgreSQL: 交易历史、流动性数据存储- Redis: 价格缓存、路由缓存
- WebSocket: 实时价格推送
- Prometheus + Grafana: 监控与告警
前端层(TypeScript)
- React 18: UI框架
- Wagmi: React Hooks库,连接钱包
- Viem: 轻量级以太坊库
- Uniswap SDK: 交易计算、路由算法
- TanStack Query: 数据获取与缓存
- Tailwind CSS: 样式框架
2. Uniswap版本演进:V2 vs V3 vs V4 深度对比
2.1 版本演进时间线
版本演进背景说明:
Uniswap的版本演进反映了DeFi⾏业的发展和⽤户需求的变化。每个版本都解决了前⼀个版本的核⼼痛点,同时引⼊了新的创新功能。
演进驱动⼒分析:
- V1到V2的演进:主要解决功能限制问题
- V1只能⽀持ETH-ERC20交易对,⽆法实现任意两个ERC20代币之间的交换
- 例如:⽤户想⽤USDC换DAI,在V1上需要先USDC→ETH,再ETH→DAI,需要两笔交易,Gas成本⾼
- V2引⼊任意ERC20交易对,可以直接USDC→DAI,⼀笔交易完成,节省Gas
- V2到V3的演进:主要解决资本效率问题
- V2的流动性分布在整个价格区间(0到∞),但实际交易只在当前价格附近
- 例如:ETH/USDC池⼦有1000万美元流动性,但只有100万美元在当前价格附近被使⽤,资本效率只有10%
- V3引⼊集中流动性,LP可以将流动性集中在当前价格附近,资本效率提升到4000倍
- V3到V4的演进:主要解决灵活性和Gas成本问题
- V3虽然效率⾼,但功能固定,⽆法实现限价单、TWAMM等⾼级功能
- 每个池⼦都是独⽴合约,创建新池⼦需要部署新合约,Gas成本⾼
- V4引⼊Hooks系统和Singleton架构,既提供了灵活性,又大幅降低了Gas成本
版本演进时间线:

2.2 核心差异对比表
