1.引言
在 React 并发渲染架构中,副作用(Effect)的执行时机并非孤立存在,而是与浏览器事件循环的微任务、宏任务队列深度耦合。useEffect 作为最核心的副作用 Hook,其异步执行特性、passive effect 的特殊调度逻辑,一直是开发者理解 React 底层原理的难点。本文将从 React 源码出发,先通过核心源码片段梳理更新调度的关键链路,再逐层拆解 Effect 与事件循环的交错关系,揭示 passive effect 的调度模型。
2. 事件循环基础:微任务与宏任务的执行机制
要理解 React Effect 的调度时机,首先要掌握浏览器事件循环(Event Loop)的核心。这是 React 实现异步、非阻塞渲染,并与宿主环境(浏览器)高效交互的底层基础。熟悉事件循环的可以跳过这个章节。
之前写过一篇事件循环的文章,也可以看一下。
2.1 事件循环的运行流程:一次"循环"的生命周期
浏览器的事件循环机制确保了 JavaScript 在单线程模型下依然能高效处理异步操作。其核心可以概括为"一次只做一件事,但会按顺序排队"。一轮具体的事件循环(Tick)可以分解为以下步骤:
- 执行同步代码 :从宏任务队列中取出一个最老的任务(例如一个
script标签里的代码),将其放入调用栈(Call Stack)并执行,直到调用栈清空。 - 执行所有微任务:在同步代码执行完毕后,立即检查微任务队列(Microtask Queue)。如果队列不为空,则依次取出所有微任务并执行,直到微任务队列被完全清空。
- (可选)UI 渲染:在微任务队列清空后,浏览器有一次机会来更新 UI,包括执行重绘(Repaint)和回流(Reflow)。这个步骤不是每轮循环都必然发生,浏览器会根据刷新率、页面性能等因素自行决定。
- 进入下一轮循环:返回第一步,准备从宏任务队列中取出下一个任务。
这个"执行一个宏任务 -> 清空所有微任务 -> 可能的 UI 渲染"的循环,构成了事件循环的核心。

2.2 微任务与宏任务的核心差异与示例
微任务和宏任务最关键的区别在于它们的执行时机 和优先级。
- 微任务 (Microtask):
特点 :优先级极高,在当前同步任务执行结束后、UI 渲染之前立即执行。如果微任务执行过程中又产生了新的微任务,它们会被添加到队列末尾,并在同一轮事件循环中被"插队"执行,直到队列完全清空。 常见示例 : - Promise.then()、Promise.catch()、Promise.finally() - MutationObserver:用于监听 DOM 树的变化。 - queueMicrotask():一个专门用于手动向微任务队列添加任务的现代 API。 - process.nextTick() (Node.js 环境)
- 宏任务 (Macrotask):
特点 :优先级较低,被放入宏任务队列中排队等待。每轮事件循环只执行队列中的一个 宏任务。 常见示例 : - 整体的 <script> 代码块 - setTimeout()、setInterval() - MessageChannel:React Scheduler 用它来模拟 setImmediate,以实现无延迟的宏任务调度。 - I/O 操作、网络请求回调 - 用户交互事件(如 click、scroll)的回调函数
代码示例:执行顺序的直观体现
javascript
console.log("1. 同步代码开始");
setTimeout(() => {
console.log("5. 宏任务:setTimeout");
}, 0);
Promise.resolve().then(() => {
console.log("3. 微任务:Promise.then 1");
Promise.resolve().then(() => {
console.log("4. 微任务:Promise.then 2");
});
});
console.log("2. 同步代码结束");
// 预期输出:
// 1. 同步代码开始
// 2. 同步代码结束
// 3. 微任务:Promise.then 1
// 4. 微任务:Promise.then 2
// 5. 宏任务:setTimeout
这个例子清晰地展示了:同步代码最先执行,随后所有微任务被清空,最后才轮到下一轮事件循环中的宏任务。
3、passive effect 调度模型:useEffect 的异步执行本质
我们已经知道,React 的渲染工作(Render Phase)可以在宏任务中被切分执行,而提交工作(Commit Phase)是同步的。那么,useEffect 的回调,也就是 Passive Effect,它到底在哪个阶段执行?
答案是:在 Commit 阶段之后,通过 Scheduler 调度的一个独立的宏任务中异步执行。
这正是 useEffect "非阻塞"特性的核心。它确保了 Effect 的执行不会推迟浏览器的绘制,从而为用户提供更流畅的体验。
3.1 从 Commit 结束到 Passive Effect 调度
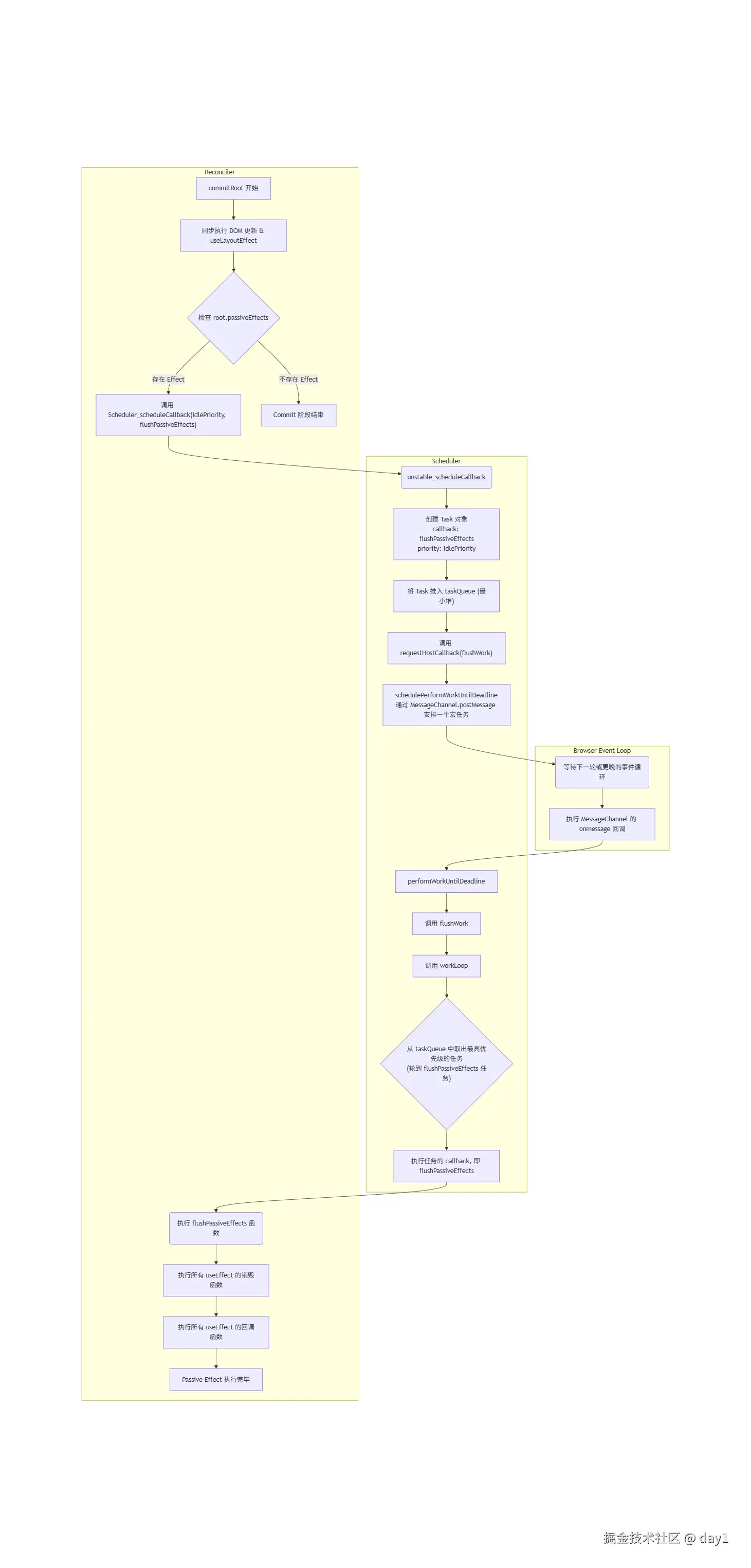
整个流程可以分解为以下几个关键步骤:
-
Commit 阶段同步执行 : 当 React 完成 Render 阶段后,会进入
commitRoot函数。在这个阶段,React 会同步执行所有 DOM 操作(增、删、改)和useLayoutEffect的回调。这个过程是不可中断的,因为它需要保证 DOM 的一致性。 -
检查并标记 Passive Effect : 在
commitRoot的末尾,React 会检查本次更新中是否存在 Passive Effect。如果root.passiveEffects标记为true,说明有useEffect或其销毁函数需要被执行。 -
调度
flushPassiveEffects: 如果存在 Passive Effect,React 并不会立即执行它们。相反,它会调用Scheduler_scheduleCallback,将一个名为flushPassiveEffects的函数作为一个低优先级 (IdleSchedulerPriority)的新任务交给 Scheduler。javascript// c:\Users\48150\Desktop\新建文件夹 (8)\react-app\src\react\packages\react-reconciler\src\ReactFiberWorkLoop.js (简化) function commitRoot(root) { // ... // 1. 同步执行 DOM Mutations 和 useLayoutEffect // ... const rootHasPassiveEffects = root.passiveEffects; if (rootHasPassiveEffects) { // 2. 如果存在 passive effects,将其作为一个新的低优先级任务调度 const callback = flushPassiveEffects.bind(null, root); Scheduler_scheduleCallback(IdleSchedulerPriority, callback); } // ... // 3. 提交阶段结束 } -
通过宏任务异步执行 : Scheduler 接收到这个新任务后,会像处理其他更新一样,通过
MessageChannel安排一个新的宏任务 。这意味着flushPassiveEffects函数的执行将发生在下一轮或更晚的事件循环中。

3.2flushPassiveEffects 的工作
当浏览的那个宏任务时,flushPassiveEffects 函数才真正被调用。它的工作很简单,分为两步:
- 执行销毁函数 :首先,遍器执行到 Scheduler 安排历所有在上一次渲染中注册的
useEffect,并执行它们的销毁函数(cleanup,即useEffect返回的那个函数)。 - 执行回调函数 :然后,遍历本次渲染中新注册的
useEffect,并执行它们的回调函数。
3.3 总结:为什么是异步的?
通过这个"提交 -> 调度 -> 异步执行"的模型,React 实现了 useEffect 的非阻塞特性:
- 保证渲染不被阻塞 :DOM 更新和页面绘制(发生在当前事件循环的渲染阶段)与
useEffect的执行被完全分离。即使用户在useEffect中编写了非常耗时的代码,也不会影响页面的首次呈现。 - 获取最新的状态 :由于
useEffect在渲染和提交之后执行,它可以确保访问到最新的 DOM 状态和 React state。
这个设计是 React 并发模式的基石之一,它将副作用的执行从关键的渲染路径中剥离,从而在根本上提升了应用的响应性能。
4.从源码中理解一次完整更新代码执行流程
4.1 更新产生与入队
当组件中调用 setState 时,React 会创建一个更新对象,为其分配一个 Lane(优先级车道),并将其入队。关键入口是 scheduleUpdateOnFiber,它负责将更新与 Fiber 关联,并确保根(root)被标记为待处理。
javascript
// c:\Users\48150\Desktop\新建文件夹 (8)\react-app\src\react\packages\react-reconciler\src\ReactFiberWorkLoop.js:848
export function scheduleUpdateOnFiber(
root: FiberRoot,
fiber: Fiber,
lane: Lane
) {
// ...
markRootUpdated(root, lane);
// ...
ensureRootIsScheduled(root); // 核心调度函数
}
ensureRootIsScheduled 的核心职责是:判断本次更新的优先级,并决定是以同步 还是并发的方式来安排一次调度。
javascript
// c:\Users\48150\Desktop\新建文件夹 (8)\react-app\src\react\packages\react-reconciler\src\ReactFiberRootScheduler.js:109
function ensureRootIsScheduled(root: FiberRoot) {
// ...
const newCallbackPriority = getHighestPriorityLane(nextLanes);
// ...
if (newCallbackPriority === SyncLane) {
// 同步更新路径
} else {
// 并发更新路径
const schedulerPriorityLevel =
lanePriorityToSchedulerPriority(newCallbackPriority);
newCallbackNode = scheduleCallback(
schedulerPriorityLevel,
performConcurrentWorkOnRoot.bind(null, root)
);
}
// ...
}
-
同步路径 (
SyncLane): 对于flushSync或老版 React 中的同步更新,它会调用scheduleSyncCallback将performSyncWorkOnRoot函数推入一个同步队列,并安排一个微任务 (scheduleMicrotask) 来冲刷这个队列。这意味着渲染会在当前事件循环的微任务阶段被同步执行,不会等待下一个宏任务。 -
并发路径 (其他
Lane): 对于普通更新,它会调用 Scheduler 的scheduleCallback方法,将performConcurrentWorkOnRoot函数作为一个任务交给 Scheduler 去处理。
4.2 Scheduler 的宏任务调度与 workLoop
当 Reconciler 通过 scheduleCallback 请求一次并发调度时,流程进入 Scheduler 模块。
第一步:创建任务并入队
scheduleCallback 根据 Reconciler 传递的优先级,计算出任务的过期时间 expirationTime,然后创建一个 task 对象,并将其推入 taskQueue 这个最小堆中。
javascript
// c:\Users\48150\Desktop\新建文件夹 (8)\react-app\src\react\packages\scheduler\src\forks\Scheduler.js:331
function unstable_scheduleCallback(priorityLevel, callback, options) {
// ... 计算 expirationTime
var newTask = {
id: taskIdCounter++,
callback, // 这里的 callback 就是 performConcurrentWorkOnRoot
priorityLevel,
// ...
expirationTime,
};
push(taskQueue, newTask); // 入队(最小堆)
// 如果当前没有调度在进行,则请求一个宏任务
if (!isHostCallbackScheduled && !isPerformingWork) {
isHostCallbackScheduled = true;
requestHostCallback(flushWork);
}
return newTask;
}
第二步:通过 MessageChannel 安排宏任务
requestHostCallback 的作用是安排一个宏任务 来执行 flushWork 函数。它优先使用 MessageChannel,因为 MessageChannel 的回调属于宏任务,且没有 setTimeout(0) 的 4ms 延迟限制,可以尽快执行。
javascript
// c:\Users\48150\Desktop\新建文件夹 (8)\react-app\src\react\packages\scheduler\src\forks\Scheduler.js:532
if (typeof MessageChannel !== "undefined") {
const channel = new MessageChannel();
const port = channel.port2;
channel.port1.onmessage = performWorkUntilDeadline;
schedulePerformWorkUntilDeadline = () => {
port.postMessage(null);
};
}
function requestHostCallback() {
if (!isMessageLoopRunning) {
isMessageLoopRunning = true;
schedulePerformWorkUntilDeadline();
}
}
注意:requestHostCallback 最终会调用 schedulePerformWorkUntilDeadline,其 onmessage 的处理函数是 performWorkUntilDeadline,performWorkUntilDeadline 内部会调用 flushWork,flushWork 内部再调用 workLoop。
第三步:workLoop 执行任务
当浏览器空闲下来,执行 MessageChannel 安排的宏任务时,workLoop 函数启动。它的核心逻辑是:
- 从
taskQueue(最小堆)的堆顶peek一个任务。这个任务是当前所有任务中最紧急 (expirationTime最小)的。 - 检查这个任务是否过期,以及当前帧是否还有剩余时间 (
shouldYieldToHost)。 - 如果可以执行,就执行任务的
callback,这个callback正是 Reconciler 传来的performConcurrentWorkOnRoot。 - 执行完毕后,如果任务返回了一个新的函数(表示工作未完成),则将其放回队列。否则,将任务从队列中
pop出。 - 循环此过程,直到时间切片用完或队列为空。
javascript
// c:\Users\48150\Desktop\新建文件夹 (8)\react-app\src\react\packages\scheduler\src\forks\Scheduler.js:188
function workLoop(initialTime: number) {
let currentTime = initialTime;
currentTask = peek(taskQueue); // 从最小堆顶部取出最高优先级的任务
while (currentTask !== null) {
if (currentTask.expirationTime > currentTime && shouldYieldToHost()) {
// 时间切片用完,让出主线程
break;
}
const callback = currentTask.callback;
if (typeof callback === "function") {
// ...
const continuationCallback = callback(didUserCallbackTimeout); // 执行任务
// ...
if (continuationCallback === null) {
pop(taskQueue); // 任务完成,出队
}
}
// ...
currentTask = peek(taskQueue); // 取下一个任务
}
// ...
}
至此,一次并发更新的调度流程完成,performConcurrentWorkOnRoot 被成功调用,正式进入了可中断的渲染阶段。
4.3 Commit 阶段与 Passive Effect 的重新调度
当渲染阶段(performConcurrentWorkOnRoot)成功完成,并且 React 决定将更新提交到屏幕上时,就进入了不可中断的 Commit 阶段。这个阶段的核心函数是 commitRoot。
commitRoot 负责执行所有真实的 DOM 操作和调用生命周期方法,它分为几个同步执行的子阶段,例如:
- Mutation Effects:执行 DOM 的增、删、改。
- Layout Effects :同步执行
useLayoutEffect的回调。
在所有这些同步工作都完成后,commitRoot 并不会立即执行 useEffect 的回调。相反,它会检查是否存在 Passive 标记的 effect,如果存在,它会将一个名为 flushPassiveEffects 的函数重新调度给 Scheduler。
javascript
// c:\Users\48150\Desktop\新建文件夹 (8)\react-app\src\react\packages\react-reconciler\src\ReactFiberWorkLoop.js (simplified)
function commitRoot(root) {
// ...
// 执行 Mutation 和 Layout effects (同步)
// ...
const rootHasPassiveEffects = root.passiveEffects;
if (rootHasPassiveEffects) {
// 如果存在 passive effects,将其作为一个新的低优先级任务调度
const callback = flushPassiveEffects.bind(null, root);
Scheduler_scheduleCallback(IdleSchedulerPriority, callback);
}
// ...
// 提交阶段结束
}
// flushPassiveEffects 的大致实现
function flushPassiveEffects(root) {
// 1. 调用 commitHookPassiveUnmountEffects (执行 useEffect 的销毁函数)
// 2. 调用 commitHookPassiveMountEffects (执行 useEffect 的回调函数)
}
核心逻辑闭环:
- Effect 的异步调度 :
commitRoot在同步完成 DOM 更新和useLayoutEffect后,并没有直接执行useEffect。它调用Scheduler_scheduleCallback,将flushPassiveEffects包装成一个空闲优先级 (IdleSchedulerPriority)的任务,放回 Scheduler 的任务队列。 - 宏任务执行 :Scheduler 会在未来的某个时间点(通常是在浏览器完成当前帧的绘制、主线程进入空闲状态后)的新宏任务 中,执行这个低优先级的
flushPassiveEffects任务。 - 最终回调 :
flushPassiveEffects函数内部才会真正去执行useEffect的销毁和挂载回调。
这种设计确保了 useEffect 中的代码(如网络请求、日志记录)不会影响到用户感知的渲染性能。
这个"提交 -> 重新调度 -> 异步执行"的闭环,说明passive effect(即 useEffect)正是通过与事件循环(宏任务)的交错执行,才实现了其不阻塞浏览器渲染的异步特性。从 setState 开始的更新,经过 Reconciler 和 Scheduler 的协同工作,最终在 Commit 阶段通过一次新的调度,完成了 useEffect 的异步回调,形成了一个完整的调度模型。
5.总结
React 的 Effect 调度模型是其并发渲染架构的核心组成部分,它通过 Lane 优先级模型、Scheduler 时间切片、passive effect 异步调度,实现了与浏览器事件循环的深度协同,解决了传统同步渲染中主线程阻塞、用户体验差的问题。
从底层原理来看,React 以 "用户体验为核心",通过精细化的任务优先级管理与协作式调度,将更新任务与副作用在事件循环的微任务、宏任务队列中合理编排,既保证了高优先级更新的即时性,又确保了低优先级副作用的非阻塞执行。