一、框架爆发的选择难题
2026年,AI Agent框架已经从"新鲜事物"变成"必备工具"。但问题随之而来:LangChain(124k stars)、Langflow(143k stars)、AutoGen(53k stars)......光看数据就知道选错了会浪费大量时间。
你一定遇到过:
- 花一周学了LangChain,结果发现只是想做简单问答,CrewAI两行代码就搞定了
- 团队想快速做Demo,却选了学习曲线陡峭的AutoGen,演示还没做出来需求就变了
- 项目上线后发现缺少监控,想加LangSmith,结果发现初期架构不支持
本文基于真实GitHub数据 + 学习曲线评估,给普通开发者一个清晰的选型决策树。无论是想做Demo还是落地生产,你都能在这篇文章里找到答案。
二、Top 10框架数据总览表
| 框架 | Stars | 核心定位 | 适合谁 | 学习曲线 |
|---|---|---|---|---|
| LangChain | 124k | 全栈Agent平台 | 中高级开发者 | 陡峭 |
| Langflow | 143k | 可视化工作流构建 | 非技术用户 | 平缓 |
| AutoGen | 53k | 多Agent协作 | 有工程经验 | 中高 |
| LlamaIndex | 46k | LLM+数据连接 | 数据工程师 | 中等 |
| CrewAI | 40k | 角色驱动多Agent | Python初学者 | 偏低 |
| Flowise | 48k | 低代码平台 | 前端/全栈 | 非常友好 |
| Agno | 37k | 一体化Agent栈 | 平台工程师 | 中等偏上 |
| OpenAI Agents SDK | 8.6k | 轻量生产SDK | OpenAI生态用户 | 中等偏低 |
| Semantic Kernel | 24k | 企业集成SDK | .NET/Azure团队 | 中等偏低 |
| Letta | 21k | 记忆型Agent平台 | 长期陪伴应用 | 中等 |
三、按需求分类:你的最佳选择
3.1 极简上手:1-2天出Demo
首选:Langflow、Flowise、CrewAI
Langflow / Flowise(0代码)

- 核心优势:拖拽式界面,连好LLM Key就能跑
- 适合人群:产品经理、运营、数据分析师等非技术角色
- 典型场景:公司文档问答机器人、客户演示RAG助手、工作坊展示
Langflow vs Flowise 对比:
| 维度 | Langflow | Flowise |
|---|---|---|
| 底层框架 | 深度绑定LangChain | 也是LangChain |
| 扩展性 | 可导出为API/JSON/MCP | 支持Docker部署 |
| 节点丰富度 | LLM、Tool、Memory等 | 预制节点更多 |
CrewAI(会写点Python)
python
from crewai import Agent, Task, Crew
researcher = Agent(role="研究员", goal="收集AI框架的最新信息")
writer = Agent(role="写手", goal="写一篇框架选型指南")
task1 = Task(description="调研2026年最火的AI Agent框架", agent=researcher)
task2 = Task(description="写一篇框架选型指南", agent=writer)
crew = Crew(agents=[researcher, writer], tasks=[task1, task2])
result = crew.kickoff()
- 核心优势:语义友好,几乎就是"写角色+任务描述"
- 适合人群:有基础Python、想做"多角色协作"的个人开发者
- 典型场景:内容团队协同写作、营销运营自动化、业务原型
3.2 严肃项目:从Demo走向生产
推荐:LangChain + LlamaIndex + Langflow组合
学习路径(实战版)
Step 1:用Langflow搭一个可视化Flow,先感性认识"链 + Agent + 工具"
- 拖拽LLM节点(GPT-4)+ Retriever节点(向量库)
- 连起来,跑通"文档问答"Demo
Step 2:改成50-100行Python代码(LangChain)
python
from langchain.chains import RetrievalQA
from langchain.llms import OpenAI
from langchain.vectorstores import Chroma
llm = OpenAI(temperature=0)
vectorstore = Chroma(persist_directory="./chroma_db")
qa_chain = RetrievalQA.from_chain_type(
llm=llm,
chain_type="stuff",
retriever=vectorstore.as_retriever()
)
answer = qa_chain.run("什么是LangChain的核心能力?")
Step 3:引入LlamaIndex,接企业文档做RAG
python
from llama_index import VectorStoreIndex, SimpleDirectoryReader
documents = SimpleDirectoryReader('data').load_data()
index = VectorStoreIndex.from_documents(documents)
query_engine = index.as_query_engine()
response = query_engine.query("我们的产品有哪些功能?")
Step 4:根据复杂度决定是否上LangGraph(状态机)和LangSmith(监控)
- LangGraph:"多Agent + 状态机 + 事件驱动"
- LangSmith:"调试、A/B测试、监控"

为什么这个组合?
| 组件 | 解决什么问题 |
|---|---|
| LangFlow | 快速验证想法,降低学习门槛 |
| LangChain | 复杂逻辑定制,企业级能力 |
| LlamaIndex | 连接企业数据,强大的RAG |
| LangGraph | 有状态工作流,多Agent编排 |
| LangSmith | 监控、调试、评估 |
3.3 企业/工程背景:平台级解决方案
推荐:Agno、AutoGen、Semantic Kernel
Agno:一体化Agent栈

- Model-agnostic:支持OpenAI、Anthropic、Google、本地模型
- 强大记忆:持久会话、用户长期记忆、多Vector DB
- 执行与控制:人类在环、Guardrails、安全校验
- 生产能力:内置FastAPI运行时 + 控制平面UI + 评测工具
适合场景:企业内部多Agent应用统一托管、合规审计、长生命周期工作流
AutoGen:复杂多Agent工作流
python
from autogen import AssistantAgent, UserProxyAgent
assistant = AssistantAgent(name="assistant", llm_config={"model": "gpt-4"})
user = UserProxyAgent(name="user", human_input_mode="TERMINATE")
user.initiate_chat(assistant, message="帮我生成一个Flask API,用于查询天气")
- 三层API:Core(事件驱动)、AgentChat(聊天协作)、Extensions(扩展)
- AutoGen Studio:无代码GUI,图形化搭多Agent应用
- AutoGen Bench:评估多Agent方案表现(准确率、成本等)
适合场景:代码生成+自动测试+部署流水线、复杂研究任务、多角色协作

Semantic Kernel:企业集成SDK
- 模型灵活:支持OpenAI、Azure OpenAI、Hugging Face、NVIDIA
- Agent/Skill架构:通过"技能"(插件式函数)和Planner组织复杂任务
- 企业插件生态:Microsoft Graph、Outlook、Teams、SharePoint
- 多模态:文本、图像、音频
- 本地部署:支持Ollama、LMStudio、ONNX等离线运行
适合场景:Azure生态下的企业内部助手、业务流程自动化
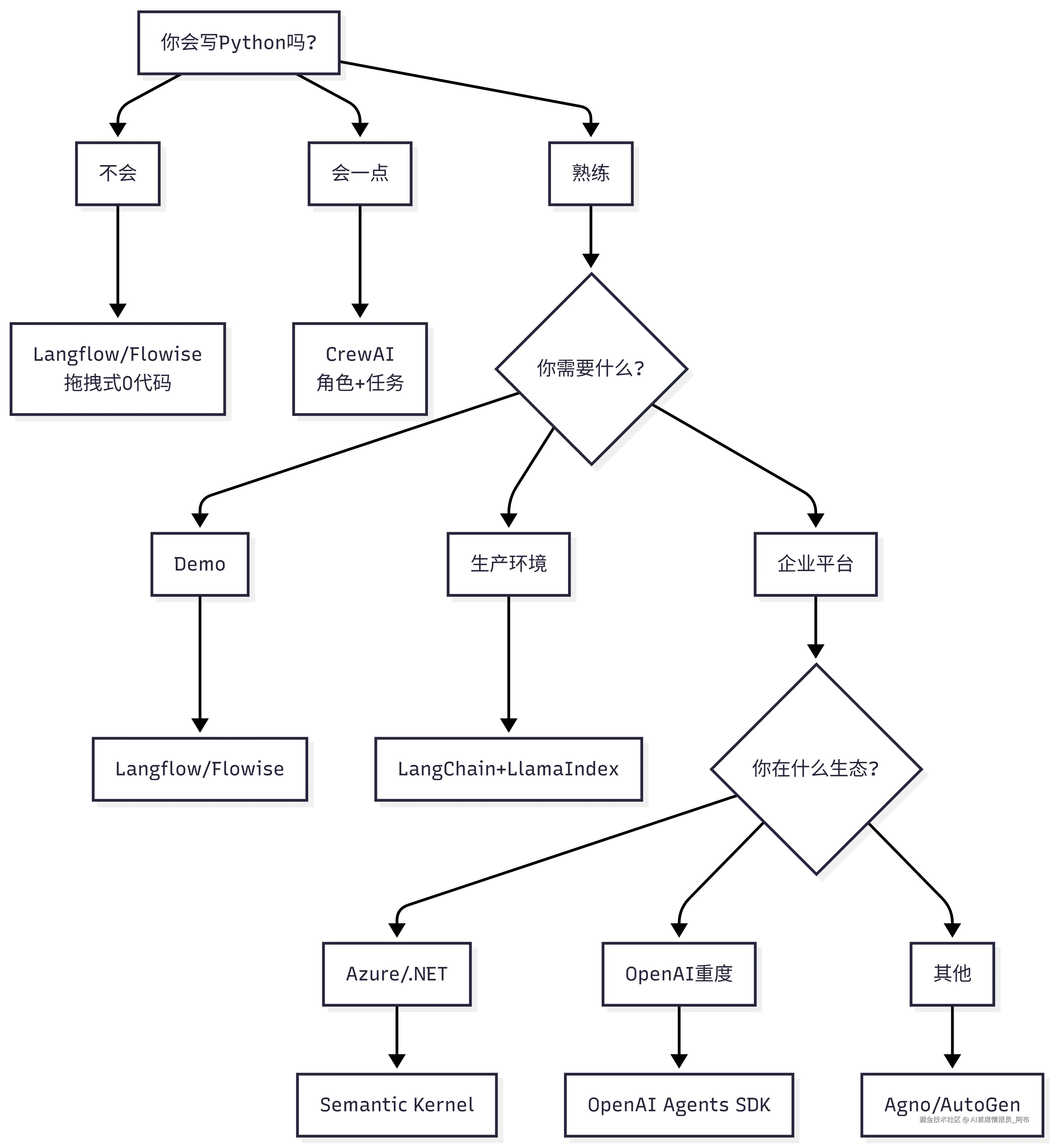
四、实战决策:今天就能用
4.1 决策树

4.2 立即行动
今晚:跑通第一个Demo
bash
docker run -p 7860:7860 langflow/langflow
浏览器打开 http://localhost:7860,随便拉一个官方示例跑通。
这周:CrewAI两Agent协作
python
pip install crewai
from crewai import Agent, Task, Crew
researcher = Agent(role="研究员", goal="收集2026年最火的AI框架信息")
writer = Agent(role="写手", goal="写一篇框架选型指南")
task1 = Task(description="调研5个主流框架", agent=researcher)
task2 = Task(description="整理成技术文章", agent=writer)
crew = Crew(agents=[researcher, writer], tasks=[task1, task2])
result = crew.kickoff()
print(result)
运行:python crew_ai_demo.py
两周:真实业务PoC
目标:选一个真实场景(客服、内部知识库),用LangChain + LlamaIndex写一个"能对话 + 能查数据"的PoC。
python
from langchain.chains import ConversationalRetrievalChain
from langchain.memory import ConversationBufferMemory
from langchain.vectorstores import Chroma
from llama_index import VectorStoreIndex, SimpleDirectoryReader
documents = SimpleDirectoryReader('data').load_data()
index = VectorStoreIndex.from_documents(documents)
query_engine = index.as_query_engine()
while True:
question = input("你: ")
if question == "exit":
break
response = query_engine.query(question)
print(f"AI: {response}")
如果你在Azure生态
python
import semantic_kernel as sk
from semantic_kernel.connectors.ai.open_ai import AzureChatCompletion
kernel = sk.Kernel()
deployment, api_key, endpoint = sk.azure_openai_settings_from_dot_env()
kernel.add_chat_service("azure_openai", AzureChatCompletion(deployment, endpoint, api_key))
kernel.import_semantic_skill_from_directory("./plugins", "BusinessSkill")
result = await kernel.run_async(kernel.skills["BusinessSkill"]["GenerateReport"], input_str="生成本月销售报告")
print(result)
五、避坑指南
| 坑 | 避坑方法 |
|---|---|
| 盲目追新 | 选"头部 + 生态好"的:LangChain、LlamaIndex、AutoGen |
| API成本失控 | 用LangSmith/LangFuse追踪Token消耗,设置预算警告 |
| 过度工程 | 先从单Agent开始,需要协作再升级 |
| 忽视监控 | 一开始就接入日志和Trace工具 |
| 选错学习曲线 | 非技术→Langflow,Python初学者→CrewAI |
成本控制
python
from langchain.callbacks import get_openai_callback
with get_openai_callback() as cb:
response = qa_chain.run("你的问题")
print(f"总Token: {cb.total_tokens}")
print(f"总成本: ${cb.total_cost}")
监控工具对比
| 工具 | 特点 |
|---|---|
| LangSmith | LangChain官方,深度集成 |
| LangFuse | 开源,轻量级 |
| Arize | 企业级,功能全 |
| Weights & Biases | 通用,不仅限LLM |
六、未来方向
未来2年,Agent框架会向3个方向演进:
1. MCP协议普及
多框架互通,Agent可以跨平台协作。
2. Agent OS概念兴起
统一调度多模型、多工具、多Agent的操作系统层。
3. 从"Prompt工程师"变成"Agent系统设计师"
重点从"写好提示词"转向"设计Agent架构":
传统思维:Prompt → LLM → 输出
新思维:Agent1 + Agent2 + 工具库 + 记忆 → LLM → 输出 → 监控 → 评估 → 优化
总结
| 需求 | 最佳选择 |
|---|---|
| 0代码/Demo | Langflow/Flowise |
| Python初学者 | CrewAI |
| 严肃项目 | LangChain + LlamaIndex |
| 企业/工程背景 | Agno/Semantic Kernel/AutoGen |
| OpenAI重度 | OpenAI Agents SDK |
| 长期陪伴应用 | Letta + LlamaIndex |
现在就开始:
- 今晚跑一个Langflow Demo
- 这周写一个CrewAI脚本
- 两周做一个真实的PoC
你不是在"玩框架",而是在为自己和团队搭建从Demo到生产的完整能力梯度。