摘要
本设计是以STC89C52单片机为核心,以共阴数码管作为电梯楼层显示,以多个发光二极管作为电梯楼层上下指示灯,以非自锁按键作为电梯楼层按键的模拟电梯运行系统。本次设计实现了电梯运行的基本功能,操作者可以通过楼层按键模拟自己想要去的楼层,可以智能处理不同楼层的请求,更加高效合理的进行电梯模拟运行。本次设计将平时所学的单片机知识与现实生活中的应用工具相结合,通过单片机来实现电梯控制,主要程序则使用C语言进行编程实现,很好的节省了设计硬件电路所用的花费,使这种新型电梯具有良好的市场前景。
关键词:单片机STC89C52,电梯,共阴数码管
第二章 系统总体设计方案及主要芯片介绍
2.1 系统总体设计方案
本设计主要使用STC89C52单片机来控制系统运行。通过数码管显现楼层,由相对应的发光二极管显示按键所按的楼层,按键控制电梯上下运行以及一组发光二极管模拟电梯的上下箭头。系统总设计框图如图1所示。

图2.1 系统总设计框图
2.2 硬件设计
2.2.1 引言
所谓的硬件设计就是将单片机同其他控制模块结合在一个电子线路的设计。在电梯模拟系统中,我们需要将不同需求的乘客送往他们所需要的楼层,因此我们就需要如下几个模块:按键呼叫模块,楼层显示模块,运行显示模块,单片机主控模块 。
2.2.2 主控芯片选择
方案一:采用MC9S08AW60单片机,由于本系统采用的是单片机芯片进行核心控制,我第一个想到的是我们所学的飞思卡尔单片机MC9S08AW60。MC9S08AW60芯片功能齐全,片内有多达60KB的可编程存储器,片内RAM高达2KB。但是本系统只需要简单地控制电梯上下运行,并不需要这么大的内存,而且MC9S08AW60相较而言成本略高,感觉会比较浪费。
方案二:采用STC89C52单片机,STC89C52芯片是一款简单而且使用的经典51单片机,它的程序容量只有8K,但对于本系统足够,而且成本低,因此选择该芯片。
2.2.3 显示模块选择
方案一:采用12864LCD液晶显示屏作为显像模块,12864液晶显示屏可以显现大量的图形﹑数字以及文字,显像简单易实现,但成本高,比较浪费资源。
方案二:采用简单的共阴数码管实现数字显像,简单而且经济实惠,符合设计理念,所以选择数码管作为数字显示模块。
2.3 主要芯片介绍
2.3.1 STC89C52单片机
STC89C52单片机芯片引脚图如图2.3.1所示,实物图如图2.3.2所示。

图2.3.1 STC89C52引脚图 图2.3.2 STC89C52实物图
第三章 系统主要模块介绍
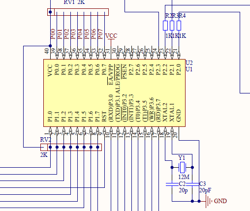
3.1 主控芯片模块
STC89C52芯片是40脚的集成芯片,其在整电路中引脚连接如图3.1所示

图3.1单片机主控电路
3.2按键控制电路
本次设计中,预计设计实现8层电梯控制,因此我们需要8个按键来控制相应的1至8楼,8个按键分别接入单片机的P30到P37接脚,控制电路图如图3.2所示。

图3.2 按键控制电路图
第四章 系统软件设计与情况处理
4.1 系统流程图
所谓的软件设计就是从系统需要出发,考虑到系统所会发生的各种情况,把不同的情况全都整合到一个程序中,驱使单片机芯片完成系统功能。
本系统设计所包括的情况总共分为两大类,一种是电梯向上运行,另一种是电梯向下运行。而这两大类中又分别分成两小类,送人或者是接人。也就是说总共分为四种情况:电梯向上运行去送人,电梯向上运行去接人,电梯上下运行去送人,电梯向下运行去接人。根据这四种情况,我们来进行程序设计,通过不同的判定程序来判断是属于哪种情况,然后由系统相应去执行。这就是整个系统的软件设计,流程图如图4.1所示。

图4.1流程图
文章底部可以获取博主的联系方式,获取源码、查看详细的视频演示,或者了解其他版本的信息。
所有项目都经过了严格的测试和完善。对于本系统,我们提供全方位的支持,包括修改时间和标题,以及完整的安装、部署、运行和调试服务,确保系统能在你的电脑上顺利运行。