背景
为了安装docker compose,在Centos服务器上执行了sudo yum update
没错,这才是第一步!!!
可没想到,这一步刚刚执行完成,业务就反馈XXX页面打不开了,异常出奇的一致:

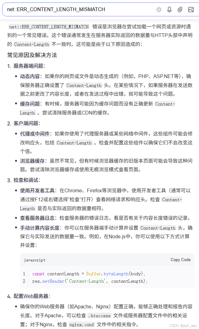
net::ERR_CONTENT_LENGTH_MISMATCH
更悲哀的是,这些服务都是因为人员变动后属于无人维护状态的服务,一时间尽不知道如何是好!
于是,就开启了漫长的问题排查与处理过程~~~
排查一:问搜索引擎,这是什么原因
作为一名java服务端开发人员,对这些Node服务,app.js完全不懂,但问题好像很简单,资源加载不出来而已嘛:)
直接搜索问题,看有没有思路
结果除了问题描述外基本都指向了nginx,排查nginx配置、proxy_temp目录权限等

代码没有变化,自己先验证下通过ip+port访问服务,是否正常?正常!无任何报错信息。
那么,域名->nginx.conf,这条路径应该就是主要排查点了
排查二:找运维同事查找域名对应的后端机器
服务无人维护,但有域名,那肯定是从域名入手,找机器,看配置。
然而,这一步很快就又走不通了~~~
域名直接指向了容器,而这个容器上一次部署时间是21年12月份,今天都2026年了,不涉及配置调整,也不涉及proxy_temp目录权限问题!!!
排查三:找前端同事协助
这没办法了,自己研究容易走弯路,找前端同事看一眼,没准问题很常见,一个node配置就解决?
或许是,或许,也不是~
前端同事看了眼错误,F12看了看资源响应,初步判断:gzip原因,zgip后Content-Length变化了,和这个net::ERR_CONTENT_LENGTH_MISMATCH错误的描述是能对应上的。
看到了希望:)
通过app.js中找到特殊路径gzip的逻辑,干掉它,重新部署服务,问题依旧存在!
那,难道是显式返回Content-Length原因?
配置为不返回Content-Length,问题依然存在!!!
于是,也开始了探索路径~
但,到这里,我们都没有想过yum update原因,认为更新一个库,不至于造成http服务响应资源异常吧,而且,通过ip+port访问也没问题啊?!!!
排查四:问AI吧
得,把上下文告诉它,看AI能不能协助解决这个问题。

这里的1、检查web服务状态,nginx日志,和我的方向一样,跳过
但,还有一个**"同时检查系统日志"**

这个确实没有操作过,来吧,直接上命令

哇哦哦哦哦哦哦哦哦哦哦哦哦~~~~~~
这,就定位了?
顺着这个错误继续问:

解决方案:

按照AI给的解决方案,应该去修改/etc/sysctl.conf配置文件,添加tcp_mem相关参数。
哦?难道yum update时,有对这个文件修改过?
ls -l确认一下,果然,/etc/sysctl.conf文件的修改时间与yum update执行完成的时间一致!
参考AI给的命令修改、应用:
bash
# 编辑 sysctl 配置文件
vim /etc/sysctl.conf
# 添加以下内容:
# TCP Memory Tuning
net.ipv4.tcp_mem = 786432 1048576 1572864
net.ipv4.tcp_rmem = 4096 87380 16777216
net.ipv4.tcp_wmem = 4096 65536 16777216
net.core.somaxconn = 65535
fs.file-max = 2000000
net.core.netdev_max_backlog = 65535
# 应用配置
sysctl -p
问题消失,全部服务恢复正常!!!
记录一下,如遇类似问题,供参考:)