在推进国家安全体系和能力现代化、建设更高水平平安中国的战略指引下,"十五五"规划将智慧应急提升至前所未有的战略高度,标志着我国应急管理事业正式迈入以数字化驱动、智能化引领为核心的2.0时代。从"十一五"奠定"安全第一、预防为主、综合治理"的治理基础,到"十二五"健全预防预警体系,历经"十三五"强化公共安全体系、"十四五"将"统筹发展和安全"纳入总体布局,我国应急管理事业完成了从奠基发展到完善优化的历史性跨越。

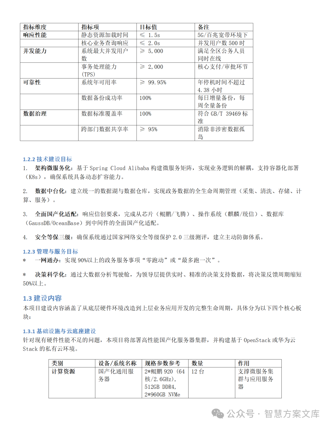
**"十五五"新型智慧应急的提出,正是这一演进历程的必然结果,更是应对新时代风险挑战的战略抉择。**当前,全球气候变化加剧导致极端天气频发,城市系统日益复杂催生新型风险交织叠加,传统依赖经验驱动、被动响应的应急管理模式已难以适应新形势需求,构建新型智慧应急指挥体系成为破解风险防控难题、提升应急处置效能的核心路径。本文将从战略定位、核心内涵、鲜明特点三个维度,系统解读"十五五"新型智慧应急的战略蓝图,厘清其在国家治理体系中的核心价值与实践逻辑。

战略定位:内嵌国家安全体系的核心支柱
精准把握新型智慧应急的战略定位,是理解"十五五"应急管理现代化部署的关键前提。从国家战略全局来看,新型智慧应急已不再是单一领域的技术升级,而是深度内嵌于国家安全体系和能力建设总体布局的核心支柱,是实现高质量发展与高水平安全良性互动的重要保障。党的二十大从推进国家治理体系和治理能力现代化的战略高度,为应急管理赋予了新定位、新要求,而"十五五"规划进一步明确"在发展中固安全,在安全中谋发展"的原则,将智慧应急作为统筹发展和安全的关键抓手,其战略摆位实现了从专项部署向全局性安排的根本性跃升。

从治理导向来看,新型智慧应急精准锚定公共安全治理模式向事前预防转型的核心方向,改变了传统应急管理"重事后处置、轻事前预防"的惯性思维,通过数字化、智能化手段推动风险防控关口前移,实现从"被动救火"向"主动防御"的本质转变。这一定位契合了"十五五"期间"提高防灾减灾救灾和重大突发公共事件处置保障能力"的重点任务要求,更回应了人民群众对生命财产安全保障的更高期待。
从实践价值来看,新型智慧应急是破解当前应急管理痛点难点的有效路径,针对传统应急体系中存在的信息孤岛、响应迟缓、资源调配低效等问题,通过技术创新与制度创新的协同发力,构建全域覆盖、全时可用、全程贯通的应急管理体系,为应对传统风险与网络、数据、人工智能等新兴领域风险提供系统性解决方案。
核心内涵(一):技术基座与数据生态的双重支撑
深入剖析新型智慧应急的核心内涵,可发现其构建于技术基座、数据生态、业务体系、制度保障四大核心支柱之上,形成了"技术赋能---数据驱动---业务协同---制度支撑"的完整逻辑闭环。技术基座是新型智慧应急的核心支撑,依托空天地一体化监测感知技术、人工智能大模型、数字孪生等新质科技生产力,构建全方位、立体化的风险感知与处置能力。

其中,空天地一体化监测系统整合卫星遥感、无人机巡查、地面物联网感知设备等多元手段,实现对气象、水文、地质、森林火灾等灾害风险的全域实时监测,特别是针对"十五五"重点关注的新兴领域风险,搭建专属监测模块,拓展风险防控覆盖面。人工智能大模型如"久安"大模型,通过深度学习危化品、煤矿、森林火灾等高危领域专业知识,具备图像视频分析、风险隐患识别、应急决策辅助等核心能力,推动应急决策从人工会商向算法实时研判跃迁。数字孪生技术则通过构建虚拟应急场景,复现实时灾情动态,实现灾害演进趋势仿真推演、救援方案预演优化,为应急处置提供精准预判。
数据生态是新型智慧应急的运转核心,其核心要义在于打破部门壁垒、打通信息孤岛,构建全域贯通的应急数据共享体系。"十五五"期间着力建设的全国应急管理大数据应用平台,作为应急体系的"数字神经系统",整合气象、地质、交通、医疗、公安等28个重点部门数据资源,同时汇聚社会大数据、企业生产数据、公众反馈数据等多源信息,形成标准化、规范化的应急数据资源池。通过统一数据接口、术语和分类标准,实现城市运行数据与应急系统的无痕融入,为风险监测、预警发布、救援调度等全链条业务提供数据支撑。广东等地的实践已证明,数据生态的完善能够显著提升应急处置效率,在台风预警发布后,可自动生成受影响区域人口热力图、关键基础设施清单和物资储备情况,为决策者提供"一键式"应急方案。

核心内涵(二):全链条业务体系与长效制度保障
业务体系是新型智慧应急的实践载体,构建覆盖"预防---预警---处置---恢复"全链条的智能化业务流程,实现应急管理的全程智治。在预防环节,通过数字化手段深化"安全隐患排查治理"与"风险管理"双重预防机制,借鉴民航领域先进经验,利用数据分析实现风险早于隐患出现、隐患早于事故发生的前置防控。借助AI算法对实时视频流进行持续分析,自动识别化工厂违规聚集、粉尘浓度超标、城市内涝隐患等人工难以察觉的风险点,实现隐患排查的精准化、自动化。
在预警环节,重点破解传统预警"最后一公里"难题,构建基于AI的快速预警大模型,通过深度学习历史灾害数据,整合雷达回波、地形地貌、地表渗透率等上百个参数,大幅提升预警时效性与精准度。国家减灾中心开发的洪涝预警模型,已将中小河流洪水预警时间从几小时延长至24小时以上,预警精度达到乡镇级别,未来更将具备"解释性"能力,不仅告知"会发生什么",还能说明"为什么发生"及"不同应对方案的后果",实现预警从信息通报向决策支持的升级。
在处置环节,依托5G+物联网技术实现应急指挥的动态调整与精准调度,智能调度算法将传统物资与人员调度方案制定时间从1小时缩短至15分钟,大幅提升应急响应速度。在四川泸定地震等灾害处置中,"应急大脑"可在半小时内完成救援力量最优路径规划,通过智能终端将救援指令直接推送至前线队员,实现指挥体系与救援现场的高效联动。在恢复环节,利用大数据技术开展灾后损失评估、重建需求分析,结合区域发展规划,制定精准化的灾后重建方案,推动受灾区域快速恢复生产生活秩序。
制度保障是新型智慧应急的长效支撑,通过标准化建设、产学研协同、社会协同机制构建,为智慧应急发展提供稳定制度环境。标准化建设作为基础工程,涵盖数据标准、技术标准、业务标准等多个维度,确保智慧应急体系在全国范围内的互联互通、协同运转。产学研协同创新生态则通过搭建"国科大---江海智慧安全应急联合实验室"等平台,推动政府应急需求与企业技术研发、高校科研创新深度融合,将应急管理"一件事"转化为带动区域经济发展的"安全应急产业"。社会协同机制则鼓励企业、科研机构和公众参与应急算法优化、场景创新和隐患上报,构建"政府主导、社会共智"的应急治理新格局。

鲜明特点:新型智慧应急的四大核心特质
基于上述定位与内涵,新型智慧应急呈现出四大鲜明特点,彰显其与传统应急模式的本质差异。其一,治理范式的根本性转型,实现从"经验驱动"向"数据驱动"、从"被动响应"向"主动预防"的历史性跨越。传统应急管理1.0模式如同"老中医",依赖事后响应与人工经验,决策迟缓且主观;而新型智慧应急2.0模式则像"智能健康监测系统",通过上亿个物联网传感器7×24小时不间断监测风险指标,借助AI算法实现风险早期预警与主动干预,应急指挥体系从消极的执行机构转变为积极的作战指挥部。这种转型不仅是技术层面的升级,更是治理哲学的重构,标志着我国应急管理进入科学化、精确化治理新阶段。
其二,技术赋能的深度化与精准化,实现应急管理从"粗放治理"向"精准施策"的转变。新型智慧应急并非单一技术的简单应用,而是多种技术的深度融合与集成创新,通过空天地一体化监测实现风险感知精准化,通过大模型赋能实现决策研判智能化,通过数字孪生实现处置方案精准化。山东临沂的森林防火数字系统,接入数百个红外摄像头和无人机巡查数据,一旦发现火情,可在几分钟内模拟未来6小时火势蔓延趋势、最佳扑救路线和人员疏散方案,充分体现了技术赋能的精准效能。

其三,体系协同的全域化与一体化,构建"上下贯通、左右联动、军地协同、社会参与"的应急协同格局。新型智慧应急打破了传统应急管理中条块分割、部门独立的治理壁垒,通过数据共享实现跨部门协同,通过智能指挥系统实现中央与地方、上级与下级的高效联动,通过军民融合机制整合国防科技资源与应急救援力量,通过社会协同机制调动公众参与积极性。这种全域一体化协同格局,确保在重大突发公共事件发生时,能够快速凝聚各方力量,形成应急处置合力。
其四,价值导向的人本化与普惠化,始终坚守"人民至上、生命至上"的核心原则。新型智慧应急在技术创新与体系构建过程中,始终将保障人民生命财产安全作为根本目标,重点关注老年人、残障人士等特殊群体的应急需求,通过应急广播体系建设、智能终端适配、预警信息多渠道推送等方式,确保预警信息精准触达每一个人。同时,推动应急资源向欠发达地区、农村薄弱环节倾斜,缩小区域、群体间的风险防御差距,让智慧应急的成果惠及全体人民,体现全体人民共同富裕的发展要求。
挑战与对策:推动"十五五"智慧应急落地实施
展望"十五五"时期,新型智慧应急指挥战略蓝图的落地实施,仍面临技术、制度、人才等多方面挑战。技术层面,数据质量不均、模型泛化能力不足、极端场景下系统稳定性等问题亟待解决;制度层面,跨部门数据共享的激励机制、数据安全保障机制仍需完善;人才层面,既懂应急管理业务又掌握数字化技术的复合型人才短缺问题较为突出。
为此,需要坚持问题导向与目标导向相结合,精准施策破解发展难题。在技术创新方面,加大国家重点研发计划专项投入,聚焦核心技术攻关,提升模型在极端场景下的适应性,强化系统安全防护能力;在制度建设方面,加快完善应急管理数字化相关法律法规,建立数据共享权责清单,健全数据安全分级分类管理体系;在人才培养方面,推动高校应急管理学科与数字化专业融合发展,开展在职人员数字化技能培训,构建多层次、专业化的人才队伍。同时,持续推进智慧应急试点示范建设,总结推广天津、江苏、广东等试点地区的成功经验,形成可复制、可推广的建设模式,带动全国智慧应急体系建设整体跃升。
结语:新型智慧应急引领应急管理现代化新征程
总体而言,"十五五"新型智慧应急指挥战略蓝图的构建,是我国应急管理现代化进程中的历史性突破,其核心要义在于以数字化、智能化转型驱动应急治理模式变革,实现从"被动应对"向"主动防御"、从"经验治理"向"科学治理"、从"分散治理"向"协同治理"的全方位转型。其战略定位凸显了在国家安全体系中的核心支撑作用,核心内涵构建了"技术---数据---业务---制度"四位一体的完整体系,鲜明特点彰显了与传统应急模式的本质差异。

随着战略蓝图的逐步落地,我国应急管理体系和能力现代化水平将显著提升,能够更有效地应对各类重大风险挑战,为建设更高水平平安中国、支撑中国式现代化行稳致远提供坚实保障。在这一进程中,需要始终坚持系统思维,统筹技术创新与制度创新、政府主导与社会参与、重点突破与整体推进,确保新型智慧应急体系建设沿着正确方向前进,真正发挥守护人民生命财产安全、保障经济社会高质量发展的核心作用。
73页PPT2026智慧AI+应急管理全栈解决方案
























169页WORD某应急救援中心特种人形机器人救援分队与装备保障建设方案























